Fórum témák
» Több friss téma |
Nem nagyon értem ezt a "poént", mert a soros fesz. vcs. feszültséggel, a párhuzamos fesz. vcs. árammal.
Már rég felrajzolhattad volna a legutóbbi Bode-t te is... poénból. A hozzászólás módosítva: Márc 13, 2023
Csak annyit szeretnék ehhez a Bode-rajzolgatós fejezethez hozzátenni, hogy "shany" segített a legtöbbet azzal a két rövid, de velős hozzászólásával. Köszönöm neki. Remélem compozit is másképp látja már a "bigyót" mindezek fényében. Kicsit főttem a saját levemben, írtam/rajzoltam egy csomó hülyeséget, de a végére eloszlott a köd a fejemből. Aki érdeklődve nyomon követte az eseményeket, szintén meg kellett, hogy értse - a civakodások ellenére is - ezeket a hurokizéket.
Azért a tudatos erősítő tervezéshez még sok minden hiányzik. Aztán a végére úgyis V4, vagy Cordell, vagy valami közismert kapcsoláshoz hasonló fog kisülni az egészből, mert a folyóhoz mégsem vezet olyan sok út... csak messzebb lesz a part összes mellékutat végig járva, mint toronyiránt.
Biztosan korrekt volt amit írtál.
Csak az jutott eszembe, hogy az IC füsttel megy. Mi hozzá nem értők szerint. A gond akkor van, ha kijön belőle. Semmi sértő szándék vagy kritika nem volt a hozzászólásomban. Bocsánat! A hozzászólás módosítva: Márc 13, 2023
Na, hát akkor termékeny talajra hullottak a magvak. Minden jó, ha a vége jó. Bár biztos vagyok benne, hogy semmit nem értettél meg. De ez a te dolgod.
Köszönöm! Hát akkor hülyén halok meg
Azt nem hiszem, mert előbb-utóbb rájössz a megoldásra... remélem, még azelőtt, hogy kibélyegeznél...még sokáig kell élned a tudatlanságban.
A hozzászólás módosítva: Márc 13, 2023
Rájöttem, hogy még nem az igazi, de már nincs kedvem rajzolni.
Télleg? Már írtam, nem rajzolgatni kell, hanem olvasni...
Nem tudok olvasni... írni még úgysem. Rajzolni két éves koromtól tudok (a magam módján)
![]() Egy kis OFF : ) :
Amúgy meg nem is tudom minek verem itt magam. Rendben. Compozit kérésére nem rajzolok ide többet. Majd ő tart kiselőadást ha akar és tud. Olvasson mindenki saját magának.
Nem fogsz te se Cordell-t se V4-et építeni
Egy nagyon régi Cordellt ismerek. Jó nagy hulladék. A mostaniak milyenek? Mi az a V4? Mit lehet róla tudni?
A hozzászólás módosítva: Márc 13, 2023
A V4-et mcc (sajti) formálgatta a japán marantz rajzából itten. Jómagam nem hallottam sem az eredetijét sem a V4-et, egy másikat hallottam, meg volt egy PM5004-em ennek is felteszem a rajzát. Akkorát erősítőben még sosem csalódtam mint a PM5004-ben, nem is írok róla semmit mert felesleges, annak örültem hogy tripla örömmel sikerült eladni és csak ötezret buktam rajta. Nem tudom mennyire beszédes, de a V4-ből egy példányt hirdettek itt is, olyan alkatrész ár körül, de nem nagyon kellett senkinek, pedig ott olyan erősítők is gazdát cserélnek amikért alku nélkül adnak 1,2 milliót is. Az eredeti japán marantzról nekem mindössze annyi infóm van amit egy illetőtől hallottam, aki többek között hallott egy ilyen csövest is mint ami nekem van, ő azt mondta nekem szó szerint hogy nem egy ligában játszanak, nem lehet a marantzra azt mondani hogy rossz, de azt se hogy annyira jó lenne. Elkezdtem régebben én is nyákot tervezni a marantznak, már szinte kész volt, aztán lebeszéltek a folytatásról. Ennyit tudtam "segíteni".
Nem fogok ellentmondani neked. Két okból, egyrészt semmi értelme, másrészt mert mindig "érdekesnek" találtam azokat a véleményeket, amiket tapasztalat nélkül formáltak.
Nem mondasz ellent mivel egyetértünk. Véleményt arról lehet formálni amit meghallgatott már az ember, nekem mivel volt 5004-em így határozott véleményem is lehet róla. A csövesemről pl. a "legtutibb" véleményt eddig azok mondták akik még képen sem láttak ilyet, nem hogy hallottak volna.
Nemrég elvittem egy ilyen "a csöves az sz@r" beállítottságú emberhez hogy meghallgathassa a saját rendszerében, neki valami B & O erősítője van. Meghallgatott két számot, majd ilyet szól, tegyem át neki egy kulturált dobozba és ad érte 400 ezret. Mondom neki, sem kulturált sem kulturálatlan dobozban nem eladó, meg olyan dobozt én házilag nem tudok csinálni, másnak ezért meg egy vagyont nem adok, elvből se, meg utána már nem tudnék úgy ránézni mint a sajátomra, mivel nem én csináltam. Meg akkor minimum 600-at kérnék érte, ezzel váltunk el. Azóta már kétszer hívott hogy akkor építsek neki.
Bírom ezeket a történetmesélős érveket, annyira tipikus tünet.
A hozzászólás módosítva: Márc 14, 2023
Neked is vannak ilyen tipikus történeteid? Szeretnék én is röhögni... rajtad.
Neki csak a nagy arca van, látni még egy rozsdás szöget sem láttunk tőle.
Nem röhögni kell az ilyenen, inkább szánni... A hozzászólás módosítva: Márc 14, 2023
A tünet az maga a hozzászólásod.
Tegnap este pont azon tűnődtem, hogy gyerekkorodban zaklattak, vagy mostanában ért valami trauma. Ez is olyan ám mint az erősítő építés, a gyökerénél kell megragadni a problémát. A baj csak az, hogy el kell jutni odáig, hogy felismerd hogy problémád van, állítólag az a legnehezebb az egészben. Olyan vagy mint az alkesz, aki még ki is kéri magának ha annak nevezik. Fikázni meg akkor van értelme bármit, ha előtte mutattál valamit. Az évek alatt egyetlen dolgot mutattál, személyeskedő hozzászólásokat, na abból jó sokat. Legalább a csodadobozaid fázismenetét láthatnánk, ami sokkal jobb mint egy csöves erősítőé.
Neki is álltam bebee.
Ez megint az én hibám volt, hogy éppen a V4-gyel példálóztam. Elnézést.
Nekem szimpatikus... az is, ahogy meg van építve.
Én meg tegnap fejeztem be a legújabbat…
Nem szabadna rajzolgatnom, de azért "molyoltam" egy kicsit.
1. A "TI módszer" nagyon jó a hurokerősítés közvetlen meghatározására, de nem mindig pontos. Ismerni kell hozzá az "fb" csomópontot terhelő kapacitást, de ezt nem mindig könnyű "kitalálni" (a szimuláción az a 8 pF-es kondi amiről szó van). A másik problémám vele, hogy csak invertáló erősítőkhöz használható. Neminvertáló kapcsolásoknál a "nyílthurkú erősítéses", soros induktivitásos lehet/kell használni. Ez gyakran mintha nem a valóságot mutatná, vagy én vagyok még mindig béna. 2. Vitatkoztunk azon, hogy zárthurokban meg lehet-e határozni a - úgymond utólagosan - a fázistartalékot. Javasoltam, hogy a kurzort a Bode fázis-diagramján a -90 fokos fázistolásra kell tolni (húzni?) és így az amplitúdómenet eséséből/kiemeléséből meg lehet "saccolni" a fázistartalékot. Persze erre a célra remekül megfelel a négyszögjel-átvitel ellenőrzése is, ami szintén "saccolásos" módszer. 3. "Száz éve" kiszámolták, megszerkesztették, megrajzolták a másodfokú rendszer átviteli karakterisztikáit. Eszébe kellett volna jutnia valakinek, hogy az egyenletek egyszerű átrendezésével pontosan visszaszámolható a csillapítási-tényezőbő, majd ebből a fázistartalék. Lehet megint tévedek, de ezt be kell láttatnia velem valakinek. Nekem egyelőre úgy tűnik, jól működik a dolog a szimulátorban. A gyakorlatban is használható ez a számolgatós Excel-les módszer. Meg kell keresni a szkópon a -90 fokos fázistolás frekvenciáját és az ehhez tartozó amplitúdóváltozást.
Itt csak neked van problémád, meg a csöveidnek.
A hozzászólás módosítva: Márc 16, 2023
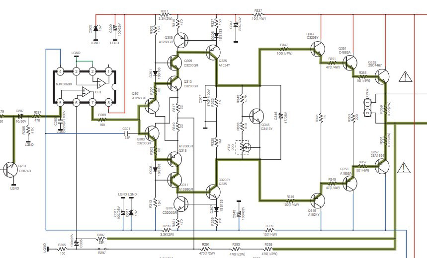
Ötletes ez a panel alatti világítás.
A hozzászólás módosítva: Márc 16, 2023
Az 1-es ponthoz:
Az fb csomópontot terhelő kapacitással akkor kell foglalkozni, ha azt a csomópontot bontod szét a Q2 bázisától. A kettő kőzé teszel be nagy induktivitást, és a generátor a Q2 bázisára megy egy nagy kondin keresztűl. Ez a második módszer. A te kapcsolásodon az első módszer szerint a kimeneten bontottad a húrkot, ekkor ezzel nem kell foglalozni, tehát nem kell a kapcsolásba a 8pF, helyette a kimenetet kell megterhelni a fb impedanciájával pluszban a 10k-val párhuzamosan.
Igazad van, helytelenül összevontam a két felvázolt módszert, de az eltérés mindössze 2 fok.
Nem tudom ez mennyit számít. |
Bejelentkezés
Hirdetés |









Nemrég elvittem egy ilyen "a csöves az sz@r" beállítottságú emberhez hogy meghallgathassa a saját rendszerében, neki valami B & O erősítője van. Meghallgatott két számot, majd ilyet szól, tegyem át neki egy kulturált dobozba és ad érte 400 ezret. Mondom neki, sem kulturált sem kulturálatlan dobozban nem eladó, meg olyan dobozt én házilag nem tudok csinálni, másnak ezért meg egy vagyont nem adok, elvből se, meg utána már nem tudnék úgy ránézni mint a sajátomra, mivel nem én csináltam. Meg akkor minimum 600-at kérnék érte, ezzel váltunk el. Azóta már kétszer hívott hogy akkor építsek neki.
Tegnap este pont azon tűnődtem, hogy gyerekkorodban zaklattak, vagy mostanában ért valami trauma. Ez is olyan ám mint az erősítő építés, a gyökerénél kell megragadni a problémát. A baj csak az, hogy el kell jutni odáig, hogy felismerd hogy problémád van, állítólag az a legnehezebb az egészben. Olyan vagy mint az alkesz, aki még ki is kéri magának ha annak nevezik. Fikázni meg akkor van értelme bármit, ha előtte mutattál valamit. Az évek alatt egyetlen dolgot mutattál, személyeskedő hozzászólásokat, na abból jó sokat. Legalább a csodadobozaid fázismenetét láthatnánk, ami sokkal jobb mint egy csöves erősítőé.





