Fórum témák

» Több friss téma
Fórum » Erősítő építése elejétől a végéig
Lapozás: OK   62 / 97
(#) Karesz 50 válasza teddysnow hozzászólására (») Ápr 12, 2023 /
 
Itt az a kérdés, hogy mit tartalmaz a "végerősítő" feliratú doboz. Egy ideális erősítőt, vagy valóságost? Ha valóságost akkor ennek torzítása mindkét esetben ott lesz a hangban. Talán ugyanazt a végfokot meg lehet duplázni leosztott kimeneti jellel és ez lesz a mért erősítő is. Talán ez a Hafler teszt. Vagy az egyik kimenetét visszavezetni a másikba leosztva és invertálva és akkor ez egy teljes híd lesz, ami általában így jobban szól, mint a félhíd önmagában.
Vagy sorba lehet kötni mondjuk tíz db feszültségkövető opampot s azt mghallgatni mennyit ront a tizedik az elsőhöz képest. De ezt megint nem én találtam ki, viszont nem tudom kipróbálta-e valaki. Talán egy hangmérnök a keverőjében, még több opamp-pal.
(#) compozit válasza Karesz 50 hozzászólására (») Ápr 12, 2023 /
 
Idézet:
„Szerencsére leégette a Géza (egy véletlen rövidzárral) azt Hawskford/Cordell féle végfokot amit 6 éve építettem. Most kint van a műhelyben, várja a jó időt, hogy megjavítsam. Meghallgatom majd mai füllel, kíváncsi vagyok rá. Az emlékeim szerint ez egy "diszkós hangú" végfok. Csinn-bumm, de semmi zeneiség és lélek. Ha mégsem így fog szólni, újra elő fogom venni a HEC-et (Hawskford Error Correction). Vagy nem.”


Ha mégis előveszed, akkor ne csak a végfokra csinálj hibajavítást, Hawskford sem erre találta ki. Ő az egész végfokra értette a hibajavítást. És ez nem álom, megvalósítható. Ez valami olyasmi, mint a Bruno féle hozzáállás, ő azt mondja, hogy a globális visszacsatolásra vezethető nagyjából vissza mindenféle mesterkedés. Én hiszek neki. Ezt a hibajavítást egyszer megnéztem, elküldtem neked a rajzot, ha megtalálom, újra megnézem. Attól, hogy pozitív visszacsatolás van benne, még lehet jó. Az aktív szűrők többsége is pozitív visszacsatolást használ, aztán mégis egész jók...
(#) deebo válasza Ge Lee hozzászólására (») Ápr 13, 2023 /
 
Rossz erősítőt nem nehéz csinálni. Ha két erősítő ugyanúgy szól, akkor mindkettő jó, ha a többi mind másképpen, akkor valószínűleg, mind rossz.
(#) teddysnow válasza Karesz 50 hozzászólására (») Ápr 13, 2023 /
 
Szerintem mindegy, hogy ideális vagy valóságos, mert az lenne a lényeg, hogy vizsgált erősítő hozzátesz vagy elvesz abból, ami a bemenetére kerül.
(#) tothbela válasza teddysnow hozzászólására (») Ápr 13, 2023 / 1
 
Semmi nem hülyeség, legfeljebb akadályokba ütközik az ember. De minden megoldható, csak megfelelő mennyiségű ember, pénz és idő kell a kivitelezéshez. Nem utolsó sorban érdeklődés.

Sajnos a rajzod szerinti összeállításban a műsorforrás utáni első erősítő nem ugyanúgy fog szólni igazi hangsugárzóval, mint hangsugárzó nélkül. Még akkor sem, ha egy műterheléssel, netalán reaktív műterheléssel zárjuk le a kimenetét. Ezek után pedig lehet elmélkedni, hogy a vizsgált erősítő hangja másabb mint a dróté, vagy az első erősítő hangja változik valós hangsugárzó vs műterhelés függvényében.
(#) Karesz 50 hozzászólása Ápr 13, 2023 /
 
Egy kis házi feladat : ) Hogy a fenébe működik ez a Krill? Most szimuláltam le és de. Továbbra sem nagyon értem. Hogy juthat valakinek az eszébe ilyen kapcsolás?
A hozzászólás módosítva: Ápr 13, 2023
(#) tothbela válasza Karesz 50 hozzászólására (») Ápr 13, 2023 / 2
 
Már ki is ment a fejemből ez a kimenetbe csatolt teljesítmény. Igazából az egy kondenzátor teszternek indult, mert először kapcsitápok elkóit akartam tesztelni valamivel. De jó látni, hogy valaki mérhető adatokká alakítja a számomra csak szubjektív teszteket.

Itt akkor egy kicsit el is gondolkodtam. Szóval nem elég ha le tudok keverni néhány jól célzott pofont valakinek, hanem arra is fel kell készülni, hogy visszaüt. Magyarul ha az erősítőt önmagában stabillá és alacsony torzításúvá is sikerül tenni, nem biztos, sőt biztos nem elég ennyivel megelégedni.

A válaszaiddal minden rendben van, csak jól kell tudnom kérdezni.
(#) Karesz 50 válasza Karesz 50 hozzászólására (») Ápr 13, 2023 /
 
Akkor én nyertem meg a hangszórót némi csalással, mert tovább olvastam a topikot.
Gyémántként is fel lehet rajzolni a kapcsolást, ahol Q8,Q11 telítésben van és vezérelt ellenállásként működik. Nem tudom van-e ennek értelme, így hát még tovább olvasok, hátha kiderül van-e vagy nincs-e. C6-ot rossz helyre rajzolta, majd javította az áramkör kitalálója.
A dolog érdekessége érdekessége, hogy többen leszimulálták a kapcsolást és reklamáltak, hogy sem MicroCap-ban, sem LTspice-ben nem működik. CM-ben viszont úgy megy, mint élőben a mérések során.
(#) bbatka válasza Karesz 50 hozzászólására (») Ápr 13, 2023 /
 
Úgy látom a MicroCap doménje megszűnt.
(#) Karesz 50 válasza bbatka hozzászólására (») Ápr 13, 2023 /
 
Nem baj. Többen írták, hogy nehézkes a kezelése... lehet csak nem értettek hozzá.
(#) mcc válasza Karesz 50 hozzászólására (») Ápr 13, 2023 /
 
Működik LTSpice-ban is.
(#) highand válasza Karesz 50 hozzászólására (») Ápr 14, 2023 /
 
Szia. Másképpen is fel lehet fogni az áramkört. Nem muszáj Q10 és Q7 felől vezérelni. Q9 és Q12 áramgenerátorok. Q8 és Q13 bázisárama egy nagyon aszimetrikus diff erősítőt ad. Ami nem tud elfolyni Q8 felé, az elfolyik Q13 bázisáramaként. Q7 vezérlésével szabályozhatjuk, hogy mennyi áram folyhat ebben az ágban. Amikor csökkentjük Q7 áramát, akkor Q8 kinyitni igyekszik, azzal hogy emeli Q7 emitterét, de maximum addig tudja emelni, amit Q8 bázisa meghatároz, mert utána Q8 elkezd lezárni. És ezt meg is teszi. Ilyen módon Q7-el szabályozzuk Q13 bázisáramát.
(#) highand válasza Karesz 50 hozzászólására (») Ápr 14, 2023 /
 
Szia Karesz! Látom foglalkoztat a hibajavítás. Ide teszem azt a párhuzamos hibajavítót, amelyik remélem minden igényedet ki fogja elégíteni. Először is A osztályú erősítő nyeli el a hangszóró áramot, miközben az összes hibát, ami a kijavítandó erősítőben keletkezik lecsökkenti. Minél nagyobb a hibajavító sávszélessége, annál pontosabb lesz a hiba kioltás, hiszen nem csak amplitúdóban kell jónak lennie, hanem fázisban is. Ezzel együtt azért a nagyobb frekvenciák felé csökken a hiba kioltás hatékonysága.

Viszont bármilyen nem hidas erősítőre alkalmazható utólag is.

A rajzon az OPA2-ben egy teljesen átlagos diff erősítős alap végfok van - ezzel számol a szimuláció. A kapcsolás konkrétan ki lett próbálva a König AMP6000 végfokra telepítve. 1kHz-n 31dB-t javított. Az ilyen elvű hibajavítókat én párhuzamos hibajavító félhídnak nevezem, mert a híd csak akkora tápfeszű kiegészítő erősítővel dolgozik, amennyi a stabil A osztályú működéshez szükséges.

A kapcsolás előállítja a kimenet és a bemenet közötti különbséget és hangszóró másik kapcsára adja amplitúdó és fázis helyesen, azonos fázisban. Ezért a hibákra nézve a hangszóró két kapcsa ugyanazon a feszültségen van, azaz a hibák nem tünnek el, de nem tudnak áramot átfolyatni a hangszórón - így nem is hallhatjuk azokat.

Ez a megoldás tehát nem növeli a hurokerősítést és mégis eléri a hatást. Annyi hiba marad bent, amit az OPA-k torzítanak, illetve amennyit az A osztály torzít egységerősítésnél. Úgy is fel lehet fogni, hogy alaperősítő hibáinak ( pár tized százalék) a tozítása marad bent. Hasraütéses példaként ha az alaperősítő 0,3%-ot torzít és a félhíd 0,03%-ot, akkor az eredő torzítás

0,003x0,0003

A kapcsolás arra is felhasználható, hogy igazi híd legyen belőle. Megnöveljük a félhíd tápfeszültségét 2x35V-ra és akkor az alaperősítő klippjéig a fenti képlet szerinti lesz a torzítás. Amikor az alaperősítő klipp-be kerül, akkor a félhíd fogja kiadni a saját klippjéig azt a feszültséget, amit az alaperősítő a klipp miatt már nem tud átvinni. ( 2. ábra) Természetesen amikor a klipp által levágott feszültséget pótolja a félhíd, ott már nem lesz igaz a hiba-hibája elv. Bár 2010 környékén erre is adtam megoldást itt a Hobbielektronikán - de azt se próbálta ki senki, pedig működik az is. Az a kapcsolás úgy működik, hogy a két híd ág kölcsönösen javítja egymás hibáit.

Ez a fenti kapcsolás jóval egyszerűbben is előállítható, a facen mutattam egy autós IC-vel és egy TDA7294 hídat alakítottam át próbaként. A párhuzamos hibajavító elv tökéletesen működik, bármilyen módon is állítjuk elő a hibafeszültséget.

Jó szórakozást kívánok a kíváncsiaknak és a hitetleneknek. Megismétlem: ez ki van próbálva, sokféle kapcsolásra is.
A hozzászólás módosítva: Ápr 14, 2023
(#) Karesz 50 válasza highand hozzászólására (») Ápr 14, 2023 /
 
Szia Highand! Már nagyjából értem, hogy működik. Azt nem mondhatom, hogy minden világos előttem... a legnagyobbaknak is komoly fejtörést okozott ez a kapcsolás. Az benne talán a legérdekesebb, ha kimenet felől vezérlem, akkor is ugyanúgy viselkedik Q8, Q11. Ez valami olyasmire utal, hogy nem érdekli különösebben a terhelő impedancia és a hangszóró motorikus árama. És minden gond nélkül bele lehet tenni egy NFB hurokba. Nem értem mért nem próbálta ki senki. Legalább "gubanc szinten" ki fogom próbálni, aztán majd kiderül érdemes-e tovább foglalkozni vele.
(#) Karesz 50 válasza highand hozzászólására (») Ápr 14, 2023 /
 
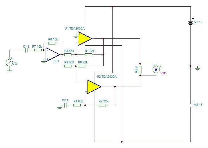
Igen, nagyon szellemes ez a differenciális különbségképzővel megvalósított hibajavító, de talán kicsit tovább kellene gondolni. Talán az a legnagyobb hátulütője az egésznek, ha U1 torzítása nulla, akkor IOP3 kimeneti feszültsége nulla (de a gyakorlatban is nagyon kicsi a hibajavító feszültség a kimenetén). Rengeteg hőt kell eldisszipálnia, tehát teljes hidat nem érdemes csinálni - ez nyilvánvaló - de egy 5-10 V-os tápfeszültségű "A" osztályú IOP3-ban tényleg van fantázia.
A másik amivel talán foglalkozni kellene, hogy ebben az elrendezésben IOP2 bemenetén nagy a közösmódusú jel. Ezt torzítás-mentesen nem tudja feldogozni szerintem, de ez csak részletkérdés... IOP1-et fel kell cserélni IOP2-vel. Kis torzítású feszültségerősítőt bármiből lehet csinálni. Mit gondolsz erről az elrendezésről?
Tetszik az ötlet most, hogy így felhívtad rá a figyelmünket. Láttam már hasonló kapcsolásokat, úgy emlékszem, talán valamelyik Sípos Gyula könyvben (cikkben?) is van ilyesmi. Mintha én is kitettem volna ide egy ilyen szabadalmat, vagy csak akartam, nem emlékszem. A "félhullámú" erősítőm is ezen az elven működött, de azzal más gondok voltak. Bandi barátomnak azóta is ez a "félhullámú" deszkamodell az "etalon" erősítője... nem tudok rátukmálni semmi mást, annyira szereti.
(#) highand válasza Karesz 50 hozzászólására (») Ápr 14, 2023 /
 
Teljes hídban nem rosszabb a hatásfoka, mint egy sima hídnak ( ha mindkettő AB) - de annyiban jobb, hogy fél kimeneti feszültségig nagyon kicsi a torzítás.

Jó OPA kell hozzá, az kétségtelen.

Egy másik megvalósítása pont ennek az elvnek a képen. Kötelező elé a kis impedanciás meghajtás, különben nem jön ki a matek.
A hozzászólás módosítva: Ápr 14, 2023
(#) Karesz 50 válasza highand hozzászólására (») Ápr 14, 2023 /
 
Úgy tűnik nem látom át a dolgokat, kicsit agyalnom kell rajta (rég volt hajnali 4 óra).
(#) Karesz 50 válasza highand hozzászólására (») Ápr 14, 2023 /
 
Nekem ez jön teljesítmény disszipációban. Pluszban U2 hozzáadja a saját torzítását U1 torzításához. De tényleg nem biztos, hogy jól látom.

Veszteség szempontjából ez kell legyen a helyzet a négy opás változatnál is, de ott egy közel ideális "A" osztályú végfok vonja ki a torzítást. Ott simán elhiszem, hogy 31 dB-lel csökken a THD (is).

TDA2030.JPG
    
(#) highand válasza Karesz 50 hozzászólására (») Ápr 14, 2023 /
 
Sima hídnál ugyanez a helyzet. Csak ott megfeleződik a kivezérlés a két tokra. De ha ugyanannyi a teljesítmény a terhelésen és a táp ugyanakkora, akkor a hatásfok is.
(#) highand válasza Karesz 50 hozzászólására (») Ápr 14, 2023 /
 
"Pluszban U2 hozzáadja a saját torzítását U1 torzításához"

U1 torzítása annyira esik ki, amennyire pontosan állítja elő U2 ezt a torzítást a kimenetén. Mivel nagyon kicsi U2 kivezérlése addig, amíg U1 eléri klippet, ezért U2 majdnem teljesen kiejti U1 torzítását - hiszen U1 torzítása a hangszóró mindkét sarkán ugyanaz és ugyanakkora ( nem teljesen, mert U2 azért torzít U1 torzításán)

U2 kimenete tehát U1 invertáló bejáratán előálló virtuális földpont másolata szorozva U1 erősítésével. ( nem tökéletes másolat, mert U2 torzít U1 torzításán kicsit)

Ám amikor U1 klippel, akkor a jelből hiányzó rész megjelenik AU1-el leosztva U1 virtuális földpontján, amit U2 felerősít AU1 szeresre és a hangszóró másik végére adja. Ekkor a kimenetek szerepe felcserélődik, hiszen U1 kimenete felül valamelyik tápra - azaz virtuális föld lesz. ( nem teljesen, csak a szaturált végtranyó impedanciája, mint belső ellenállásig.)

De ez nem baj, mert ez az ideális virtuális földtől való eltérés is megjelenik U1 virtuális földpontján ( az invertáló bemeneten) - így U2 ezt is felerősíti és a hangszóró másik végét húzza meg vele. De ebben az utóbbi esetben a fél kivezérlési tartomány felső felén U2 teljes torzítása bentmarad.

Tehát a kapcsolás nem lesz jó signál generátornak - csak fél kimeneti feszültségig. De zenére jó lesz, mert a klipp alatt 6dB kivezérlésig nagyon jó a torzítás.
(#) Karesz 50 válasza highand hozzászólására (») Ápr 14, 2023 /
 
Igen, a disszipációt illetően teljesen igazad van. Ugyanakkora, mint ha teljes híd lenne.
A torzítást le kell szimulálnom.
(#) highand válasza Karesz 50 hozzászólására (») Ápr 14, 2023 /
 
A képeken az oszcillogrammok és a megépített "deszka modell".
A hozzászólás módosítva: Ápr 14, 2023
(#) Karesz 50 válasza highand hozzászólására (») Ápr 14, 2023 /
 
Nem is kell szimulálnom semmit. (Írtam egy csomót, de nem tette be a módosítást).

Az teljesen tiszta, ha az egyik klippel akkor elkezd dolgozni a hibajavító végfok - ezt ne is ragozzuk tovább.

Azt írtam amit nem tett be módosításnak, hogy: mondjuk van egy 50W/8R végfokom és ehhez van (nekem itthon) 2.8R impedancia-minimumú hangszóróm. Az 10 A csúcsáram. Ha ehhez szerkesztünk "A" osztályban hibajavító végfokot, az 5A nyugalmi áram. Annyi marad a kérdés, hány W-tal akarom fűteni a szobát nyáron? Vagyis mekkora legyen az "A" osztályú tápfeszültsége? Ha "AB" osztályú, a keresztezési torzítás ott kell, hogy maradjon valamekkora mértékben a kimeneti jelben, különben nem lenne szükség hibajavításra.
(#) Karesz 50 válasza Karesz 50 hozzászólására (») Ápr 14, 2023 /
 
A másik gond a minden ilyen jellegű hibajavítási rendszernél, hogy a 10 kHz-es jel 10. harmonikusa 100 kHz. Elvileg ekkora frekvencián sem szabadna még torzítania a hibajel- erősítőnek, mert az lekeveredik intermodulációs termékként a hangfrekvenciás sávba.
Most csak kötözködöm... vagy inkább problémázok.
A hozzászólás módosítva: Ápr 14, 2023
(#) highand válasza Karesz 50 hozzászólására (») Ápr 14, 2023 /
 
"Vagyis mekkora legyen az "A" osztályú tápfeszültsége?"

Nem kell 5A-es A osztály. Csak addig kell A osztályban lennie, amig a hibát javítja. AB osztályban is elnyeli az áramot. Az A osztály csak addig kell, amig az AB osztályú keresztezési torzítását javítja, mert az egyik erősítőnek nyitva kell lennie a kettőből.

2x5V elég - de akkor csak félhíd. Viszont 2x5V a 2x60V tápfeszű AB osztályhoz is elég. Meg akármekkorához.
(#) highand válasza Karesz 50 hozzászólására (») Ápr 14, 2023 /
 
"Elvileg ekkora frekvencián sem szabadna még torzítania a hibajel- erősítőnek"

Mondjuk torzítson a hibajel erősítő 100kHz-n 5W-ig 1%-ot. Ha fázist nem nagyon tol ( ami elérhető) az elvben 40dB torzítás javulás. A gyakorlatban 20dB-t tudtam mérni 100kHz-en, részben azért, mert ekkora frekire nem jó a hangkártyás mérés, csak valós szűrős és abból nem is tudok jót csinálni.

Amúgy a 100kHz-s termék az hogyan keveredik le az alapsávba?
A hozzászólás módosítva: Ápr 14, 2023
(#) Karesz 50 válasza highand hozzászólására (») Ápr 14, 2023 /
 
A terhelés komplex, ebből adódóan a keresztezési torzítás legritkább esetben lesz a kimeneti feszültség nullátmeneténél. Valamekkora kimeneti feszültségnél fordul meg az áramirány... szélsőséges esetben +/- 90 fok fázistolásnál a feszültségcsúcson. Most ezt sem látom át, hogy mikor mennyi az annyi : ) De 2x5V biztosan elég és talán nem kell 5 A sem, ha nem mérünk négyszögjellel nagyjelűen, mivel a zene úgyis sávhatárolt valami.
(#) highand válasza Karesz 50 hozzászólására (») Ápr 14, 2023 /
 
"a keresztezési torzítás legritkább esetben lesz a kimeneti feszültség nullátmeneténél."

Ez így van, viszont az alapjel nem vezérli a hibajavítót, csak a hiba. Az meg tökmindegy, hogy az alapjel fázis csúszva, vagy maga a torzítási termék.

A keresztezési torzítás ott van, ahol az áram megy át a nullán. De az mindkét erősítőn ugyanakkor lesz, hiszen a két kimenet sorba van kapcsolva. Vagyis nem kell 5A, mert az áram nullátmeneténél lesz a keresztezési termék időben.
(#) Karesz 50 válasza highand hozzászólására (») Ápr 14, 2023 /
 
Közben azon gondolkodtam, hogy, hogy is volt ez a mérés, min mértem és mit.
Valóságos terhelés, vagy a HS40, vagy két párhozamosan kapcsolt SAL.
A földelt kimenetű volt az alany, mert annak az áramfigyelő ellenállásai a GND-n vannak, így könnyű mérni a kimeneti áramot.
A burst nyilván integrálódódott, +600/-1500 mV a kimeneti fesz és a 0.1R-eken 200 mA/osztás áram folyik. A burst szüneteiben az alsó FET árama 400 mA, tehát a hangszóró DC ellenállása 3.75 Ohm.
A nyugalmi áramok is látszanak, kb. 40 mA amikor nincs vezetés... vagy csak el van tolva az alapjel a középvonaltól - ez a valószínűbb.

A kapacitív áram nem jelentős (kisebb, mint a rezisztív áram) és rövid idejű.
Az induktív áram lassan áll be és rövid ideig vezet a felső FET is a pozitív fázistolás miatt.

A tanulság ebből annyi, hogy bár (gyakorlatilag) nincs feszültség a hibajavító erősítő kimenetén, de a maximális kimeneti áramra kell méretezni, ha "A" osztályú beállítást szeretnénk. Vagy nem tudom... továbbra sem mekkorára "illene".

És most látom, hogy van némi "berezgés" is kimeneten.
A hozzászólás módosítva: Ápr 14, 2023
(#) highand válasza Karesz 50 hozzászólására (») Ápr 14, 2023 /
 
Tételezzük fel, hogy negyed feszültség kivezérlésen áll pillanatnyilag a jel - mondjuk a pozitív tápfesz irányába. Ilyenkor mindkét erősítő nyitva van, bár a hibajavítón nincs is vezérlés. Miért? Mert a hibajavító saját visszacsatolása érzékeli, hogy a nyílthurkú kimeneti impedancián folyik az áram, elég nagy. Emiatt a hibajavító saját visszacsatolásán keresztül az invertáló bemenet feszültsége más lesz, mint a nem invertálóé.

Mi az egyik ökölszabálya a műveleti erősítőnek?

- a negatívan visszacsatolt műveleti erősítő kimenete úgy áll be ( ha tud), hogy az invertáló és neminvertáló bemenete között a lehető legkisebb legyen a feszültség különbség ( minusz bemeneti offset)

Ebből az következik, hogy a hibajavító kimenete akkor is elmozdul az AB nulláramról - ha nincs is külső vezérlése, de áramot kell "nyelnie" a kimenetének.

További érveket nem hozok fel. Én szimuláltam, megépítettem többféle AB osztályú erősítővel és A osztályba nyitott AB osztályúval is, a hibajavítót. ( AB osztály, de 2A nyugalmi áram)

Meg is mértem - a valóságos erősítőt a valóságban. Amikor a hibajavító A osztályú volt, akkor nem is tudtam megmérni a torzítását 2-3W-nál 1kHz-n sem, mert csak -110dB-re van felszerelésem. ( de már épül a -140dB-s)

Önmagában egy TDA2030A hozta az adatlapot a -72dB-t.

De két TDA2030A-val is jobb, mint -90dB. 200mVpp-nél még mindig jobb, mint -83dB.

Szerintem hagyjuk abba.
A hozzászólás módosítva: Ápr 14, 2023
Következő: »»   62 / 97
Bejelentkezés

Belépés

Hirdetés
XDT.hu
Az oldalon sütiket használunk a helyes működéshez. Bővebb információt az adatvédelmi szabályzatban olvashatsz. Megértettem