Fórum témák

» Több friss téma
Fórum » Erősítő építése elejétől a végéig
Lapozás: OK   61 / 99
(#) Karesz 50 válasza tothbela hozzászólására (») Ápr 8, 2023 /
 
A parazitákat elképzelni is szörnyű, nemhogy rajzolgatni.
Nem találok jobb elvet a Quad sémájánál a feedforwardra - pedig kell, hogy létezzen - csak letagadják. Keresgélek, de mindig belebotlok valami más témába aminél leragadok és nem tudok tőle szabadulni. Pl. végig olvastam most mind a kétszázöt oldalát a Cordell-féle Hawskford hiabajavításnak és a végén kiderült, hogy rég elavult ez a technika, ma már van helyette jobb, ami egyszerűbb. Például feedforward és a TMC. De miközben ezt kerestem (a TMC-t már végig olvastam) megint találtam valami még érdekesebbet, ami mindháromnál jobb és mindennél egyszerűbb. Most ezt bogarászom. Minél többet olvasok, annál hülyébbnek érzem magam. Na mindegy... És még nem szimuláltam egy sort sem. Kezdem azt gondolni, hogy nem is kell semmi újat kitalálni - mert már minden ki van találva, csak meg kell találni, aztán összekalapálni belőle valami jót és kezdődik minden elölről, hogy nem elég jó.
(#) Karesz 50 válasza shany hozzászólására (») Ápr 8, 2023 /
 
Köszönjük szépen!
Most éppen ezeken állt meg az eszem és forog a tengelye körül.

https://www-diyaudio-com.translate.goog/community/threads/unusual-amp-from-1987.357369/?_x_tr_sl=en&_x_tr_tl=hu&_x_tr_hl=hu&_x_tr_pto=wapp
(#) Karesz 50 válasza Karesz 50 hozzászólására (») Ápr 8, 2023 /
 
Lemaradt, hogy a fantáziámat tulajdonképpen a Benchmark birizgálja (egy kicsit még mindig).
(#) Karesz 50 hozzászólása Ápr 11, 2023 /
 
Hmmm.... mit találtam "véletlenül". Nem olyan nagy szám, de érdekes. Remélem működik a link.

https://www-renardson--audio-com.translate.goog/classbff.html?_x_tr_sch=http&_x_tr_sl=en&_x_tr_tl=hu&_x_tr_hl=hu&_x_tr_pto=wapp
(#) Gafly válasza Karesz 50 hozzászólására (») Ápr 11, 2023 /
 
(#) Karesz 50 válasza Gafly hozzászólására (») Ápr 11, 2023 /
 
Köszi, béna vagyok ezekhez az izékhez : )
(#) compozit válasza Karesz 50 hozzászólására (») Ápr 11, 2023 /
 
Ezt egy megfésült VF2 bőven tudja. De még az alapkapcsolás is tud 0,000xx% THD-t.
(#) Karesz 50 válasza compozit hozzászólására (») Ápr 12, 2023 /
 
Valamit félreérthettél. Itt arról van szó, hogy a hibajavítást a differenciális különbségképző végzi. Nem tudom jó ötlet-e vagy sem, de szerintem érdekes. Rengeteg, különféle elven működő hibajavító áramkört találtam, csak még olyat nem ami nekem is tetszene és érdemes lenne vele több időt eltölteni.
Annyi biztos, hogy egész másképpen kell hozzáállni az erősítőtervezéshez, mint ahogy eddig gondoltam, de még ennek a "más" hozzáállásnak is többféle - egymásnak ellentmondó - alapváltozata van. És mindegyik jó, mindegyiket meg lehet magyarázni, hogy miben jobb a másiknál. De vannak vitathatatlan és cáfolhatatlan tények amiket mindig szem előtt kell tartani.
Hogy ne csak a ködöt szurkáljam... a bemeneti fokozat egy U/I konverter, a VAS I/U konverter. Ha ez a kettő jól megközelíti az ideálist, már félig hátradőlhetünk a székünkben. Csak rá kell "akasztani" a nagyjelű erősítő kimenetére a pontosan egységnyi erősítésű, kis torzítású buffert, az egészet ki kell kompenzálni... és kész is van.
A hibajavítás vagy a kimeneti bufferbe van beágyazva, vagy a visszacsatolókörre van bízva, hogy az majd jól lecsökkenti. De ki lehet alakítani egy belső hurkot is, amikor a hibajavítást a VAS végzi. Ilyen pl. TMC.
Eddig úgy néz ki, az is tök mindegy, hogy a "legvége" laterális/vertikális/gallium-palládium-nitrid FET, vagy BJT. Aki az egyiket használja, a másikat becsmérli. Az is mindegy, hogy analóg, vagy PWM, netán cső. Az a legjobb amelyik nekem tetszik.. van aki ennél a pontnál lecövekel és hirdeti az igét. Elméletek vannak. Vannak jó elméletek is. Meg kell tanulni az alapokat, másként nem fog menni.
(#) Karesz 50 válasza Karesz 50 hozzászólására (») Ápr 12, 2023 /
 
Megint lemaradt... tudok 50-100 olyan kapcsolást mutatni aminek 0.00000000% a THD-ja. Ha ennek lenne valami jelentősége a gyakorlatban, jól megcsinálnám az egyiket és itt dicsekednék vele orrba-szájba, hogy milyen ügyes vagyok. De ez nulla. Sok nulla egy kis pont után. Valami másra vágyom, csak még nem tudom mire : )
(#) Karesz 50 válasza Karesz 50 hozzászólására (») Ápr 12, 2023 /
 
Ez meg csak úgy eszembe jutott. Itt van ez a Sandy Todorov. Öntelt és stílustalan. Előfordul ez másokkal is. Viszont Ő jó dolgokat ír. Iszom a szavait és a rajzait, pedig tele van ellentmondásokkal az egész lénye. Nagyon sok tehetséges ember van a világon...
Írtam még ehhez kapcsolódóan néhány sort, aztán beszürkítettem, aztán kitöröltem.
(#) Karesz 50 hozzászólása Ápr 12, 2023 /
 
Talán nem kellene szerepelnem feleslegesen, de mindjárt lelövöm magam, csak még ezt...
Renardson Audio. Ő találta ki a fenti differenciális különbségképzős hibajavítást, amit nem biztos, hogy nagyon komolyan kell venni. Kitalált egy érdekes végfokot is, ami miatt ki is törlöm a könyvjelzőkből ezt az R. Audio-t. Beleolvastam a honlapjába és kicsit megijedtem, hogy talán ő is "dízelmotorszerelő", de megnyugodtam amikor megláttam, hogy a welsi egyetemen tanult elektronikát. Olyan dolgokról ír amikről én is írtam itt és amiket utólag már szégyenlek, még akkor is ha nem mindegyik volt haszontalan. Talán az inspirált akkoriban, hogy sokan vannak itt akik nem veszik a fáradságot arra, hogy elővegyenek valami szakirodalmat és megtanulják belőle legalább az Ohm-törvényt - helyette inkább megkérdezik a fórumon mert azt gondolják ez a legrövidebb út a tudás megszerzéséhez. Persze van ebben is logika, hiszen ez egy hobbielektronikai fórum, erre van kitalálva. Én is ezért vagyok itt, mert hobbista vagyok, semmivel sem több, vagy más. És az is igaz, hogy ma már a bőség zavara van - aki most kezd "megfertőződni" nem tudja hol kezdje el, hol a kályha amitől el kell indulni. A legtöbben építeni szeretnének valamit és a sikerélmény kellemes, bizsergető érzés. De nem is erről akartam írni.

Magával ragadott ez féligazság amit aláhúztam az idézetben. Ilyen az amikor valaki nem gondolkodik, csak leír valamit. (Pontosan úgy ahogy én most.) Ma már meggyőződésem, hogy végfok tervet senkinek nem szabadna úgy kiadnia a kezéből, hogy ne legyen a bemenetén impedancia illesztő. Akár invertáló a kapcsolás akár nem. Az ilyen kapcsolásokat nem szabad komolyan venni. A generátor impedancia az egy domináns pólus, ami már benne van a visszacsatolóhurokban, vagy annak része közvetve, vagy követlenül.
A hozzászólás módosítva: Ápr 12, 2023
(#) compozit válasza Karesz 50 hozzászólására (») Ápr 12, 2023 /
 
Idézet:
„Meg kell tanulni az alapokat, másként nem fog menni.”


Majd igyekezni fogok...
(#) compozit válasza Karesz 50 hozzászólására (») Ápr 12, 2023 /
 
Akkor valószínű, hogy a Benchmark és a Purify is csak marketingfogás miatt csinál olyan kis torzításokat.
Tulajdonképpen igaz lehet a vásárlók szemszögéből, hiszen amiben ilyen sok a nulla, meg ennyibe kerül, az biztosan jó. És ugye, ezért van olyan sok hibajavító, meg a fene tudja milyen elrendezés, aminek a fő célja a torzítás csökkentése. Hiszen még az amatőrök is szeretnének olyat erősítőt csinálni, mint a nagyok.
Ha jól gondolom, a sok olvasgatással te is ezt a nézetet vallod, bár másról írsz.

Akkor ez az elméleted igaz lenne? Nem számít a torzítás? Dehogynem. Csak mennyivel jobban hangzik a marketing, ha azt írják oda, hogy ebben egy évtizedekig fejlesztett hibajavító akármi van, mert a sima negatív visszacsatolás szerintük rossz.

Csak olvasgass a VF2-ről, hogy mik a vélemények a hangzásáról. És ha azt rendesen csinálják meg, nagyon jó eredményeket ad mindenféle különösebb mesterkedés nélkül. És az eredeti elrendezést lehet, - mint minden mást - még jobbá tenni.
(#) Massawa válasza compozit hozzászólására (») Ápr 12, 2023 /
 
Itt gyakran parallel világokrol van szo.
Otthon a sok nullás cuccot vetetik meg veled ( nem kis pénzért), a profivilágban ( ahonnan te a nyersanyagot - zenét kapod) meg mindenen elképesztöen sporolnak. Már egyenesen zavaro mekkora hangzásbeli különbségek vannak az egyes rádiok meg TV-között, ami nem okvetlenül az eredeti minöségre vezethetö vissza, hanem a végtelen sporolásra, söt sok pénzért olyan kütyüket vesznek be és szerelnek a jel utjába, hogy tönkretegyék az eredeti hangot.
Ma már sok helyen fel sem merül, hogy a komprimált, alacsony felbontásu dinamika még a beszédet is érthetetlenné teszi, és nem egy garázsTV vagy rádioban hallhatsz ilyesmit, hanem a világ vezetö TV-iben, rádioiban.
Söt a nejem nemrégen egy drága CDt is vett, szörnyü minöségü hanggal. Igaz egy szakember nem vette volna meg, mert több mint 1 ora hanganyag volt rajta.
Ilyen esetekben hiába csinálsz bármit a világ legjobb erösitöivel a hang fárasztó és élvezhetetlen lesz.
(#) Karesz 50 válasza compozit hozzászólására (») Ápr 12, 2023 /
 
Hogy meg kell tanulni az alapokat, azt magamra értettem. Te azt csinálsz amit akarsz.
Nyilvánvaló, hogy a THD-nek kicsinek kell lennie, de még egyéb torzítások is vannak ezen kívül amikről nem sokat tudunk. Az előbbi idézetben szerepelt, hogy az ezred százalék alatti THD már valószínűleg nem hallható. Nem olvastad el, de ez engem nem érdekel.
A "Szokatlan erősítőkről" szóló linket szombaton tettem ki ide. Szerepel benne a VF2 is.
Bele se néztél, de már megint osztod az észt.
(#) compozit válasza Karesz 50 hozzászólására (») Ápr 12, 2023 /
 
Tévedsz, mint annyiszor. Elolvastam, a fazon hangfalon hallgatta meg és abból vont le tanulságot.

Melyik az a link, mert én nem találok "szokatlan" erősítők linket?
(#) Karesz 50 válasza compozit hozzászólására (») Ápr 12, 2023 /
 
Szombat, 17:57 a "Szokatlan erősítők". A vége felé már elbohóckodják úgy érzem, de érdemes átnézni.
Itt van néhány más, de "szokatlan" kapcsolás.
A Wiederhold, a Lomakin_Parsin és a Revox - mind a VF2 valamilyen változata.
Ezekről... és az összes többiről mindenki azt írja, aki megépítette, hogy a legjobb hangú erősítők amit valaha hallottak. De még ezer ilyen "legjobb hangú" kapcsolást találtam.
Egy dolog lehet közös bennük, hogy valamit másképpen csinálnak, mint a "hagyományos" kapcsolású erősítők. "Csak" azt kell megtalálni mi az a "közös paraméter", jellemző, tulajdonság, "torzításhiány" amit figyelembe kell venni egy erősítő tervezésénél. Ez persze nem fog menni, mivel eddig még senkinek sem sikerült. A Krill működését nem is értem egyelőre (most találtam véletlenül).

Aztán ott vannak az egészen biztosan jó hangú analóg félvezetős végfokok, az AYRA, Benchmark, Halcro, Gauss, Dan d'Agustino, az új Gryphon, Dartzeel, Marantz... és a végtelenségig lehetne sorolni. Az egyik 5 tranzisztoros, a másik 200, az egyik visszacsatolatlan, a másik hibajavítós, a harmadik hagyományos GNFB, a negydik tozít, mint az állat, de mégis jól szól állítólag... elég nagy a káosz. Hogy lehet ezt átlátni?
És mek-elek kimaradt a szokatlan erősítők felsorolásából. Bocsi a rossz poén miatt : )
A hozzászólás módosítva: Ápr 12, 2023
(#) Karesz 50 válasza Karesz 50 hozzászólására (») Ápr 12, 2023 /
 
Meg az is kimaradt, hogy a Castone CPA660B is a VF2 BJT-vel megépített változata és az is jól szólt, meghallgattam. Ott van a szomszédodban, de talán a kezeid között is ott volt.
Nem kell ezt a VF2-t az egekig magasztalni. Száz éve itt van a fórumon, eddig senkit nem érdekelt, most kapott egy kis ingyen reklámot : )
(#) Ge Lee válasza Karesz 50 hozzászólására (») Ápr 12, 2023 /
 
Dehogynem. Engem is érdekelt egykor. Miért? Mert a kitalálója (aki valójában nem a kitalálója, mert maga a kapcsolás egy az egyben évtizedek óta létezett már egy megsárgult papírdarabon) lazán csak ekként jellemezte, hogy "audiofil" végfok. Az illetőnek kb. lövése sincs arról hogy mit jelent a szó...
Ha szabad saját véleményt írni. Vannak ugye a mindenféle tucaterősítők, ezek egy 10-es skálán mondjuk 5-ös osztályzatot kapnak a "mennyire szól élethűen" kérdésre. Na a VF2 meg kapott nálam egy gyenge 6-ost és kb. ennyi. És ez a baj az internet térhódításával, ez annak a bizonyos éremnek a másik oldala. Bárki bármit leírhat, aki olvassa az meg elhiszi... Megépítettem mint mindennél is jobb kapcsolást. Meg másikat is, meg harmadikat is, meg a sokadikat is, mert mindegyikről valakik azt írták. Már a szétbontott nyákjaik sincsenek meg... És bizony szerintem is szégyen az (vagy mégsem fene tudja), hogy 2023-ban számomra egy csöves erősítő magasan veri ezeket a csodákat hanghűségben (nem a szimulátorban!).

A múltkor már azt hittem hogy most már értelek, aztán ma jöttem rá hogy ugyanúgy nem. Az addig rendben van, hogy ezzel kelsz ezzel fekszel, ez az ami mindennél jobban érdekel. Múltkor írtad, hogy megvan az a hang az A osztályúban amit egész életedben kerestél. Akkor most mit is keresel tulajdonképpen? Azt is leírtad, hogy a leglényegesebb szempont a minél kisebb torzítás, most meg már az sem annyira lényeges. Most akkor mi van? És ezt nem bántó szándékkal kérdezem, vagy hogy trollkodjak, hanem tényleg érdekel, mert ha valamit vagy valakit nagyon nem ért az ember akkor kérdez.
Nekem van egy olyan gyanúm, hogy valami titkos kapcsolásban véled meglelni ama eddig meg nem talált, és szerintem nem is létező szent grált. Ha emlékszel még arra a 10 évre amit régen írtam, na azt mostanában felemeltem 20 évre, és hangsúlyozom, ezt sem bántó szándékkal írom! Tehát, ha még élünk 20 év múlva, és benézünk majd ebbe a topikba, ugyanezt fogjuk látni amit most is. Ama bizonyos szent grál lesz keresve akkor is. Ha mégsem akkor tévedek, majd az idő eldönti. Nemrég hallottam: az idő egyedül az mi igaz, és eldönti majd ami nem az.
(#) tunerman válasza Ge Lee hozzászólására (») Ápr 12, 2023 /
 
Idézet:
„Ama bizonyos szent grál lesz keresve akkor is.”


Nagyjából 60 éve tart a keresés

https://hifisonix.com/technical/the-sa-600-amplifier/
(#) compozit válasza Karesz 50 hozzászólására (») Ápr 12, 2023 /
 
Ezt láttam, de nem indított be, ha egy erősítő ennyire bonyolult és nem látom át, hogy mitől lesz jobb egy földelt kaszkód( ), akkor nem foglalkozok vele, kár az időért. És a hozzászólások... na ne, ez nem az én világom.
Egy Castone erősítő volt nálam, csináltam bele egy kapcsitápot, de nem a hangzásra voltam kíváncsi, úgyhogy nem tudom, hogy mennyire volt jó, vagy rossz. Nagyot szólt, az biztos. És szerette a kapcsitápot is.

Nekem azért tetszik a VF2 szerű megoldás, mert nagyon egyszerű. Azért 4 tranyóval, meg egy mezei opamppal ilyet csinálni, nekem tiszteletre méltó eredmény. Persze, mindenki azt próbálja bebizonyítani, hogy ő milyen okos dolgot talált ki... kissé bonyolultra sikerül, de hát anyag mindenhova kell. Ezekhez több is... mindenki olyat csinál, ami megfelel a meggyőződésnek.
(#) compozit válasza Ge Lee hozzászólására (») Ápr 12, 2023 /
 
Ez úgy van, hogy talál valamit ami egész jó. De miért nem jobb? Aztán talál valamit, ami nem jó, azzal meg az a baja, hogy miért ilyen rossz. Szerintem, alkotói válságban van... De majd biztosan megoldja...
(#) Karesz 50 válasza Ge Lee hozzászólására (») Ápr 12, 2023 / 1
 
A székely felesége a férjének:
- Apukám 30 éve vagyunk házasok, de még egyszer sem mondtad nekem ez idő alatt, hogy szeretsz!
- Amikor elvettelek, mondtam. Majd szólok ha valami változás lesz.

Ugye érted? Majd szólok ha már nem ez lesz a legjobb erősítőm, vagy ha már nem tetszik a hangja. Nekem nem kell ezt minden harmadik hozzászólásomban bizonygatnom.
Viszont badarság, butaság, nagyképűség, ostobaság lenne részemről ha azt állítanám, hogy ez a "világ legjobb erősítője". Ez természetesen nem lehet igaz.
Na jó... kicsit belemegyek a részletekbe, de ezek mind az én szubjektív véleményem, saját benyomásaim és nem akarok erről többet beszélni és semmilyen vitába belebonyolódni.
- Nekem csak a deszkamodellem van, ez jutott, ezt hallgatom és mesze nem szól olyan jól mint a "végleges változat" amiket rendelésre építettem.
- Nekem nem kell a saját "végleges változatom", mert úgy is lesz jobb ennél valamikor (ha megérem) és akkor úgyis felkerülne a polcra, vagy elajándékozom, vagy valami.
- Ezt nagyjából fél éve hallgatom. Határozott meggyőződésem, hogy hallottam rajta azt a sokat vitatott bejáratást. Úgy, hogy nem figyeltem erre és nem is foglalkoztam vele. Nálam az a mérce, hogy idegesít-e valaminek a hangja vagy sem. A csendet már én is jobban szeretem, a sztereó középpontban néhány (tíz?) órát ültem az elmúlt fél évben, ha valamit teszteltem. Az asszony kedvéért van bekapcsolva naponta, délutánonként, 3-4 lemez erejéig.
- Az a szilárd meggyőződésem, hogy torz, rikácsolós, sziszegős felvételek nincsenek. Vannak gyengébbek, rosszul kevertek, mély hiányosak, stb... vannak az ún. "audiofilek" amik minden láncon jól szólnak (valamennyire) és vannak amik tényleg jól meg vannak "csinálva". Egy igazán jó láncon bármelyiket meg lehet hallgatni - az auidofilek kivételével, mert ezek általában nem zenék, hanem csak "hangok".
- Most a lemezeim 70-90 százaléka jól szól. Ez azt jelenti, hogy nem találok bennük olyat ami idegesít. De vannak napok, amikor minden rosszul szól. Erre még nem jöttem rá ez mitől van, hogy ez lelki/pszichikai, vagy időjárásfüggő (légnyomás, páratartalom, mágneses zavarok)... nem tudom. Ezek a napok szerencsére ritkák, százalékban, mondjuk úgy 10.
- Tehát ha életem végiéig ezt a láncot kell hallgatnom. ezt a pár évet még kihúznám ezzel is.
A Te skálád szerint ez nekem olyan 7-es, 8-as elégedettségi szintet jelent.

Hogy mit keresek tulajdonképpen? Idegesítene ha hülyén halnék meg : ) Szerencsére leégette a Géza (egy véletlen rövidzárral) azt Hawskford/Cordell féle végfokot amit 6 éve építettem. Most kint van a műhelyben, várja a jó időt, hogy megjavítsam. Meghallgatom majd mai füllel, kíváncsi vagyok rá. Az emlékeim szerint ez egy "diszkós hangú" végfok. Csinn-bumm, de semmi zeneiség és lélek. Ha mégsem így fog szólni, újra elő fogom venni a HEC-et (Hawskford Error Correction). Vagy nem.

Szóval... azt keresem mi az amit figyelembe kell venni egy végfok tervezésénél, mik azok a hibák amiket nem szabad elkövetni és mik azok az elméletek amikkel érdemes foglalkozni. Az nem érdekel, hogy ehhez hány félvezető szükséges. Egészen biztos, hogy van egy egyszerű - kevés alkatrészből álló modell - ami már elég jól szól mert nincs ami torzítson benne és az is valószínű, hogy ez nem fog úgy szólni, mint egy jól átgondolt sok-sok tranzisztoros végfok. Abból kiindulva, hogy egy jó áramtükör mondjuk 6 tranzisztor, egy jó áramgenerátor meg legalább alig több ennél. Állítólag ezt már hatrétegű nyákon egész jól meg lehet csinálni.
Nem tudom mit keresek : )
(#) Karesz 50 válasza compozit hozzászólására (») Ápr 12, 2023 /
 
Nem vagyok alkotói válságban. Van egy csomó ötletem, csak egyik sem érdekel különösebben
Idézet:
„ha egy erősítő ennyire bonyolult és nem látom át”

Egy opamp és két tranzisztor + egy áramgenerátor + a buffer. Mi ebben a bonyolult? Olyan, mint a VF2. Ha ez utóbbit elkezdenéd kielemezni az sem lenne egyszerűbb. A hajtogatott kaszkód neked volt a kedvenced és én sem utálom. Az az előnye, hogy U/I és I/U két tranzisztorral. Vagy szimmetrikusan néggyel. Az a hátránya, hogy a bemeneti fokozat árama = a VAS áramváltozásával, tehát csak közel végtelen impedanciával szabad terhelni. Ha nincs előtte opamp.
(#) tothbela válasza Karesz 50 hozzászólására (») Ápr 12, 2023 / 1
 
Én is nyálazgatom a "szokatlan erősítők" izét.
Feltűnt néhány érdekes dolog, amit szerettem volna hogy feltűnjön. Ott van például a 84. oldalon egy komplementer mosfet vég. Úgy örültem, hogy a tervezője észrevette hogy az IRFP240 komplementere valójában nem az IRFP9240, mert az köszönő viszonyban sincs vele. Régóta lovagolok rajta, hogy a "P" csatornás mosfetek kisebb áramot tudnak, nagyobbak a belső kapacitásai, valamint nagyobb RDSON-juk van. De ez csak akkor igaz, ha a gyárilag hozzá ajánlott párosítással van dolgunk. Nos, azt láttam, ha nem az azonos feszültségtűrésű példányok között keresgélünk, meg lehet találni a jobban összeillő párt.
A 84. oldalról ollóztam a rajz részletet. Látszik, hogy az IRFP240 mellé IRFP9140 lett választva. Ezek jobban összeillenek, ahogy a nekem régóta kedvenc IRF630/IRF9530 is.
Hasonlóképpen visszaköszön a "folded cascode" kapcsolás.

Olyat is linkeltél, hogy "B osztályú kimeneti fokozat előrecsatolással". Ott arról ír a figura, hogy a komplementer kimeneti fokozat keresztezésekor van olyan munkaponti áram, ahol a két tranzisztor árama úgy simul egybe, hogy a legkisebb keresztezési torzítást generálja. Kisebb, vagy nagyobb áramnál a torzítás emelkedik, és csak tiszta "A" osztályú üzemben fog újra csökkenni. Csak az a baj, hogy ezt a kritikus áramot nem lehet stabilizálni, de ezt te is említetted többször.
Aztán shany linkelt valami MJR7, MJR8, valamint MJR9 előrecsatolt erősítőről rajzokat. Akkor abban megtetszett, hogy nem problémázik a munkapont stabilizálással, hanem egyszerűen veszi az erre a célra készített laterális feteket, és azokkal épít előrecsatolt erősítőt. Bár a bemeneti rész eléggé puritán, és szerintem meg lehetne jobban is csinálni, nem eldobandó ötlet.
Persze én sem fogom, de szimulátorban egész kedvezően dolgozgatnak ezek a részegységek.

Természetesen a torzítás nem minden, de ugye (és ezt megint említetted is) torzítás és torzítás között nagy a különbség. Nem lehet egy lapon emlegetni az "A" osztályú SE végfok nagy kivezérlésnél produkált akár 2-4%-os torzítását egy "B" osztályú tranzisztorossal. Ez utóbbi ugyanis hiába 0,01%-ot termel nagy kivezérlésen, ha mondjuk 10mW-on borzalmas a hangja.
Hát persze, mert ott van a keresztezési torzítás maximuma.
10mW-on az SE torzítása nem nagyon mérhető. De én továbbra sem hiszem el hogy azért, mert cső. Inkább azért, mert jó a munkapont. Meg még gondolok másra is, de az már perverz lenne.

Bocsánat ha sok hülyeséget írtam, esetleg nem kötelező elolvasni.

komp..jpg
    
(#) teddysnow hozzászólása Ápr 12, 2023 /
 
Had kérdezzek egy butaságot, kipróbálta már valaki, hogy összehasonlítsa az erősítője hangját egy darab vezetékkel? Mennyire színez egy darab vezetékhez képes. Lenne egy összehasonlítási alap, hogy hol, hogyan tér el, mit is csinál.
Most, kapásból kb ez jutott eszembe, A/B teszt, persze az erősítő bemenete leosztva, illesztve, ha kell fázis fordítva.
Vagy ez hülyeség?
(#) compozit válasza teddysnow hozzászólására (») Ápr 12, 2023 /
 
Szólj, ha tudsz ilyen helyet. Ha nem Vlagyivosztokban, vagy Békéscsabán van, akkor megyek.
(#) Ge Lee válasza tothbela hozzászólására (») Ápr 12, 2023 /
 
A munkapont kapcsán elkezdtem egy de-vel kezdődő mondatot de inkább kitöröltem, viszont a perverzitás kapcsán eszembe jutott egy két dolog. Az egyik, hogy mitől jó az egyik munkapont és mitől nem jó a másik (félvezetős A osztályúak)? A másik dolog, hogy akkor ha nem jó, akkor mondjuk hogy kéne megcsinálni félvezetővel egy ilyet mint az enyém, illetve hogy lehetne "jó" munkapontba hozni? Csak amiatt, hogy akkor úgy is kéne neki szólnia, amit én kétlek. Van ugye egy kaszkód fokozat két triódával, kétszázszoros erősítéssel, utána a katódkövető ami hajtja az enhanced trióda módba (g2-n) kötött pentódát A osztályban. Szóval hogy nézne ki ez félvezetőkkel? Kezdésnek annak nem kéne akkora erősítés mert nincs rajta kimenő.
Szóval az a baj ezzel, hogy akkor miért nem szól egyformán "jól" minden A osztályú?
(#) Karesz 50 válasza tothbela hozzászólására (») Ápr 12, 2023 /
 
Az is felvetődött bennem elméleti szinten, hogy mi lenne ha felül két IRFP240, alul három 9240 lenne? Vagy teljes a szimmetria hídkapcsolásban is, csak ez dupla alkatrész, de ilyet már csináltunk régen és nem volt olyan rossz (ilyen ez a Cordell is, ami most itt van) és az NNJI. Mindkettő egyszeres tápról, féltápfesz kimenettel.

A shany által küldött linkekből csak egyet néztem meg felületesen, pótolni fogom, de megint találtam valamit.
https://www-diyaudio-com.translate.goog/community/threads/power-amp-output-stage-measurements-shootout.374367/?_x_tr_sl=en&_x_tr_tl=hu&_x_tr_hl=hu&_x_tr_pto=wapp

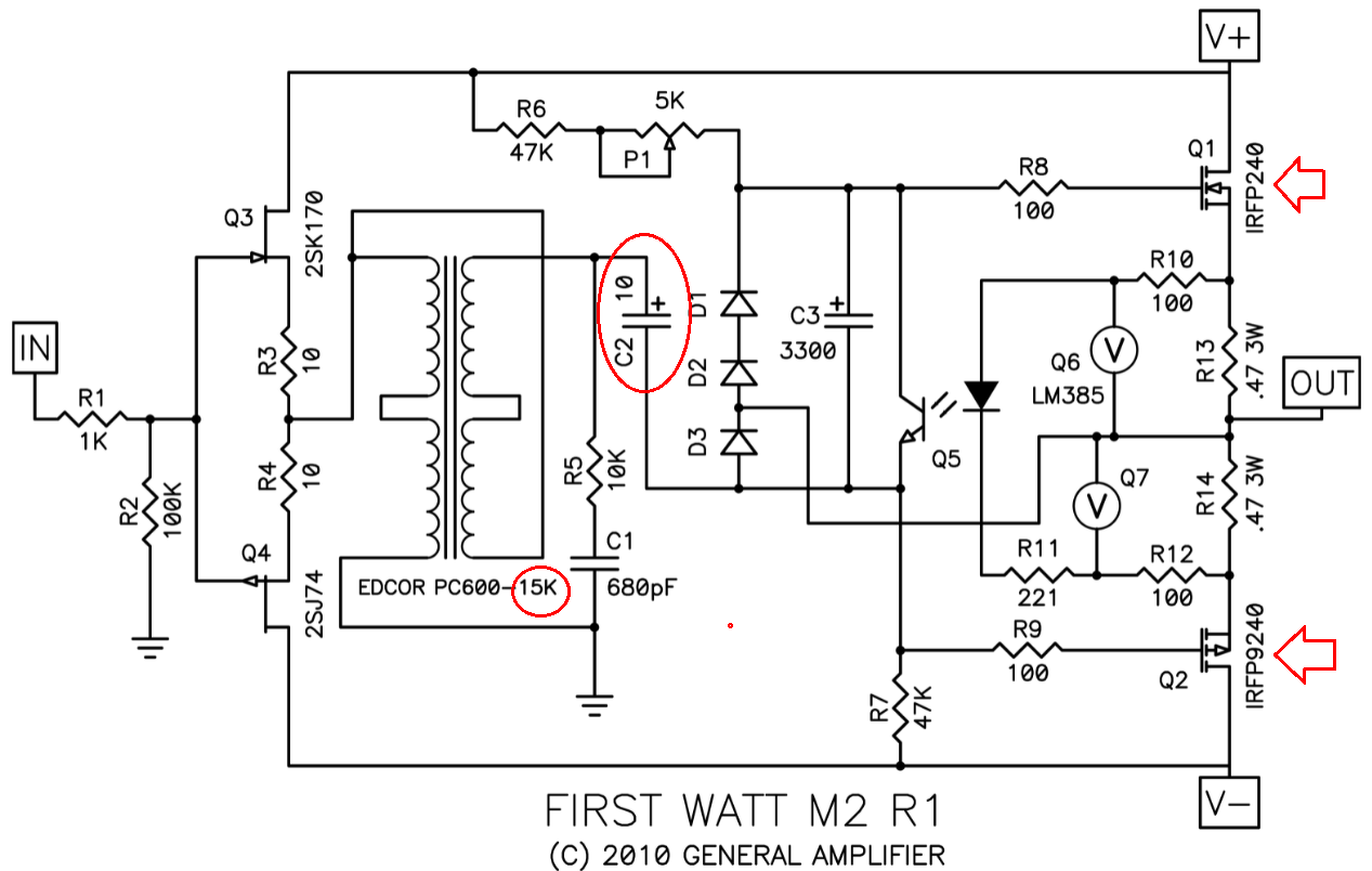
Tudtad, hogy amikor szembe kapcsoltál egymással két végfokokat műterhelésen keresztül és fejhallgatóval hallgattad a kimeneti impedancián eső jelet, az a Geddle-metrika volt szubjektív módszerrel "mérve"? És találtál összefüggést a "mérés" és a hangzás között. Ez a srác most ezt méri rendhagyó módon. Ráadásul bele van szerelmesedve az IRFP9/240-be : ) És azt tudtad, hogy a Firts Watt M2-ben IRFP van visszacsatolatlanul? Nem mintha ezt jó dolognak tartanám, de sokat eladott belőle. Mit tesz a név és a reklám.

Az "AB" osztályban továbbra sem hiszek. Egyelőre nem, hacsak nem találok valami jó és megbízható hibajavítást. A Hawskford féle Cordell modellt egyébként a topic-ja végére Edmond Stuart visszafejlesztette úgy, hogy kihagyta a pozitív visszacsatolást és megcsinálta majdnem ugyanazt az áramkört amit Tóth Béla az NNJI-hez talált ki... csak áramtükrökkel. De ilyet még sokan szabadalmaztattak. Bruce Candy viszont szívfájdalom nélkül felhasználta Cordell áramkörét némi "nemtudhatnimilyen" továbbfejlesztéssel a 40 ezer dolláros Halcro-ban. A Stereophile mérte (talán M58?).

Nagyjából már mindent kitaláltak csak rajzolni kell egy csomó gonosz kis fekete dobozt és felfűzni őket hosszú sorban : ) És nem elfelejteni, hogy a jó nyákterv és a jó tápegység fontosabb, mint maga a kapcsolás. Vagy valami ilyesmi. Biztosan nem ilyen választ vártál, de így sikerült... elnézést.
Következő: »»   61 / 99
Bejelentkezés

Belépés

Hirdetés
XDT.hu
Az oldalon sütiket használunk a helyes működéshez. Bővebb információt az adatvédelmi szabályzatban olvashatsz. Megértettem