Fórum témák
» Több friss téma |
- Ez a felület kizárólag, az elektronikában kezdők kérdéseinek van fenntartva és nem elfelejtve, hogy hobbielektronika a fórumunk!
- Ami tehát azt jelenti, hogy a nagymama bevásárlását nem itt beszéljük meg, ill. ez nem üzenőfal! - Kerülendő az olyan kérdés, amit egy másik meglévő (több mint 17000 van), témában kellene kitárgyalni! - És végül büntetés terhe mellett kerülendő az MSN és egyéb szleng, a magyar helyesírás mellőzése, beleértve a mondateleji nagybetűket is!
Ehhez nem kel profinak lenni itt a HEn is van kondi kód konvertáló progi.
Üdv!
Szia!
és ez a bizonyos AV. 1K63?
Ehhez már tényleg meg kell várnod valaki más segítségét vagy tegyél fel róla egy képet az "Ez milyen alaktrész" nevű témába.
Üdv! Levii
Hali!
van még egy ledem is, de ha azon nincs feltüntetve, hogy hogy kell bekötni akkor mindegy?
Sziasztok
Valaki találkozott már ezzel a PROM-al típus: TMP47P443VN az lenne a kérdésem hogy milyen kapcsolással lehetne ebből kiolvasni az infot meg milyyen progi kell hozzá. A másik kérdésem meg az hogy mivel lehet helyettesíteni. Ez egy kv főző paneljén szolgál, de már van itt belőle legalább 10 darab és még eddig nem jutottam semmire vele. Annyit hallottam róla hogy van olyan ember aki foglakozik vele, de hát semmi infot nem akart megosztani velem
no comment Bővebben: Link
Hello!
Ez nem egy Prom, hanem egy 4 bites controller. Egyébként az írása-olvasása itt van az adatlapján, abból kell kiindulni. De szerintem csak önmagával helyettesítheted. üdv! proli007
Hali!
a kapcsolási rajz 0.47ufarad-os kondit kér, de ehhez nekem egy 1u-os jamicon kondit adtak. Bele tegyem-e vagy keressek kisebbet? Köszi!
hát nem tudni hogy mit művelhet a nagyobb kondi de szerintem az a legjobb ha olyan értékűt raksz bele amilyen oda kéne
Ez kapcsolási rajztól függ. ha csak egy siam puffer/szűrőkondi, akkor belemehet a nagyobb is!
igen én is valami ilyesmire gondoltam de nem tudom hogy mennyire értené meg az ilyen szavakat mivel még azt sem tudta, hogy hogy rakja be a ledet jól
Ha felrakja a kapcsi rajzot, akkor megmondjuk neki, hogy berakhatja-e vagy sem!
Sziasztok!
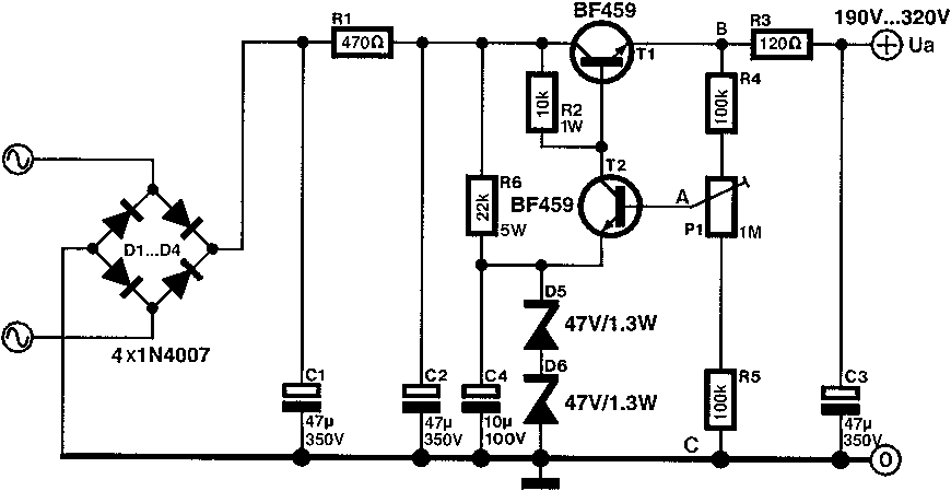
Egyszer már kérdeztem ezzel a táppal kapcsolatban, de most újabb probléma adódott. Az egyik az, hogy a T2 nagyon melegszik (terhelés nélkül), a másik pedig az, hogy kb. 290V bemenőfeszültségnél max. csak 152V jelenik meg a kimeneten. Ez mitől lehet, és hogy lehet korrigálni? Amúgy az R4, R5, és a P1 ellenállások értékei megváltoztak az eredetihez képest.
Hello!
Meg kell adnod a be-kimeneti feszültségeket és terhelő áramot, ahhoz, hogy számolható legyen a dolog. És ha változott R4,R5 és a poti, ajjor nem lett volna egyszerűbb megírni mekkora? - Nem írtad, a legfontosabbat, mekkora terhelés volt a tápon. Mert itt elég sok soros ellenállás van. R3-at nem is tudom minek van, mert csak a stabilitást rontja. - Mekkora feszültséget szeretnél kivenni belőle? - A T2 tranyón elég szép feszültség lesz. Pontosabban Uki-Uzénrek pld 190V-nál, 96V. Ha a bemenő feszültség az említett 290V (C2-őn) akkor ahhoz hogy lehúzza a 10Kohmos ellenállást 190V-ra 10mA szükséges. 96V*10mA=0,96W az már szépen fűti a BF-et. Szóval annak hűtés kell. üdv! proli007
Hello!
- Ahogy Slope írta, az 1mF az 1000µF-ot jelent. (a kis "m" az milli, a kis "u" a mikro) - Elvileg működhetne a kapcsolás. De az R3 ellenállás minek oda? Az R1 ellenállás értéke pedig nagy. A zéneren nem fog folyni csak 0,5mA áram, pedig, hogy a könyökfeszültsége meglegyen, kb. 5mA-re van szüksége. Tehát inkább 1kohm-ra van szüksége. üdv! proli007
Hello
Ezt PIC égetővel lehet olvasni? Vagy mivel lehet kiolvasni belőle a programot?
Hello!
Félreértés ne esssék, én nem ismerem ezt az IC-t csak az adatlapját néztem meg. Persze nem rágtam át rajta magamat. De a PIC-hez nem sok köze van. Ezt inkább egy epromégetővel lehetne kiolvasni. A leírás azt mutatja, hogy be kell adni a címet a címuszon, és CE majd az OE lábat a földrehúzni. Ez pont olyan mint egy Eprom. A leírásban mintha azt látnám, hogy egyszerprogramozható. Szóval a régi 51-es procikra emékeztet leginkább. De miért akarod kiolvasni? Általában ez zsákutca. - Ha jó a CPU, akkor kiolvasható, de akkor miért nem működik? - Ha a progit akarod visszafejteni (ráadásul még nem is ismerős a CPU) az keserves kenyér. Kérdezd meg az "értőket", inkább írnának új progit. - A program visszafejtése, kb. 10 szer nagyobb munka, mint az írás. És lehet még azt sem tudod 100%-ban mit kell tennie. Szóval én inkább lebeszélnélek, és másban keresném a hibát. Nem akarom elhinni, hogy ezek olyan "döglődősek". Persze ezt csak hasra ütve mondom, mert nincs tapasztalatom TOSIBA cuccokkal. Minden esetre, én nem tanulnám meg az egész architektúrát egyetlen program miatt, az biztos. üdv! proli007 üdv! proli007
Hello
Természetesen vannak olyan paneljaim amik működnek, és annak segítségével kitudtam szűrni 100%-ra hogy ez rossz benne! Azt is tudom hogy egyszer programozható. Helyettesítőket meg azért keresek mert van itt több mint tíz darab aminek ez a baja. Arra gondoltam hogy a jóból kiolvasom a progit és egy új kontrolerbe meg beleégetem! Eprom égető kapcsolást esetleg tudnál küldeni?
Hello!
Szerintem inkább kérj kölcsön valakitől, már úgy sem kurens termék az, mint valaha. Megépíteni már nem érdemes. Az olvasásra, meg úgy is valami közdarabot kell készíteni (gondolom). üdv! proli007
Hello
Sajnos kölcsönkérni nem tudok senkitől mert senki olyat nem ismerek itt aki foglalkozik ilyennel itt a környéken, a másik pedig az hogy ez a 10 darab legalább havonta összejön!
Hello!
Oke, de új IC-t akkor is honnan szerzel bele? üdv! proli007
Bővebben: Link
Itt van ilyen kontorler!!!
Hello!
Akkor akkor nincs gond! Ha a Willem jó hozzá, a Vaterán láttam 14eFt-ért ha jól emlékszem. 2eFt-os kontroller/10db/hó, szerintem akkor ez az út. üdv! proli007
Nagyon szépen köszönöm ezt a segítséget, már írtam is annak aki árulja ezt a programozót. Ha ennyiből megúsznám az nagyon jó lenne, mivel egy ilyen elektronika 22000Ft-nál kezdődik, de van belőle ami 40ezer forint, és ez a bajuk!
Még annyi kérdésem lenne hogy ehhez a programozóhoz milyen programot lehet használni, ami ezt a kontrolert is támogatja?!?
Hello!
A Willemnek van saját programja. Lehet, itt a Net-en is megtalálható. üdv! proli007
Halli
Valaki tudna tranzisztor helyettesitö táblátatot az nagyon szépen megköszöném
Minek az?
Ha nem valami hiper különleges helyre kell, megnézed a fontosabb adatait (az adatlapjában) és rákeresel pl. HqVideo-nál. De ha BC, BD, ... sorozatból kell megfelelő hejettesítő, akkor a Magyari féle kék színű tranzisztor atlasz-ból tudsz keresni. Remélem nem sértődik meg senki ha ezt megmutatom, de itt megtalálod amit ajánlotam Bővebben: Link |
Bejelentkezés
Hirdetés |







Ha nem valami hiper különleges helyre kell, megnézed a fontosabb adatait (az adatlapjában) és rákeresel pl. HqVideo-nál. De ha BC, BD, ... sorozatból kell megfelelő hejettesítő, akkor a Magyari féle kék színű tranzisztor atlasz-ból tudsz keresni. Remélem nem sértődik meg senki ha ezt megmutatom, de itt megtalálod amit ajánlotam 