Fórum témák
» Több friss téma |
Tiszteletem!
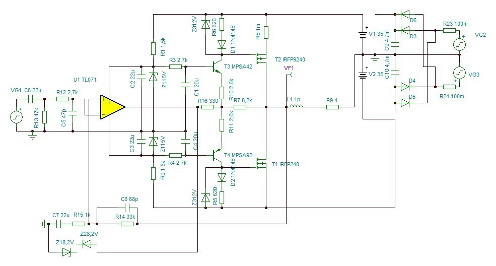
Ez a gate elektródok közti 33nF először engem is elrémített, mert a tápfesz hirtelen ráadása során hatalmas zárlat áram (tettek összenyitása), valamint nagy nagy UGS feszültség alakulhat ki, ami során a fetek átüthetnek. A Behringer pmp1280s (ilyenem van), és más modellek is olyan pwm végfokot használnak, ahol gyakorlatilag ugyanez a helyzet. Csak ott azt hiszem két soros 100nF van betéve, és a közös ponton kap vezérlést. A tápfesz olyan lassan (néhány száz ms) alatt éri el a maximumot, hogy gyakorlatilag nem megy tönkre a végfok. Persze ez nem jelenti azt, hogy a VF2-be szükség van rá, bár még kellene nézni valós áramkörben is nem csak szimulátorban. A VF2 és hasonló kapcsolásokban nagyobb frekvencián nem tud rendesen kisülni a gate kapacitás, ezért megnövekszik a nyugalmi áram. Ez csökkentheti a keresztezési torzítást, ami jobb hangot eredményez. Talán ez a titka. A gate elektródok közti 33nF viszont ezt gátolhatja, azaz a keresztezési torzítást állandósíthatja, ami nem biztos hogy a kapcsolás előnyévé válik.
Igazad van nem "bárkit" írtál, hanam ezt:
"Esetleg valakinek valami ötlete?" - a két szó tényleg nem azonos.
Üdvözlöm. Szerintem ez a 33nF azért került a kapcsolásba, mert azon keresztül a két gate kisüti egymás töltését a priódusonkénti kikapcsolás után. Azaz gyorsítja a kikapcsolását a korábban nyitott FET-nek. Én azonban azt tapasztaltam, hogy amikor a készüléket bekapcsolták és kezd felállni a tápfeszültség - akkor mindkét FET-et nyitvatartja egyszerre egy kis ideig. FET és tápfeszültség kérdése, hogy ezt hányszor bírják ki.
Nem szeretnék erre külön vitát nyitni, mert olyan érvelés nem létezhet, ami cáfolhatja a saját rosszul végződött kísérleteimet ezzel. Csak jelezni akartam az aggodalmamat - de nekem nincsen bajom azzal, ha más másképpen gondolja ezt. A hozzászólás módosítva: Ápr 17, 2023
Ez a dolog onnan is jött highandnek, hogy egyszer rajzolt egy D osztályút, ami kondenzátoros szintáttevőt tartalmazott. Én ugyanezt kifogásoltam meg, hogy bekapcsolásnál együttvezetés lesz.
Aztán Karesz megszimulálta az indítást és valójában nem volt különösebb probléma. Abban a rajzban, amit most megkifogásoltok, eredetileg van két zener a gate-en. Ez már azért visszafoja az áramot, persze elég bele mondjuk 8,2V-os is. Ettől még valóban kialkulnak szép nagy áramok bekapcsoláásnál, de ugye, ahogy írod, tápfesz nem fog olyan gyorsan emelkedni. De én ezt a kapcsolást Bruno egy elméletének megértésére használom, nem pedig egy megépítésre... És azért ha sorbakötünk egy néhányszor 10 ohmot a kondival, hát az nem zavar sok vizet, de mind az időállandóját, mind az amplitudóját lecsökkenti ennek a bekapcsolási áramnak. 20 kHz-en e nélkül a kondi nélkül a 100-szorosa a THD. Ez nagyon jól látszik az opamp kimeneti jelén, már nagyon messze van attól a majdnem szinusztól, amit 1 kHz-en produkál. Erre írtam korábban, hogy jobb opamp kellene... De akinek kétségei vannak, az klófolja be a szimulátorba a kapcsolást ( ez mondjuk 10 perc ) és akkor vizsgálódhat. Persze ne azt, amit Karesz rajzolt, mert az csak nyomokban emlékeztet arra, amit én rajzoltam.
Ha már VF2, akkor be fogom pötyögni szimulátorba, mert érdekel hogy mekkora a jelszint az opamp kimenetén a terhelő ellenállás függvényében. Félő, hogy ha a hangsugárzó impedanciája felszalad 50 Ohmra, akkor nagyon kicsi lesz az opamp kimenetén a jel. Azaz a teljes nyílt hurkú erősítés nagyon megugrik. Panaszkodtak néhányan, hogy nagyon forró az erősítő NE5534-el. Én egyszer csináltam csak VF2-t, de Tl071-el. Azzal nem volt ilyen gond. Próbaképpen kicseréltem az opamp-öt 5534-re, és gerjed párszáz kHz-en. Ha az 5534 kompenzáló kapacitását megnöveltem 100pF-ra, akkor már nem gerjedt. 47pF-nál még igen. Akkor gondoltam, hogy teszek rá 4,7 Ohm+220nF snubbert, mert a közös source kapcsolású végfoknak az erősítése a drain munkaellenállás függvénye. A hangsugárzó az meg fene tudja mekkora impedancián képvisel 100kHz felett.
Később felmerült, hogy szándékosan meg kellene növelni a fetek Miller kapacitását exra külső kondenzátorokkal, de mire nekifogtam volna, véglegesen tönkrement a szkópom. Vettem másikat néhány hónap múlva, de addigra már nem érdekelt tovább a VF2. Most viszont újra kedvem támadt foglalkozni a gondolattal.
Nem tudom, mekkora a "kicsi" jel az opamp kimenetén, terhelés nélkül kb. 1kHz-ig 154dB az előremenő ág erősítése, aztán 1- és 100 kHz körül visszaesik a 120dB közötti értékre. De nem gerjed üresen sem.
Az 5534 disszipációja 80 mW alatt van 20 kHz-en, teljes kivezérlésnél. Gondolom, ez még nem lehet nagyon meleg. Ha másnak nagyon melegszik, akkor az szinte biztosan az opamp gerjedése miatt van. Szkóp nélkül nem lehet észrevenni.
Néhány dolgot nem egyértelműen írtam. Konkrétan a nyugalmi áramot nem lehetett beállítani, mert mindig megszaladt. Oszcillált az erősítő. Az áramfelvételt mérve néhány mA után hirtelen 1A felé ugrott. Nem a trimmer volt a ludas. 8 Ohmos műterheléssel ment, hangszóróval vagy csupasz kimenettel oszcillált. Szóval nem az opamp, hanem a fetek melegedtek.
Azért érdekel hogy mekkora a kimeneti jele az opampnak, mert ha az Előre menő ág teljes erősítésének nagyobb részét az MPSA+IRF fokozat biztosítja, akkor az opamp szemszögéből nézve lehet 0dB-től kisebb erősítés beállítás is lehet, ami instabilitáshoz vezethet. Az előre menő, hurok, anyámtyúkja erősítés, meg xx tényező kifelyezéseket néha keverem, ezért nem írtam ilyen szavakat. Majd ha rendesen megtanulnom, majd akkor. Tehát jó lenne az MPSA+IRF fokozat erősítését beszűkíteni, hogy ne a terhelő impedancia függvénye legyen. Persze ha bekerülni az R6, valamint az emitter ellenállások közös pontja és az opamp kimenete közé be kerülne még egy ellenállás, mondjuk az R6 tizedrésze, akkor ez maximalizálná ennek az MPSA+IRF fokozat aki az erősítését 20dB-re. Ebben az esetben, mivel a globális visszacsatolás 30dB-re állítja be az ösz erősítést, az opampnak 10dB-t kell erősíteni minimum, ami garantálja hogy stabil maradjon. Persze még a végfokozat fázistolásával nem számoltam. A telefon folyton kijavítja amit írok, ezért néha magam is meglepődve olvasom a saját írásom. A hozzászólás módosítva: Ápr 17, 2023
Azzal kezdtem, hogy leszimuláltam C6 hatását a tápelnyomásra. Nem mindig ideális táppal kell szimulálni, néha nem árt megnézni a PSRR-t.
Reggel nyolc darab Bode-t tettem ki a VF2-ről. Nem nézte meg senki? Mutatják az instabilitás határait. compozit: két szimulációt tettél ki egyszerre. A 2. a kompozit erősítő, aminél két opamp van sorba kötve > google > kompozit erősítő. jav.: az első, a Bruno-s... A hozzászólás módosítva: Ápr 17, 2023
R6 az opamp terhelő áramát szándékozik csökkenteni, de a gyakorlatban szerintem sem csinál semmit... de mindenki benne hagyta azért... biztos, ami biztos : )
De itt van a VF2 még tovább fejlesztett változata. Kaszab Béla egész életében ennek a kapcsolásnak a különféle variációit használta. Ebből gazdagodott meg.
Neked az a bajod, hogy nem hiszel még magadnak sem. Miből gondolod, hogy nem néztem meg amiket reggel küldtél? Miből gondolod, hogy nem néztem meg a PSRR-t? Valahogy mindig olyan érzésem van,- durva kifejezéssel élve, - hogy hülyének nézel. Elárulom, semmi anomáliát nem tapasztaltam. De nem a kapcsolás erényeire, vagy hibáira vagyok kíváncsi. Arra vagyok kíváncsi, hogy Bruno ötletét hogy lehet máskép megcsinálni. Nyilván, ezt megint feleslegesen írtam le, mert olyan dolgokon kezdtetek vitatkozni, aminek semmi köze a témámhoz. Highand szerint ez nem kompozit, szerinted kompozit. Engem egyáltalán nem érdekel. ( " Minek nevezzelek"... idézet valahonnan. ) A második erősítő csak impedanciaillesztő, mert a bemeneti szűrőt nagyon alacsony impedanciáról kell meghajtani. Innen kezdve vitatkozhattok azon, hogy ez most mi a manó...
A hozzászólás módosítva: Ápr 17, 2023
Az, hogy nem tudod a "hivatalos" elnevezéseket, nem baj. Én sem. Ezért körűlírom. Ha valaki igazán kíváncsi a mondandómra, akkor rákérdez. Szóval, ez ne zavarjon.
Azt nem értem, hogy lehetne 1-nél kisebb az opamp erősítése? Ez az elrendezésemben mondjuk az opamp bemenetén 500uV a kimenetén meg 1V. Különben, nem értem, hova tűnne a mondjuk 100 dB nyílthurku erősítése az opampnak? Itt egy Bode, terhelés nélkül, meg terheléssel. A felső sugár a kimenet, a középső az opamp kimenete, a legalsó az opamp bemenete. Minden mesterkedés az előremenő ág erősítésével, növeli a THD-t. Amit lehetne csinálni, valahogy egyformává, meg lineárisabbá kellene tenni a FET-eket. Nekem csak akkor működik TL071-gyel, ha agyonkompenzálom. Akkor a sávszélesség a 8 Mhz-ről lemegy 36 kHz-re. Szóval, ezt nem tudom megcsinálni. Egyenlőre.
Etalon Integra 1994-ből. Átfogó visszacsatolás nélkül, HEC-kel, 10kHz/2W/8R, THDtot=0.008%.
Állítólag nagyon szép hangú végfok.
Inkább növeli, mivel a kimenetről ellenfázisban jön vissza a jel. Le szeretném szimulálni ami cseszegeti a buksimat, csak meló miatt nem jutok a gépem elé. Elvonási tünet.
Bár nem nagy munka bepötyögni, de talán ennyivel is előrébb leszel.
Tényleg növeli.... akkor lehet, hogy valamiféle előrecsatolásnak lett kitalálva... nem tudom. Most már végleg megutáltatták velem ezt a kapcsolást : )
Köszönöm. Ha TL071 lenne az opamp, akkor annak a viszonylag magas kimeneti ellenállása miatt értelmet nyerne az elképzelésem, miszerint (na itt nem tudom megmagyarázni) izé.
Megpróbálom. Ez egy két fokozatú erősítő, globális visszacsatolással. Első fokozat maga az opamp. Második fokozata a többi. A TL071 (Texas, mert olyan belsőket is láttam hogy hajaj) kimeneti fokozatában 192 Ohm soros (64+128) ellenállás gondoskodik, hogy ne lehessen nagy áramokat kivenni belőle. Ez a 192 Ohm a becsatoló, a 8,2k a visszacsatoló ellenállás. Ezen okból ennek a második fokozatnak az erősítése maximum 26dB, még terhelés nélkül is. A 30dB-re beállított teljes erősítés miatt az opampnak legalább 4dB-t kell erősíteni, tehát nem csökkenhet egységnyi erősítés alá. Ha nem érthető, mi a francra gondolok, akkor majd holnap valahogy rágyúrok. Amúgy is lezsibbadt az ujjam.
Ezt valamikor 2010 körül tettem fel ide, hát nagy a hasonlóság.
Igen, valami ilyesmit írtam korábban, hogy a VF2 alapjaira épült... Ez alatt én azt értem, hogy egy opamp, aztán szinteltolónak földeltbázisúak, aztán drain kimenet. A földelt bázisú kapcsolás nagyon jó erre a célra ( is ). D osztályban meg pláne. Valahol azt olvastam, hogy ez a leglineárisabb kapcsolás. Lehet, nekem nagyon jól működik és ha azt nézem, hogy nagyon kevés alkatrészen megy keresztül a bemeneti jel, akkor nagyon jónak kell lennie. És jó is. ( Köszönet Mekk-Eleknek, ha még nem tudtam volna ezt az ideát. )
A kapcsolás koncepciója valamikor még a múlt évezredben született, talán még a 60-as években. ( Radioschak újság? Vagy valami ilyesmiben volt. A VF2 topicban benne van. Király Tibornak hervadhatatlan érdeme, hogy behozta a köztudatba. Legalábbis nekem, meg KD-nek is, ha már tuningolta egy kissé. Aztán persze ezt ragozták, de a koncepció ugyanaz maradt, pl: Castone.)
Szerintem a Castone ötletalapját egy korai Dynacord adta. Nem emlékszem már, olyan 83-84 körül lehetett.
Olyan kis butusok vagyunk : ) Ez egy egyszerű túláram védelem.
De talán többet árt, mint használ. Vagy ki tudja.
Azt csípem, amikor valaki meglát egy értelmetlen alkatrészt egy rajzon - de 3 perc alatt rájön, hogy mégis mi az értelme és a következő rajzán már használja is, amire kell. Szeretek értelmes emberek között lenni, még akkor is, ha a kölcsönösség hiányzik.
Ugye mennyivel könnyebb lényegtelen értékre javítani, mint ki be rakosgatni egy alkatrészt? A hozzászólás módosítva: Ápr 18, 2023
Kicsit visszatérek erre az "Etalon Integrára".
Úgy csökkentették le a kimeneti hármas darlington torzítását 20-30 dB-lel, hogy (megtalálták Yokoyama szabadalmát) csak 3 plusz alkatrész kellett hozzá (R18,R19,R27). R17 a nyugalmi áramot, R27 a torzítás minimumot állítja. Szerintem hatalmas ötlet ez a kapcsolás.
Ez sajnos nem áramkorlát. Már ha az R7-ről beszélsz. Az igaz, hogy megvágja a kimeneti feszt és így bekorlátozza az áramot. Csak az a baj, ha a terhelés ellenállását tovább csökkented, az áram tovább nő. Vagyis, ez nem áramkorlát. Egy működő áramkorláthoz az áramot kell érzékelni, itt az nincs meg.
Én inkább csak a hurokerősítés növelését látom benne. A Hawskfordban meg betettek egy ekvivalencia dobozt - ami inkább a bemeneten hasznos az emitterkövetők torzításának csökkentésére. De valóban a kimeneten is elvégzi a dolgát, csak kisebb hatékonysággal. Hiszen kevésbé hasonlít a kistranyó karakterisztikája a nagyra, mint a kistranyó az ugyanolyan kistranyóra.
Valamikor feltettem egy rajzot a face-ra, amiből kiderül, hogy jó méretezés esetén ekvivalancia doboz nélkül is nagyon kicsi tud lenni az emitterkövető torzítása. Ezért elhagytam ezt a fejlesztési irányt. Viszont a végén tényleg hasznos tud lenni, ha csak egyhurkos kapcsolásban gondolkodik az ember. Én már kikötöttem a hibajavítóknál, mert nem csak a torzításra hatnak, hanem a hangszóró visszáramot is másképpen kezelik. Komoly decibel eltéréseket lehet mérni ugyanabban mérőpozícióban a hangszóróról - ha hibajavítós az erősítő, vagy ha egyhurkos, de azért -100dB alatti. A Youtube-n már van fenn pár video arról, hogy a különböző OPA-k különböző hangzását igenis vissza lehet mérni teszt zenén is a spektrum kirajzoltatásával. ( még akkor is, amikor behallatszik a felvételbe a szomszéd szobában visítozó gyerekek hangja - döbbenet) Mi ezt megismételtük ( tudod kivel dolgozom már 40 éve) és én 2 dB eltéréseket tudtam mérni a 150-400Hz tartományban. A magas tartományban max. 1,2-1,5 dB-ket mértem. De ez mindjárt részben magyarázza is az OPA-k hangjának eltérését. És ezek az emberek távol keletiek és afrikaiak - nem angolszászok. A hozzászólás módosítva: Ápr 18, 2023
Köszönöm hogy segítettél. Megnöveltem a kimeneten a 8 Ohmot 1kOhmra, be is gerjedt. Még 50 Ohmon is zizeg. Teljesen azt hozza, mint amit tapasztaltam. Meg kellett növelni a kompenzáló kapacitás értékét, hogy stabil maradjon.
Megnéztem, csupasz kimenettel mindössze 150 mV AC van az opamp kimenetén, tehát az opampra eső erősítés igény 0dB alatti. Ez nem megengedett. De lehet trükközni, hogy egységnyi erősítés alá ne menjen. Itt egy példa.
Mivel ez a VF jó kis "A" osztály kis áramokra, miért ne lehetne belőle feedforward
A hozzászólás módosítva: Ápr 18, 2023
Idézet: „A Hawskfordban meg betettek egy ekvivalencia dobozt - ami inkább a bemeneten hasznos az emitterkövetők torzításának csökkentésére. De valóban a kimeneten is elvégzi a dolgát, csak kisebb hatékonysággal.” A diyaudio-n 150 oldalon keresztül elemezgetik a "nagyok" a Hawskford hibajavítást és ennek az ellenkezőjét írják. Pont, hogy a bemeneti emitterkövetők és a pozitív visszacsatolást létrehozó tranzisztorpár nemlinearitása miatt nem lehet kinullázni a kimeneten megjelenő jel torzítását nullára, még kis frekvencián sem. Legalábbis én így értettem. De Cordell nagyon szépen összefoglalja a HEC lényegét néhány sorban. Íme: A számtalan blokkvázlat közül kettőt emelek ki, amelyek talán a legszemléletesebben mutatják be a HEC lényegét. A Te hibajavítási elméleted is "talonban" tartom, mert bonyolultsága ellenére jónak találom. Jobban belegondolva, ezzel az"ál-híddal" ki lehet nullázni a kimeneti impedanciát is (akár).
Azért javaslom, hogy számold ki, mennyi áram fog ezen a 3,3p-en átfolyni mondjuk 30kHz-n ( hogy javítsa a keresztezést).
Ugye a feetforward-hoz az is kellene, hogy bármilyen szempontból, de generátor legyen a bal oldalon. Egy 1k-s belső ellenállású generátor elég csekély hatásfokkal fogja javítani a 8 ohm-os terhelésen az átvitelt. A hozzászólás módosítva: Ápr 18, 2023
Valami ilyet kellene kitalálni, de aminek nincs hőfokfüggése.
Termikus munkapont vándorlások elkerülésére van a kaszkód, de ahogy írtad korábban, annak pocsék lesz a hangja. A laterális fetnek meg magas a bekapcsolt ellenállása, tipikusan 1 Ohm körüli. Pedig milyen stabil tud lenni 100 mA-en! |
Bejelentkezés
Hirdetés |


























