Fórum témák

» Több friss téma
Fórum » Erősítő építése elejétől a végéig
Lapozás: OK   65 / 97
(#) highand válasza Karesz 50 hozzászólására (») Ápr 18, 2023 / 2
 
Nem a saját ötletem elsőbbségének az elérése céljából írtam azt amit. Én egyszerűen nem vagyok ilyen. Igyekszem tájékoztatást nyújtani - remélhetőleg mindenkinek.

Neked nem is próbálom megmagyarázni az ekvivalencia doboz működését, mert te tudod, oda-vissza, húszféle megközelítésben is. De nem csak te olvasod a hozzászólásaimat.

A facén igyekeztem triviális magyarázattal leírni mi is az. Szóval ne vedd magadra. Általános használati utasítás hozzám:

- ha azt amit írok, kétféleképpen lehet érteni, akkor a kevésbé dehonesztáló értelmezése mutatja az én szándékomat.
A hozzászólás módosítva: Ápr 18, 2023
(#) Karesz 50 válasza tothbela hozzászólására (») Ápr 18, 2023 /
 
Most feladtad a leckét : ) Még meg kell emésztenem amiket küldtél.
A laterális FET-eket (is) jól kielemezgették az egyik topikban és arra a következtetésre jutottak, hogy a "sima" és olcsó IRFP9/240 minden szempontból jobbak (meredekség, torzítás). Nálam fél éve szól az "A" osztályú source ellenállások nélkül, hót stabil nyugalmi árammal, mindig 50 fokos a hűtőborda. A source/emitter ellenállás az egyik legkártékonyabb állat egy OPS fokozatban (ezt sem én találtam ki, erre a következtetésre jutottak rengeteg mérés és diagram kielemzése után).
Ez feedforward nekem továbbra is mumus. Értem én, hogy motor, de mi hajtja.
(#) tothbela válasza highand hozzászólására (») Ápr 18, 2023 /
 
Természetesen még itt semmilyen optimalizáció nincs, ez még csak a puszta gondolat. Még az is meglehet, hogy nem is jól számoltam ki az értékeket. Csak fejben szoroztam/osztottam. Na meg ekkora értékű kondenzátor mellett hatalmas a nyák kapacitása.
Visszafelé kellene számolni, méghozzá először a C4 értékét kellene emberi kapacitásra választani, majd a kimeneti induktort, és a maradék két elem kalkulációja után kompenzálni az erősítőt. de nyíván nem kezdünk el egyből rendelést leadni a kínainak nyákra egy gondolat után. Lehet hogy nem is lehet finomhangolni, de majd elválik hogy van e létjogosultsága.
Mindenesetre köszönöm az észrevételt.
(#) Karesz 50 válasza tothbela hozzászólására (») Ápr 18, 2023 /
 
Ezzel a feedforward-dal az a legnagyobb gondom - ami alkalmazást eddig találtam róla, az mind azt a célt szolgálja, hogy egy kisáramú segéderősítő, vagy mellékhurok, vagy minek nevezzem - csökkenti a keresztezési torzítást. Mást nem nagyon csinál. A keresztezési torzítást meg ezer más módszerrel is le lehet(-ne) csökkenteni.
Cordell szépen összefoglalta a feedforward lényegét néhány sorban. Az a gond vele, hogy a végfok kimenetére egy ideális összegzőt (szummátort) kellene tenni és akkor minden hibát ki lehetne vele javítani. Ez lenne a legegyszerűbb és leggyorsabb hibajavítási módszer, csak hát nincs ideális szummátor. Helyette van tekercs, vagy ellenállás a fő erősítő kimenetén, amivel jól lerongáljuk a tulajdonságait (sávszélesség, kimeneti impedancia, stb...), hogy aztán jól kijavíthassuk azt a hibát is amit ezzel okoztunk.
(#) highand válasza tothbela hozzászólására (») Ápr 18, 2023 /
 
Teszek fel egyet, ami szépen működik is előrecsatolással és tökegyszerű.
(#) Karesz 50 válasza highand hozzászólására (») Ápr 18, 2023 /
 
Nem lehetne ezt a "kapcsolási rajzot" lefordítani magyarra? : )
Ja... látom. Ez az egyszerűsített Quad.
A hozzászólás módosítva: Ápr 18, 2023
(#) highand válasza Karesz 50 hozzászólására (») Ápr 18, 2023 /
 
Igen. Az a legnagyobb bánatom, hogy nem lehet összekombinálni a "Faék"-el. OPA445-el a második pozícióban kb. 8ohm 100W-ot tud. Persze a torzítás kb. 15dB-vel rosszabb akkor, de még úgy is jobb a hangja, mint egy átlag 100w-os kütyünek. A 95ohm helyére kb. 250ohm kell úgy.

Kezdőknek tökéletes, ha megunták a szokvány kapcsolásokat.
A hozzászólás módosítva: Ápr 18, 2023
(#) tothbela válasza highand hozzászólására (») Ápr 18, 2023 /
 
Biztos jó valamire, csak azt látom benne, hogy teljesen az előrecsatolásra bízza a torzítás kioltását. Nem véletlenül volt az a gondolat, hogy alapból egy normális "AB" osztályban dolgozó erősítő maradék torzítását kellene az előrecsatolással javítani. Egy olyan erősítő ami minden kivezérlési szinten -50 dB alatt tudja tartani a termelt harmonikus tartalmat, már okot ad arra, hogy előrecsatolással 10-20dB-t, vagy többet javítsunk rajta. Egy teljesen lezárt előfeszítetlen komplementer fokozat lehet hogy nagyobb kivezérlésen 1% alatti torzítással rendelkezik, de 10mW-on ki se nyitnak a tranzisztorok. Ekkor a torzítás már nem is értelmezhető, mert nagy. Ezt lehetne csökkenteni 10-20dB-el. Elméletileg többel, de gyakorlatilag az a 30dB javulás a plafont jelenti. Már a Quad-al is voltak csalások, mert kis jelszinten nem csakaz "A" osztályú fokozat dolgozott benne, hanem a nagyáramú rész is féloldalasan elő volt feszítve. Ebből adódóan a keresztezési torzítás nem a nullaátmeneteknél jelent meg, hanem valahol máshol. Kis hangerőn szépen muzsikált, nagy hangerőn erős volt mint az állat, de olyan zenénél ahol egy finom hang és egy közepes szintű mély lágy basszus szólt egyszerre, ott megjelent a káosz. Diszkósok szerették.
(#) highand válasza tothbela hozzászólására (») Ápr 18, 2023 /
 
Te most szinte betű pontossággal ugyanazzal érvelsz, mint tegnapelőtt a Karesz. Ez a nézet azonosságotok arra sarkall engem, hogy elgondolkodjak.
(#) mcc válasza highand hozzászólására (») Ápr 18, 2023 /
 
Esetleg adj egy kis nyugalmi áramot a végének és úgy szimuláld le újra. Nem kell sok, és nem is kell, hogy precízen tartsa, csak ne legyen akkora holt lépcső a kimeneten.
(#) highand válasza mcc hozzászólására (») Ápr 18, 2023 /
 
Köszönöm a segítő szándékot, de ebben egy pici holtlépcső sincsen. Max 17V-al lehet ezt az IC-t táplálni. A képen azért így van, mert korábban 3552 volt benne. Szóval 2x17V.
A hozzászólás módosítva: Ápr 18, 2023
(#) Karesz 50 hozzászólása Ápr 18, 2023 / 1
 
Morfondírozok. Azon, hogy biztosan sokan megmosolyognak minket amiért újra fel akarjuk találni a kereket. Ugye, 1900-ban egy képviselő (Angliában?) be akarta záratni a szabadalmi hivatalt abból a megfontolásból, hogy nincs rá szükség mert már mindent kitaláltak. Ehhez képest a '90-es végén újra "feltalálták" a golyót. Mivel én is golyós vagyok, annyira vágytam ilyen golyós biciklire, hogy vettem egyet (két éve) - nem is bántam meg. Most nem dicsekszem (mert nincs is mivel), csak mutatom, hogy az egyszerű dolgok mennyire egyszerűek tudnak lenni... ha nem bonyolítjuk túl. Az ilyeneket a legnehezebb kitalálni.

https://www.holkerekparozzak.hu/index.php?option=com_content&vi...id=109
(#) mcc válasza highand hozzászólására (») Ápr 18, 2023 /
 
Miattam ne is változtass. De nekem ez a két spektrumkép jön ki. A képek elnevezése magáért beszél.
(#) highand hozzászólása Ápr 18, 2023 /
 
A te szimulációdért én nem tudok felelni. Nyilván mások az alkatrész modellek, más R értéknél jön ki az optimum.

Viszont itt van ez a Sziklaira fejlesztett kapcsolás. Ennek rosszabb a torzítása a zenerek miatt. Viszont a hangja, a hangerő érzet, az döbbenetesen jobb.

Szándékosan vannak benne a legrégebbi tranzisztorok - hogy nagyobbat üssön. Újabb félvezetővel sokkal jobb értékek jönnek ki.
A hozzászólás módosítva: Ápr 18, 2023
(#) highand válasza mcc hozzászólására (») Ápr 18, 2023 /
 
Attila, hogyan futtatod te a szimulációt? Mintavevőként, vagy pontról pontra számolod? Nálam mintavevőként lefut 5 másodperc alatt. De pontról pontra számolva több óra. Viszont lezárt diódát nem lehet mintavevőként számolni úgy, hogy minden egyes periódusban odébblép egy mintával a gép. Ezzel a módszerrel csak jelalakot lehet pontosan kiszámoltatni mert az periódikus. De lezárt dióda, ha csak egy is van a szimulált kapcsolásban, akkor nem lesz jó a számítás. TINA-ban legalábbis.
(#) mcc válasza highand hozzászólására (») Ápr 18, 2023 /
 
Mintavétellel, ha jól tudom. A mintasűrűséget a végtelenségig lehet fokozni. Van, hogy 15-20percig tart, amíg lefut…
(#) Karesz 50 válasza tothbela hozzászólására (») Ápr 18, 2023 /
 
Megnéztem amit küldtél. Ez még csak idétlenkedés a köbön, de feltűnt benne, hogy a két kimenet nincs fázisban - az egyik előre siet, a másik késik és önmagát szabályozza, de még semmi sem biztos. Drasztikusan lecsökken a keresztezési torzítás az eredeti VF2-höz képest.
(#) compozit válasza Karesz 50 hozzászólására (») Ápr 18, 2023 /
 
Először is köszönöm ezt a negyedrendű szűrő rajzot. Régóta ki akartam próbálni, de mindig elmaradt. Na, majd most.

A korábbi VF2 mod rajzom után kötöttem be, itt az eredménye. Nem gondoltam, hogy ennyire jó.

Nem volna kedved egy ilyen szűrőt méretezni 19 és 20 kHz-re? És nem volna baj, ha mondjuk 6-od, vagy 8-ad rendű lenne...
(#) compozit válasza highand hozzászólására (») Ápr 18, 2023 /
 
Idézet:
„Mintavevőként, vagy pontról pontra számolod?”


Ez mit jelent? Hogy működik? A Tinában meg lehet ezt határozni?

A Multisimben, - ahogy én tudom, - a szimuláció beállításánál be lehet állítani, hogy mekkora időlépésekkel számoljon. ( Vagy vegyen mintát? ) Ha jól tudom, a szimulátorok azt csinálják, hogy felállítanak egy sok tagból álló differenciálegyenletet, aztán ezt megoldják, úgy, hogy behelyettesítik a korábban beállított időlépést. ( Tranziens analízis ) Kap egy eredményt, amit eltárol, aztán a végén az így kapott pontokat ábrázolja, mint egy szkóp. Ebből az is következik, hogy a következő időlépcsőre csak az előbbi eredmények ismeretében tud lépni, hiszen egy diff. egyenletnél vannak kezdeti feltételek, amik felhasználásával indítja a következő részeredmény számítását. Akkor ez azt jelent, hogy a számgép hiába többmagos, a szimulációnál csak egy magot használ? Lehet, hogy ez a mintavételezés? Akkor mi az a pontról pontra módszer?
(#) highand válasza mcc hozzászólására (») Ápr 18, 2023 /
 
Na ezért kérdeztem. Lent az első kép, amikor nem az összes mintát ugyanabból a periódusból veszi. A másodiknál egyetlen periódust számol végig és ilyenkor korrekten számolja a zárt diódákat is. Mert ilyenkor képes követni a végtelen slew ratet is elvben. Ezért tér el a te szimulációd az enyémtől.

Ettől függetlenül kinyitva pár miliamperre biztos valamivel jobb lenne. De hidd el, így se annyira rossz, mint amit számolt neked a gép.
A hozzászólás módosítva: Ápr 18, 2023
(#) highand válasza compozit hozzászólására (») Ápr 18, 2023 /
 
Erre sajnos nem tudok válaszolni. De a TINA szimulációja csak akkor stimmel a valóságos méréssel, ha egymás utáni mintákkal számoltatom. Csak 2-3 éve jöttem rá. Kb.
(#) compozit válasza highand hozzászólására (») Ápr 18, 2023 /
 
Mit jelent az, hogy egymás utáni minták?
Ha van egy 1kHz-es jel, amin Fourier csinál, akkor nem 1 ms-ot elemez, hanem mondjuk 5 ms-ot? Ez jelentené az 5 egymás utáni mintát?
(#) highand válasza compozit hozzászólására (») Ápr 18, 2023 /
 
Amit kérdezel, az nincsen összefüggésben azzal amit írtam. A TINA az alap beállításában úgy működik, mint egy mintavevő szkóp. Ezt meg kell változtatni a pontos mérésekhez.

A TINA az mégis jó és képes pontosan számolni a torzításokat. Évekig azt írtam ide, hogy a TINA ebből a szempontból megbízhatatlan. Ezért összeraktam benne egy torzításmérő makrót és azzal voltam kénytelen mérni.

Azután kiderült, hogy a TINA az jó, hanem a használati útmutató az a rossz.

Nekem a TINA kényelmes, de kénytelen voltam Multisimet, CM-et, LTSpice-t, stb használni a torzítások szimulálásához - amíg a makró kész nem lett.

Erről ennyit tudok mondani.
(#) Karesz 50 válasza compozit hozzászólására (») Ápr 19, 2023 /
 
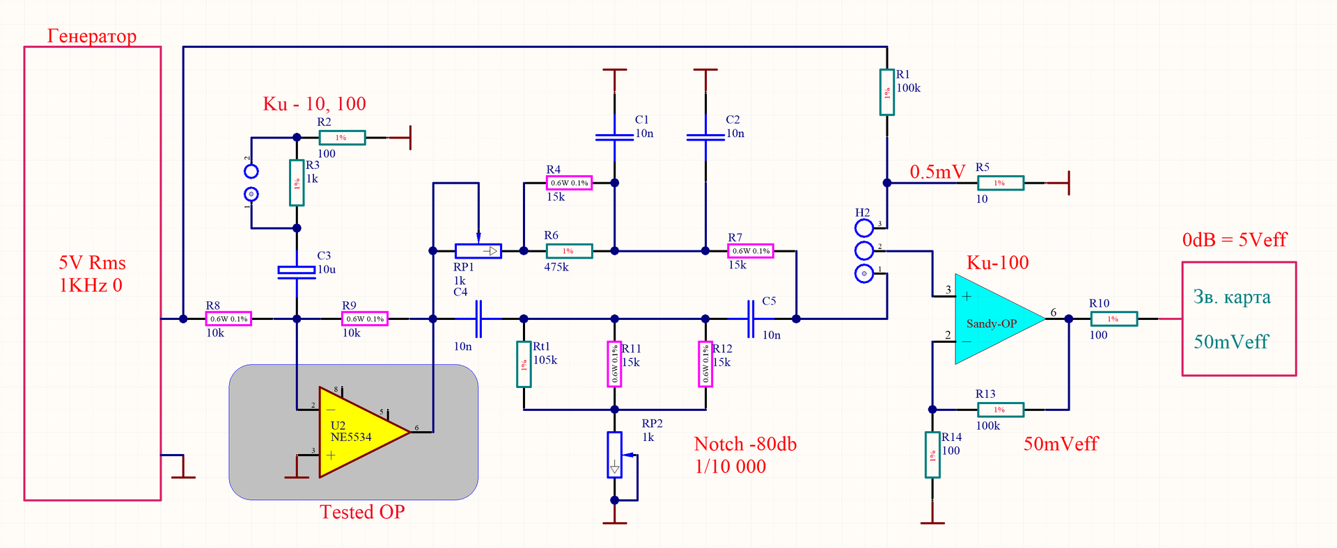
Ez a Nocht szűrő... egy nagy meredekségű lyukszűrő (nézd meg a Bode-ját).
L-t és C-t, el kell osztani a kívánt frekvenciával. Pl.: 20 kHz-re > L=4.775mH, C=13,268nF.
Magasabb frekvencián illeszteni kell a generátor- és a terhelő ellenállást.

Létezik 4, 8 fázisú Nocht szűrő RC tagokkal, opampokkal, kis torzítású szinuszjel generátorokhoz és torzítás mérőkhöz. (Grimm legszebb meséi, 6. fejezet.)
(#) mcc válasza highand hozzászólására (») Ápr 19, 2023 /
 
Stimmel, nekem kb. ilyen arány jön ki, ha 10 és 100 periódusnyi mintát hasonlítok össze. Ha pedig 1000 periódust, akkor tűéles spektrumképet ad, már ha van türelmed fél órát várni rá....
(#) compozit válasza highand hozzászólására (») Ápr 19, 2023 /
 
Köszönöm, nagyjából értem.
(#) compozit válasza Karesz 50 hozzászólására (») Ápr 19, 2023 /
 
Azzal kezdtem, hogy megnéztem a Bode-ját. Szóval-140dB körüli a leszívás, csak gondoltam, ha magasabb rendű, akkor a "talpa" kisebb sávszélességű. Végül is, ez is jó, nem annyira a számszerűsége az érdekes, hanem a tendencia, hogy valami megváltoztatásával merre mozdul el az eredmény.
Egyébként, köszönöm.
(#) Karesz 50 válasza tothbela hozzászólására (») Ápr 19, 2023 /
 
Ez a C3 integrálótag az (VF2-nél) opamp kimenete és invertáló bemenete között gerjeszti a kapcsolást. Cserélgetem az opampokat, nagyon nem mindegy milyen alkatrészekből épül fel ez a kapcsolás. Érdemes vele komolyabban foglalkozni? Mit gondoltok?
(#) tothbela válasza Karesz 50 hozzászólására (») Ápr 19, 2023 /
 
Valamilyen gyors orvoslást kerestem a gerjedés visszafogására, mert ahogy írtam, kimeneti terhelés nélkül gerjedt a VF2. Engem most piszkál a téma, nem tudom hogy más hogy áll hozzá, de látok benne fantáziát. Ha sikerül stabilizálni, akkor látok benne jövőt.
Az opamp okkal viszont van egy kis gondom. A napokban néztem a TL071-et, és a TL071C-t.
Ha nem csapnak be az adatlapot, akkor az elsőt a Texas, a másodikat a Motorola gyártotta. Kulcs paraméterei egyformák, de a kimeneti fokozatuk nagyon eltérő. Itt a fórumon régebben az NE5532 is képbe került, miszerint a régi Philips jó volt, a többi már nem volt zenei hangú.
Ha ezen túl tudunk lépni, akkor lehet jövője, ha nem, akkor megy a sufniba mint már sokszor.
(#) Karesz 50 válasza tothbela hozzászólására (») Ápr 19, 2023 /
 
Felfedeztem, hogy az NE5534 rosszul van paraméterezve a CM-ben. 1 MHz-en van az első töréspontja nyílthurkúan, tehát ezzel nem tudunk játszani sajnos. Elég bosszantó.
Következő: »»   65 / 97
Bejelentkezés

Belépés

Hirdetés
XDT.hu
Az oldalon sütiket használunk a helyes működéshez. Bővebb információt az adatvédelmi szabályzatban olvashatsz. Megértettem