Fórum témák
» Több friss téma |
Üdv!
Lenne egy láma kérdésem.Még pedig van egy digitális erősítő panelem ami tud USB-ről,micro SD kártyáról és bloutooth-ról zenét lejátszani mind ehhez 2 hangfalra 12V-ra van szüksége és 4db gomb segít a műveletekbe.Na már most én nem óhajtanám a saját kimenetét használni mivel egy analóg erősítőre szeretném átvinni a jelet.Ha én egy műterheléssel leterhelem a végfokot majd megfelelő jel csökkentéssel átviszem a jelet egy analóg erősítő bemenetére akkor kaphatok én normális hangot? TPA3116D2 chip gondoskodik a zajkeltésről.Bővebben: Link Közösíthetem-e a már csökkentett jelszint negatívjait? Idézet: „Jó. Hol az az opamp, amit emlegetsz?” Az ideális opampot emlegetem éppen. Megpróbálom értelmesen megfogalmazni a dolgokat. Nyilvánvaló, ha az egységerősítési frekvencián elérjük a -180 fokos fázis késleltetést, az instabilitás határára kerülünk. Ha ezt túllépjük akár egy fokkal is, "begerjed" az erősítő. Ezt a (majdnem) határesetet mutatja a Bode. Mivel a végfok áram kimenetű, a terhelő ellenállás növelésével (közel) arányosan nő az erősítése. 4R terhelésen erősít 10 dB-t, 40R-en 30 dB-t. Az ideális opamp erősítését 46 dB-re állítottam be. A két domináns pólus adott frekvencián van 43kHz-en és 18 MHz-en. Az opamp erősítése ezeken a pólushelyeken nem fog változtatni. Látjuk, hogy 4R-nél van 34 fok fázistartalék, 40R-nél 3 fok. Ha az ideális opamp erősítését csökkentem mondjuk 20 dB-lel, az olyan mintha a 0dB-es tengelyt (gondolatban) feljebb csúsztatnám 20dB-lel. A fázistartalék jelentősen javul (nő). Ha kicsit is növelek az opamp erősítésén, a 0dB-es tengely lefelé mozdul el és az erősítő begerjed. Láthatjuk még, hogy terhelő ellenállás növelése balra tolja el a fázismenetet, a nagyobb erősítés = nagyobb Miller kapacitás miatt.
Most hagyjunk mindent így és gondolatban adjunk hozzá az egészhez egy valóságos opampot.
Ez az opamp nem lehet "gyors". Ennek is lesz egy domináns pólusa és most ez pólus fogja meghatározni a legördülési frekvenciát. A második pólust semlegesíthetjük egy zérussal és a akkor a fázistartalék nem változik semmit... de a valóságos opampnak is van egy saját "beépített" fázistartaléka az egységerősítési frekvenciáján és ez beleviszi a 4. pólust is. Tehát ha gerjedést el akarjuk kerülni, a 0dB-es tengelyt felfelé kell tolnunk (gondolatban). Most rajzolok tovább.
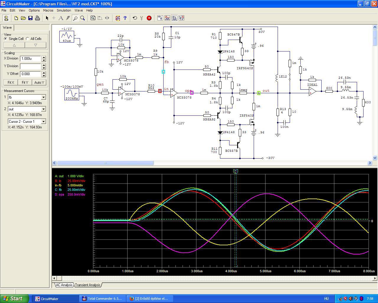
Akkor most csinálj zárt hurkot, vagyis kapcsold be a kapcsolót. A bemenetre tegyél egy négyszögjelet úgy, hogy mondjuk fél kivezérlése legyen az egésznek. Tegyél fel képet a kimeneti feszültségről.
Belerajzoltam a valóságos opampot, megfelel most a célnak a TL071 is.
Továbbra is a nyílthurkú erősítést vizsgáljuk. Pontosan az történt amit vártunk az eddigiek alapján. Van 3 töréspontunk. A domináns pólust az opamp határozza meg, a 2. és a 3. ott maradt ahol eddig volt. Egységerősítési frekvencián a fázistolás -182 fok, tehát ez így gerjedni fog.
Most beteszem C1-et a LEAD kompenzációt, a zérust.
Mit látunk? Nem látunk semmit. Mindegyik pólus ugyanott maradt ahol volt. Nincs a Bode-ban a zérus. A nyílthurkú erősítés Bode-ja nem változott. Más vizsgálati módszert kell keresni.
Megnézzük a hurokerősítést, azaz a visszacsatolási tényezőt.
Látjuk, hogy megkerült a zérusunk, "megjavult" a fázismenet. A 0dB-es tengely fölötti rész a hurokerősítés. Kisfrekvencián ez 85dB, 160 kHz-en semennyi. 160kHz-en és e fölött akkora lesz a THD, mintha nem lenne visszacsatolás. A valóságban nagyobb lesz, de ezt most hagyjuk. Az alsó diagramon, a fázis-diagramon két nevezetes pont van jelölve. Az első a "PM" > Phase Margin > fázistartalék. Ez, most mondjuk azt, hogy elégséges, 70 fok. Hogy mennyi az elégséges, a minimum, a bőséges, azt a csillapítási tényező határozza meg. Erről már kitettem egyszer egy excel táblázatot, erre nem térnék most ki. A másik nevezetes pont a "GM" > Gain Margin > erősítéstartalék. A hurokerősítés diagramján csak a visszacsatolási tényezőt látjuk, azt nem, hogy mekkora a zárthurkú erősítés. Ezt csak a visszacsatoló ellenállások arányából tudjuk "megsaccolni". Most ez 30k/1k > kb. 30-szoros, azaz kb. 30 dB. A -180 fokos fáziskéséshez 34 dB erősítéstartalék tartozik. Ha "GM" 30 dB lenne, akkor az instabilitás határán lennénk, mert az egységerősítési frekvencia -180 fokon lenne. Így van némi fázistartalékunk. Nem tudom érthető volt-e ez eddig amit leírtam, vagy csak én értem : ) Az utolsó mondat a legjobb : ) Szóval, érthető-e volt-e eddig? A hozzászólás módosítva: Ápr 20, 2023
Most zárom a kapcsolót.
A "jóslattól" eltérően kicsit másként fog viselkedni a kapcsolás zárthurokban. Az egységerősítési frekvenciához tartozó fázistartalék a "jóslat" szerinti 7 fok körül lesz, de az excel szerint a -90 fokos fázistoláshoz tartozó "fázistartalék" 70 fok helyett csak 56 fok. Ezt az excel szerinti "fázistartalékot" nem is fázistartaléknak kellett volna elnevezni, mert nem az, hanem a 90 fokos fáziskésésnél mért csillapítási tényező. Csak ez így hosszú. A lényeg, hogy a négyszögjel-átvitelt a csillapítási tényező határozza meg. Ez most vagy 70 fok, vagy 56 fok, vagy már kezdek én is belezavarodni. A két Bode, az invertáló és a neminvertáló bemenetek közötti különbséget jól szemlélteti.
A négyszöjel átvitel a kétféle "üzemmódban". Nem látok különbséget.
Annyit látok, hogy ez inkább a hurokerősítéssel kimutatott 70 fokos fázistartalékhoz van közelebb, tehát azaz excel táblázat a jelek szerint nem jött össze. Most már hagyok mást is szóhoz jutni : ) Elnézést a hosszúra nyúlt fejtegetésért. Nem tudom hasznunkra volt-e, vagy sem... de már megtörtént. A hozzászólás módosítva: Ápr 20, 2023
Ehhez nem kell leterhelni az erősítőt, elég egy nagyobb értékű ellenállásokból készült osztóval előállítani a kívánt jelszintet. Ez így persze összeszed némi plusz zajt a végfokból, de alapvetően működőképes. A TPA3116 kimenete viszont hídkapcsolású, nem lehet csak úgy összekötögetni a negatívokat. Lehet érdemesebb megkeresni a végfok bemenetét és onnan kihozni a jelet az analóg erősítőre.
Ezt a hsz-t ki kell javítanom. El is gondolkodtam közben amikor ezt kitettem, hogy a gyorsabb opampoknak a zérusa is feljebb tolódik, aztán mire lerajzoltam a Bode-t, ezt elfelejtettem.
Most nyomkodom a szimulátort különböző opampokat cserélgetve benne és csak nagyon kevés van amivel gerjed... a gyorsak közül is. A háromféle stabilitás vizsgálat mutat valamiféle összefüggést egymással, de valami még mindig nem stimmel. Azt hiszem még mindig nem értek tisztán mindent. Azért valaki írhatna valami okosságot.
Én még mindig ezt a módszert tartom a legegyszerűbbnek és legáttekinthetőbbnek, amit mindig is használtam mielőtt így ki lettem okosítva. Csak a zárthurkú erősítést nézem és ebből mindent látok.
Az egységerősítés frekvenciáján a fázistartalékot, a visszacsatolási tényezőt, a csillapítási tényezőből a négyszögjel átvitelt és azt, hogy mekkora frekvenciáig állandó a visszacsatolási tényező. A kompenzáláshoz azért hasznos lehet ez a hurokerősítés mérési izé is, nem tagadom. Tehát ennyi a VF2 röviden : ) Idézet: „Azért valaki írhatna valami okosságot.” Ha esetleg rám gondoltál, akkor inkább nem írok semmit. Egyszerűen azért, mert nem akarok újabb vitát generálni. Ma 8.12-kor feltettem egy kérést neked. Nem válaszoltál, nem akarom leírni, hogy miért. Ha mégis megteszed, akkor a kérésemben leírtaknak megfelelően tedd meg.
Ott a négyszögjel átvitel két szimulációval feljebb. Nem látsz?
Nem értem amúgy. Te nem tudod megnézni otthon, vagy csak ki akarsz lyukadni valahová, de titkolódzol és nem írod mit akarsz meglátni és miben? A hozzászólás módosítva: Ápr 20, 2023
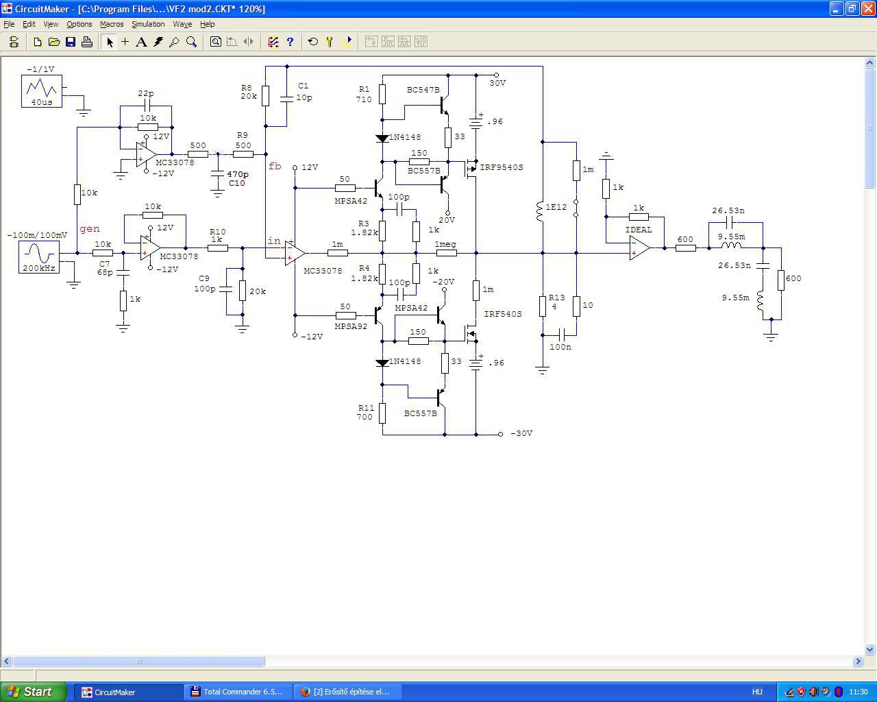
Ötletelek. Cordell is írta, hogy a - nem tudom mennyire új - fetes végfokában azt meghajtást alkalmazza. hogy a fetet lassan kapcsolja be és gyorsan ki. Nem mutatta meg, de ennek szerintem hasonlítania kellene arra amit Bruno is kitalált a kis Philips-es PWM végfokába. Kipróbáltam. Közel két oktávval gyorsul így a kimeneti fokozat, de nem biztos jó lesz, ki kell próbálni.
Tovább ötletelek. Van az invertáló és a neminvertáló kapcsolás. De mi van akkor ha invertál is, meg nem is? Mindkét bemenetet meghajtom ellenütemben. Eddig úgy tűnik, van ebben fantázia. C7-tel szépen fázisba lehet hozni a bemeneti összegzőpont feszültségét a kimeneti feszültséggel. Ugye az lenne a lényeg, hogy az összegzőpontra időkésés nélkül érkezzen meg a kimeneti jelfeszültség. De azért ezt még át/tovább kell gondolni. És még ott van Béla ötlete is. Compozit meg majd megmondja mit kell mérni... eddig is sokat segített.
Olyan jó hogy egész héten dolgozni kell, de mégjobb hogy szombaton be tudom kapcsolni majd kicsit a szimulátort.
Már régebben is gondoltam hogy lehetne gyorsítani a fetek meghajtását, de úgy hittem, mind a be, mind a kikapcsolást kellene gyorsítani. Mindjárt meg is nézem. Azért jó hogy legalább te töretlenül dolgozol ezen a kapcsoláson.
Elfelejtettem elküldeni.
" Azért jó hogy legalább te töretlenül dolgozol ezen a kapcsoláson. "
Igen. Bejárja az összes tévutat. A hozzászólás módosítva: Ápr 22, 2023
Köszönöm.
Tetszik ez a szimmetrikus vezérlés. Lassan kezdem érteni hogyan kellene szimulálnom. De hát sokat kihagytam, mert mindig a vállalatot kell szolgálni.
Az a jó a szimulációban, mint a virtuális lövöldözős játékban. Nem kell elvérezni egy komolyabb projekt esetén sem.
Egy vicc: A kamikáze oktató szól a diákjaihoz: -Most jól figyeljenek, mert csak egyszer mutatom meg!
Így 6 fok a maximális fázishiba 10 MHz-ig és benne van a bemeneti aluláteresztő is.
Már csak a keresztezési torzítást kellene eltüntetni.
És azoknak akik szeretnek négyszögjeleket nézegetni : )
Sőt még a négyszög átvitel is jó. 10kHz 40Vpp esetén 4 Ohmmal, vagy akát csupasz kimenettel is olyan a jelalak, mint a tégla.
Mondjuk én kettőre, mert majd sztereóban kell lennie.
Itt az én szimulációm. Mondjuk van ott még két tranyó, de az csak azért, mert így gondoltam régebben. A hozzászólás módosítva: Ápr 22, 2023
Kicseréltem az N csatornás fetet 640s-re, és a meghajtó opamp kimeneti jele szimmetrikus túllövést produkál. Most az RDSON értékek is hasonlóak, meg a gate kapacitások is. Nem tudom számít e ez valamit, csak jobb a szemnek.
Nagy ötlet ez a két újabb meghajtó tranzisztor. Érdekes, hogy le vannak zárva, de a gate áramot mégis átveszik.
Az opampnak túl kell lőnie, mert az tölti be a fet kapacitásait. Nekem csak IRF9/540-em van itthon, ezért egyelőre ezzel szimulálok. Az R31 is jó ötlet, az kell oda. Próbáld meg betenni C9, C10-et és környékét, akkor mit mutat. |
Bejelentkezés
Hirdetés |




































