Fórum témák
» Több friss téma |
Fórum » Arduino alapú, Programozható Logikai Vezérlő
Témaindító: zosza18, idő: Máj 16, 2023
Témakörök:
No, hátha ilyen egy ipari cucc, akkor én attól sokkal jobbat csinálok.
- nem kerül annyiba, csak amennyire indokolt. - Szoftveresen stabil, tesztelt. - Használni kell és pont. - Nagyon ritkán hibásodik meg, ha mégis, olcsó a javítás.
Kíváncsi lennék egy gyári arduino alapú PLC kapcsolására, vagy egy belső fotóra. Hogyan vannak ezek felépítve vajon. A Controllino adatlapját néztem, abban azt írják, hogy nincs galvanikus leválasztás benne.
Ilyet találtam itthon. Ez csak digitális ki-be.
Azért gondolj bele, ki vesz olyan termelő berendezést, amit csak egyetlen ember szervizel a világon.
Én nem akarom az eszközömet piacra dobni. Nem akarom árulni sehol, hogy majd valaki beépíti valahová. Mi a kollégával komplett géprendszert "díszitünk" fel, ami épp kell. Kifejezett célgép építés a profil.
De a célgép a piacra kerül, vagy saját használat?
Voltam egy cégnél, ahol felajánlottam hogy olcsóbban is lehet alkatrészt beszerezni. Azt mondták ez a gép napi 1 millió hasznot termel, olyan szerviz kell, ami órákon belül megoldja.
Nem, nem kerül piacra. Egy adott üzemben lévő gép/gépek vezérlésének kiépítése. Tehát az Arduino alapú PLC nem kerül bolti forgalomba, hanem mi építjük be gépekbe, ahová kell. Az expressz szervizt is vállaljuk majd. Legalább is ez a terv.
Sajnos rengeteg ilyen dolog van, de amikor megveszed a berendezést ezt mélyen titokban tartják. Söt azt is, hogy a gép gyártoja valahol veszi az elektronikát, és fogalma sincs róla, ki és miért fejlesztette.
Ma már kapni kész ipari vezérlési modulokat is ( szintén nem igen tudni ki gyártja), amiböl valaki összerakja az elektronikát és vagy házon belül vagy külsössel megirja a programot hozzá. Pillants csak bele mondjuk egy PCbe, minden kártya máshonnan származik és szinte csak a véletlen garantálja a 100% - s kompatibilitást. Ezért szoltam Zoli_bácsinak is, hogy ha már fejleszt valamit jo lenne betartani bizonyos általánosan elfogadott és bevált szokásokat. És arra is gondolni kell, ha a sors pl. más vidékre visz, akkor is el fogsz tudni menni a szomszédos mühelybe Arduinot javitani amit évtizedekkel korábban épitettél be? Igy müködig a gazdaság már évtizedek ota, söt az is elöfordul, hogy sok nagy neves cég csak akkor kezdi összegyüjteni a szakembereket a berendezések kifejlesztésére, amikor megnyerte a pályazatot. Már alig van gyár a világon ahol egy bonyolultabb berendezés minden részêt házon belül fejlesztik, legyen az egy villanymozdony, atomerömü vagy egy házi kenyérsütö.
Arduino alapú eszközt nem építenék be ilyen helyre. Számos esetben láttam rá próbálkozást, hogy Arduinora épülő prototípusból csináljunk gyorsan terméket, akár egyedi megoldásként is. Nem érdemes. A szoftvere nem alkalmas rá. Ha az Arduino keretrendszer nélkül, korrekten meg van írva a szoftver, az más. Akkor lehet. De akkor is ki kell építeni az egyedi rendszer mellett még egyet, a drága gépet helyettesítő áramkörökkel szimulálva, ahol az összes extrém helyzetre tesztelni tudjátok a működését. Fejlesztés közben is kell, és ha kaptok egy hibajelentést, a javítást sem a termelő cégnél érdemes próbálgatni.
Idézet: „jo lenne betartani bizonyos általánosan elfogadott és bevált szokásokat” Jó lenne? Kötelező. A szabványokat ismerni kell. A biztonsági szabványok alkalmazását a törvények is előírják, egyedi kivitelezés esetén is. Tehát egy gép vezérlése mellé kell készíteni kockázatelemzést, ártalom csökkentési tervet, működési blokkvázlatot, teszt tervet, teszt végrehajtási naplót, és hasonlókat. Remélem, ezekről tud a fejlesztő.
Ezzel a hozzászólással teljesen egyet tudok érteni.
Azért sajnos ez messze nem ilyen egyöntetü.
A berendezések bonyolultsága kizárja, hogy egységes szabványok legyenek, igy a legtöbb uj szabvány csak ajánlás, hogy igy is meg ugy is lehet. De nincs ember a világon, aki kimerné mondani, hogy igy kell. Ráadásul az uj törvények a gyártora háritják a felelöséget, azaz ha bármi baj van öt veszik elö, ami végtelen huzavonával jár. Pl a régi felfogás szerint még egy mezei PC-t sem lehetne a piacra dobni, hiszen annak a müködését utolag, söt gyakran nem ingyen optimalizálják ( upgradelik). Akkor mit is vettél a boltban? Én már 2x voltam az uj kocsimmal szervizben, mert valamit változtatni kellett a fedélzeti computeren, egyszer meg valami földelö gyürü hiányzott a kormányból. Régen a cégünk drága amerikai berendezéseket importált Europába, mindent le kellett vizsgáztatni. A vizsgalaborban azt sem tudták pontosan mire valok a berendezések, de honapokig zaklattak, mert a belsö földelö huzalok (PEN) zöldek voltak, a labor szerint pedig sárga/zöldnek kell lennie. Egy ideig cserélgettük a kábeleket, azután jöttek az uj elöirások és megszüntették az a laborok akkreditácioját. A németek még egy ideig piszkoskodtak, olyasmit is mérni akartak, amihez még technologiájuk sem volt. Azután belátták, hogy a gépek szerte Europában müködtek, csak náluk nem. A hozzászólás módosítva: Máj 22, 2023
Abszolút így van. Ez a CE minősítés.
Tévedés. A CE nem minösit semmit, csupán azt, hogy a gyárto elfogadta az europai gyártási elöirásokat, és az egyes munkafolyamatok utánni minöségi ellenörzést, és néhány olyan általános szabályt mint a vezetékek szineit, méreteit, de magárol a berendezés müködéséröl abszolut semmit nem szol. Az a gyárto felelösége. Azaz bátran lehet árulni CE márkával ellátott cuccokat, amik teljesen müködésképtelenek. (Mint pl. hálozati IEC stekerekkel ellátott kb 10mm vastag kábelt, ahol az egyes ereket 3 szál 0,2 mm rézdót képviseli.)
Én úgy olvastam, hogy a CE minősítés megszerzéséhez azok (is) kellenek, amit vargham kolléga leírt. Illetve a CE minősítéhez kell még, hogy a gyártó vállalja annak tényét, hogy az általa gyártott eszköz megfelel az eszközzel szemben támasztott elvárásoknak. No meg olvastam még jó néhány dolgot, ami szükséges a CE minősítés megszerzéséhez. De alapvetően igaza van Massawa-nak. Gyakorlatilag bármire ráteheti a CE jelőlést a gyártó, ha akarja.
Sziasztok! Szét szedtem a FESTO Plc-t, de a képek otthon vannak, így csak este tudom becsatolni. Ami látszik: A nyák nincsen lakkozva vagy hasonló. A rendszer 24 volt-os. A relék csoportokban vannak közösítve, nyilván kevesebb a közös nulla pont.
Összesített javaslatok az "ARDUINO nem minősített" PLC-hez. 1. Első körben a folyamatos cikruszt érdemes lenne lezárni azzal, hogy az "Arduino nem minősített PLC" nem fog CE, interferencia és hasonló minősítéseket szerezni. Aki ezen továbbra is rugózni akar, egyszerűen hagyja ki a választ, mert veszett fejsze nyele. Egy erősítőn sincs otthon CE és interferencia mérés, a házilag tekert trafón meg kétlem, hogy van szigetelés vizsgálati jegyzőkönyv. 2. Célszerűbb lenne egy összevont nyák. Kb. 12 bemenet 8-10 kimenet nagyon sok ügyet meg tud oldani. Érdemes lenne valamilyen gyári sorolható dobozba beleálmondi a konstrukciót. 3. Nem vagyok Arduino géniusz. Ami nekem feltűnt, hogy ha Adruino mini-ben gondolkodik az ember, a panel tüskesorral beforrasztható lenne. Ezzel az érv, hogy kontaktos lehet megszűnne. Az egész rendszer kisebb, sínre pattintható és csereszabatos. A hozzászólás módosítva: Máj 22, 2023
Azért ez igy nem igaz. Az Arduino alapja egy AVR 328-s processzor ami millio számban fordul elö rengeteg berendezesben is CE márkával én is több mint 10 évig AVR procikat programoztam (328-st is) ipari alkalmazásra, azaz Arduino bootloader nélkül, ASMben). Az Arduino ahogy meg van épitve gond nélkül lehetne egy profi berendezés alapja is, amit inkább licensz dolgok korlátozzák.
Természetesen olyan helyen mint az auto vagy házi elektromos hálozat valoszinü a NYÁK kivitelén kell változtatni, impregnálni stb) de ez másodlagos kérdés. Amugy a mi AVR NYÁK lapunk is majdnem ugyanakkora volt mint az Arduino, csak az USB csati hiányzott róla meg néhány periferia volt rajta. Amugy a mostani “okos” házak többnyire PI modulra vannak fejlesztve. Annak valoszinü egyszerübb a licenszkezelése meg persze töbebt tud mint az Arduino. Idézet: „nem fog CE, interferencia és hasonló minősítéseket szerezni” De mindezeknek meg kell felelnie akkor is, ha egyedi telepítés. Nem zavarhat más elektromos berendezést, illetve zavarjel hatására nem csinálhat olyan hülyeséget, ami veszélyhelyzetet okoz. Ez a fejlesztő/gyártó felelőssége. Akkor is, ha nem megy el TÜV laborba méréseket végezni, és csak a helyszínen derül ki, akár hónapokkal később, hogy valami nincsen rendben. Idézet: „Egy erősítőn sincs otthon CE és interferencia mérés, a házilag tekert trafón meg kétlem, hogy van szigetelés vizsgálati jegyzőkönyv.” Így van. A készítője viszont továbbra is felel a biztonságos és zavarmentes működésért. Ha külső zavarra torzul az erősítő hangja, vagy újraindul, akkor senkinek sem esik baja, csak idegesítő. Ipari környezetben egy gép vezérlésénél ez nem így van. Hibás működés esetén anyagi kár is keletkezhet, illetve emberi sérülés is előfordulhat. Részlegesen hibatűrőnek kell lennie, a biztonsági áramköröket zavarvédettre kell készíteni, a vészleállító gommbnak minden körülmények között működnie kell, stb. Amennyiben a házi építésű erősítő olyan zavarjelet generál, ami zavarja a környéken a szabványos készülékek, rádió vevő, garázsnyitó, stb üzemeltetését, akkor elvileg ki lehet méretni, és fel lehet jelenteni. Ez mondjuk ritkább eset. Ipari környezetben esélyesebb egy ilyen vizsgálódás. Ha a házilag tekert trafóval probléma van, és megráz egy embert az áram hangerőállítás közben vagy tüzet okoz, akkor bizony meg fogják mérni (a maradványokat) és felelősségre fogják vonni a készítőt, illetve nem fizet a biztosító. Itt is igaz, hogy ipari környezetben komolyabb esély van erre.
Mi a hozzáadott érték az utolsó két hozzászólásodban az Arduino PLC fejlesztéséhez? Csak egy pozitív szót emelj ki az utolsó bejegyzésedből légy szíves.
A hozzászólás módosítva: Máj 22, 2023
Az új cikkem lezárt állapotban. Jóváhagyásra vár: "A fórumon más munkáját lehúzni a legkönnyebb
Kedves Fórumtársak! 15 év fórumozás után, sajnálattal tapasztalom, hogy konktétan az összes álatlam olvasott fórumon nem az egymást segíteni próbáló hangulat a jellemző, hanem egy tipikusan negatív odaszúró, "mit hogyan csináltál rosszul" hangulat uralkodott el. Őszintén jelzem, ez nem volt middíg így. Egy évtizeddel ezelőtt a fórumon zömében támogató hangnem volt a jellemző. Ez jelentősen romlott és elég fárasztó is a hangulat maga. Hoztam négy példát: 1. A csöves erősítős topicot le kellett zárni, mert az arrogancia csúcsa ment a beszélgetések során. Biztosan lehet építeni ezüst kondenzátorokkal, arany vezetékekkel erősítőt, de tényleg úgy gondolom, hogy hobbi szinten teljesen jó lesz a kerámia kondenzátor, a réz drót és a használt elektoncső is. 2. A PLC-s topicocban teljes csörte ment, hogy az egyedileg fejlesztett PLC-nek nem lesz gyártói műbizonylat, CE jelölés és ipari zavarvédelem és nem nevezhető ipari szempontból PLC-nek az eszköz. Nem lesz ipari, mert ez egy Hobbi Elektronika fórum. 3. A Kapcsolóüzemű tápegységeknél teljes terhelést szokott az kapni, aki nyákot próbál tervezni egy kapcsoláshoz. Ezt olyanoktól szokta kapni, akik még nem raktak össze kapcosló üzemű tápot. 4. A legjobb mégis az, amikor az ember feltesz egy félig kész gitár erősítőt, lévén annak mechanikáját a fa dobozt mutatja be, majd egyből szakértést kap, hogy nincs hűtőborda az IC-t. A kliens el sem olvassa a hozzászólást, amiben szerepel, hogy a trafó és a borda most van gyártás alatt. Összesített javaslat: Legyél előremutató: Akkor szóljon bárki kritikával a másik elkészült konstrukciójához, ha mellé tud tenni egy saját maga által már elkészültet, ami jobb. Olvass: Ha új vagy a fórumon és nem olvastál vissza két évet, ne is kérdezz. Tiszteletlenség a 3x megválaszolt kérdéseket újra felhozni, és jogos a fórumlakók reklamációja. Ne vedd el más kedvét: Ha jobban értesz hozzá és egyértelmű hiba van, akkor is segíthetsz pozitívan. Nem kell letörni azt, aki poglalkozik valamivel, még akkor sem, ha hibázni fog. Lehet, hogy én lettem öreg."
Valami rajz van a fentiekhez?
Lényeget kihagytad, amikor a kérdezö lehordja a segitökesz topiklakot, mert szerinte ö jobban tudja mi a jo meg mi nem, a segitség meg ezt nem igazolja.
A hozzászólás módosítva: Máj 22, 2023
Ezért van kirakva egyik kollégámnál az alábbi idézet, lehet követni fogom a példáját!
Ha nem akarsz gúnyos válaszokat, ne tegyél fel ostoba kérdéseket! Hogy pozitív is legyek, ez kiváló szakdolgozat téma!!
Szerintem ha már Mindenki elmondta a véleményét arról amit gondol, simán lehetne foglalkozni az eredeti témával... Sokakat érdekel a téma, mégis sok olyan hozzászólás érkezik, ami egy kiragadott részt marcangol, tökre feleslegesen. Akit zavar hogy én beleteszek egy arduino alapú vezérlést vagy szabályzást egy ipari gépbe, akkor az lapozzon, olvasson mást, vagy azt csinál amit akar, de nem látom értelmét, hogy feszegessük egymás idegrendszerét a folyamatos ellentétekkel.
Csináljatok egy olyan témát, ahol ezt meg lehet vitatni és ott az embereitekre találtok. Kiélhetitek minden szakmai tudásotokat és ott meg is mondhatjátok, hiszen arról szól. Az meg hogy most a CE jelölés a legfontosabb dolog, hát haggyuk... ![]() Jobban örültem volna egy normális kapcsolási rajznak (I/O vagy A I/O), vagy magyarázatnak, ami nem laboratóriumi űrtechnika, csak simán helyt áll zajosabb nagyobb igénybevételű helyeken...
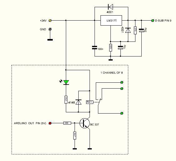
Igazad van. Térjünk rá a kapcsolásokra, nyákra, egyéb technikai megoldásokra. Egyenlőre ez a kapcsolásom. Megnézzük mit bír. Az Arduino vezérlőkártya meg tulajdonképpen nem más, mint csatlakozó kivezetések. Ami megy az opto, illetve a relé kártyákhoz. szimpla állapot vezérlés. Röviden elmondom hogyan gondoltam a működést: Az opto esetén, a bemenet lehet digitális, vagy analóg. Lehet 12V, vagy 24V jelszint, de a csak a digitális bemenet esetén. Amit lehet látni az 5V, az csak és kizárólag az analóg bemenet esetén szükséges. Az opto kártyán - analóg bemenet esetén - a jumert át kell állítani analog állásba. A relé kártya pedig egy tényleg a legegyszerűbb, szimpla egy tranzisztoros kollektor körbe kötött relé. Ezt a relékártyát nem láttam el optikai leválasztóval, mert csak és kizárólag az arduino vezérlőhöz fog csatlakozni, aminek a kimeneti jelszintja 5V. A relék 24V-osak, potenciál mentes kontaktal a kimeneten. Ezen felül van a relé kártryán egy 5V-os stabilizátor is, ami azt a célt szolgálja, hogy lehet teszteli önmagában is a relé kártyát. adott tranzisztor bemenetre 5V-ot adok. Ja, az arduino vezérlőn is is be kell állítani, hogy a bemenet analóg, e, vagy digitális. Ez persze csak azokra a portokra vonatkozik, amik lehetővé teszik, hogy analóg bemenetként legyen konfigurálva.
A hozzászólás módosítva: Máj 22, 2023
Üdv! Nekem egy olyan kérdésem lenne, hogyan lehetne legegyszerűbben megoldani a 0-10V analóg kimenetet?
Szerintem PWM kimenet egy optocsatolóval ami egy 10v os stabról van megtápolva .
Mennyire lenne az egzakt, terhelésfüggetlen stb.. egyáltalán az "igazi " plc-ben ez hogy van?
|
Bejelentkezés
Hirdetés |










