Fórum témák
» Több friss téma |
- Ez a felület kizárólag, az elektronikában kezdők kérdéseinek van fenntartva és nem elfelejtve, hogy hobbielektronika a fórumunk!
- Ami tehát azt jelenti, hogy a nagymama bevásárlását nem itt beszéljük meg, ill. ez nem üzenőfal! - Kerülendő az olyan kérdés, amit egy másik meglévő (több mint 17000 van), témában kellene kitárgyalni! - És végül büntetés terhe mellett kerülendő az MSN és egyéb szleng, a magyar helyesírás mellőzése, beleértve a mondateleji nagybetűket is!
Hello!
Természetesen az IRFZ34 is ugyan olyan feltételek mellett használható, mint írtam. Gate-Souce küszöbfeszültsége az HE IRLZ24-nek jobban illeszkedik a TTL kimenethez. (A kimeneti karakterisztikát kell megnézni, hogy hogyan illeszkedik a GS feszültsége az elvárt Drain áram értékéhez.) Az 1N41007 is tökéletesen megfelel. üdv! proli007
Hali!
És ez pontosan mit jelent számomra? Hogyan kell bekötni? Nem tudnál valami egyszerű példát mutatni? Köszi
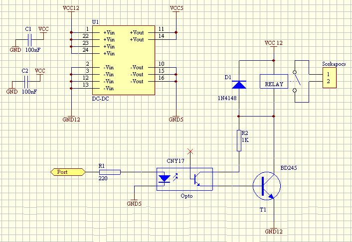
Az LPT portra hogyan érdemes 12V relét kötni? Ez így jó lehet ahogyan felrajzoltam? Meg tudnátok mutatni, mit kell még bekötni a csatlakozón?
Köszi
Heló! Kéne egy kis segítség! Olvastam egy cikket hogy hűtőpaszta helyett lehet lekvárt aloeverás kézkrémet is használni. Sőt a kézkrém az még sokkal jobb is mint az erre szakosodott hűtőpaszta.Mivel nem szeretnék bemenni (csak hűtőpaszta miatt) A 30 km re lévő városba ezért mi lenne hogyha kézkrémet,lekvárt,fogkrémet Tennék rá? A cikkben az állt hogy ezek(is) jók lehetnek
Hehe.
Lekvárból a barack a nyerő! De félre a tréfával: az a helyzet,hogy bármelyik kenőzsir legalább ezerszer jobb hővezető mint a levegő,úgyhogy én valamilyen hőálló fajtát ajánlanák. Bármelyik benzinkútnál beszerezhető,nem is drága,de szerintem a háztartások 99%-ban van is. Úgy ~35-éve még én is ilyennel kentem le a felületeket,mert akkoriban nem jutottam hővezető pasztához.
Szia!
A 290V-ot a C1 kondin mérem, és egyenáram, ha kiveszem a T2 tranzisztort, akkor a kimeneten az a feszültség jelenik meg, ami a C1 kondin mérhető.
Hello!
Látom elég tanácstalan vagy a témában. A helyzer pedig egyszerű, a port csak kifelé irányban van használva. Tulajdonképpen az átviteli bitek az adatregiszter bármely bitjére ráköthető. LPT................CD4094......Funkció bit0 (2.láb) = D (2.láb) Adat bit bit1 (3.láb) = CP (3.láb) órajel bit2 (4. láb) = Str (1.láb) Strobe GND (18-25) = GND (8.láb) GND - Az 1. bitet kiteszed az adatbitre - A CP lábat "H" szintbe állítod. (Első bit beíródik az első shiftregiszterbe) - A CP lábat "L" szintre viszed. - Kiteszed a 2. bitet at adatbitre - A CP lábat H szinbe állítod. (Az első shift regiszter tartama átmásolódik a másodikba, és az elsőbe beíródik az új adat) - A CP lábat "L" szitre viszed. - Most már két bit kint van, folytatod addig, míg mind a nyolc ki nem kerül. - A STROBE lábat "H" szintre viszed, majd kis idő mulva "L" szintre. Hatására a soros regiszterek adatai megjelennek a Q0..Q7 párhuzamos kimeneten. Az adatok, csak sorrendben vihetők ki, így ha valaminek az álllapota változott, mind a nyolc bitet ismét ki kell vinni. Az IC OE bemnete fix magas szinten van, tehát a párhuzamos kimenet állandóan él. Ha ez bekapcsoláskor zavaró (mert a léptető regiszter tetszőleges állapotot felvehet), akkor azt is vezérelni kell, és gondoskodni arról, hogy nagyimpedanciás kimeneti állapotban a relék ne húzzanak. Ilyenkor először ki kell vinni a nyoc bitet, majd magas szintre állítani az OE bitet.(Így persze az LPT 4db kimenete lesz már használva) Nem tudom, ezeket a vidám rajzokat honnan szeded, de... - Optocsatolóval, valóban érdemesebb leválasztani a relés áramkört a PC-ről. Így galvanikusan elválasztható a kettő, és nincs probléma, ha "egyik táp megvan, a másik nincs". (Ha a relék külön külső tápról üzemelnek) - Azért azt meg kell mérni, hogy a 220ohm-on keresztül az opto diódája mennyi áramot kap, mert ez szerint kell megválasztani a CNY17 -1...4 típusát. Ugyan is az áthatási tényezőjük más és más. (Mert a kérdés az, hogy hány mA Led-áramra, mekkora kollektoráramra számíthatunk az optocsatolónál.) - A CNY tranyója nem jól van bekötve az áramkörbe. A tranyó kollektorát az 1kohm-on keresztül, nem a BD tranyó kollektorába, hanem a tápra kell kötni. - A BD245 bázisa és emittere közé is illik egy 1kohm-os ellenállást kötni. - Mi a bánatnak egy ekkora tranyó egy reléhez? (Hogy kicsi legyen a bétája és nagy a bázisáram igénye?) - A DC/DC átalakító a rajzon milyent célt szolgál? Még is a relés áramkört, a PC táplálja, csak le van választva az optóval? Annak nem sok értelme van, mert egy relé egyébként is galvanikus elválasztást biztosít atekercse és a kapcsolt teljesítmény között. üdv! proli007
Hello!
Gondolom ezt terheletlenül mérted, annak meg nem sok értelme van. Ha 24mA-al terhelve, is 200V-nál nagyobb érték jön ki, akkor a szabályzóban van a hiba. A zénereken 2*47V azaz 94V-nak kelle lenni. Ha ez megvan, akkor ellenőrizd az A-B-C pontok feszültségét. (Azt már leírtam, mire számíthatsz.) Szerintem cseréld már ki a két 100kohm-ot és a potit amit javasoltam és már menni is fog! üdv! proli007
Köszi a kimerítő választ. Csak próbálkozgatok...
De a Schiftregiszter mindenképpen kell? Idáig még csak soros porttal játszadoztam és az olyan egyszerű volt. Bekötöttem a max232-őt és minden egyértelmű volt. Itt nincsen valami hasonló egyszerű megoldás? Neten kerestem de nem igazán találtam semmi konkrét minta kapcsolást. Esetleg valami linket tudnátok küldeni? Köszönettel: Zoli
Hali!
Na rajzolgattam ismét egy "mulatságos" rajzot... Így most már jobb? Az R1 ellenállás megfelelelő? A 12V-ot elég bekötnöm a panelra? Az egyértelműség kedvéért meg tudnátok mondani, hogy a DB25-ös csatlakozónak melyik lábaira kell kötnöm? Illtetve jó lesz-e így? Esetleg kézzel bele tudnátok rajzolni? Köszönettel: Zoli
Szia!
Igen, azt tudom, hogy a zenereken 94V-nak kell lennie, és szerintem ez lesz a baj, ma mértem rá, és 1, és 1,2V közti értékeket mértem. A zenernek mindkét irányba 47ohm az ellenállása.
Hello!
Hát pedig ez is egyszerű dolog. De ha csak néhány relét szeretnél működtetni a portról és mást nem akkor semmi szükség, a shifregiszterre. Az új rajzodon e relémeghajtó tranyókat nem a 4094-re kötöd, hanem a port data bitjeire és már kész is vagy. Az R1 ellenállás jó, csak miért van rá szükség, hogy akaszkádolásra szánt bitet visszavezessed a PC felé? Maximum azt lehetne ellenőrizni vele (csalafinta módon), hogy működik-e a shift regiszter. Hát a 12V-al az a gond, hogy ha a CMOS 12V-ot kap, akkor a bemeneti jelszintjei is ennek megfelelőek, és a TTL jel nem fogja meghajtani (az 5V-os) Én úgy gondoltam, elég egyértalműen fel is írtam az előző hsz.-ben, hogy az LPT hányas lábára megy a 4094 bemenetei. (ezek szerint nem volt érthető, bár itt "oszloposan" írni elég nehéz) Szerintem Te is betudod rajzolni az LPT alatt a DB25 lábait értettem. üdv! proli007
Hello!
Hát, az elég gáz. Nem volt fordítva a zéner bekötve? Mert akkor tényleg csak a nyitófeszültségüket lehet mérni. Ohm mérővel azért nem szerencsés zénert mérni. Abból nem sokat tud meg az ember, kivétel, ha már többet méért és tudja mit szokott mutatni. Ezért legjobb egy 1kohm-os ellenállást sorbakötni vele, és tápratenni és mérni a feszültséget a diódán. A tápot szabályozva, "letapogatható" a zéner könyökfeszültsége. (Persze 47V-nál ez már problémát jelenthet) Amúgy egy kisebb feszülségű zénerrel is működhet a kapcsolás, mindössze a szabályzó osztót kell átméretezni. (és persze a Q2-nek a disszipációja magasabb lehet) De lehet eredetileg is ezért volt "túl" meleg a Q2. üdv! proli007
Az LPT-t szeretném bemenetként használni.
Motort már vezéreltem vele így most szeretnék továbblépni. Először egy "világosság" érzékelőt szeretnék a lehető legegyszerűbben megvalósítani. Fényellenállásom van csak nem tudom hogyan is működik a bemeneti rész.
Hello!
Semmi különös. Sima LS TTL bemenet. Egy CMOS kapu, vagy inverter meg tudja hajtani. Az meg a bemenetén "megeszi" a CDS ellenállást, egy felhúzó 100kohm-al. üdv! proli007
Szia!
Van itt a környéken elektronikához értő rokon, neki is mutattam, azt mondta, hogy ez rossz, amúgy arra én is gondoltam, miután már kiderült, hogy a tranzisztor ezért melegszik. Remélem már minden hibát kiszűrtem, mindenesetre veszek bele új zenert, és lesz ami lesz, azt még nem tudom, mitől mentek tönkre. Még jó hogy nem drága.
Hello!
A zéner elég masszív dolog, legfeljebb túlárammal lehet tönkretenni. pld. ha a C1 kondit véletlenül rásütöd. üdv! proli007
Hali!
Így már jó lesz ? A DCDC ott maradt, de így már nem fog kelleni semmire azt hiszem. Köszi
Egy induktivitáson a .220 nem véletlenül azt jelenti, hogy 0,220 mikrohenry?
Ezt kaptam 22 mikronehrynek a boltba.
Szia!
Olyat csináltam, hogy amikor próbáltam, a tápot, utána kikapcsoltam, és rövidre zártam a C1-et, a C2-t, és a C3-at, szóval kisütöttem, hogy hozzá tudjak érni mondjuk a tranzisztorokhoz, meg mérni tudjam, de nem hiszem, hogy ettől tönkre tudott menni a zener.
Hello!
Kicsit leegyszerüsödött. A shift regiszternek, akkor van értelme, ha tárolni akarod a kimeneti infót, vagy pld. 32db kimeneti-bemeneti csatorna van. üdv! proli007
Hello!
Elvileg nem, de lehet, nem azt zártad rövidre, amit szerettél volna. De azért ezt át kellene rágni. Mert ha a C1-et zárod elsőnek rövidre, a kimeneti kondiból visszaáramolhat a villany. Ezért szoktak, (ha a kimeneten nagy kondi van) egy fordított diódát tenni az áteresztő tranyó kollektor-emittere közé. Inkább a C1-re egy 100kohm/2W-os ellenállást érdemes tenni. üdv! proli007
E-on -osok ma méricskéltek valamit a villanyoszlopon lévő dobozban, "0,27", "0,21", "0,30" ezeket mondta egyik csávó a másiknak.. vajon mit mértek?
A műszer elég termetes darab volt, két műszer zsinórt akasztott a földelésre, harmadikkal, mért ![]()
sziasztok
találtam egy pontos 1Hz-es oszcillátort, amibe 1MHz-es kristály kéne, ami szerintem irreálisan drága. kicserélhetem egy 10Mhz-es kvarcra, úgy hogy az áramkör "oszcillátoros része" nem változik? vagy más kapacitású kondi kell? oszcillátort még nem építettem, tudnátok segíteni átalakítani ezt a kapcsolást?
Üdvözlök mindenkit. Én is kezdő vagyok az elektromosság terén és lenne egy kérdésem, melyre sürgős lenne a válasz.
A problémám a következő: átépítés folyik nálunk és az egyik helyiség 4 falán található 1-1 lámpa. Ezek szemben egymással kapcsolódnak egy páros kapcsoló segítségével. A problémám pedig ott van, hogy szeretnék beszerelni még 1 ilyen kapcsolót a szemközti falra úgy, hogy az úgyanúgy működjön, mint a most meglévő 1 páros kapcsoló. Hogyan lehetne ezt megoldani. Válaszotokat előre is köszönöm. Üdv: tiftlifter
Hello, ha jól értelmezem, akkor az alternatív módszer lenne jó neked, de vajh lehet-e kapni páros alternatív kapcsolót?
Igen, létezik, de a "huzalozást" is hozzá kell igazítani.
|
Bejelentkezés
Hirdetés |















