Fórum témák

» Több friss téma
Fórum » Elektronikában kezdők kérdései
- Ez a felület kizárólag, az elektronikában kezdők kérdéseinek van fenntartva és nem elfelejtve, hogy hobbielektronika a fórumunk!
- Ami tehát azt jelenti, hogy a nagymama bevásárlását nem itt beszéljük meg, ill. ez nem üzenőfal!
- Kerülendő az olyan kérdés, amit egy másik meglévő (több mint 17000 van), témában kellene kitárgyalni!
- És végül büntetés terhe mellett kerülendő az MSN és egyéb szleng, a magyar helyesírás mellőzése, beleértve a mondateleji nagybetűket is!
Lapozás: OK   261 / 4062
(#) proli007 válasza wg_kezdo hozzászólására (») Júl 28, 2008 /
 
Hello!

Természetesen az IRFZ34 is ugyan olyan feltételek mellett használható, mint írtam.
Gate-Souce küszöbfeszültsége az HE IRLZ24-nek jobban illeszkedik a TTL kimenethez. (A kimeneti karakterisztikát kell megnézni, hogy hogyan illeszkedik a GS feszültsége az elvárt Drain áram értékéhez.)

Az 1N41007 is tökéletesen megfelel.

üdv! proli007
(#) Csaplar válasza proli007 hozzászólására (») Júl 28, 2008 /
 
Hali!

És ez pontosan mit jelent számomra?
Hogyan kell bekötni? Nem tudnál valami egyszerű példát mutatni?

Köszi
(#) Csaplar válasza Csaplar hozzászólására (») Júl 28, 2008 /
 
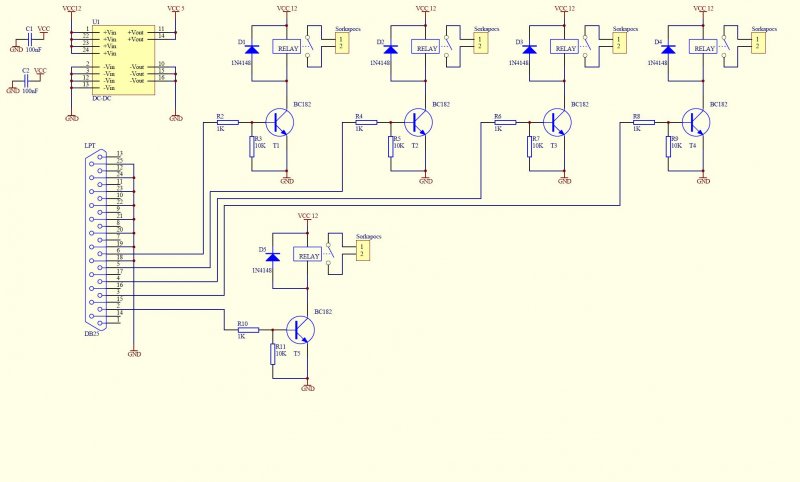
Az LPT portra hogyan érdemes 12V relét kötni? Ez így jó lehet ahogyan felrajzoltam? Meg tudnátok mutatni, mit kell még bekötni a csatlakozón?

Köszi
(#) rannek hozzászólása Júl 28, 2008 /
 
Heló! Kéne egy kis segítség! Olvastam egy cikket hogy hűtőpaszta helyett lehet lekvárt aloeverás kézkrémet is használni. Sőt a kézkrém az még sokkal jobb is mint az erre szakosodott hűtőpaszta.Mivel nem szeretnék bemenni (csak hűtőpaszta miatt) A 30 km re lévő városba ezért mi lenne hogyha kézkrémet,lekvárt,fogkrémet Tennék rá? A cikkben az állt hogy ezek(is) jók lehetnek
(#) mex válasza rannek hozzászólására (») Júl 28, 2008 /
 
Hehe.
Lekvárból a barack a nyerő!
De félre a tréfával: az a helyzet,hogy bármelyik kenőzsir legalább ezerszer jobb hővezető mint a levegő,úgyhogy én valamilyen hőálló fajtát ajánlanák.
Bármelyik benzinkútnál beszerezhető,nem is drága,de szerintem a háztartások 99%-ban van is.
Úgy ~35-éve még én is ilyennel kentem le a felületeket,mert akkoriban nem jutottam hővezető pasztához.
(#) rannek válasza mex hozzászólására (») Júl 28, 2008 /
 
köszi!
(#) Vacok válasza proli007 hozzászólására (») Júl 28, 2008 /
 
Szia!
A 290V-ot a C1 kondin mérem, és egyenáram, ha kiveszem a T2 tranzisztort, akkor a kimeneten az a feszültség jelenik meg, ami a C1 kondin mérhető.
(#) proli007 válasza Csaplar hozzászólására (») Júl 28, 2008 /
 
Hello!

Látom elég tanácstalan vagy a témában.
A helyzer pedig egyszerű, a port csak kifelé irányban van használva. Tulajdonképpen az átviteli bitek az adatregiszter bármely bitjére ráköthető.
LPT................CD4094......Funkció
bit0 (2.láb) = D (2.láb) Adat bit
bit1 (3.láb) = CP (3.láb) órajel
bit2 (4. láb) = Str (1.láb) Strobe
GND (18-25) = GND (8.láb) GND

- Az 1. bitet kiteszed az adatbitre
- A CP lábat "H" szintbe állítod. (Első bit beíródik az első shiftregiszterbe)
- A CP lábat "L" szintre viszed.
- Kiteszed a 2. bitet at adatbitre
- A CP lábat H szinbe állítod. (Az első shift regiszter tartama átmásolódik a másodikba, és az elsőbe beíródik az új adat)
- A CP lábat "L" szitre viszed.
- Most már két bit kint van, folytatod addig, míg mind a nyolc ki nem kerül.
- A STROBE lábat "H" szintre viszed, majd kis idő mulva "L" szintre. Hatására a soros regiszterek adatai megjelennek a Q0..Q7 párhuzamos kimeneten.

Az adatok, csak sorrendben vihetők ki, így ha valaminek az álllapota változott, mind a nyolc bitet ismét ki kell vinni. Az IC OE bemnete fix magas szinten van, tehát a párhuzamos kimenet állandóan él. Ha ez bekapcsoláskor zavaró (mert a léptető regiszter tetszőleges állapotot felvehet), akkor azt is vezérelni kell, és gondoskodni arról, hogy nagyimpedanciás kimeneti állapotban a relék ne húzzanak. Ilyenkor először ki kell vinni a nyoc bitet, majd magas szintre állítani az OE bitet.(Így persze az LPT 4db kimenete lesz már használva)

Nem tudom, ezeket a vidám rajzokat honnan szeded, de...
- Optocsatolóval, valóban érdemesebb leválasztani a relés áramkört a PC-ről. Így galvanikusan elválasztható a kettő, és nincs probléma, ha "egyik táp megvan, a másik nincs". (Ha a relék külön külső tápról üzemelnek)
- Azért azt meg kell mérni, hogy a 220ohm-on keresztül az opto diódája mennyi áramot kap, mert ez szerint kell megválasztani a CNY17 -1...4 típusát. Ugyan is az áthatási tényezőjük más és más. (Mert a kérdés az, hogy hány mA Led-áramra, mekkora kollektoráramra számíthatunk az optocsatolónál.)
- A CNY tranyója nem jól van bekötve az áramkörbe. A tranyó kollektorát az 1kohm-on keresztül, nem a BD tranyó kollektorába, hanem a tápra kell kötni.
- A BD245 bázisa és emittere közé is illik egy 1kohm-os ellenállást kötni.
- Mi a bánatnak egy ekkora tranyó egy reléhez? (Hogy kicsi legyen a bétája és nagy a bázisáram igénye?)
- A DC/DC átalakító a rajzon milyent célt szolgál? Még is a relés áramkört, a PC táplálja, csak le van választva az optóval? Annak nem sok értelme van, mert egy relé egyébként is galvanikus elválasztást biztosít atekercse és a kapcsolt teljesítmény között.

üdv! proli007
(#) proli007 válasza Vacok hozzászólására (») Júl 28, 2008 /
 
Hello!
Gondolom ezt terheletlenül mérted, annak meg nem sok értelme van. Ha 24mA-al terhelve, is 200V-nál nagyobb érték jön ki, akkor a szabályzóban van a hiba. A zénereken 2*47V azaz 94V-nak kelle lenni. Ha ez megvan, akkor ellenőrizd az A-B-C pontok feszültségét. (Azt már leírtam, mire számíthatsz.)
Szerintem cseréld már ki a két 100kohm-ot és a potit amit javasoltam és már menni is fog!
üdv! proli007
(#) Csaplar válasza proli007 hozzászólására (») Júl 28, 2008 /
 
Köszi a kimerítő választ. Csak próbálkozgatok...
De a Schiftregiszter mindenképpen kell?
Idáig még csak soros porttal játszadoztam és az olyan egyszerű volt. Bekötöttem a max232-őt és minden egyértelmű volt.
Itt nincsen valami hasonló egyszerű megoldás?

Neten kerestem de nem igazán találtam semmi konkrét minta kapcsolást. Esetleg valami linket tudnátok küldeni?

Köszönettel:
Zoli
(#) Csaplar válasza proli007 hozzászólására (») Júl 28, 2008 /
 
Hali!

Na rajzolgattam ismét egy "mulatságos" rajzot...

Így most már jobb?
Az R1 ellenállás megfelelelő?

A 12V-ot elég bekötnöm a panelra?

Az egyértelműség kedvéért meg tudnátok mondani, hogy a DB25-ös csatlakozónak melyik lábaira kell kötnöm? Illtetve jó lesz-e így?

Esetleg kézzel bele tudnátok rajzolni?

Köszönettel:
Zoli

kapcsolas.JPG
    
(#) Vacok válasza proli007 hozzászólására (») Júl 28, 2008 /
 
Szia!
Igen, azt tudom, hogy a zenereken 94V-nak kell lennie, és szerintem ez lesz a baj, ma mértem rá, és 1, és 1,2V közti értékeket mértem. A zenernek mindkét irányba 47ohm az ellenállása.
(#) proli007 válasza Csaplar hozzászólására (») Júl 28, 2008 /
 
Hello!

Hát pedig ez is egyszerű dolog. De ha csak néhány relét szeretnél működtetni a portról és mást nem akkor semmi szükség, a shifregiszterre. Az új rajzodon e relémeghajtó tranyókat nem a 4094-re kötöd, hanem a port data bitjeire és már kész is vagy.

Az R1 ellenállás jó, csak miért van rá szükség, hogy akaszkádolásra szánt bitet visszavezessed a PC felé? Maximum azt lehetne ellenőrizni vele (csalafinta módon), hogy működik-e a shift regiszter.

Hát a 12V-al az a gond, hogy ha a CMOS 12V-ot kap, akkor a bemeneti jelszintjei is ennek megfelelőek, és a TTL jel nem fogja meghajtani (az 5V-os)

Én úgy gondoltam, elég egyértalműen fel is írtam az előző hsz.-ben, hogy az LPT hányas lábára megy a 4094 bemenetei. (ezek szerint nem volt érthető, bár itt "oszloposan" írni elég nehéz)

Szerintem Te is betudod rajzolni az LPT alatt a DB25 lábait értettem.

üdv! proli007
(#) proli007 válasza Vacok hozzászólására (») Júl 28, 2008 /
 
Hello!

Hát, az elég gáz. Nem volt fordítva a zéner bekötve? Mert akkor tényleg csak a nyitófeszültségüket lehet mérni. Ohm mérővel azért nem szerencsés zénert mérni. Abból nem sokat tud meg az ember, kivétel, ha már többet méért és tudja mit szokott mutatni.
Ezért legjobb egy 1kohm-os ellenállást sorbakötni vele, és tápratenni és mérni a feszültséget a diódán. A tápot szabályozva, "letapogatható" a zéner könyökfeszültsége. (Persze 47V-nál ez már problémát jelenthet)
Amúgy egy kisebb feszülségű zénerrel is működhet a kapcsolás, mindössze a szabályzó osztót kell átméretezni. (és persze a Q2-nek a disszipációja magasabb lehet)
De lehet eredetileg is ezért volt "túl" meleg a Q2.

üdv! proli007
(#) wg_kezdo hozzászólása Júl 28, 2008 /
 
Az LPT-t szeretném bemenetként használni.
Motort már vezéreltem vele így most szeretnék továbblépni.
Először egy "világosság" érzékelőt szeretnék a lehető legegyszerűbben megvalósítani.
Fényellenállásom van csak nem tudom hogyan is működik a bemeneti rész.
(#) proli007 válasza wg_kezdo hozzászólására (») Júl 28, 2008 /
 
Hello!
Semmi különös. Sima LS TTL bemenet. Egy CMOS kapu, vagy inverter meg tudja hajtani. Az meg a bemenetén "megeszi" a CDS ellenállást, egy felhúzó 100kohm-al.
üdv! proli007
(#) Vacok válasza proli007 hozzászólására (») Júl 28, 2008 /
 
Szia!
Van itt a környéken elektronikához értő rokon, neki is mutattam, azt mondta, hogy ez rossz, amúgy arra én is gondoltam, miután már kiderült, hogy a tranzisztor ezért melegszik. Remélem már minden hibát kiszűrtem, mindenesetre veszek bele új zenert, és lesz ami lesz, azt még nem tudom, mitől mentek tönkre. Még jó hogy nem drága.
(#) proli007 válasza Vacok hozzászólására (») Júl 28, 2008 /
 
Hello!
A zéner elég masszív dolog, legfeljebb túlárammal lehet tönkretenni. pld. ha a C1 kondit véletlenül rásütöd.
üdv! proli007
(#) Csaplar válasza proli007 hozzászólására (») Júl 29, 2008 /
 
Hali!

Így már jó lesz ?
A DCDC ott maradt, de így már nem fog kelleni semmire azt hiszem.

Köszi

proba.JPG
    
(#) hapro hozzászólása Júl 29, 2008 /
 
Egy induktivitáson a .220 nem véletlenül azt jelenti, hogy 0,220 mikrohenry?
Ezt kaptam 22 mikronehrynek a boltba.
(#) Vacok válasza proli007 hozzászólására (») Júl 29, 2008 /
 
Szia!
Olyat csináltam, hogy amikor próbáltam, a tápot, utána kikapcsoltam, és rövidre zártam a C1-et, a C2-t, és a C3-at, szóval kisütöttem, hogy hozzá tudjak érni mondjuk a tranzisztorokhoz, meg mérni tudjam, de nem hiszem, hogy ettől tönkre tudott menni a zener.
(#) proli007 válasza Csaplar hozzászólására (») Júl 29, 2008 /
 
Hello!
Kicsit leegyszerüsödött.
A shift regiszternek, akkor van értelme, ha tárolni akarod a kimeneti infót, vagy pld. 32db kimeneti-bemeneti csatorna van.
üdv! proli007
(#) proli007 válasza Vacok hozzászólására (») Júl 29, 2008 /
 
Hello!
Elvileg nem, de lehet, nem azt zártad rövidre, amit szerettél volna. De azért ezt át kellene rágni. Mert ha a C1-et zárod elsőnek rövidre, a kimeneti kondiból visszaáramolhat a villany. Ezért szoktak, (ha a kimeneten nagy kondi van) egy fordított diódát tenni az áteresztő tranyó kollektor-emittere közé.
Inkább a C1-re egy 100kohm/2W-os ellenállást érdemes tenni.
üdv! proli007
(#) szabi83 hozzászólása Júl 29, 2008 /
 
E-on -osok ma méricskéltek valamit a villanyoszlopon lévő dobozban, "0,27", "0,21", "0,30" ezeket mondta egyik csávó a másiknak.. vajon mit mértek?
A műszer elég termetes darab volt, két műszer zsinórt akasztott a földelésre, harmadikkal, mért
(#) szabi83 válasza (Felhasználó 13571) hozzászólására (») Júl 29, 2008 /
 
Földhöz képest?
(#) dtomi86 hozzászólása Júl 29, 2008 /
 
sziasztok
találtam egy pontos 1Hz-es oszcillátort, amibe 1MHz-es kristály kéne, ami szerintem irreálisan drága. kicserélhetem egy 10Mhz-es kvarcra, úgy hogy az áramkör "oszcillátoros része" nem változik? vagy más kapacitású kondi kell? oszcillátort még nem építettem, tudnátok segíteni átalakítani ezt a kapcsolást?

orajel2.gif
    
(#) dtomi86 válasza (Felhasználó 13571) hozzászólására (») Júl 29, 2008 /
 
köszi
(#) tiftlifter hozzászólása Júl 30, 2008 /
 
Üdvözlök mindenkit. Én is kezdő vagyok az elektromosság terén és lenne egy kérdésem, melyre sürgős lenne a válasz.
A problémám a következő: átépítés folyik nálunk és az egyik helyiség 4 falán található 1-1 lámpa. Ezek szemben egymással kapcsolódnak egy páros kapcsoló segítségével. A problémám pedig ott van, hogy szeretnék beszerelni még 1 ilyen kapcsolót a szemközti falra úgy, hogy az úgyanúgy működjön, mint a most meglévő 1 páros kapcsoló.
Hogyan lehetne ezt megoldani.
Válaszotokat előre is köszönöm.
Üdv: tiftlifter
(#) Medve válasza tiftlifter hozzászólására (») Júl 30, 2008 /
 
Hello, ha jól értelmezem, akkor az alternatív módszer lenne jó neked, de vajh lehet-e kapni páros alternatív kapcsolót?

alt.JPG
    
(#) Imi65 válasza Medve hozzászólására (») Júl 30, 2008 /
 
Igen, létezik, de a "huzalozást" is hozzá kell igazítani.
Következő: »»   261 / 4062
Bejelentkezés

Belépés

Hirdetés
XDT.hu
Az oldalon sütiket használunk a helyes működéshez. Bővebb információt az adatvédelmi szabályzatban olvashatsz. Megértettem