Fórum témák
» Több friss téma |
Fórum » Elektroncső-vizsgáló berendezés
Témaindító: bakos13gab, idő: Júl 12, 2012
Témakörök:
Idézet: „A ráccsal soros 100K-n mérem a feszültség változást kapcsolóval rövidre zárva/nyitva. Ebből rácsfeszültség számítható, az anódáram változás mérhető. Ebből számolható sok paraméter.” Furcsa, de én ebből nem láttam rácsáram MÉRÉST. A negatív rácsfeszültséget minek számolgatod, mikor az adott értéket többnyire tudatosan állítja elő az ember a méréskor? Az ellenállás rövidrezárogatás pedig csak "gáz TESZT", ami igaz összefügg a rácsárammal, de nem mérés! Te mérési eredményt emlegetted, ill. ennek hiányát mint probléma.
Abban igaza van, ha a ráccsal soros ellenálláson van feszültségesés, akkor számolható a rácsáram.
Elhiszem, viszont jó néhány csőmérő építő cikket végigolvastam(és magam is túl vagyok egy pár építésén), de egyikben sem volt törekvés a rácsáram számszerű értékének meghatározására. Azért kérdeztem segítő urat, mert kíváncsi vagyok, ha ez számára elengedhetetlen adat, akkor világosan írja már le mit, hogyan, mivel méri, esetleg rajz vagy fotó, értékek, és a kapott érték összehasonlításához az adatot honnan veszi? Eddig "mérésről" volt szó, most már "számolásról". Az édeskevés, hogy mindenféle konkrétum nélkül benyög évente valaki valamit, rébuszokban.
Itt említették már, hogy bizonyos ipari csöveknél megadják a rácsáramot. Szerintem egy adócsőnél ez számít, de egy kommersz hangrendszerbe nincs sok értelme ezt mérni. (Talán ezért nincs is ez az adat a katalógusban.)
A hozzászólás módosítva: Szept 15, 2023
Igen, pucuka írta a legtöbb konkrétumot. Én nem mértem még soha, és nem is tudom a módját, a hiányát sem éreztem eddig, de kíváncsi lennék, hogy aki szerint ez elengedhetetlen adat, hogyan kivitelezi, mert nekem nincs hiteles nano-piko ampermérőm... .
Pedig használt csőnél a g1 rácsárama alapján egyébként csőmérővel jónak mért csövek hamar kihullanak.
Nemrég használt ECL86 csövek amik csőmérővel megfelelőek voltak a rendeltetési helyükön EAG AE211 negyed óra használat után rácsáramot mutattak. A rácslevezető ellenálláson 680K mérhető feszültségből kiszámolható a rácsáram. Nem a csatoló kondenzátor vezetett át ki volt véve. Rossz csöveken 10-15 perc használat után 1,8-6V rácsfeszültség alakult ki. A cső adatlapján is meg van adva mennyi lehet a rácsáram. 20 darab használt ECL86-ból 4 darab lett végül használható. Csőmérővel megmért cső sem 100% hogy használható, nem tudni mennyi ideig mérték a csövet. Bővebben: Link A hozzászólás módosítva: Szept 15, 2023
Idézet: Dehogynem... „Csőmérővel megmért cső sem 100% hogy használható, nem tudni mennyi ideig mérték a csövet.” Megmérik us-ok alatt oszt jól van az úgy, és ez a követendő példa. A katód állapotát meg értelmetlen is mérni, elég a kirajzolt görbesereget nézegetni mert abból minden (is) kiderül. Vagy inkább mindenki derül. ![]() Nem egy ellenpéldát tettem be, és egyesek abból sem értettek meg semmit. A félig elhasznált katóddal a cső még tud ugyanolyan paramétereket hozni mint új korában, és csak egy emissziómérésnél látszik, hogy már leszolgálta az élete felét. De hát ilyen mérést nem illik csinálni, mert akkor nem lehet újként eladni. ![]() Beteszel az erősítődbe egy új csövet, és már néhány hónap használat is látszani fog a katódon, már ha megmérjük ugye...
Közben megtaláltam a teljes leírást illetve az oldalukat, ahol elég részletesen leírják a válogatás módját.
Elektroncső válogatása: Már csak érdekességképpen is érdemes elolvasni, nem csak marketing szöveg van benne.
Köszönöm..
No comment. Műszaki, hobbi oldalon beszélgetünk.
Nem tisztem megvédeni "segítő" álláspontját, de amit előző hozzászólásában írt azzal a módszerrel remekül meg lehet mérni a rácsáram értékét, persze egy kis számolással. Abban azonban egyetérthetünk, hogy sok esetben rébuszokban beszél/ír, de ez van. Egyébként "Klinka István" hozzászólásában is pontosan erre a mérésre utal, gondolom.
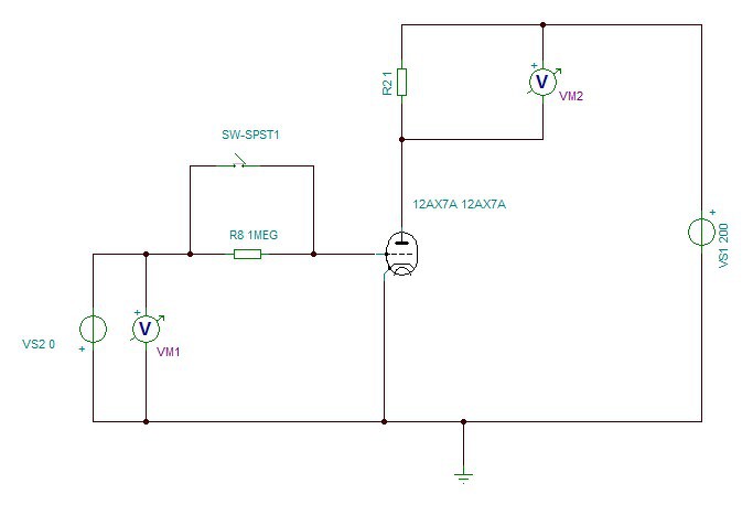
Mivel én is ezt a módszert választottam a rácsáram mérésére megpróbálom röviden leírni, hogyan is történik a mérés. Alap az alább csatolt kapcsolás, ezt alkalmazzák egyébként a régi mérőkben is a "van gáz, nincs-gáz" ellenőrzésére. Némi kiegészítéssel azonban, ugyan közvetett úton, de meghatározható a rácsáram tényleges értéke is.
A mérés nagyon egyszerű lenne, ha meg tudnánk mérni az 1M ellenálláson keletkező feszültséget, de ez egy hobbi műszerrel, mint ahogy írod elég nehéz.
Idézet: „mert nekem nincs hiteles nano-piko ampermérőm... .” Hogy ezt kikerüljük, közvetett úton kell megmérni a rácsáramot, ehhez az előző kapcsolást ki kell egészíteni egy szabályozható negatív feszültség forrással és két lépésben kel elvégezni a mérést. 1, A rácsfeszültség szabályzón 0V-értéket állítunk be, és megmérjük az anódáramot. Az anódáram értékének annyiban van jelentősége, hogy csak a megengedett értéken belül maradjunk kb. a max. érték 80%-ánál. Ha egy EEC83-at mérünk akkor 4mA célszerű beállítani, az anódfeszültség értékének szabályozásával. 2. Következő lépésként az sw1 kapcsolóval rövidre zárjuk az 1M ellenállást, ha az 1M ellenálláson folyt rácsáram, akkor az anódáram értéke most megnő, hogy mennyivel ez csőfüggő és az értéke indifferens. Most a rácsfeszültség szabályzóval beállítjuk az előző áramértéket(4mA) és leolvassuk/megmérjük a beállított rácsfeszültséget. Ha ez feszültség érték pl. -0.7V, akkor Ig1=0.7V/1M, vagyis 0.7uA, és meg is lennénk. Szerintem az hogy két lépésben kell elvégezni a mérést, azzal nem bonyolítjuk el nagyon a folyamatot, de legalább meg tudjuk oldani a drága műszerek használata nélkül.
Nem kel semmiféle hókuszpókusz. Veszel (ha nincs) egy olyan multimétert aminek nem 1 hanem 10MΩ a belső ellenállása feszméréskor, pl. Aneng AN8009, nagyon jó és pontos kis műszer, átszámítva 6500Ft körül volt Kínából valamikor. Fogod a rácsellenállást aminek szinte mindegy mekkora értéke van, mert majd kiszámolod, és párhuzamosan ráteszed a műszert és feszültséget mérsz az ellenálláson. Ennyi. Mutatom. A képen bal felül ott van a multiméter belső ellenállása amit egy másikkal mérek, mellette jobb felül a rácsellenállás ami 512kΩ. Jobbra lent ott van a mért 486kΩ ami ugye az Aneng belső ellenállásának és az 510kΩ ellenállásnak a párhuzamos eredője.
A mért érték pedig 441mV, ebből a rácsáram: Ir=0,441/486000=0,9uA. Tehát közvetlenül, multiméterrel meg tudod mérni, csak ugye olyan multiméter kell ami nagyobb belső ellenállású ezáltal nem húzza el nagyon a rácsellenállás értékét.
Értem, és ezek után megnézem a gyári értéket, hogy összehasonlítsam a miben is?
Igazándiból a rácsáram nem olyan paramétere csőnek, amire válogatni kell.
Ha van (és pozitív), akkor már régen baj van. Ahhoz hasonlítanám, mint a fürdőkád csaptelepe. Ha csíp, vagy ráz, akkor már régen nem jó, még akkor sem, ha a FI relé még nem old le... Mennyire vastag a bőre van az embernek.
Eddig én sem mértem rácsáramot, számomra elég volt a gázteszt nyomógomb is, de elhangzott itt, hogy új cső vásárlásakor ezen "lényeges" infót nem tüntetik fel az eladók és a gyártók. Ezért próbáltam kipuhatolni ki hogyan méri, ill. mivel hasonlítja össze, ha sikerült pontosan megmérnie.
A hozzászólás módosítva: Szept 16, 2023
Csőnél a leglényegesebb infó a katód állapota, az összes többi csak utána jön. Ugye, úgy nem lehet párba válogatni, hogy az egyik csőben háromszor annyi üzemóra van mint a másikban. Illetve lehet, csak aztán jönnek majd a meglepetések a használat során, hogy az egyik cső sokkal jobban elmászik mint a másik, vagy épp jóval előbb megy tönkre. Nem véletlenül árulnak néha magában használt csövet, mert a párja már kihullott mellőle. Én mindig a katódemissziót nézem meg először, csak utána jönnek a paraméterek vagy a grafikonok a válogatáshoz. Rácsáramot meg sosem mértem, mert semmi nem indokolta.
Nem erre gondoltam, de ez a megoldás is jó.
Igy van. SOROS rácsellenállással közelítőleg gyári munkapontba. (Ha jó a cső) Ezen mérünk feszültséget. A 100K nem szentírás, csak praktikus érték.
1. Mai, új csövek vásárlása esetén nincs probléma a paraméterekkel, elvileg létezik garancia.
2. Használt csövek esetében van létjogosultsága a rácsáram mérésének. Nem csak adócsövek, de a kisebb csövek esetén is közölték a jobb gyártók katalógusai anno a még elfogadható rácsáramot. (end off life, III oszlop) Ez 1 uA általában, függetlenül hogy EL34 vagy ECC82. Nem összehasonlításra szolgál(t), hanem eddig használható a gyártó szempontjából.
Igaz. Emissziómérést még nem csináltam, korrekt is lehet az eredmény. Egyéb mérést sokat.
Véleményem szerint szoros összefüggés van a rácsáram megjelenése és az emisszió csökkenése között. Mindkettő alkalmas olyan hibák/csőöregedés kimutatására, amikor anódáram és a meredekség még nagyjából rendben van. A hozzászólás módosítva: Szept 19, 2023
Ezekkel a műszerekkel méred a rácsáramot? Onnan gondolom, hogy te vagy itt is a rácsáram szakértő mert a mondókája kísértetiesen hasonlít a tiédre...
A hozzászólás módosítva: Szept 20, 2023
|
Bejelentkezés
Hirdetés |






Megmérik us-ok alatt oszt jól van az úgy, és ez a követendő példa.
A katód állapotát meg értelmetlen is mérni, elég a kirajzolt görbesereget nézegetni mert abból minden (is) kiderül. Vagy inkább mindenki derül. 









