Fórum témák
» Több friss téma |
Bemérés OK, indul a járatás/tesztelés
![]() TJ.
Előzetes a 7242 tube PSE erősítőnek az 2023 évi HiFi Show-ra megjelenő ismertetőjéből.
A 7242 tube PSE projekt kapcsán keletkezett a single end erősítők új irányú kapcsolástechnikájáról egy rövid leírás, amit nem neveznék szokványosnak. Itt láthatóan a több mint 100 éven keresztül épített hagyományos triódás Single End erősítők világából való kilépésnek már vannak kézzel fogható (műszeresen is mérhető!) eredményei. A felemlegetett "az elektroncsöves erősítők torzítása miatt tetszik egyeseknek a hangjuk" kijelentés értelmét vesztette, mivel itt nagyságrenddel kisebb a THD értéke ![]() A megépítés vs. hangzással való korelációról meg csak annyit, hogy az az alkatrész ami nincs benne az erősítőben - az nem ront/színez/változtat a hangján ![]() - minimál koncepció az elvi működéshez (összesen 9 darab alkatrész) - nincs ellenállás az elektroncsövek katód és az anód áramkörében sem - nincs kondenzátor az erősítőben - nincs sem lokális, sem globális visszacsatolás (Negative Feedback) - utánhúzással kiterjesztett nagyfrekvenciás átvitel (Bootstrap Compensation) - csak egyetlen feszültségerősítő fokozat van - egyenárammal előfeszített vezetékezés (bias ground/signal wire) TJ.
Már nem emlékszem, most akkor pontosan mennyi is az a nagyságrenddel kisebb torzítás? És mekkora kivezérlésen? A "torzítása miatt tetszik" dolgot meg gondolom nem komolyan írtad, mert ugye van olyan is meg van teljesen másmilyen is, ami szintúgy sokaknak tetszik. Sok csöves kapcsolásról elmondható a minimál koncepció, ahogy az nvcs hiánya és az 1 fokozatban erősítés szintén.
Fel van téve az Audiodiyers-re és az AVX fórumra is az erősítővel kapcsolatban minden infómorzsa.
Keress rá, hogy “7242 tube PSE”, aztán akkor meg fogod találni. Olyan csöves erősítőt, ami ezeket egyszerre tudja, hogy SE, nonfb, <0.1% torzítású, 1fokozatú - nemhiszem, hogy tudsz mutatni, de ha gondolod keress, aztán linkeld be. Elég, ha az első 3 feltételt tudja
1. Gee Lee!
Ebben a topikban fenn vannak mérések a 7242 tube PSE erősítőről, ha rákattintasz a "hozzászólására" utáni ikonra, akkor ismét megnézheted (2023. május 14.) 2. Idézet: „Sok csöves kapcsolásról elmondható a minimál koncepció, ahogy az nvcs hiánya és az 1 fokozatban erősítés szintén.” Ennek a mondatnak akkor van értelme, ha igazolásként mellé oda vannak rakva a kapcsolási rajzok. Amennyiben azok nem voltak publikusak, akkor egy fotó azokról az erősítőrőkről amiket említettél. TJ. A hozzászólás módosítva: Szept 25, 2023
Az SE-k mondjuk 99%-a úgy néz ki, hogy van egy fokozat (hogy 1db trióda önmagában, srpp, mű követő, kaszkód az most lényegtelen) ami feszültséget erősít, meg van a végcső amit meghajt. Tehát minimál koncepció, a tiéd sem minimalistább ennél. Ezek általában mind szépen színeznek, ami nagyon jó, csak a végeredménynek ugye nem sok köze van a valósághoz. Aztán vannak ezeknél jobbak, ahol a két fokozat között már van egy katódkövető is, ilyen az EAR-om is, ezek már tudnak nagyon jól szólni, és egyáltalán nem színeznek, azaz kicsit sem hasonlít a hangjuk úgy általában a csöves erősítőkére. Ebben pl. van gyárilag nvcs, de nálam épp ki van kötve, tehát hellyel közzel ugyanazok a dolgok elmondhatók róla mint amiket felsoroltál. Még a THD is, ami talán kivezérlés függvényében ugyan rosszabb, de kisebb kivezérlésen ennek is 0,5% alatt van (nagyon kicsin meg 0,05%). Meg közvetlenül klippelés előtt is csak 1,4%, nem 7% mint egy 300B-nél.
A hajtsuk a végcsövet is trafóval dolog nekem is tetszik, ki is próbáltam, de amit házilag tudtam készíteni hozzá trafót azzal nekem nagyon nem tetszett, se mérve se hangra.
Nagyon várom már ezt a 2023-as Hifi Show-t. Az lesz benne a legjobb, hogy tunerman végre elkészül az új csöves erősítőjével és remélhetőleg utána lenyugszik egy időre : ) Addig azonban még elszólózgatunk itt egymás mellett, nem zavarva egymás köreit. Én is fújom a magamét, Ő is, aztán ha már senkit nem fog érdekelni ez az egész... abbahagyjuk : )
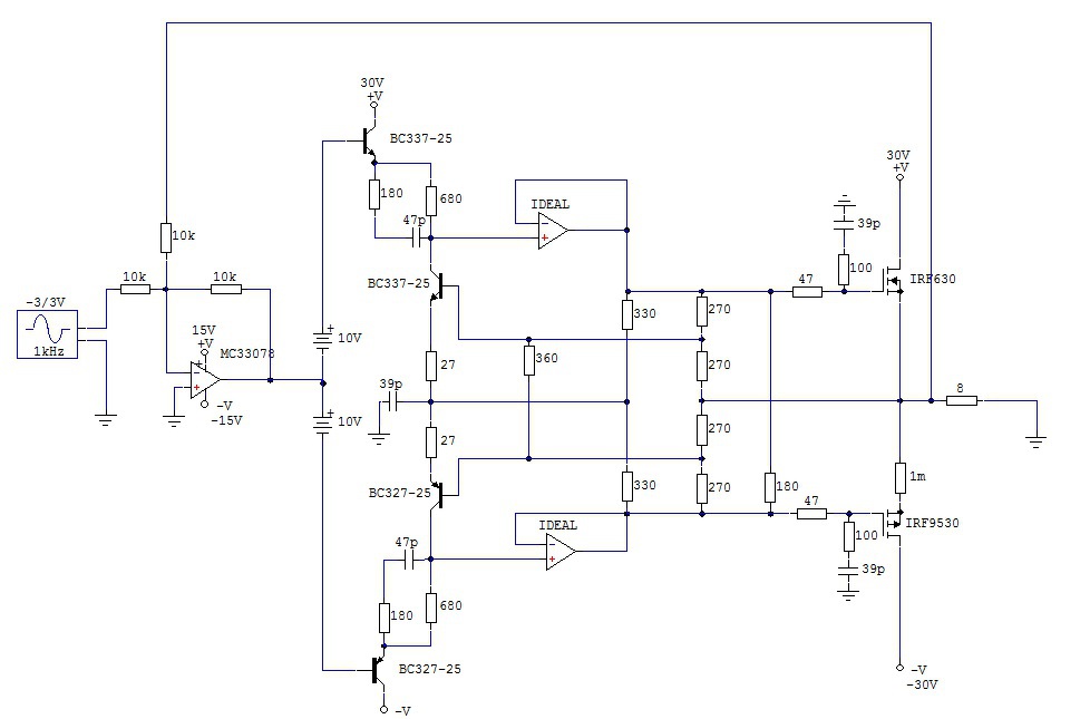
Tehát... nálam meg az a helyzet, hogy idáig még - tulajdonképpen - minden terv szerint halad. Az idei év erre az előerősítőre volt szánva. Úgy érzem (most keresek valami hülye hasonlatot) ott tartok, mintha lenne egy 30 sávos ekvalizerem aminek keresem a lineáris beállítását miközben becsukott szemmel össze-vissza tologatom rajta a potikat. Amikor kinyitom a szemem és ránézek a tolópotik sorára, soha nincsenek egyvonalban. Egy helyben topogok, azzal az egy-két - a katonás vonalból - állandóan picit kilógó potival nem foglalkozom tovább. Egyelőre félreteszem ezt a projektet, hiszen teljesen elégedett vagyok a hangjával, csak a hifi-bogár mászkál már az agyamban, hogy a jónál is biztosan van még jobb. De ezt a bogarat most lezsibbasztom, hogy ne mászkáljon itt tovább és a másikat engedem szabadon... a végfokot. Ez a Burgum. Aki eddig figyelt, tud a létezéséről. Egy évekkel ezelőtt, vaktában elkövetett merénylet, ami akkoriban (7 évvel ezelőtt) nem tetszett, most meg olyan, hogy nem merek belenyúlni nehogy elrontsam a hangját. Ugye, kényszerűségből kicsit módosítottam a védelmi áramkörein, de a többihez nem nyúltam. Az illendőség úgy kívánja, hogy megemlítsem compozitot - akivel akkoriban még "jóbarátok" voltunk. Ő küldte nekem a Cordell cikket és hívta fel a figyelmem a HEC-re. Hawskford Error Correction. A Burgum röviddel azután, hogy elkészült, elment szerencsét próbálni és csapzottan, koszosan, lógó belekkel, törött lábbal tért haza. Meggyógyítottam, kifényesítettem és azóta Ő trónol a hifi állványom legtetején. Minden este letakarom, hogy ne lepje tovább a por és a cigifüst. Nagy becsben van tartva. Csúnyácska, de annyira csúnya, hogy az már szép. Mindenki megcsodálja a duci BEAG trafót és a rengeteg alkatrészt. És mindenki szívesen a hóna alá csapná ezt a kisnagy szörnyeteget és haza vinné magával... de nem adom, mert irigy vagyok. A Burgummal rengeteg teendő van. Legnagyobb gondja, hogy rosszul van felépítve mechanikailag. Kínkeserv javítani. Viszont (majdnem) logikusan van felépítve elektronikailag. Újra kell gondolni az egészet töviről hegyire. Hiába olvastam el azt a kétszázvalahány oldalt a diyaudio-n, még mindig nem értem tökéletesen a hibajavítás lényegét. A működését értem és el is fogom magyarázni (a magam módján), de rengeteg tartalék van még ebben az egyszerű kapcsolásban. Nagyon sokan, nagyon sokféle variációban megépítették és gyártják is sorozatban (kisebb cégek). Akik jutottak vele valamire azok szépen el is titkolják az egészet. Sok olyan végfok létezhet a nagyvilágban amiben benne a (lopott) HEC valamilyen formában, de ezt szépen elhallgatják. Így olcsóbb. Vagy nem tudom kellene-e fizetni ezért valakinek valamennyi jogdíjat, de ha igen, ennek kikerülésére is megvannak kiskapuk, bizonyára. Ez nem az én asztalom, nem foglalkozom vele. Ennyi elég is bevezetésként. A továbbiakban nem lesz mindig habkönnyű olvasmány, de talán lesz akit érdekelni fog ez a nem túl bonyolult és nem túl egyszerű végfok, aminek a működésén újra átrágom magam. Lehet nem jutok semmire, de a tavasz még messze van... majd látjuk, ahogy a vak is mondta. Az egész csak szórakozás lesz, nincs tétje. Bárki hozzászólhat ha tothbela, mcc, shany, highend, vagy hasonló a nickje van : ) Ha valaki nem tudná miről van szó, íme az eredeti kapcsolási rajz és blokkvázlat Cordell "tollából": Idézet: „Sok csöves kapcsolásról elmondható a minimál koncepció, ahogy az nvcs hiánya és az 1 fokozatban erősítés szintén.” Mivel ezt a mondatodat sem kapcsolasi rajz, sem fotó nem igazolta, így most akkor ezt elvetjük ![]() Viszont az EAR869 SE állandóan felbukkan a hozzászólásaidban, így ennek a kapcsolási rajzát beteszem. Mindenki láthatja, hogy két feszültségerősítő fokozat van benne (PCC88/fél ECC85 + EL519), nem pedig egy (417A), mint a 7242 PSE-ben. Arról nem beszélve, hogy az EAR869 kimenője anódkörben van, míg a 7242 PSE katódból hajtja a kimenőtranszformátort! Azonkivül az eredeti kapcsolás global NFB-t tartalmaz, míg a 7242 PSE sem local, sem global NFB-t nem használ. Az EAR869-ben 8db kondenzátor + 24 db ellenállást van, addig a 7242 PSE-ben sem a katódban, sem az anódáramkörben nincs ellenállás...kondenzátor pedig egyáltalán nincs ![]() Végül azt kell megállapítanom, hogy egyetlen dologban hasonlít egymásra a két teljesen külön világot képviselő erősítő - mindkettőben elektroncsövek vannak. TJ.
Ez a HEC nekem kicsit olyan, mint Bruno visszacsatolási hálózata az önrezgő PWM erősítő esetében. Mindenki tud visszacsatolni, meg ugyanúgy tud hibajavítani mosfet nemlinearitást. Csak nem mindekinek sikerül ez a teljes sávban úgy, hogy az eredmény pozitív legyen.
Volt a fetgörbítőnek keresztelt kapcsolás, ami bár elméletben jól működött, a gyakorlatban kiforratlanságából adódóan nem váltotta be a hozzáfűzött reményeket. De lehet, hogy csak nem lett foglalkozna eleget. Itt most a HEC esetében frekvenciában kompenzálva van az áramkör, talán ez a lényege. Idézet: „- nincs sem lokális, sem globális visszacsatolás (Negative Feedback)” Kicsit csodálkozom, hogy azt senki nem hozta még fel, hogy a 2. fokozat, a 7242 cső, katódkövető beállításban dolgozik. Ennek megfelelően 100%-os lokális negatív visszacsatolást tartalmaz....
Nekem nem 869 van hanem 859, annak a rajza ugye nem így néz ki, de csatoltam már párszor. Attól meg, hogy a rajzodra nem rajzoltad oda a táp elkókat attól azok még ott vannak abban is.
De hát valami hangzatos marketingmaszlagot mindig kell írni, ez ma már szinte alapszabály. A félvezetősre azt hogy nem torzít, a csövesre meg azt hogy szinte alkatrész sincs benne. Kell egy erős kimenettel rendelkező jelforrás "nagyáramú OPA", és akkor az erősítő tényleg állhat egyetlen alkatrészből, egy trafóból.
Meg ugye a triódának eleve van egy belső negatív visszacsatolása, ha úgy tetszik lokális visszacsatolása...mondjuk ki: "Negative Feedback-je"
Fura ez az érezhetően ideológiai verseny-, harc valamely láthatatlan ellenféllel szemben. Miért nem lehet csak annyi: ilyen felépítésű, anyaghasználatú a nekem megfelelő erősítő, ez tud leginkább zenehallgatási-, és egyéb örömöket okozni számomra, esetleg barátaim, stb számára? A hozzászólás módosítva: Szept 26, 2023
Régen pont ilyen volt a néprádió! És csöves volt. De abban még hangszóró is volt...
Idézet: „Kicsit csodálkozom, hogy azt senki nem hozta még fel, hogy a 2. fokozat, a 7242 cső, katódkövető beállításban dolgozik. Ennek megfelelően 100%-os lokális negatív visszacsatolást tartalmaz....” Mivel mindenki tudja, hogy a katódkövető 100%-os lokális negatív visszacsatolást tartalmaz, amit természetesen én sem tudtam megváltoztatni ![]() A viccet félretéve - a bemeneti feszültségerősítő JW5842 triódára vonatkozik a no local NFB, a HiFi Show-ra készült szórólapon ez már pontosítva van: https://www.hobbielektronika.hu/forum/22-hifi-show-budapest-2023-ok...-14-15 TJ.
Sok műszaki részletet megmutatsz, amik biztosan mind hordoznak értékelhető információkat, de én olvasnék az eredményről is valamit. Mennyire sikerült célba érni vele? Jó/jobb lett mint valami más? Megérte a belé fektetett erőfeszítéseket?
Ki kell menni a Hifi show-ra és meg kell hallgatni.Ott meghallgathatod a saját füleddel.
)
A "fetgörbítővel" valóban nem foglalkoztunk eleget akkoriban és lehetnek benne még tartalékok. Magát a teljes kapcsolást én rontottam el az NNJI-ben. Még elő lehetne szedni azt is valamikor. De az tisztán negatív visszacsatolású volt, míg a HEC lényege a pozitív visszacsatolás. A precíz frekvencia kompenzálás minden kapcsolásnál alapvető fontosságú és sok-sok türelem/kitartás kell hozzá (az alkatrészek minőségét meg se merem említeni).
- HEC, Cordell, idézetek, pozitív visszacsatolás... és ami még közben eszembe jut: Nem könnyű érthetően, tömören egy hsz-ben összefoglalni. Kiollóztam Bob Cordell néhány érdekes hozzászólását: "Cordell poén" Itt azzal az "andy_c"-t (Bruce Halcro Sandy) próbálja meggyőzni arról, hogy a HEC lényege a pozitív visszacsatolás és nem lehet úgy tekinteni rá, mint álcázott NFB. Az ausztrál Bruce Sandy a fizikai tudományok doktora/egyetemi tanár/hifista. A fémkeresők fejlesztésében elért eredményei hoztak neki valami komoly elismeréssel járó Ausztrál díjat (elfelejtettem mi ez (google barátunk, ha érdekel valakit)). Sandy, némi morfondírozást követően úgy döntött, hogy továbbfejleszti a HEC-et és megépítette - sokadmagával... többek között - A Halcro dm88-at. Ezt az erősítő belsejéről készült fotót és Stereophile mérését csak azért mutatom, hogy így is lehet, ilyet is lehet és ilyet mi nem fogunk tudni csinálni. - Cordell hsz 1-2 A nagyoknak további fejtörést okoz hogyan tekintsenek Hawskford blokkvázlatára. Van aki továbbra is azt a vonalat próbálja erőltetni, hogy valójában ez egy olyan trükkös negatív visszacsatolású rendszer amit ha elég sokáig rajzolgatnak el lehet tüntetni belőle S2 szummátort, ami a pozitív visszacsatolású fokozat. A "hsz 1" végén Cordell kitér a feedforward kompenzáció és HEC tervezésével kapcsolatos buktatókra. Nevezetesen, hogy feedforward-nál az ideális kimeneti összegzőpontok megközelítése ütközik gyakorlati akadályokba, míg a HEC-nek a pozitív visszacsatolásból származó stabilitási problémái vannak. A hsz végén Cordell átvágja a gordiuszi-csomót és azt mondja, hogy mindenki úgy tekint a HEC-re ahogy akar : ) - "Cordell poén 2" Három év telt el és még mindig ott tartanak ahol elkezdték. Van pozitív vcs, vagy nincs? Szemmel láthatóan Cordell is tovább törpölt a dolgon és sokkal összeszedettebb hsz-ben érvel amellett, hogy a HEC lényege a pozitíy visszacsatolás. Itt nagyon szépen és egyszerűen írja le a működés lényegét és a nagyfrekvenciás stabilitás feltételeit. Valami kettősséget látok most magamban. Azt nehéz eldöntenem, hogy hozzájuk képest kis pont vagyok-e, vagy nagy nulla. Valamelyik. Van-e jogom tovább magyarázni azt amit a nagyok már kellőképpen kiveséztek? Vannak gátlásaim velük szemben? Nincsenek. Ők is emberek meg én is. Ők értenek hozzá, én meg csak ugatom a "szakmát". De azt a kétszázvalahány oldalt valószínűleg úgysem fogja erről a fórumról végig szenvedni senki, tehát megpróbálhatom tömören összefoglalni a HEC működésének lényegét... már amennyit értek belőle. Ha valamiben tévedek, majd kijavít valaki - ha meg nem - akkor úgy marad. Aludtam erre az egyszerű rajzra néhányat és többször át is javítottam, hogy szemléletesebbé, érthetőbbé tegyem. Cordell kapcsolási rajzában egy-az-egyben ott van Hawskford blokkvázlata ha hunyorogva és sokáig nézzük. A rajzból szépen "ki lehet emelni" S2 szummátort, a pozitív visszacsatolású fokozatot, ami egyetlen komplementer tranzisztor pár, Q22,23. A szimulátornak nincs szüksége a bemeneti emitterkövetőkre... Q20,21 elhagyható. Q24-26-ot helyettesíthetjük ideális opamp-pal, amik egyszerű feszültségkövető bufferek. A kimeneti fokozat most nem érdekel bennünket. Q22,23 földelt bázisú kapcsolású, előfeszített munkapontú, komplementer pár. R34,35 - érdekes - "2 az 1-ben" ellenállás. A bemenet felől nézve a generátor terhelő ellenállása, a kollektorok felől nézve a tranzisztorok munkaellenállása. A tranzisztorok bemenete az emmiterek közös csomópontja. R34,44 R35,45 és U1-2 közbenső fokozat egy áramosztót képez. Ez elsőre így kicsit bonyolult és még tovább lehet bonyolítani. A lényeg, hogy a tranzisztorok földelt bázisú kapcsolásban működnek, bemenetük az emitter, kimenetük a kollektor és R34 (R35) jobb oldali csomópontja az összegzőpont, vagyis S2 szummátor kimenete. Mivel a kapcsolás neminvertáló jellegű, létrejött a pozitív visszacsatoló hurok. A csomóponti feszültségek mutatják, hogy a kapcsolásnak van egy instabil DC munkapontja (a +/-3.52 V a kollektorokon) amelyből a legkisebb zavarjel hatására is ki fog billenni (pl. tranzisztorzaj). A diagramok mutatnak egy komparálási feszültségszintet ami alatt és felett a tranzisztorok telítésbe vezérlődnek, illetve lezárnak. Tehát ez egy pozitív visszacsatolású fokozat. Számolgathatnánk erősítést, meredekséget... kis és nagyfrekvenciásan, de ennek most nincs értelme. Igyekeznem kellett a napi egy hozzászólásban minden lényeget összefoglalni... hát ez tömörítve ilyen hosszú lett.
Ezt az egyszerűnek tűnő HEC kapcsolást hazudnék ha azt mondanám hogy könnyen megértem, de olvasva a Cordell írást talán előbb-utóbb kapisgálni fogom.
Ami eddig lejött: Lehet pozitív, lehet negatív visszacsatolásnak tekinteni. Belemélyedve valóban így van, mert mintha úgy lenne finomhangolva, hogy ha a végfetek nem lennének görbe karakterisztikájúak, éppen semmit sem erősítenének pluszban. Ha az átviteli tényező csökken, akkor pozitív, ha növekszik, akkor negatív a visszacsatolás. Nekem is az fordult meg a fejemben hogy leredukálom a kapcsolást műveleti erősítő szintre, de nem jó. Éppen a lényeget nem mutatja a szimuláció. Kis időm lesz, neki futok még egyszer, mert most már jobban érdekel az egész. Ha jól gondolom, ennek a pozitív és negatív közti átmenetet dolgozó visszacsatolásnak az lehet az értelme, hogy ha a a végfet éppen nem torzít, akkor a visszacsatoló tranzisztor nem csinál semmit. Azaz, nem viszi be a saját torzítását. Na, jól belebonyolódtam. Meg is született a fejemben egy alternatíva. Otthon meg is nézem szimulátorban. Ha lesz valami hozadéka, felteszem ide a skiccet.
Azt hiszem, azaz inkabb csak ugy latom, ez valami olyasmi, mint amikor valaki cipo nelkul futja a marathont. Lehet, de miert is jo az?
Ha szimplan elektroncsovet (mint aktiv elem) es a torzitast nezem (hallani velhetoen sosem fogom), akkor mondhatom, hogy mar 1945-ben is epitettek 0.1%-os torzitasu erositot. ... tudom az push pull es 'tele' van alkatresszel (amugy nincs), de eddig azt hittem az erosito 'hangja' szamit ![]() Mint mezei zenehallgato es utanepito mar evtizedek ota csak kapkodom a fejem az egymasnak gyokeresen ellentmondo elmeletek es megvalositasok kozott... ¯\_(ツ)_/¯
Az magukat audiofil-nek tartók nem a jót keresik, hanem a nekik megfelelően rosszat. ¯\_(ツ)_/¯
Apró finomításokat végeztem el a héten:
- Shindengen 2SK96 resistor JFET-ek kerültek a - bias CCS áramkörébe, Susumu thick film ellenállások társaságában - egy réz távtartót szereltem a Takashi SRDSL-20 doboz közepére, mert az alsó lemez zörgött mint a fene TJ.
Azt a kis réz távtartót oda már régóta akartam ajánlani. Éreztem, hogy gond lesz, csak nem akartam akadékoskodni...
Eggyel tovább lépve. Teljesen önkényesen most R44, R45-öt hagyom ki a kapcsolásból, a pozitív visszacsatolást.
- "HEC neg vcs1" Q22, Q23 most földelt emitteres kapcsolású lenne, ha az emittereik a földre lennének húzva, de nincsenek. Feszültséggenerátoros üzemmódban működnek. Ez sem üzemszerű állapot, mint a pozitív visszacsatolásúra bontás sem volt az, de érdemes megnézni így hogyan viselkedik a kapcsolás. Q22 (Q23) bázis-emitter feszültsége állandó. Nem változik csak az árammal és a hőmérséklettel, de a szimulátor szerint most állandó és maradjunk ennyiben. R40/42 feszültségosztó határozza meg Q22 Ugs feszültségét, vagyis ezzel a végfetek nyugalmi áramát. V2,V3 feszültségváltozása és R34,35 értéke határozza meg Q22,23 kollektor áramát, ez maga után vonja Ube változását, tehát ezek változása is befolyásolja a végfetek nyugalmi áramát. A kivezérlés mértékével (a bemeneti alapjel amplitúdójával) viszont nem változik Ugs feszültség. Minden körülmények között stabilan 6.18V marad (D diagram) mivel Q22,23 együtt lebeg a ki- és bemeneti feszültséggel. Ha szoros termikus kapcsolatban van a kimeneti fokozattal stabil, hőfokfüggetlen nyugalmi áram beállítást tesz lehetővé. Ez fontos. Mivel Q22,23 árama konstans, váltakozó áramú szempontból olyan mintha ott sem lenne. Nem csökkenti és nem növeli a végfetek nemlineáris torzítását. Az erősítés kisebb egynél (A diagram). A nemlinearitást megkapjuk ha Uki-t és Ube-t kivonjuk egymásból. Ezen szemmel is jól látható a keresztezési torzítás, valamint P és az N csatornás FET-ek közötti meredekségváltozásból adódó linearitáshiba. Hatalmas ötlet volt Cordell-től, hogy egyetlen tranzisztorpárral valósította meg S1 és S2 szummátort. Ha az emittert vezéreljük S2, ha a bázist S1. Érdemes megfigyelni, hogy ennek a két szummátornak két bemenete van, de csak egy kimenete. (Véletlen rányomtam a küldés gombra. Most vagy be tudom fejezni amit elkezdtem, vagy csak holnap tudom folytatni... kedves moderátor) A "Cordell neg vcs FE" képen valódi földelt emitteres fokozattá alakítjuk Q22,23-at. Ezzel valódi negatív visszacsatolása lesz a fokozatnak. Ennek megfelelően tovább csökken az eddig sem egységnyi erősítés és ezzel a torzítás is. A hozzászólás módosítva: Szept 28, 2023
Gyorsan feldobálom ide én is amit nagy hirtelen beskicceltem. Igazából olyan tanulmánynak szántam saját magamnak, hogy megértsem hogy működik ez az izé. Sajnos az idő rövidsége miatt nem fogom teleírni az oldalt, de legalább nem okoz gondot a napi limit részemről.
Annyira jó az eredeti ötlet, hogy nagyon megéri foglalkozni vele. Ami eddig lejött, hogy a jó hibakorrekciónak az az alapja, hogy a hibajel erősítőnek ne legyen se bemenő, se kimenő jele. Pontosabban ha veszünk egy ideálishoz közeli műveleti erősítőt vagy bármilyen erősítő fokozatot ami a fő jelútban dolgozik, az pusztán negatív visszacsatolással csökkenteni tudná a kimeneti fokozat hibáit, de mivel maga is részt vesz a teljes bemeneti jel átvitelében, nem tud a saját torzítása alá menni. Viszont ha olyan helyre kerül ez az erősítő fokozat (ami akár egyetlen tranzisztor is lehet) ahol csak a hibajelet kapja, nem kell alacsony torzításúnak lennie. A gondolatom amit meg szeretnék nézni legalább szimulációs szinten az, hogy ha földelt kimenetű erősítőt javítanánk ilyen megoldással, hogy viselkedne. A földelt kimenetű topológia csupán azért érdekelne ebben a körben, mert a hibakorrekciót rá lehetne bízni egy műveleti erősítőre.
Igen, az eredeti ötlet nagyon jó, bár vannak azért komoly korlátok. Rajzoltál egy áramkört, nézd meg ne 1kHz-en, hanem 20kHz-en. Mindjárt nem is olyan jó és nem is lehet igazán jóra megcsinálni. Óriási probléma a fázistolás, amit részben lehet kompenzálni, de miután vannak olyan pólusok és zérusok, amiket nem mi építünk bele, hanem az alkatrészek sajátosságai, még szimulátorban is nagyon bonyolult lenne egy több töréspontú frekvenciakompenzálás megvalósítása. Akkor lehetne egyszerűen megcsinálni, ha négyszögjelre a kimeneti válasz a nulláról indul és sima exponenciális, tehát az elején nincs olyan görbület, ami egy többtárolós elem jelenlétére utal. Akkor meg lehetne valósítani azt, hogy a hibajelképző két bemenetén a jel frekvenciamenete egyforma lenne, csak amplitudóban különbözne. De ez csak álom...
Nem véletlenül van az, hogy a Cordell erősítőben már 20 kHz-en nem is olyan kicsi a THD. Ezt egy VF2 is tudja. Én máshogy csinálnám meg, az egész erősítőre csinálnám meg a HEC-et. Karesz 50-nek pár éve küldtem szimulációt, akkor azt mondta, hogy neki ez az egész hibajavítósdi nem tetszik, mert pozitív visszacsatolású. Ha megtalálja a rajzot és téged érdekel, akkor kérd el tőle. Érdemes. Én már alapból nem értem a vitát, hogy ez miért lenne visszacsatolás? Amit mi visszacsatolásnak nevezünk, abban van alapharmónikus, akár pozitív, akár negatív a visszacsatolás. Ez a HEC inkább kompenzálás. ( Bár ez a dolog lehet, hogy csak engem zavar. ) 1 kHz-en egy optimalizált VF2 is tud -5-en szintű THD, de ott is 20 kHz-en van a probléma. Egy VF2 a HEC-cel lemegy-7-re is, de 20kHz-en ez már csak -4-en és ezt majdnem tudja a VF2 önmagában is. Tudná is, ha lenne rendesebb opamp, ami mondjuk nagyobb nyilthurkú erősítésű, mint pl. az LT1223.
https://www.audiosciencereview.com/forum/index.php?threads/topping-...43756/
A hozzászólás módosítva: Szept 29, 2023
Igen - ahogy compozit is említi - ezt az "opamposítást" kipróbáltam a gyakorlatban is egy kísérleti nyákon és nekem visszavonhatatlanul gerjedt. Nem tudtam stabillá tenni és emiatt nem tartottam érdemesnek foglalkozni vele tovább. A diszkrét kivitel sem (sokkal) bonyolultabb (egy félhíd 27 ellenállás, 5 kondi, 12 tranzisztor). De ha akarjátok visszakeresem az opampos szimulációkat.
A HEC-nek rengeteg újra kitalált, újragondolt, elfajzott változata kering a neten. Piszkálja a csőröm pl. az Etalon Integra... ezt (is) le kellene még szimulálni. Mzperx is kitett két különböző kapcsolást négyféle variációban a diyaudio-ra... azokban is van fantázia. Az egyik MOSFET kimenetű, a másik BJT. Globális NFB-vel és anélkül mérte/hallgatta. Szubjektíven neki a globális visszacsatolás nélküli BJT-s kimenetű tetszett legjobban a négy közül. A hangdobozaim impedancia minimuma 2.8R és éppen a középsávba esik (ahol énekelnek). Engem inkább az érint közelebbről, hogy bírja a kisimpedanciás terhelést a félhíd. A "Cordell 1" azt próbálja megmutatni, hogy R40, R42 osztó arányának nincs különösebb hatása a THD-re. Úgy kell "belőni", hogy a végfetek -5mV/K és a meghajtó -2mV/K hőmérsékleti együtthatóját kompenzálja. Q22,23-nak szoros termikus kapcsolatban kell lennie a végfetekkel a Burgumban 6mm-es furatok vannak a hűtőtönkben és ebben vannak a nyák fólia oldala felől beforrasztott tranzisztorok. 8 Ohm-os terhelésen már elég sok nulla van a tizedespont után. A legkritikusabb alkatrész az egész HEC-ben R44, R45. Ezekkel nem csak a pontos egységerősítést lehet beállítani, de a torzításminimumot is egyben. Ha egynél nagyobb az erősítés (kb. 1,05- 1.1) a kapcsolás gerjedni fog. Érdekességként megemlítem, hogy a Burgum kimenetén nincs ott a "szokásos" fázisjavítótag (10R/100nF), sem a Cordell által javasolt 0.5uH-is fojtó mégsem gerjed terheletlenül sem. Gond nélkül vizsgálhatom a kimenetet úgyis ha szkóp GND csipesze az egyik félhíd kimenetén van. A keresztezési torzítás aggaszt a leginkább. Valahogy meg lehet szabadulni tőle, a Halcro mérésében például abszolút nem látszik. Bruce Halcro Sandy leírja a titkot, de nem értem egyelőre (lehet később sem fogom megérteni) a kapcsolási rajzot nem mutatja meg. A Burgum négyszögjel-átvitelét elmentettem. A szkópnak éppen gyengélkedett a függőleges eltérítés kiírása.... nem emlékszem, hogy 5- vagy 10V/osztásban mértem vajon. A lényeg, hogy a kapcsolási rajzon szereplő kondikkal szépen ki lehet kompenzálni a diszkrét HEC-et. Csatolok még egy idézetet, mert fontosnak tartom és egyezik azzal amit jómagam gondolok a hangzás és a mérés (szimulációs eredmények) kapcsolatáról. A THD kimutatja a durva és alapvető hibákat, de - ez már lerágott csont - semmi köze a szubjektív hangminőséghez. Újabban inkább a Nocht szűrő által kinagyított hibákat és a linearitást szeretem nézegetni, a Fourier-sor is fontos, de kevésbé látványos. (Persze ez csak az én véleményem, de a Topping-ra is vonatkozik. Kit érdekel mennyi az annyi, amíg nem hallottam szólni.) A hozzászólás módosítva: Szept 30, 2023
Integra-ként erre gondolsz? Ezeket 10 éve találtam a neten, már nem emlékszem ki rakta fel őket, akkoriban berajzoltam a multisimbe, nem emlékszem jól volt-e beállítva de nekem közel 1%-os THD-t produkált akkor 1kHz-en. Illetve akkoriban írta nekem valaki a hangjáról (talán KD de nem biztos) hogy van annál jobb is.
A japán higend DIY kisipar nagyon szépen dolgozik, azért néha ezeken a készre gyártott termékekeken is lehet húzni egy picinyét
![]() A Takachi SRDSL-20SL doboz alsó lemezét kellett stabilan rőgzítenem, mert klasszul zörgött, ami nem éppen ideális TJ. A hozzászólás módosítva: Szept 30, 2023
Tovább törpölök az alapokon. Ez az egyszerűsített rajz teljesen megfelel erre a célra.
Egyetlen nemlineáris elem benne a komplementer végfet-pár és ennek a torzítását kellene a másik pár nemlineáris elemmel, Q22, Q23-mal közel nullára csökkenteni. Két alapvető gond van a hibajavítással. 1. - Az a tüske amit keresztezési torzításnak néztem, az nem keresztezési torzítás. Gyanús is volt, mert az előző szimulációk "dupla tüskét" mutattak nullátmenetné, hirtelen nem gondoltam át megfelelően a dolgot... de azért szép lassan haladunk előre. A "HEC 0"-ban is ott van ez a tüske, de a kisebb terhelés és alacsonyabb kivezérlés miatt még nem kettőződik meg, csak szimplán 'tüske'. Amiatt keletkezhet, hogy a lezárt MOSFET-eket újra ki kell nyitni. A 60pF-os "gyorsító kondik" megoldják ezt a problémát, de legalábbis csökkentik a hibát. "HEC 0" 780 uV-os hibája "HEC 1"-nél 292 uV-ra csökken és eltűnnek a magasabbrendű felharmonikusok. Nagyjából 9 dB a javulás. 2. - Azt már láttuk az előzőekben, hogy "Uc" és "Ucc" pontok együtt lebegnek, tehát Ugs feszültségek is eszerint lebegnek. Ha mondjuk nyugalmi állapotban (kivezérlés nélkül) a végfetek nyitófeszültsége (Ugs) +/-4 V és teljes kivezérlésnél, csúcsokban a felső FET- nek 8V Ugs fesz kell, akkor az alsó FET Ugs feszültsége 0V lesz. Ha a felső FET árama nő, Q22 árama csökken. Ha Q22 árama elfogy, a végfok betorzít, mintha a HEC ott sem lenne. Q22 és Q23 ellenütemben dolgozik... az egyik nyit, a másik zár. Az áramváltozás nagy, tehát a torzítás is nagy. Az áramváltozás relatív mértékét csökkenthetjük Q1, Q2 tranzisztorokkal (ezt a plusz tranzisztort alkalmazzák néhányan) és a THD ismét további (kb.) 9 dB-lel javul. De ezek laboratóriumi körülmények és csak a szimulátorban léteznek. Néhány pF kompenzáló kapacitás-változásnál már gerjedés jelei mutatkoznak és a valóságban a terhelés is komplex... nekem ez a módszer nem igazán tetszik. És kezd leesni a tantusz. Bruce Sandy valószínűleg ezt az áramváltozást csökkentette R34, R35 két soros 340R-ré alakításával és a közéjük kötött osztóval. Ezt még nem próbáltam ki, de nem is nyújtottam volna vele tovább ezt a rétest... mára elég ennyi. |
Bejelentkezés
Hirdetés |












































