Fórum témák
» Több friss téma |
Engem a japán diy kisiparral kapcsolatban inkább az érdekelne mert erről nem sok infót találtam, hogy miből építkeznek? Teszem azt, honnan szereznek be mondjuk 211-et? Mert ugye a NOS GE USA nem mindig játszik, marad a kínai Shuguang, vagy a belőlük kivált Psvane, meg a Linlai, de ezekről eléggé megoszlanak a vélemények.
Mint korábban említettem, én Hawskford ötletét kibővíteném, nem csak a végfokot érintené a hibajavítás, hanem az egész végfokot. Miért ne?
Fogtam egy nagyon egyszerű végfokot, ami bár jól működik, de azért ez csak egy szokványos elrendezés. A hibajavítást az elejére építettem, két opamp felhasználásával. Az alsó, U2 a bemeneti jelből kivonja a kimeneti jelet, tehát ez képezi a kompenzáló jelet, vagy hibajelet, kinek hogy tetszik. A felső, U3-as ezt a jelet adja hozzá ( megfelelő fázisban ) a bemeneti jelhez. Ezzel már kész is. A végfok a 13-as ponttól kezdődik, de miután ott van a generátor és a 13-as pont között egy opamp egységnyi erősítéssel, tekinthetjük úgy, hogy a tényleges bemenet a generátornál van. Az R10-es ellenállás valamelyik lábát felemelve csak a végfok paraméterei láthatók, HEC nélkül a következő szimulációkon. A kapcsolási rajz nagyon egyszerű, én betettem egy pici fojtót a kimenetre, ez nagyon stabillá teszi az egészet, nincs gerjedési hajlam. Ezt a fojtót illik megcsinálni litzéből, jó nagy keresztmetszettel, mert ennek az ohmos ellenállása beleszól az egész erősítő belső ellenállásába. Remélem megvalósítható 5 mOhmból. Az 1 µF-dal terhelt kimenetet arról lehet megismerni, hogy a FET-ek drain áramában bekapcsoláskor ott van egy 30A körüli tüske. A kondit fel kell tölteni... szóval ez megy szimulátorban, de a valóságban nagyon gyorsan kilukadnak a tranyók. A tranziens vizsgálatoknál a kimeneti feszültség teljes kivezérlésnél van ábrázolva, a fellépő drain áramokkal együtt. A fázistartalék bőven 90 fok kondi nélkül, de kondival is csak minimálisan van 90 fok alatt, mert van egy pici kiemelése kondival. A torzítások nem is olyan rosszak, ahhoz képest, hogy csak 94 dB az előremenő ág erősítése. Mivel 20-as a komplett feszültségerősítés, a hurokerősítés 94-26= 68dB, hát, ez nem sok... Holnap folytatom. A hozzászólás módosítva: Okt 1, 2023
Ahogy nezegettem a 'mimalista' erositot, eszembe jutott hogy neha-neha ranezek egy olasz srac oldalara, aki mar evtizedek ota publikal.
Ott van egy 845-os csovel epitett, szinten minimalista erosito. Mondjuk azt mar kb 20 eve alkotta, elegge kulonbozik a tunerman altal itt kozoltol, de cserebe talan meg kevesebb alkatreszt is tartalmaz, kondi is csak az elso fokozat cathode bias-ben van (klasszikus) ![]() Ertelemszeruen nem osszehasonlithato (a masodik valtozatarol beszelek) de mindenkepp erdekes. O nem sokat finomitgatta, a magas torzitas ellenere megelegedett az elert eredmennyel. Ez mar nagyon sokszor felmerult, hogy meddig vizsgaljuk, vagy inkabb meddig erdemes figyelembe venni a megadott torzitast, mint ahogy Karesz-nal is felmerul mostansag is. En nem tudom mitol kezdve nem hallom, lehet erdemes lenne kiprobalnom. Persze hallgatas szempontjabol talan mindegy, lehet epp akkor tetszik ha kicsit 'szinez'.
A japán DIY csöves/félvezetős erősítő építő hobby nemzeti elhivatottság, kb. olyan szintű mint a magyaroknál a pálinkafőzés
mindenki ért hozzá.A Tokyoban lévő Akihabara elektronikai áruház 4 emeletes, és nagyjából minden kapható amit egy DIY építő kereshet. TJ. A hozzászólás módosítva: Okt 2, 2023
Elég érdekes a különbség, mig itt a „fejlett“ Europában egymásután tünnek el az ilyen meg ehhez hasonlo boltok, az elmaradott Japánban egész utcák vannak tele ilyen meg hasonlo boltokkal, és nemcsak Tokioban. Pedig a sterencsétlen japánoknak meg helyük sincs. Az egyik ismerösöm egy 3 szobás városi lakásban rendezett be egy komplett mühelyt, még esztergapad is van ott meg CNC marogép. Igaz az emberi méreteik miatt egy kb 2,5 méteres szobában 2 szinten tud dolgozni. A nehéz gépek a padlon vannak a munkaasztala meg kb 1,8 m magasan. A lélegzetelállitoan raffinált a mühelye.
Nem is értem, valamikor Londonban, Münchenben, Bécsben, Berlinben egész utcák voltak tele elektronikai meg szerszámboltokkal, ma meg semmi. Már az utolso mohikán a Conrad is becsukott. Szomoru. Föleg ha az ember belegondol a szegény Thaiföldön is futja egy hatemeletes áruházra Bankok közepén. Amerikában is csödbe ment a Fry‘s electronics. Még szerszám elöfordul egy uj áruházláncban. Állitolag a Radio Shack is ujra nyit néhány boltot ( valamikor minden bevásárloközpontban voltak boltjai. A hozzászólás módosítva: Okt 2, 2023
Tényleg muszáj ezt a topikot szétoffolni a csöves erősítős mesékkel?
Idézet: „Mint korábban említettem, én Hawskford ötletét kibővíteném, nem csak a végfokot érintené a hibajavítás, hanem az egész végfokot. Miért ne?” Tóth Béla egyszer "beszólt" nekem, hogy miért kellene végig vinni a végfetek torzítását az egész erősítőn? Elgondolkodtam egy pillanatig. Teljesen igaz. Nem csak az a gond ezzel, hogy az összes fokozat a MOSFET-ek hibájának kijavításával "küszködik", de minden egyes fokozaton időkésést is szenved a hibajel. A tegnapi HEC modell éppen azt mutatja, hogy még ideális opamppal sem elég gyors a hibajavítás (gondolj azokra a "dupla tüskékre" a nullátmeneteknél). A másik: ezt a nagyon egyszerű kapcsolást már egyszer kipróbáltuk. Kicsit másként festett, de a lényege ugyanez volt amit most rajzoltál. Ez volt az, amiben a gyakorlatban nekem gerjedt a HEC miatt és nem tudtam ezzel a gerjedéssel mit kezdeni. Végül - az egyszerűsített változatban - egy kompozit hibajavító-erősítő (opamp) került bele. Ez volt a játékizé, talán az egyik legrosszabb hangú végfok amit valaha csináltam. Na jó... talán túlzok. Nem a legrosszabb volt, de nem szólt jól rövid pályafutása alatt. Nekem persze eleinte tetszett, mint minden "legújabb modell". Az volt a gond, hogy Ge Lee-t is bepaliztam vele, ő meg porig alázta, hogy grízes a hangja - és igaza is volt - de azért jól összevesztünk rajta/miatta. A harmadik: továbbra is azt gondolom, hogy kell a - nem tudom mennyire - alacsony THD de az nem jelent semmit a hangzás tekintetében, hogy hány nulla van a tizedespont után. Tudom, sokadjára írom le ezt - és nem is én találtam ki - és ez már megint egy lerágott csont, de mutatok rá egy példát. A játékizét, mert kb. erről a kategóriáról van most szó. A Fourier analízis 2 ppm THD-t mutat 100W kimenő teljesítménynél 4 Ohm-on. Ez elég jó szerintem, de ha még 20-30 dB javulást el tudsz érni szimulátorban, az még jobb. A Bode 56 dB-es visszacsatolási tényezőt mutat, ami 20 kHz-en 10 dB-lel kevesebb és van 54 fok fázistartalék, ami lehetne több is. A négyszögjel átvitel egy kis simogatás után tökéletes (300 kHz-es aluláteresztő a bemeneten). Az erről készült szkóp kép ott van a deszkamodell fotóján. Ez is átlagos. De most jön a hangja. A Nocht szűrő szépem kimutatja a "grízt" a hangjában. Ezek mind állandósult állapotú egy jeles mérések és már látszik, hogy valami gáz van. A nemlinearitás is átlagos, az az 0.05% hiba még lenne ok a rossz hangzásra... vagy ki tudja... Csak mellesleg: a kimeneti fojtót több megépített végfokkal is kipróbáltam (fülre). Igaz ez nem Litze, de elég kicsi a rezisztivitása ennek a profil huzalnak és a tekercs önkapacitása sem lehet több néhány pF-nél. Hiába volt áthidalva két párhuzamos 0.68R-rel mégis mindig hallottam a hangját. Hosszútávon soha semmiben nem tetszett, de ez lehet teljesen szubjektív is... ilyen az ízlésem. A sziszegést (ha van) csökkenti, de valahogy összemaszatolja az egész hangképet (nálam). Nem a kedved szeretném szegni a fentiekkel, sőt... kifejezetten örülök, hogy érdekel az analóg technika és foglalkozol vele. Az lenne a jó ha megépítenéd valamilyen szinten (akár csőszegecs panelen) ezt a kapcsolást és bebizonyítanád, hogy nálad stabil, gerjedésmentes, úgy reagál a kapacitív terhelésre ahogy a szimulátor mutatja. Ha még THD-t is tudnál mérni, az csak hab lenne a tortán. Ha azt fogod mondani, hogy még jól is szól, Isten bizony kipróbálom.
Idézet: „utolso mohikán a Conrad is becsukott” Na ezen nem csodálkozom!! Igaz, hogy mindent IS lehetett venni aranyáron, cserébe minőség se volt..
Akkor folytatom.
A tegnapi rajzon a frekvenciakompenzálást nem a 13-as pontra, hanem a 27-esre kell kötni, de nincs rá szükség. Ahogy észrevettem, a fő probléma, hogy ha a kompenzálójelet beállítom, hogy mondjuk 1 kHz-en minimális legyen az alapharmónikus tartalma, akkor 20kHz-en már ez tetemes érték lesz. ( 2...3 mV ) Nem is annyira a fázistolástól van, hanem attól, hogy a frekvenciamenet nem száz százalékban egyenes. és már nagyon kicsi esés elég ahhoz, hogy megjelenjen az alapharmónikus. Ami nagyon érdekes, hogy nem sok jelentősége van, tehát nem kell annyira pontosra beállítani, meg frekiben kompenzálni sem kell, csak elrontjuk vele a kompenzálójelet. A szimulátor eredményei teljes kivezérlésnél: 20kHz-en, 1,5 V bemeneti feszültségnél 0,00015 % 10kHz-en ez 5,76e-5 % 1kHz-en 2,06e-6 % Az offset a kimeneten ezzel az LF357-tel 32 mV, ezért kellett a generátorba beállítani 9 mV-ot. Szerintem, az ic modellje rossz a Multisimben, máshol is ezt csinálja. A Karesz 50-től átvett szűrők kimenetén ( a kapcsolási rajz jobb oldala ) a feszültségek csúcstól-csúcsig: 20kHz-en 2,6mV 10kHz-en 1mV 1kHz-en 60uV Ezek a tüskék 1 us-on belül vannak. Nehezen képzelem el, hogy ez hallható lenne. 1 kHz-en alig látszanak tüskék, inkább csak a THD 3. felharmómikusa dominál. Az IMD spectrum is látható 19 és 20 kHz-es jelekkel, szintén teljes kivezérlésnél. Az elrendezés tisztán kapacitív terhelésre sem gerjed be, szépen látható, hogy a draináramok 90 fokot sietnek a kimeneti feszültséghez képest. Egy picit csökken a fázistartalék, de alig van túllendülése a négyszögjeles meghajtásnak. 4 ohmos terhelésre is jó, csak akkor már kevés a tápfesz és nagy az Rdson, csökkenteni kell a 0,22 ohmokat, 0,1 ohm is elég egy esetleges áramkorláthoz. Vagy nagyobb tranyó kell bele. Ennél jobb eredményeket a javítandó végfok elrendezésében lehet keresni, elsősorban a nagyobb sávszélesség javítana a helyzeten. Ettől még a bemeneten vissza lehet butítani. Más kérdés, hogy minek? 20 kHz-en? Az opampok nagyobb sebességűre való kicserélése nem sokat javít. Sajnos, a Multisimnek van egy rossz tulajdonsága, néha gondol egyet és átszámozza a vezetékeket. Ezért a mai eredményekhez tettem fel új kapcsolási rajzot. A többi kép holnap, mert nem enged többet a HE. Karesz50: már irreverzibilissé tetted a folyamatot. A hozzászólás módosítva: Okt 2, 2023
Azt én tudom, mert vannak ott olyanok (fanatikusok, megszállottak) akik inkább albérletben laknak saját lakás helyett, mert az fontosabb nekik hogy legyen egy saját Ongaku-juk. De nem ez volt a kérdés, meg nem is az hogy hol milyen áruházuk van, hanem hogy aki nem vesz hanem épít az pl. mely gyártó csöveiből építkezik? Az USA-ban ezeket általában leírják, de japánéknál nem sok mindent találok erről.
Tévedés ne legyen a Conrad mint Online shop továbbra is müködik csak a boltokat csukta be ( tisztelet néhány kivételnek).
Volt már néhány japán csöves DIY erősítő a kezem alatt, a jobb! megépítésűek bemeneti/driver csövei NOS USA gyártmányok...orosz, vagy japán ritkábban van. A végcsövek már nagyon vegyes eloszlásúak - sok volt közöttük a mai, modern gyártású.
Ide pedig feltettem japán DIY csövesek "rendbetételét" ![]() https://audiodiyers.hu/viewtopic.php?f=62&t=4026 TJ. A hozzászólás módosítva: Okt 3, 2023
Sziasztok!
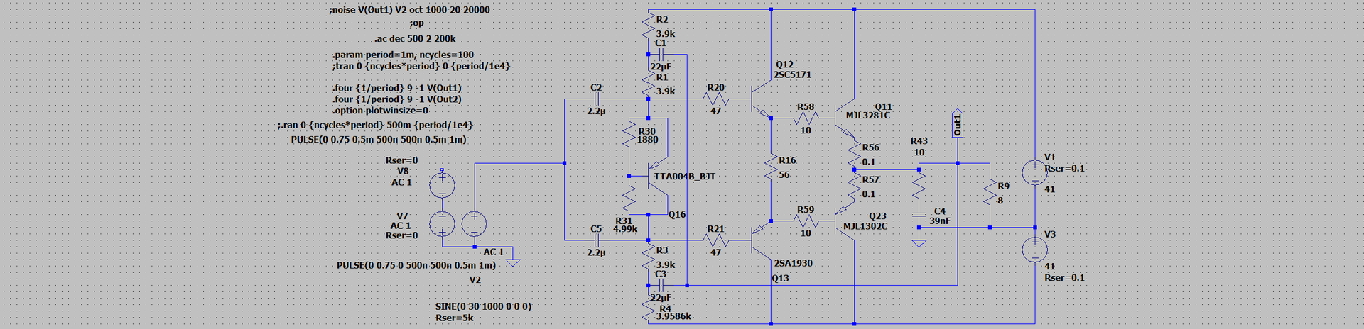
Építek egy csöves meghajtó+ tranzisztoros buffert. Visszacsatolás nélkül. A létező legegyszerűbben. (Jó harminc éve csináltam ilyet. Nem szólt rosszul.) Ellenütemű, 5 tranzisztor: 2x2 vég, +1 munkapontbeállító. Rendelkezésre áll: NJW0281/NJW 0302 és 2SC5171/2SA1930. Eredetik. Kérdésem: Sima emitterkövető, vagy sziklai pár? Mire kell figyelni? Azért kérdezem, mert ezek a korszerű félvezetők már nem azonosak a régi, több mint hatvan !! éves tervezési feltételekkel és ideológiákkal. Ha van valakinek tapasztalata/ötlete nyugodtan írja le. A hozzászólás módosítva: Okt 3, 2023
A maradék kép:
Van még némi tisztázni való!
-mekkora impedanciára dolgozik a cucc, és mekkora teljesítménnyel? -mekkora a tranyók erősítése? -elegendő egy (pár) vég a teljesítményhez? -mekkora áram (teljesítmény) nyerhető az előző fokozatból? Gondolom nálad a sima emitter követő is darlington akar lenni... Én jobban szeretem a komplementer darlit, alias Sziklait, de itt nem lesz jelentősége az alacsonyabb maradék feszültségnek! Egy sematikus kapcsolás az elgondolásról sokat segítene!
1. 4-8 ohm
2. 100 a meghajtás és 100 a vég erősítétése 3. elegendő 4. Megoldom. Csővel
Egy hirtelen gondolat vezérelve az ugrott be, hogy a HEC kapcsolás mivel nagyon gondos finomhangolást igényel, más utat választanék játszásiból. Amolyan "összerakom oszt kész" elv szerinti kapcsolás.
Van egy puritán AB osztályú erősítő ami 10kHz-en kb 0,05% torzítást produkál. Ennek fő komponense a mosfetek lezárásakor keletkező tüskék. Nos én egy aluláteresztővel levágom a nagyon gyors éleket, majd a maradék jelet összehasonlítom az eredeti bemenő jellel. Kapok egy hibajelet, ami bőven 1V alatti. Ezt egy alacsony tápról üzemelő "A" osztályú erősítővel vezetem a terhelés GND pontjának helyére. Nem nagy eredmény, de talán gondolatébresztőnek elég. A zöld vonal a bemenő jel ezred része, a sárga vonal a fő erősítő Karesz lyukszűrő utáni maradék feszültség, a kék vonal pedig az ellenfázisú zavarjel kioltó utáni maradék.
Ez nagyon tetszik. Kitennéd CM-ben is? Elmentem "Béla elővenni" néven és majd elő fogom venni. Highand is mutatott hasonló hibajavítós-erősítős vázlatokat, de ez jobb.
Most eléggé belebonyolódtam mindenbe. Elhatalmasodott rajtam a "semmit sem értek" szokásos érzés. A HEC is mintha fordítva működne mint eddig gondoltam. Elvagyok magammal egyelőre : ) Egyébként a HEC nem igényel annyira precíz beállítást (csak egyszer), a Burgum is csak össze van hányva és mégis mocsok jól szól.
Az utolsó változtatások is megtörténtek a 7242 tube PSE-ben, már csak az utolsó utániak maradtak hátra
![]() Sikerült egy komoly műszerpark közelébe kerülni, és ott azért több minden kiderült, mint ami egy 1 kHz-es THD+N mérésnél észrevehető. ![]() Például az, hogy a dual bootstrap megoldásból a kompenzációs részt jobb ha elhagyom, és más megoldást találok helyette. Ugyanis a felsőbb frekvenciáknál belépő második kompenzációs bootstrap ugyan igen kis mértékű túllövést okozott, de ez a 20kHz-es mérésnél már torzításnövekedést okozott. Helyette jobban kihegyeztem a 7242 rácsköri osztót, amivel 1W/25kHz-3dB-s átvitelt értem el. Az 1kHz/5kHz/2v/div. négyszögjeles átvitel fotói mellékelve. TJ.
És mi lenne, ha építenél egy egyszerű félvezetős erősítőt, ami minden gond nélkül képes lenne arra, amivel kínlódsz és el szeretnél érni ezzel a csöves borzalommal?
![]() Nem értem mi értelme kínlódni ezekkel, amikor van alternatíva, ami olcsóbb, jobb.
Ez a gond. Nem érted. Hivatás/megszállottság, szimpla hobbi, etc. A piactérre sok út vezet.
A hozzászólás módosítva: Okt 11, 2023
Tényleg nem értem! Mintha doboz gyufával a zsebemben másfél órán keresztül dörzsölnék fapálcákat.
Ez hasonlít arra, mint amikor valaki veterán autót restaurál. Ízlés kérdése. Bár sejtem, hogy ez téged, a tisztán racionalitásos alapon működő embert, nem igazán érint meg. Van erre egy szó: Szenvedély.
És/vagy, hallott már élete során épp eleget azokból az olcsóbb és "jobb" alternatívákból, épp amiatt épít csövest mint sokan mások. Neki az azért "borzalom", mert még életében nem hallott olyat, így véleménye sem lehet róla, illetve lehet, csak ugye semmit nem ér, illetve senkit nem érdekel...
Idézet: „... mert még életében nem hallott olyat,...” A hétvégén bárki megnézheti/meghallgathatja a 150-es szobában. https://hifishow.hu/
Veled ellentétben én pl. hallottam AN Ongakut, még az eredeti Kondo félét, AN rendszerben. Jókora csalódás volt. Be nem engednék a lakásba olyat, esetleg kimondottan eladási célzattal, szemmel is látható árréssel....Nem mindenkinek kezd el folyni a nyála a torzításoktól, és asszociál "természetes"-, meg ki tudja milyen csuda élethű hangzásra.
Ugyanezt írtam én is egyszer.
Pesti Hifi Show, még a Csontos István "korszakban". Nem értettem mitől van abban a szobában mindenki transzba esve, pedig többször is visszamentem hátha a fülemmel van baj.
Pont erre kértem útmutatást pár hozzászólással ezelőtt. Egy egyszerűbb buffer, azonos félvezetőkkel mint a B100.
A hozzászólás módosítva: Okt 12, 2023
En mar nagyon regen felhagytam mindenfele hasonlo latogatassal.
Nem nagyon tartom sem relevans infonak, sem hasznalhato tapasztalatnak ha olyan zeneket, olyan lancokat, olyan korulmenyek kozott (szoba akusztika) hallgatok, amiket (velhetoen) soha tobbet nem fogok sem latni sem hallani. Amim eppen van annak is nagyon sokszor nekifutok, olyan zenevel, amit jol ismerek. Igy alakul ki bennem a hangja. A csoves vs szilikon osszehasonlitas szerintem ertelmezhetetlen ![]() Ha olyanom van, olyan zenet hallgatok es a rendelkezesre allo eszkozok mindegyike passzol, akkor bizony hosszabb tavon is hallgathato egy-egy jo csoves eszkoz (akar fules akar vegerosito, vagy akar phono preamp). Maskor pedig idegesito, zavaro, maszatolos, ide-oda kapcsolgatos.
Ezt gyorsan összedobtam. Kéne még, hogy pontosan milyen lesz a meghajtás. R4 és R30 trimmerek. Előbbivel a kimeneti offszet, utóbbival a nyugalmi áram állítható.
|
Bejelentkezés
Hirdetés |














































