Fórum témák
» Több friss téma |
- Ez a felület kizárólag, az elektronikában kezdők kérdéseinek van fenntartva és nem elfelejtve, hogy hobbielektronika a fórumunk!
- Ami tehát azt jelenti, hogy a nagymama bevásárlását nem itt beszéljük meg, ill. ez nem üzenőfal! - Kerülendő az olyan kérdés, amit egy másik meglévő (több mint 17000 van), témában kellene kitárgyalni! - És végül büntetés terhe mellett kerülendő az MSN és egyéb szleng, a magyar helyesírás mellőzése, beleértve a mondateleji nagybetűket is!
Köszönöm mindenkinek a tanácsokat.
Arra gondoltam, már szedett szét valaki ilyet, ezért puhatolództam mire számíthatok. Ha még más nem járt ezen az úton, akkor nekem kell ösvényt taposni.
Az üveg csak kalapáccsal fog kijönni. Most estem át egy ilyennek a javításán. Simán vágattam bele 4 mm-es üveget és beragasztottam. A régi ragasztót alig tudtam letakarítani.
Egy hibásat, ami nem volt mozgásérzékelős már én is szétszedtem, mert kíváncsi voltam mi van benne.
Az üveg is probléma, de az alatta lévő "lemez/tükör/foncsor vagy minek nevezzem" sem jött ki nekem. Egy sötét-szürke kétkomponensű műgyantának tűnő valami ragasztja oda a bordás alumínium házhoz, ami rideg, és nagyon stabil kötést ad. Melegíteni nem próbáltam, de egyáltalán nem gumiszerű, sokkal inkább kikeményedett gyantának tippelem.
Sziasztok
Kinéztem ezt a mikrokapcsolót: Bővebben: Link Jól látom, hogy a két fele össze van szegecselve? Tehát nem fogom tudni cserélni a kart rajta?
Szia!
Jól látod, nem lehet roncsolásmentesen szétszedni.
Miért kellene szétszedni? Többe van mint az új.
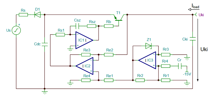
Hogy működik pontosan a csatolt ábrán található lineáris tápegység áramköre?
Részeiben értem, csak így együttesen nem nagyon látom, hogy mit csinál. Van egy Zener-diódás fesz. stabilizátorunk (IC3), egy PI szabályozó (IC1) és egy hibajel-erősítő fokozat (IC2), de az utóbbiban biztos nem vagyok. A kondenzátorok nagyfrekvenciás zavarszűrésre valók, viszont a tranzisztornak a szerepét nem nagyon értem, hogy mire jó, valamint az IC3 pozitív bemenetére között soros Rr4 és Cr szükségességét se (illetve az a -15V tápfesz se világos). Az alábbi paraméterek adottak, a többit az adott feladat szövege szerint kell méretezni (viszont ahhoz nyilván értenem kéne minden egyes részletét az áramkörnek): Us=20V effektív értékű szinusz, 50Hz-es Rd=100mOhm dióda dinamikus ellenállás Ud=0,6V dióda nyírófeszültség Iopmax=16mA (mindegyik erősítő, illetve Rail-to-rail típusúak, adott tápfeszültségeken üzemelnek Us-től független forrásokon) Iload=2A Iz=5mA Zener dióda zároirányú árama, ekkor Uz=5,1V Zener dióda referencia fesz. esése Uki=-12V Tranzisztor áramerősítési tényezője 130 Ube0=0,6V tranzisztor bázis-emitter nyitófesz. Cki=1500uF Omega=2 krad/s Rr4=1Mohm Cr=100nF Előre is köszi!
Amennyire átlátom, az IC3 egy stabil feszültségreferencia, IC2 valóban hibajel-erősítést végez, erre szabályoz az IC1-gyel épített szabályzás. A tranzisztor maga a szabályzó elem, hiszen az IC kimenete nem bírná ki a 2 ampert.
Azt mondjuk én sem értem, -15V-os tápfesz honnan terem oda
Szerintem az a kérdés, hogy mennyi hiba van a rajzon.
Azért kell szétszedni, mert a kis fém kart ki kell cserélni, mivel nem ilyen van és nem 2-3 db-ról van szó, van amelyik nem szegecses, de több mint 100ft-al drágább, nyilván nem számítana, ha 2-3 db-ról lenne szó.
Igazából nem is kell szétszedni, hanem alá feszíteni, hogy a kart ki tudjam ugrasztani és a másikra kicserélni, de úgy látom, a jóisten se tudja ezt megmondani, csak akkor fog kerülni, ha már a kezembe van.
Vagy lefúrod a szegecseket, vagy eltöröd a műanyag házat. Ez biztos, annó szedtem szét több ilyen kapcsolót.
Üdv Mindenkinek !
Van egy réges-régi mono fülhallgatóm ( Nokia feliratot visel, 2 pólusú 3,5 mm jackkal csatlakozik) valaha egy telefon tartozéka volt, később a munkahelyi cb-rádió headsetjeként használtam - jól elfér a fültok alatt ![]() Kollégám elkérte -pihenő idő alatti- tabletes filmnézéshez. Kérdésem: okozhat-e valami meghibásodást e régi füles az új tabletben ?( a tabi 3, vagy 4 pólusú jackon keresztül "várna" egy eszközt ...)
Nagyban számít az impedancia. A régi fülesek közt volt szép számmal 8 Ω-os , a mai tableteket és telókat olyan 28-32 Ω körüli fülessel szokták használni.
Úgy rémlik, mértem : 32 Ω.
Inkább az összezárt bal-jobb kimenet miatt aggódom
Nem szivesen válaszolnék egyszerű igennel vagy nemmel.
![]() De mivel ezeknek a készülékeknek a kimenetét elég strapabíróra szokták készíteni (és nem az én tabletem ), ezért valószínűleg nem megy tönkre. Idézet: „De mivel ezeknek a készülékeknek a kimenetét elég strapabíróra szokták készíteni” Ebben bízom, mert dicső kollegámból kinézem, hogy esetleges meghibásodás esetén rám akarja majd verni a balhét ...
Elvégeztem a feladatot. Szétszedtem a mozgásérzékelős lámpát. Nem egyszerű, mert jól össze van ragasztva, és nem mellékesen ez egy biztosan jól működő lámpa volt, amit meg is akartam őrizni. Készítettem néhány képet is, az utókor számára. Relé nem volt benne, de triak igen.
A képek magukért beszélnek. Összekötött barna-piros vezetékkel tesztelve. 238V-os hálózatról 10,5W-ot vesz fel (nominálisan 10W-os reflektor). Érdekesség számomra, az IP65-ös védettségű eszköz leragasztott üvege alatti muslincának látszó rovar.
Szeretnék rendelni alkatrészeket az ultrahangos mosóhoz, arra a FET-re azt írta a műszer, hogy hibás, vagy ismeretlen, aminek elpukkant az ellenállása, a másikra meg azt, hogy az egy 4.8Ohm-os ellenállás.
Van ez a vezérlő ÍC KIR2153 a FET-ekhez oszcillátor. Erre is nagy az esély, hogy megadta magát?
Szia! IR2153 a neve és igen, ő is tönkemehetett.
Hali! Nekem szerencsésebb lámpám van
A lámpa hátulján van egy kis kötődoboz ebben van a lámpa és az érzékelö is összekötve. Az enyém relés, kisakkoztam hogy fázist kapcsoljon a relé, ezétán ugyanide bekötötttem pluszban a mezei udvari világításkapcsolót is. Igy alaphelyzetben megy a mozgásérzékelőről, ha meg fix/hosszabb idő kell akkor kézzel felkapcsolom. Illetve a kapcsolt szálat még átvittem az udvar hátsó részébe is, azt is felkapcsolja.
Ügyesen megoldottad. Az a legjobb kiépítés, amivel el lehet érni a kívánt célt.
Én eddig még csak az általam most vizsgált kiépítéssel találkoztam, azaz ahol határozottan egyben van a két egység, amiket nem tudtam roncsolás mentesen elválasztani. A feltárt bekötési mód teljesen logikus. Most már ismerve a belsejét, némi barkácsolással ezzel is el lehet érni a nálad megvalósított célt, de inkább vennék külön mozgásérzékelőt és külön világító testeket (főleg az IP védettség sértetlensége miatt).
Mikrohullámú mozgásérzékelő? Ennek valami olyan érzékelője lehet, mint az autókban a tolató radar?
Most egy jó ötletet adtál, én is valami hasonló megoldáson töröm a fejem. Külön világítótest, meg alkony, és mozgásérzékelő.
Csupaszon, de van ugyanúgy bundázva is mint egy PIR.
Ez szuper. De nem látom sehol az antenna irány karakterisztikáját. Ami nem egy lényegtelen adat egy radarnál.
Ez kicsit komolyabb jószág. Rendelek is belőle hamarosan.
A hozzászólás módosítva: Nov 8, 2023
Sziasztok!
A kérdésem a következő. A lenti kapcsolásban a germánium diódák hellyetesíthetőek pl 1N4148-al vagy valami más szilicium diódával? A hozzászólás módosítva: Nov 8, 2023
Elvileg germániummal sem működhetne, azzal a kondenzátorral sorbakötött diódával.
A bogyójáról itélve az PIR, gondolom félrefordítottak...
Az én lámpámon ilyesmi volt, ami elhalálozott, rendeltem aliról: https://www.aliexpress.com/item/1005006126724667.html (ez csak találomra, nem a legolcsóbb hely)
Még annyi kérdésem lenne, hogy az IC2-nél azt a hibafeszültséget, amit felerősítünk az pontosan honnan származik?
|
Bejelentkezés
Hirdetés |

















