Fórum témák
» Több friss téma |
Köszönöm. Akkor az összes kimeneti legyen 1k? Ezek lennének az U1A kimeneti 100R-ek (Szept. 30.-ai válaszod)? U1A után nem kell ehhez 10µF kicsatoló? És amikor külső EQ-t haszálok, a visszatérő ágba, kell ellenállás?
A hozzászólás módosítva: Nov 25, 2023
A műveleti erősítő kimeneti soros ellenállása a kapacitív visszahatás ellen véd. Az előerősítőhöz csatlakoztatott eszközök kábelei akár jelentős kapacitással is rendelkezhetnek, ezért ajánlottam az 1k-t. A készüléken belüli előerősítőhöz elég a 100 Ω is. Ezek valamennyien közvetlenül U1A kimenetére csatlakozzanak, hogy minimális legyen a kábelek által esetlegesen összeszedett zaj áthallása.
Csatoló kondenzátort elvileg minden eszköz bemenete tartalmaz. A szimmetrikusan táplált műveleti erősítő offset hibájából származó pár millivolt nálam még nem okozott gondot.
Nem úr aki nem pocsékol! Kizárólag a kimenetek számára betennék egy műveleti erősítőt, hogy az erősítő felé kizárjak bármilyen visszahatást.
Köszönöm. Elnézést, de el kellett mennem, már vagyok.
Az a kimeneti műveletierősítős dolog hogyan nézzen ki? Valami rajzocskát tudsz mutatni? Sajna nem értek hozzá.
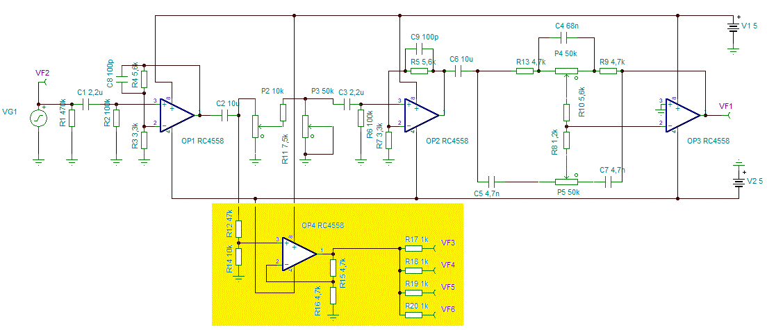
Egy készüléken belül lesz, valami ilyesmi, mint a képen.
Az egyszerűség kedvéért egy korábbi munkaábrát egészítettem ki.
Az R12/R14 osztó opcionális. Használatával az előerősítő bemenetére érkező jellel megegyező szintű a vonali kimenet (a rajzon VF3-6). Az OP4 kétszeres erősítésére a műveleti erősítő stabil működése miatt volt szükség. Az általad csatolt kapcsolás is működőképes, de hangfrekvenciás áramkörökben lehetőleg mellőzzük. Ha nem próbáltál még például végerősítőt egységnyi erősítésűre visszacsatolni, ezután se tedd
Míg írtam, tetted fel az "ilyesmi" képet.
Tanulmányozom mi lenne az optimális megoldás. A hozzászólás módosítva: Nov 25, 2023
Köszönöm. Soha, semmit nem próbáltam, mert nem tudok méretezni/számítani. Csoda, hogy tudok írni.
Az egy FET bemenetű izé volt, AD712 és elvileg az ment a line out-hoz. Köszönöm, összerajzolom. Ha lesz még valami hasfájásom, jelentkezem.
Csak próbáltam szemléltetni, hogy hol tartok és, hogy egy dobozon belül lesz minden. Ugyanis a Videoton-t próbálom helyrepofozni.
Csak egy kérdés. Említve volt, hogy a műveleti erősítő nem szereti a kapacitív terhelést. A C6 elé/mögé nem lenne jó egy kilos ellenállás sorban?
Hello! A kapacitív terhelés úgy értendő, hogy a kimenet és a GND közé nem lehet kondit tenni. Mert annak töltése időt vesz igénybe és a visszacsatolás így időben késve jelenik meg. Ettől/ez alatt a belső részek túlvezérlődnek és végső soron gerjedést és torzítást vált ki.
Ha egy OPA kimenetére kábelt teszel, akkor annak kapacitása jelenik meg a kimenet és a GND között. Ezért kell a kimenettel sorba ellenállás. A hozzászólás módosítva: Nov 25, 2023
Közben gondolkodtam az optimális megoldáson.
Ha arra gondoltál, hogy már kész van a nyák és ahhoz kéne optimalizálni, akkor ne fáradj, mert új verzió lesz és fel tudom rakni ezt a pár alkatrészt a bal felső sarokba.
A csatolmányban csak egy fehér mezőt látok.
Engedélyezni kell a 3D-s megjelenítést. Dokumentum, egyszeri elfogadása megbízhatóként.
Sikerült rátenni a hangszínpanelre, mert a másikra nem sikerült.
Köszönöm a segítséget.
Szia reloop!
Lenne még egy kérdéském. A bemeneteknél szoktak lenni valami 47k ellenállások a melegpontról gnd-re kötve. Esetemben kell-e ilyesmi, a te hangszínszabályzódhoz?
Azoknak az ellenállásoknak régen az volt a szerepe, hogy a bemeneten lévő (tipikusan elektrolit) kondenzátorok "lebegő" bemenetét stabilan 0 V-on tartsa, és ne legyen nagy "durranás/pukkanás" amikor valaki bekapcsolt állapotban kihúzza/bedugja. Amit ugye különben sem illik, dehát átlag felhasználó mindenre képes.
Köszi. De akkor nem kell? A lehetőséget meghagytam, legfeljebb, nem ültetem be.
Ha kívülről hozzáférhető (azaz a felhasználó ki/be dughatja a csatlakozó eszközt), akkor ültesd be. Az értéke nem igazán szól bele a hangba, és értelmes határok között "bármekkora" lehet.
Ha belül van, két fokozat között fixen beforrasztva, akkor felesleges és elhagyható.
Kívül van, Nov.26-os kép. Azon gondolkoztam, hogy én is ki-be dugnám a csatlakozót, az erősítő bekapcsolt állapotában. Me, mé ne?
Akkor nem kérdés, ültesd be.
47 k nem szentírás, lehet nagyobb is (vagy ami akad a fiókban).
Hello! "Me, mé ne?"
Igaz, a konnektorba is bele lehet nyúlni "Me, mé ne?" Egyébként azért illetlenség ez, mert nincs biztosítva a csatlakozónál, hogy a test érintkezik elsőnek. Élő példa pld. az RCA dugó. Ha a két készülék testpotenciálja között nagyobb feszültség van (és lehet is mert a hálózattal kapacitív viszonyban van a készülék és akár 110V is lehet köztük) és az tönkre teheti a két készüléket. Az RCA amerikai találmány. De azt már nemigazán veszik észre, hogy ott a hátlapon van földelő csavar és mielőtt a készülékeket bekapcsolják "szőtt vezetékkel" és forfüllel összekötnek minden testpontot. Ez után már nincs potenciál különbség a készülékek között..
Amit a szövegben említesz, és a mellékelt képed között én látok eltérést. A csatolmányodon minden bemeneten egy osztót látok, ami arra lehet jó, hogy a különböző forrásokat azonos szintre hozza.
Én is erre az azonos szintre hozásra gondoltam.
Szia Tanár-úr!
Nem tudtam, hogy ki kell kapcsolni az erősítőt, ha valamit rádugok/kihúzok. Valójában din dugós lesz.
Mindkét funkció egyszerre valósul meg. A rajzodon is a GND-re van húzva a bemenet, csak nem egyetlen hanem 2 db ellenállással, és ezek aránya valósítja meg az osztást. Ha a felső ellenállás nulla, akkor nincs osztás, de GND-re húzás akkor is van.
Idézet: „Ha a felső ellenállás nulla, akkor nincs osztás,” Csak akkor, ha a forrás kimenő ellenállása is nulla! |
Bejelentkezés
Hirdetés |







Az egy FET bemenetű izé volt, AD712 és elvileg az ment a line out-hoz. Köszönöm, összerajzolom. 





