Fórum témák
» Több friss téma |
Fórum » Inverteres hegesztőtrafó
Töltsd le a DjVu Solo programot.
Valószínűleg az ékezetes ill. ciril betűk kódolása miatt van. Át kell nevezni a fájlokat, úgy hogy a név csak az angol abc betűit tartalmazza, és jó lesz - legalábbis nálam ez elég hozzá, hogy minden fájl olvasható legyen.
A villanás nem tudom mi lehet nálad. 7z-vel probléma nélkül ki lehet csomagolni. Amúgy nekem nincs szükségem a rajzra, csak segíteni akartam azzal hogy feltettem.
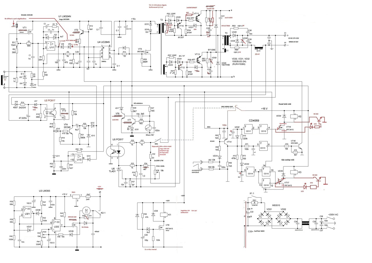
Sziasztok! Látom többeteknek problémát okozott a csomagolt fileok letöltése. Feltöltöm ide a lényeget belőle, fényképek és egyébként ruszki nyelvű leírás nélkül.
Üdv. Dávid
Szervusztok !
Kérésem A THO DH-MMA300A inverteres hegesztő kapcsolási rajzára lenne szükségem. Előre is köszönöm.
Üdv.
Hegesztöt javitanák. Alien tech Predator450 a csoda masina. Alkatrész érték beazonositásban kérnék segitséget. Segédtáp ic utc3843D 4es lába és a test között levö smd kondi értéke érdekelni. El van törve és cserélném. Kapacitás méröm nincs. Mekkora kellene ide? Neten ahány rajz annyi értékkel vannak kapcsolások eme ic-re.
A 4-es 8-as láb között mekkora ellenállás van?
Reggel meglesem és jelentem. E két R-C értékkel lehet belöni a kitöltést ha jol nézem.?
A frekvenciát. Transzformátoros a segédtáp, vagy a szokásos, kapcsoló elemmel állítja elő?
Nem hanem a frekvenciát.A kitöltés fix 50% alatti cc47%.Nálad most az a probléma hogy ha megnézed az ic adatait,egy mondjuk 10K ellenáláshoz a frekvencia 0.47n-10n között lehet ezáltal a freki cc 25-100KHz lehet.Nem tudni hogy a gyártó mennyit állított be.Azért nincs veszve minden,belenézel milyen teljesítmény trafó van benne.E65,35-50Khz,thoroid,40-60KHz,planár,80-100KHz ra lehet próbálni a gépet.Ezek után próbálj belesaccolni egy értéket.
Kapcsolo elemes a segédtáp. Ez az ic kapcsolgatja. 4-8 lábak között 12k ellenállás van. Itt egy kép a traforol.
Beraktam 4,7n kondit 35kHz körüli a freki. 1n val pedik 65kHz. Kissé hallatszik a sistergés de nem melegszik sem a trafo sem más alkatrész terheletlen táppal. Szerintetek mekkora frekin lenne egészségesebb a dolog. Ez a trafó (EER-34) MHz ig elketyeg adatlap szerint.
Sziasztok. Vissza olvastam jó sok oldalt, de annyi kapcsolás van, hogy egyszerűen nem tudok választani.
Mivel van egy mig hegesztő pisztolyom valamint egy huzaltolóm szabályozóval így arra gondoltam, hogy jó volna hozzá építenibegy MIG inverteres hegesztőt. Esetleg tudnátok ajánlani olyan kapcsolást, amit már többen megépítettetek sikerrel és jól is működik? Sajnos trafóval nem állok jól, egyenlőre csak 2db 800W-os mikrosütő trafóm van, nem tudom, hogy ez jó lehet e valamire MIG hegesztő esetén...
Lehet mikrósütő trafókból is csinálni hegesztöt(egyesek szerint) de nem invertereset. Az inverteres hegesztőhöz ferrit anyagú trafóvas kell, a lemezelt vas nem jó hozzá.
Igen. Ezt tudom, hogy az invertereshez nem jó, azt is, hogy lemezelt trafóból is lehet hegesztőt építeni, sima mma hegesztőm volt is belőle, de ha van olyan kapcsolás, ami inverteres és tudnátok javasolni, akkor inkább az, mint egy lemeztrafós...
A téma képei közt bőven találsz jobbnál jobbakat. Az elején keress, ott sok leírás van.
Már a MIG-es topikban is megkérdezted: https://www.hobbielektronika.hu/forum/topic_post_2599728.html#2599728
Amúgy még a gyári inverteres hegesztő felhasználásával sem sikerülhet MIG hegesztőt "csinálni"...állítólag teljesen más elven működik a kétféle hegesztő. A hozzászólás módosítva: Feb 26, 2024
Kivéve engem:
Bővebben: Inverteres CO2
Akkor tudnál mutatni egy kapcsolási rajzzal rendelkező inverteres MIG hegesztőt, amit itt valaki megépített? Én soha nem láttam olyat, csak MMA hegesztő rajzát láttam, de azt jó sokat.
Egy kérdést csak egyszer, egy helyre teszünk fel!
Ezek valamelyike is működik, valaki megépítette jó régen akkor mentettem el. Orosz fórumokon (meg talán lengyel és cseh) kell nézelődni ott biztos hogy van aktuális működő rajz.
Az első rajzra emlékszem, de arra nem, hogy valaki itt megépítette volna.
Sziasztok. Probalok lelket verni egy inverteres heggesztöbe. Bakapcsolas utan a fötrafo sistergö hangot ad ki. Megmertem a frekvenciat ami jelenleg kb 32MHz a kitöltes 48%. Az UC IC freki allitasnal 2.7nF+10K ellenallas van. Ez elött 3.3nF+8.2K ellenallas volt benne amivel 38Mhz a kitöltes 52% volt. Mekkora az a freki ami normalisnak mondhato?
Mitöl bughat a fotrafo? A heg. kivezetesein 52Volt merhetö. A Gate trafo 5.5V-5.6V-on megy. Üdv: Gabor
A kitöltés nem tud feljebb menni 48-max49% nál.Inkább alatta.A freki meg inkább KHz mint MHz.A freki akár 300KHz-25KHz ig normáliisnak tekinthető akár az emberi vérnyomás.A főtrafó bugás akár attol is lehet hogy a vas elengedett vagy is nincs összeszorítva.Egyébként hegeszt?
Igen köszönöm KHz. Heggeszteni nem probaltam meg vele, mert a TT trafo meg nincs rajta. Amugy mingen funkcio müködik rajta, sokat teszteltem. A fötrafot össze szoritottam rendesen, de elötte volt benne legres, ugy is bugott, legres nelkül is bug. Csereltem UC IC.-t is hatha mert mar jartam ugy, hogy kicsereltem es csendes lett, de most semmi ugyan ugy bug.
Mindegy rateszem a TT trafot es ujra probalom mit muzsikar. Utanna proba heggesztes.
Ha a főtrafóban volt gyárilag légrés rakd visszaElég lehet nyomtatólap 1-2 rétegben.A TT trafó nálad mit takar?
Gyarilag nem volt benne, hisz ezt en rakom össze. Regebben volt mar itt szo rola, hogy valaki tesz legrest valaki nem, csak probaltam legressel es nelküle. Mind a ket modban bug.
A TT trafo az aramfigyelö ami a fötrafo primer oldalan van.
De miért TT? modellvasutat hajtasz róla?
A hozzászólás módosítva: Márc 3, 2024
Ja én sem gondoltam rá,pedig pár gépet már építettem áramváltó.ez a neve meg ezt is csinálja.Nyugodtan rakd vissza a papirt csökkenti az áramlökéseket az igbt felé.Most olvasom az áramváltó eddig nem volt az áramköbe rakva?Akkor hogy tesztelted?Na ezt meséld el nekem.
Most mar benne van teszi a dolgat. Az aramvaltot nem teszteltem, csak most hogy benne van. Van ezen kivül meg eleg sok minden amit lehet tesztelni. Na mindegy ha benne van ha nincs csak bug a fötrafo. Ismet rakok bele legrest es majd meglatom, csak most egy kicsit vastagabbat.
|
Bejelentkezés
Hirdetés |



















