Fórum témák
» Több friss téma |
Audiodiyers > Tudásbázis > Könyvek és folyóiratok > Hasznos írások > tegnap 09:09 (shany)
Itt csak megvásárolni lehet 60 Font-ért (vagy béna vagyok)... de a 3. 5. 6. kiadás megvan.
Sziasztok!
Szeretném megkérdezni a hozzáértőket, (én a témához teljesen kuka vagyok), hogy fel lehet-e építeni műveleti erősítővel egy olyan kapcsolást, aminek a tápfeszültsége 5V, a bemenete 4,99V és 5V között változik, és a kimenetnek ettől a parányi változástól kellene 0 és 5V között változnia. A kisérletezéshez ilyen műveleti erősítők álnak rendelkezésemre. Előre is köszönöm!
10mV-os változást szeretnél erősíteni 5V-ra egy olyan műveleti erősítővel, amelynek 2mV az offszethibája, a kimenete pedig nem tud 0V-5V között változni 5V táp esetén.
Tehát figyelembe kell venni, hogy az offszet miatt kisebb lehet a pontosság. Ha ez probléma akkor ennél kisebb offszetű műveleti erősítő kell. Ha a kimenetnek el kell érnie a tápfeszt, akkor vagy olyan műveleti erősítő kell ami képes erre (rail to rail input/output), vagy további kiegészítés kell (pl. tranzisztoros áramkör) ezt meg tudja oldani. Mivel nem tudjuk mi a konkrét cél, ennek ismerete nélkül, én egy jobb opampot választanék ki a feladatra - amivel ez könnyedén megoldható.
A feladat elég primitív.
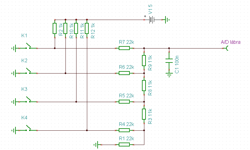
Adott egy PIC aminek kifogytam a lábaiból, és 4 gombot kellene még rákössek. Pontosabban 4 negatívot kapcsoló HALL érzékelőt, amik akár egyszerre is kapcsolhatnak. Ezen érzékelők jeleit szeretném analóggá alakítani, hogy egy vezetéken küldhessem a PIC-be. Kerestem a neten digitál-analóg átalakításra kapcsolásokat, de a cél IC-kkel az a bajom, hogy vagy méretileg nagyok, vagy minimum 2 vezetékes kommunikációt használnak. Találtam olyan kapcsolást, ami ezzel az IC-vel volt felépíte, megvoltak adva 4 bemenetre az ellenállás értékek, de nem működött. Később derült ki, hogy azért nem működött, mert + - 15V-os táp kellett volna neki. Ez az eredeti rajzon nem volt feltüntetve.
Ehhez nem kell műveleti erősítő sem, csak néhány ellenállás. Az A/D-vel be kell olvasni az ártáket, és szoftveresen feldolgozni. Az ellenállások lehetnek pl. 1:2:4:8 arányban akkor kb. minden gomb kombináció kiolvasható (vagy R-2R létra is lehet). Lerajzoljam?
Az 1,2,4,8 aránnyal próbálkoztam, (természetesen Kohm nagyságrendben) de ugyebár a PIC csak feszültség szinteket tud beolvasni, és ha a terhelő ellenállást ha úgy próbáltam meg megválasztani, hogy legyen is értékelhető feszültség használhatatlan volt az egész. Ha a terhelő ellenállás kicsi, (1ohm) akkor meg a PIC nem tud már mit kezdeni vele. Ezért kellene valahogy értékelhető szintre erősíteni a jelet a rendelkezésemre álló eszközökkel.
A hozzászólás módosítva: Jan 25, 2024
A PIC A/D bemenee is beterhel a mérés közben, ezért kell rá egy 100nF vagy nagyobb kondi (akkor kevésbé tudja rángatni a feszültséget a mérés). Fix időközzel kel mérni (sacc. >5...10ms), és figyelni kell hogy beállt-e a kondi feszültsége (több közel azonos érték egymás után). Ha beállt, akkor felírod az értéket. 4 gombbal 16 különböző értéket kell felírnod, ezeket egy +-valahány %-os sávban tekinted jónak, a többi hibás érték lesz.
Csatolok rajzot. Lehet lejjebb menni az ellenállásokkal, ha nagyon beterhelné a PIC bemenete, vagy egy sima feszültségkövető opampot is elé lehet tenni (de szintem megoldható anélkül is). Nincs a PIC-en olyan láb amit több célra is lehet használni egyszerre? Pl. csináltam már olyat, hogy a 2x16-os LCD-t maghajtó lábakon ledek is voltak (RC taggal), mert akommunikáció a kijelzővel olyan gyors, hogy nem látszik a ledek statikus álapotán. Az így felszabaduló lábakat lehet másra használni. Esetleg léptetőregiszterrel is bővíthetők a ki/bemenetek, és akkor maradnak szabad lábak - ez nyilván a konkrét projekttől függ. Egy ideje pl. a sima 2x16-os LCD-t is léptetőregiszterrel vezérlem, és ilyen módszerrel gyakorlatilag korlátlan számú nyomógomb is kezelhető lenne 2...3 I/O lábon. A hozzászólás módosítva: Jan 25, 2024
Próbálom emészteni a működését, de egyenlőre nem értem.
Délután összerakom próbanyákon. Amúgy az eredeti kérdésem nem kivitelezhető? Azaz nem tud ez a műveleti erősítő több ezerszeresre erősíteni?
Kivitelezhető lenne más opamp-al, de az az elgondolás nem jó, ami alapján a követelményt megfogalmaztad, tehát úgy nem érdemes.
Amúgy rajzold be valamilyen áramkörszimulátorba (én is TINA-ban rajzoltam) és le tudod tesztelni... Minden gomb-kombináció más feszültséget ad, (és 16 féle variácó van).
Csak egy apró megjegyzés Skori rajzához, ami egyébként jó, autókban, autós vezetékes távirányítóknál/gombcsoportoknál is használják. Ha az A/D eredménye nem áll be egy értékre, akkor a 100 nF-os kondenzátort hagyd ki a játékból vagy csökknetsd 1-10 nF közötti értékre. Ritkán, de megeshet, hogy az ilyen kondenzátor miatt valahogy instabil lesz az ADC modul (valami gerjedhet?). Sokat nem foglalkoztam a dologgal, mert csak egyszer szaladtam bele ilyenbe.
Összeraktam tegnap a kapcsolást (sok-sok 10K-val, mert csak az volt itthon (meg persze 1K))
Még PIC-re nem tettem, de műszerrel mérve tökéletes. Mégegyszer köszönöm.
Üdv.
Az alábbi áramkörrel szeretném megvédeni egy műveleti erősítő bemenetét egy nagyjából 100-200 ms-ig fellépő maximálisan 1 kV feszültségimpulzustól. Egy AD8428 műveleti erősítőből felépített ultra-alacsony zajú, 2000x erősítési tényezőjű áramkörről van szó a digitalizáció előtt. A cél, hogy nagyon kis feszültségeket akár 100 uV-ot vagy kevesebbet is detektálni lehessen. Az erősítő sávszélessége 30kHz, a bemeneten és a kimeneten is van egy ilyen szűrőáramkör. A bemeneti csavart vezetékpárokat (differential pair) rögtön két darab (különböző polaritás elleni védelem végett) nagyfeszültségű SiC típusú MOSFET fogadná, melyeket egy-egy tranzisztor zárna be a nagyfeszültségű impulzus megjelenésekor a bemeneten. A bemeneti zajt a lehető legalacsonyabb szinten szeretném tartani, ezért nagy bemeneti ellenállások használatát ezekkel a MOSFET-ekkel szeretném elkerülni. A védelem energiaellátását ugyanaz a feszültségforrás látná el, ami a műveleti erősítőt is táplálni fogja. Erről szeretném kikérni a tőlem jóval nagyobb tapasztalatokkal rendelkezők véleményét, elsősorban a működőképességére vonatkozóan? Másodsorban arra, hogy mennyi ront a zaj-jel arányon ez? Szívesen olvasnék arról is pár gondolatot, hogy esetleg milyen hátrányai vannak egy ilyen áramkörnek a bemeneten. A mérendő feszültségforrás egy szupravezető mágnes, ennek az ellenállása rendkívül alacsony, gyakorlatilag nulla. A cél a lehető leggyorsabb detektálása annak, amikor bizonyos részén normál állapotúvá válik a vezető, ilyenkor van egy gyors exponenciális feszültségfelfutás (erre elég a 30kHz sávszélesség), ennek a érzékelése lenne a cél a lehető leggyorsabban. Ezután egy pneumatikus (később IGBT a sebesség végett) kapcsoló bontja az áramkört, ilyenkor a tekercsben raktározott energia egy nagy feszültségtüske formájában jelenik meg a kimeneten, amit egy külső ellenállás és dióda korlátoz le 1kV-ra, ez nem elkerülhető. Csatolom az LTSpice fájt is ha valaki szimulálni szeretné. A hozzászólás módosítva: Feb 22, 2024
Szia!
A gyógyszer, meg vegyi iparban használt NMR készülékekben is brutálisan erős mágnestereket használnak, amit szupravezető elektromágnessel állítanak elő. Ott a mágnes egy folyékony héliummal töltött búrában van, és ez a búra egy folyékony nitrogénnel töltött tartályban. Normál esetben soha nem fordulhat elő, hogy a szupravezető bármely része kiessen abból a hőmérséklet tartományból. A folyékony nitrogént töltik utána rendszeresen, a hélium szivárgása olyan kicsi, hogy két karbantartás között az megfelelő marad. Napokon keresztül gerjesztik fel a mágnest, amíg az áramerősség megfelelő lesz. A ti rendszeretekben hogy fordulhat elő az, hogy a vezető kiesik a szupravezetés állapotából?
Igen, mivel az egy már bizonyított jól bevált technológia megfelelő méretezéssel és ráhagyással. Ott is van valamiféle védelem ami adott esetben megvédi a mágnest a károsodástól mivel azon a hőmérsékleten az anyagok rendkívül alacsony hőkapacitása végett akár egy szerencsétlenül eltévelyedett buborék is okozhatja azt a néhány kelvines hőemelkedést ami problémát okozhat.
De mivel azok a mágnesek robusztus niób-titán anyagból készülnek, így ott a gyors beavatkozás kevésbé kritikus, ott erre akár másodpercek is vannak, tudtommal. Ez pedig egy magas-hőmérsékletű törékeny kerámia szupravezető vékonyrétegből (~um) készülő kísérleti mágnes, ahol a gyors védelem sokkal kritikusabb szerepet játszik a jóval kisebb keresztmetszet (magasabb áramsűrűség) és más hővezetési tulajdonságok végett; a normál zóna terjedési sebessége nagyságrendekkel lassabb - ehhez a nagyobb hőmérsékleti margin is hozzájárul. Így a rajta keletkező feszültség felfutása is lassabb és alacsonyabb feszültségű marad, mire millivoltos nagyságrendűvé válna lehet már késő, ezért lenne fontos a minél alacsonyabb feszültség detektálása. Végső soron a beavatkozás hatékonysága határozza majd meg majd azt, hogy mennyi rezet szükséges használni a vezetőben ami ebben az esetben átveszi majd a szupravezető szerepét, ez pedig növeli a keresztmetszetet ami csökkenti az műszaki áramsűrűséget. A hozzászólás módosítva: Feb 22, 2024
A rajzodon én azt látom hogy egyetlen közös tápot tettél be, de ez valójában csak úgy működne, ha a FET-es korlátozó áramkörök tápja független lenne.
Amúgy én kissé másképp állnék hozzá ehhez. A rövid impulzusok áramerőssége nagyszerűen korlátozható lenne soros induktivitással. A nagyfesz kV-os rész korlátozására a LAN kártyákon is bevált glimmlámpa kiváló, mert gyujtófesz alatt szinte nincs szivárgó árama, és a kapacitása is elhanyagolható. A tranziens szupresszor diódák nagyon gyorsak ps-os is létezik, de ezeknek nagyobb a kapacitása... Soros áramkorlátnak pedig, ha hosszabb ideig fennállna a túlfesz, akkor az induktivitáson kívül sorba kötnék PTC multifuse-t, vagy egy izzólámpát... Ezek egyike sem igényel segédtápot. A terveden mindkét bemeneten csak pozitív irányú lehet a túlfesz? Mert a FET a bemeneten csak a pozitív áramot korlátozza, és nem fog negatívban korlátozni. Ha tudod mekkora energia tárolódik a szupravezető tekercsben, akkor el lehet dönteni, hogy mivel és hogyan érdemes korlátozni.
Mivel szerintem ez egy nem rendszeres/üzemszerű állapot, én még azt sem tartom rettenetesen nagy bajnak, hogy tönkremegy. Jó példa erre az olvadó biztosíték. Tudjuk hogy hiba esetén tönkremegy, javíthatatlan, ki kell cserélni. Viszont olcsó, és védi a drága cuccot...
Idézet: „A rajzodon én azt látom hogy egyetlen közös tápot tettél be, de ez valójában csak úgy működne, ha a FET-es korlátozó áramkörök tápja független lenne.” Igen az volna a cél, hogy közös tápról menjenek, mert nem szeretnék berakni egy kapcsolóüzemű szigetüzemű tápot, attól tartva, hogy a felharmonikusai teleszórják zajjal a bemenetet. Valami végett nekem is olyan érzésem van, hogy problémás lenne a közös táp. De a miértre nem tudok rájönni. Az ábrán a D1, D2, D3, D4 dióda a műveleti erősítő tápellátását szimbolizálja, mégis a szimuláció alapján működőképes a dolog, a MOSFET szépen lezár amikor kell. Miért nem működne közös tápról? A tekercs maximális árama 3 kA és úgy 10 mH körüli induktivitásra számítok, de tervezéstől függően ezek a paraméterek nőhetnek. Szeretnék egy olyan áramkört készíteni, amire azt mondhatom hogy pl.: 500ms-ig biztosan kibírja az 1kVos feszültségimpulzust a bemenetén, úgy hogy működőképes marad. Feltételezve az ideális feszültségforrást. A TVS dióda (vagy glimm lámpa) alkalmazása PTC multifuseal bizony szóba jöhet. Esetleg berakni 5-5 ohm ellenállást így lekorlátozom az áramot maximum 100A-re, utánna jönne egy-egy darab 100A-t elbíró multifuse és egy TVSel rövidre zárnám őket ami szintén tud 100At erre az időre amíg nem korlátoz a multufuse. Köszi! A hozzászólás módosítva: Feb 22, 2024
A multifuse lehet, hogy nem fog kioldani 500ms alatt, az csak hosszabb idejű védelemként jöhetne szóba.
Igazából én abban sem lennék biztos, hogy csak pozitív impulzus jöhet. Nem lehetnek benne ± lengések is, hiszen valószínűleg bőven van saját kapacitása is a tekercsnek? Tehát soros induktivitásokkal indítanák. Ha ezek eléggé robusztusak fizikailag, hogy elnyeljék a 45kJ energialöket rájuk eső részét, akkor az utána levő pontokon szupresszor diódák, ezek esetleg gyújthatnak egy vagy több izmosabb triakot is egyúttal, ami rövidre zár. A tekercsek ohmos ellenállása korlátozza a max áramot, az induktivitása pedig az áramnövekedési sebességet egy biztonságos értékre. Ha biztos, hogy csak egyirányú az impulzus akkor lehet nagyáramú tirisztor is párhuzamos diódával. Ezután már jöhetnek finomabb fesz. és áram korlátok majd az erősítő bemenetek. Nem tudom miben lesz ez az elektromágnes, de ha bármi mozog a mágneses terében, akkor előfordulhat, hogy az is indukál valamekkora feszültséget benne. Végeztél ilyen irányú méréseket? Jelenleg milyen védelem van kialakítva? Esetleg van több adat, hogy milyen impulzusok keletkeznek? (pl. lementett szkópábra?) A hozzászólás módosítva: Feb 22, 2024
Például a MF-NSMF035 multifuse 100A-t tud maximum és 8A-nál 0.1s "trip time"-ot írnak. A 3. oldalon van egy grafikon, igaz valami oknál fogva 100A-es nagyságrendekig az a grafikon nincs meghúzva, de ameddig megvan az alapján némely széria majdnem az 1ms-os gyorsaságot is eléri megfelelő áramerősség esetén, valóban kicsit hihetetlen. Ki kéne majd mérni....
Ez inkább csak kiegészítő védelemnek lenne hasznos. Igen, akartam mondani, márcsak a user error ellen is szükséges volna, ha a feszültségcsúcs polaritásától függetlenül tudna működésbe lépni a védelem. Viszont az LTSpiceban én próbáltam fordított polarítást is akkor az U1 helyett az U2 zárt. Én inkább ezen a vonalon indulnék el. A tekercsel az a probléma, hogy ha elég nagy induktivitású, lehet a hasznos jelet is meg tudja fogni, elvégre a két jel forrása ugyanaz így a sebességük, felfutásuk is lehet hasonló. Jelenleg egy AD210 műveleti erősítő van ellátott sok-sok kilohomos védelem van a bemeneten, mi eddig nem foglalkoztunk mágnesekkel ha pedig igen azoknál nem volt kritikus a nagyon alacsony feszültség mérése, amire kelett eddig ez megfelelt ennél a HTS anyagnál lényeges ugrani egyet az érzékenyésgen lejebb. A hozzászólás módosítva: Feb 22, 2024
Ha az induktivitásból származó jel földfüggetlen, akkor akár jó is lehet a két szembefordított védelem, hiszen az egyik ág mindig véd..., de nem hiszem, hogy itt ez lenne a helyzet! Jól át kell gondolni, teljes e a szimuláció ilyen téren is?!
Én nem bonyolítanám áramkorlátokkal a védelmet, bőven elég, ha a FET-ek néhány V-os gate feszültségen vannak(amin már biztonsággal nyitottak alaphelyzetben), ebből kifolyólag source követőként, "bármekkora" is a bejövő impulzus, mindig néhány V-ra lekorlátozza annak értékét, ami túljut rajta! Tehát ha mögé teszünk egy pár k-s ellenállás, ami a max source fesz esetén is bőven korlátozza a bemeneti védődiódák áramát a biztonságos szintre, akkor ez elég kell legyen.
Köszönöm a magyarázatot. Sok sikert a továbbiakban!
Azért jó lenne tudni annak az impulzusnak (legalább hozzávetőlegesen) a paramétereit. Egyrészt a tárolt 45kJ körüli energia már elég komoly pusztítást tud végezni, ha rossz helyre kerül. A feszültségemelkedés meredeksége sem mindegy, mert a nagyobb FET-eknek esetleg jenetős kapacitása is van, amit esetleg figyelembe kell venni a védelemnél. Nem tudjuk, hogy jelenleg mi lesz az induktivitásban tárolt energiával, vagy éppen mi korlátozza a feszültséget 1kV körülire, hová folyik el a tekercs árama amíg lecseng, mekkora lengést produkál a saját kapacitásával, stb...
Ez utóbbi miatt nem lennék biztos abban, hogy elég, hogy csak pozitív irányban védenek a FET-ek. Arról sem jött válasz reakció a kérdező részéről, hogy a tekercs másgneses terében történő események milyen mértékben hatnak vissza a tekercsre. Azaz: mennyire jelentkezik ez a tekercs áramában ill. feszültségében? A védelemnek emiatt esetleg nem lehet akármilyen alacsony az érzékelési küszöbe sem. 3kA áram megszakítása érzékeny elektronikák közelében szerintem mindenképpen alapos átgondolást igénylő feladat. Jelen pillanatban szerintem kevés az információ, így csak találatunk...
Én csütörtöktől áttetetném a beszélgetést egy saját új(?) topic-ba, mondjuk "Szupravezetők", mert engem nagyon érdekelnek például az ezzel kapcsolatos kihívások is.
Elképzelésem sincsen például, hogy miként lehet "fel és le" mágnesezni egy ilyen "izét".
Mondjuk mit szólnátok ahhoz ha azt mondanám,az anyagszerkezet nem változik például mágneses vagy gravitációs tér hatására sem,ameddig a kritikus mennyiséget át nem lépi a fenti erőhatások bármelyike.Nyilván anyagtól függően ez a küszöb nem egyforma.Tehát létezik ideiglenes kristály vagy anyagszerkezet változás,amely merőben más tulajdonsággal ruházza fel az erőhatásnak kitett anyagot.Tovább gondolva belátható,hogy az...anyag szerkezetében bekövetkező változás ideiglenes és változatos időtartamú..
Erre én azt mondanám, hogy szivesen hallanám az erre vonatkozó dolgokat, ámbár erre vonatkozó okosságokat tőlem ne várjatok (mert nem értek hozzá)...
Szerintem a kérdező megfogalmazta a peremfeltételeket! Nyilván nem a kisujjából...gyomlálta ki a számokat, így felesleges túllihegéssel bonyolítani a dolgot...
Az energia elnyelődik valamiben, 100-200msec ideig max 1kV feszültség keletkezik ezalatt. ettől kell megvédeni a bemenetet. Nem több, nem kevesebb... A FET-ek nem csak pozitív irányba védenek...olyan ott nincs is, mivel földfüggetlen a jel forrása(állítólag). Így ott váltakozó polaritás lehet csak, a két jelvezeték között, amire vagy az egyik, vagy a másik FET véd. |
Bejelentkezés
Hirdetés |







