| Fórum témák 
 
 » Több friss téma | 
				Hatékonyan? Ezt valami szimulációban bemutathatnád, mert ez így a nesze semmi, fogd meg jól. A D osztályban vannak mindenféle okos, beágyazott, innen-onnan visszacsatolt rendszerek, de még az UCD sem produkál teljesen szabályozott kimeneti LCR kört. És biztos vagyok benne, hogy a Purifi sem. Vagyis a terhelőimpedanciától nem teljesen független a frekvenciamenet. Az UcD frekvenciamenete még a modulációs mélységtől is függ. A szűrő előttiekről meg ne is beszéljünk, mert ott már minden a terheléstől függ. Ettől még lehet, hogy jól szólnak, de műszeresen megmérve hagy némi kívánnivalót. 
				Ha jól emlékszem a purifi kimeneti impedanciája µΩ-os nagyságrendben van, tehát nyugodtan mondhatjuk, hogy gyakorlatilag nem függ a terhelő impedanciától az, hogy mi van a kimenetén. A frekimenet a hangfrekvenciás sávban egyenes. Ez a kettő együtt azt jelenti, hogy frekimenet nem függ a terhelő impedanciától sem.  Szóval mondhatjuk, hogy de... A nad/ncore rajza pl. elérhető a neten, gyakorlatilag az is UcD, de van előtte egy opamp ami kompenzálja a maradék torzítását (..., zaját, kimenő impedanciáját,....), ráadásul sokak szerint egész jól is szól (egy sima UcD-nél sokkal jobban, meg a legtöbb AB osztályúnál is). Szűrő előtt / után: ezek ugye kombinálhatók is, és vannak nagyon-nagyon jó kombinációk is erre, (amelyek között akad szabadalommal védett is jelen pillanatban). De a szűrő előtt visszacsatolt esetében ugye van egy 10µH és 1µF nagyságrendben levő alkatrészünk a hang útjában. A jel ezután elmegy a kábelen át a hangsugárzóig, amiben esetleg hangváltó van, nagyságrendnyivel nagyobb L és C alkatrészekkel... Ilyen esetben nem biztos, hogy az az első szűrő fogja meghatározni, hogy mit hallunk a végén... pláne ha jó minőségű alkatrészekből van felépítve. Szimulációt nem teszek fel. Véleményem szerint egyértelmű az összefüggés az erősítő sebessége, és az között, hogy mekkora frekvenciáig lesz/lehet hatékony a visszacsatolás. Ha az erősítő nem elég gyors, akkor hiába a visszacsatolás, ott lesz a nagy különbségi jel a bemenetén (bemenő-visszacsatolt), amivel nem tud mit kezdeni, és pl. csak TIM lesz a végeredmény. 
				"  Véleményem szerint egyértelmű az összefüggés az erősítő sebessége, és az között, hogy mekkora frekvenciáig lesz/lehet hatékony a visszacsatolás. Ha az erősítő nem elég gyors, akkor hiába a visszacsatolás, ott lesz a nagy különbségi jel a bemenetén (bemenő-visszacsatolt), amivel nem tud mit kezdeni, és pl. csak TIM lesz a végeredmény. " Ez nyilvánvaló. Ha már elkezd csökkenni hurokerősítés, akkor a visszacsatolás már kevésbé lesz hatékony. Tehát, ha a Bode-n látszik, hogy már 1 kHz felett csökken az előremenő ág erősítése, akkor nyilván a THD is nőni fog. De szerintem nem kell 200kHz-ig elmennie a hurokerősítésnek csökkenés nélkül, mert felesleges. ( Ezért volt jó Karesznek a TPC kompenzáció javaslata, egy korább rajzomon egyből lement a THD még 20 kHz-en is a minusz 5-en tartományba.) Idézet: „Ha jól emlékszem a purifi kimeneti impedanciája µΩ-os nagyságrendben van, tehát nyugodtan mondhatjuk, hogy gyakorlatilag nem függ a terhelő impedanciától az, hogy mi van a kimenetén.” Nekem azért kicsit gyanús volt ez a uOhm nagyságrendű kimeneti impedancia. A Stereophile mérései szerint nekem 80 mOhm jött ki, nekik 60 mOhm. (A Burgumnak 12 mOhm hídban.) A hozzászólás módosítva: Jún 29, 2024 
				Kicsit pontosítanám. A µΩ-os nagyságrendet a purifi-ról írtam: Itt a pufiri adatlapja: Bővebben: Link Mindjárt a legelső oldalon Output Impedance: <65µΩ @ 1kHz. A 7. oldalon pedig van egy grafikon, ami a frekvencia függvényében mutatja ugyanezt. Még 20kHz-es sem éri el az 1mΩ-ot. Ha a NAD-ot és a Burgum-ot akarod ebből a szempontból összehasonlítani: akkor ez utóbbi esetében a mérési frekvencia ugyanúgy nem közömbös. Tehát mekkora frekvencián 12mΩ? Mennyi ugyanez pl. 20kHz-en? A Stereophile mérési módszerét nem ismerem, de simán el tudom képzelni, hogy míg a gyári mérés a panelen, a kimeneti pontokon történik, ők esetleg a komplett erősítő kimeneti csatlakozójánál mértek (belemérve a készülékházban levő bekötést, és a csatlakozót)... Leírták amúgy a cikkben, hogy hogyan mértek? Esetleg arról is van fotó? Nyilván (vagy legalábbis feltételezem) a Te mérésed sem egy vezeték végén, a rajta levő csatlakozóval együtt mérve készült. 
				A Stereophile belemér még 6láb hangszóróvezetéket is.						 
				Egyszerűen csak nem tűnik hihetőnek számomra, hogy ekkorát gurítanának az adtlapon... és valószínűleg nem is teszik. De mindjárt meg is kérdezek egy purifi tulajdonost, hogy ezt a paraméretét megmérték-e...						 
				Na b+, ez eddig fel sem tűnt.. ennyit a korrekt mérésről. Lemérik a hangszóróvezetéket (+ nyilván a csatlakozót is), és megadják egy erősítő mért adataként... Ezek után mennyire lehet ezektől komolyan venni bármilyen mérési eredményt?? (kötői kérdés volt - nyilván semennyire - ezek szerint csak "újságírók")				 A hozzászólás módosítva: Jún 29, 2024 
				Minden erősítőt így mérnek. Szerintük ez a reális módszer. Mindenki használ kábelt...						 
				Csak akkor gyakorlatilag a kábeleket hasonlítják össze, meg a műszerük pillanatnyi szórását ill. pontosságát, aminek semmi köze az erősítő valós paramétereihez. Mindenki használ kábelt, de mindenki másfélét, hosszabbat-rövidebbet, vastagabbat-vékonyat, ezüstöt-rezet-alumíniumot... Hiába na, mérni is tudni kell. Ezek után nyilvánvaló, hogy nem kevés hiányosságuk van ezen a téren. Utána meg leírják, hogy a mért paraméterek és a hangminőség között igazából nincs kapcsolat - hát ha mindent így mérnek, akkor aztán tényleg nincs, még akkor sem ha időnként van. 
				Mindig érdekelt, hogy mennyire befolyásolja a hangot a felesleges hosszú vezeték. Most nem az erősítőtől a hangsugárzóig terjedő szakaszra gondolok, hanem például egy csöves erősítő kimenő trafójában lévő huzalról. Ennek hatását visszacsatolással valamennyire lehet csillapítani, de nem nullára. A másik parazita drót magában a hangsugárzóban lévő hangszórók motorja. Ez hosszú is, meg vékony is. Ráadásul gyorsan változtatja a hőmérsékletét, vele együtt az ellenállását is. A hangsugárzóig menő vezetéket akár ki is lehetne kompenzálni, gondolva itt a négyvezetékes Ohm mérők analógiájára. De a hangszóróban lévővel nem tudunk mit kezdeni. Ott van még továbbá a hangváltó. Abban kondenzátorok, hosszú vezetékekből álló induktivitások, sőt a jelútban lévő ellenállások is vannak. ha a hangsugárzóban lehet Ohm nagyságrendű parazita ellenállás, akkor az erősítő mOhm nagyságú kimeneti ellenállása az mennyire befolyásolja a hangot? természetesen nagyon, mert van aki meghallja. De miért? Ha leegyszerűsítek egy erősítő + hangszóró illesztést, akkor van egy RA kimeneti ellenállású erősítő, amire csatlakozik egy RS DC ellenállású hangszóró. Az erősítő legyen nulla kimenő ellenállású, és egy szándékosan hozzáadott soros ellenállás legyen a kimeneti ellenállás.A mágneses erő ami a hangszóró membránját mozgatja az a hangszóró lengőjén átfolyó áram függvénye. Ez pedig az erősítő kimeneti ellenállása előtt megjelenő feszültség, osztva a teljes kör ellenállásával, beleértve az induktív impedanciát is. Itt látható, hogy az induktív impedancia mellett a hangszóró DC ellenállása a legnagyobb. Egy 8 Ohmos hangszóró esetén ez legyen 5 Ohm. Mennyiben érezhető egy 500mOhmos és egy 50mOhmos kimeneti ellenállásó erősítő közötti eltérés? 
				Valamilyen szintig biztosan hallható a DF. Nálam okosabbak azt állítják, hogy a 100-as csillapítási tényező már bőven elégséges. Én, a nekem tetsző mélyátvitelt RCA összekötő vezetékekkel, a hálózati kábelekkel, a hangszóró vezetékkel és a készülékek állványával lőttem be az adott végfokhoz és hangsugárzókhoz. Erre aztán az varr gombot aki akar.						 
				Akkor vélhetően nem a maximális damping elérése a cél, hanem a hangszóró, hangváltó, erősítő kimeneti ellenállás harmónia. Gondolok itt arra, hogy a hangváltó átvitelét ne piszkálja meg az erősítő kimeneti ellenállása. 100-as damping 1% hullámosság változás.						 
				Ha csak elvileg nézem a mérési metodikájukat, és feltételezem, hogy mindig ugyanazt a vezetéket használják (és az vélhetően egy jobb fajta vezeték), akkor ebben látok következetességet.  Az támogatható törekvés, ha igyekeznek a valós használat körülményeit közelíteni. 
				Ugyanazt használják. Volt róla olvasói kérdés.						 
				Csak ez olyan mintha mΩ-os ellenállásokat úgy akarnék összehasonlítani, hogy a méréskori mindíg sorbakötök egy 100Ω-os ellenállást - majd ezt nem vonom le a mért eredményből.						 
				Igen. Megkérdezik, hogy mennyi egy autó fogyasztása 100-on? 12 liter, megpakolt utánfutóval.						 
				Van erre egy ellentétes hasonlat is: Hány lóerős az autód motorja? 200! Ebből mennyit is ad le a hajtott keréken? ......						 
				Egy elméletem van erre, de gyakorlati méréseket nem végeztem. Az erősítők kimeneti impedanciájának van  nemlineáris része is, és az "ezen eső" feszültség is egyfajta torzítást okoz, másképp fogalmazva nem teljesen úgy viselkedik mint egy sima ellenállás, vagy mint a hangszóróvezeték ellenállása. Mivel minden-mindennel összefügg, így nem bizonyítható hogy a kisebb kimeneti impedanciával bíró erősítők, pont a kis kimeneti impedancia jobbak, mert lehet, hogy a kis impedancia is csak egy ugyanolyan következménye  valami másnak (pl. kapcsolástechnikának), mint mondjuk a hangminőség.  Ugyanakkor ha a hangszóró kis impedanciával van meghatva, akkor teljesen másképp szól mint nagy impedanciás meghajtás esetén. Az előbbi esetben "jobban meg van fogva", kevésbé tud önálló életet élni a membrán, kevésbé lesz a hangsugárzónak saját jellemző hangzása. Műszaki szemszögből nézve ez a kívánatos megoldás, hogy minél precízebben tegye azt a hangszóró amit várunk tőle. Persze vannak akik jobban kedvelik ha a hangsugárzó beleviszi a saját hangszínét is a dologba, mert azt a hangzást jobban kedvelik, függetlenül attól, hogy az fog kevésbé hasonlítani az eredetire. A kikompenzálásról: régebben sokat próbálkoztak ezeket az ellenállásokat, és a hangszóró visszahatásait kikompenzálni, pl. mozgás visszacsatolásos erősítőkről lehet régi cikkeket találni. Sőt néhány cégnek voltak olyan aktív hangsugárzói, amelyek ilyen mozgás visszacsatolást használtak, és az adatlapon a hangsugárzó akusztikai torzítása is meg volt adva!!! Sajna sosem volt alkalmam ilyet meghallgatni. Ami viszont biztos: egy ilyen rendszert egyedileg kell beállítani a hangsugárzóhoz, és a legkisebb változások is rendkívül gerjedékennyé és instabillá teszik az erősítőt - gondolom ezért nem tudott elterjedni. Idézet:500mΩ ebben az esetben az közel 10%-ot jelent. Biztos vagyok benne, hogy jól hallható különbség lenne. „Egy 8 Ohmos hangszóró esetén ez legyen 5 Ohm. Mennyiben érezhető egy 500mOhmos és egy 50mOhmos kimeneti ellenállásó erősítő közötti eltérés?” Könnyű kipróbálni valami hasonlót: fogsz egy meglevő rendszert, hallgasd egy ideig, utána köss sorba hangsugárzóval egy ellenállást, és kompenzáld az erősítést (állíts be a korábbinak megfelelő hangerőt). Hawksford az EtalonbanAz mennyire közismert, hogy az Etalon erősítőkben Hawksford-féle torzításcsökkentőt használnak?
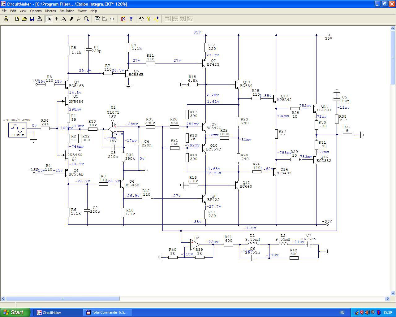
				Az Integrában az van ha jól rémlik, beszéltünk is róla itt régebben, a rajzát is csatoltam. Én inkább arra lennék kíváncsi, hogy a Flow-ban mi van mert az kivételesen jól is szól, de csak annyit lehet tudni róla a lengyel cikkből hogy mintha fetes lenne de hogy a vége fetes vagy az egész az már nem derül ki, meg elvileg nincsen benne globálenefbé.						 
				Végignéztem a topikot, és nem találtam a rajzot..... Biztos, hogy itt van?						 
				Nem jól emlékeztem, nem itt van hanem amott.						 
				Én leszimuláltam tavaly az Etalont, talán ki is tettem valahová az eredményeket. Így kellett, hogy kinézzen:  A THD közel 0.1%. Persze ettől még szólhat jól és emlékeim szerint hangra jól is szerepelt valamelyik Hifi Show-n az ezredforduló környékén. Horribilis pénzt kértek érte. 
				Látom, hogy a "gyári kapcsolási rajz" furfangosra sikerült JFET bemeneti kialakítása nem vette el a kedvedet   TJ. bázis-emitter átmenetKénytelen vagyok idejönni.mcc: A gyakorlatban úgy néz fest a dolog, hogy Q1, Q2 9mA-es nyugalmi áramához a BC747C (D1) bázis-emitter átmenetén 371uA áramnak kell folynia, a BC557C-n (D2) 447uA-nek. A CM szerint ez az áram 1.96mA mindkét, diódaként bekötött tranzisztoron. shany: Nem értem mi a problémád ezzel az előfeszítéssel. Hogy hol használtak ilyet? Én használtam régen többször pl. RIAA korrektorokban és teljesen bevált. Mi az előnye? Az, hogy két azonos típusú BJT pontosabb előfeszítést ad, mintha helyette diódát használnék. A másik, hogy ezeket egymással szembe fordítva össze lehet ragasztani a lehető legjobb termikus együtt futás érdekében (amolyan tanyasi tranzisztor array  ). Elolvastam a linket, de nem értem mi a "poén" benne. 
				Nem azt kérdeztem, hogy miért nem diódát használsz tranzisztor helyett, hanem hogy a diódának használt tranzisztort miért nem úgy használod, ahogy a hasonló viselkedést produkál a kompenzálandó tranzisztorhoz. Nyilván termikus kapcsolatban levő tranzisztorokat érdemes használni, praktikusan egybetokozott smd kivitelt. Mint pl. a a "világ egyik legjobb" phono erősítőjének az mc elő-elő-erősítő fokozatában a CH Precision P10-ben ( €77,000 )... A poén: "Active diode Connecting the transistor collector to its base has a drastic effect on its behavior - it begins acting as a "voltage diode" (keeps up the collector-emitter voltage constant). Its horizontal output IV curve rotates 90 degrees and becomes almost vertical. The base-emitter junction diverts only a beta part of the whole input current; so it acts as a low power (signal) diode that determines the behavior of the power collector-emitter "diode". Most of the current passes through the latter. Since the base current is beta (140) times smaller than the collector current, the influence of the base resistance R_B on the base-emitter IV curve is insignificant and it is almost vertical (as they say, the diode differential resistance in this part is lower). Since the base current is beta (140) times smaller than the collector current, the influence of the base resistance R_B on the base-emitter IV curve is insignificant and it is almost vertical (as they say, the diode differential resistance in this part is lower). https://electronics.stackexchange.com/questions/665474/equivalence-...665838 A hozzászólás módosítva: Okt 12, 2024 
				Egyik oka, hogy kb. 15-ször kisebb áram szükséges ugyanakkora nyitófeszültséghez a másik pedig, hogy a földelt bázisú kapcsolás nem szereti a feszültséggenerátort a bázisán.  Példaként felhozom a Tektronix szkóp vertikális erősítőit, itt hogyan kompenzálják a földelt bázisú kapcsolásokat a bázisukon. De adtál egy jó ötletet. Az mc bemenetű korrektoraim BD135/136-okkal kezdődtek és úgy emlékszem 130-140 dB volt az ekvivalens jel-zaj viszonyuk. Ugyanígy, csak a bázis-emittert használtam diódaként. A TO126 tokozású tranzisztoroknak nagyobb a hőtehetetlenségük, vastagabb a kivezetésük és négyet össze lehet fogatni/csavarozni egymáshoz. De használhatok duál (ha létezik array quad) SMD tranzisztorokat is... a TO126 jobb ötletnek tűnik. A kérdés még nyitott. Még egyszer elolvastam a linkelt oldalt. Megállapít néhány tényt. És? compozitÁtolvastam. Szerintem arról írtam (vagy fogok írni, mérésekkel szimulációkkal alátámasztva) ami a 4. fejezet bekezdésében megfogalmazódott a szerzőben. A többi csak reklám, egy mérőprogram bemutatása. Vagy látsz valamit ebben a cikkben ami fontos/újdonság/érdekes lenne? | Bejelentkezés Hirdetés | 



















