Fórum témák
» Több friss téma |
Hello! Ismereteim szerint a mozgásérzékelőben passzív infra érzékelő van. A vevők, általában az infra tartományban érzékelnek. Miért nem használsz gyári QRD1114 reflexiós érzékelőt?
Üdv!
Ez a fotodióda a nappali-éjszakai beállításért volt felelős . 20 kohm megvilágítva és "végtelen" a sötétben. Meglévő alkatrészekből oldanám meg mert lényegében csak a maximális fordulatszám beállításához kelene (röpsúlyos fordulat szabályzós)
Akkor próbáld ki, hogy működik-e a fekete/fehér érzékelés és milyen távolság a megfelelő.
Minden esetre érdemes "megszkópolni" ha van rá mód és az OPA-nál hiszterézist kialakítani.
Ha csak egyszer kell jó, de a "60 fényes fehér" be fog koszolódni, olajosodni, porosodni, állandó használatra nem jó.
A "matt fekete" és "fényes fehér csíkot" között milyen a visszaverő felület? Ha fényes fémszínű, az lehet, hogy a fényes fehérrel azonos visszaverődést okoz. Teljes körív festése hézagok nélkül biztosabb lett volna.
A fekete fehér egymást váltja. Sikerült annyira összehozni, hogy be tudtam állítani a max fordulatot. Változás a rajztól - a 47k helyett 15k és a + 5V oldali 100k helyett 95k (több darabból).
A hozzászólás módosítva: Szept 4, 2023
Fordulatszámmérő dieselbeSziasztok !Hozzáértők segítségét szeretném kérni ,mivel vakon vagyok a témában .Az autóban egy 1.9 1z motor van viszont benzines a fordulatmérője az órát semmi képpen nem szeretném cserélni mivel ritka darab.A motoron van főtengely jeladó ami 3 vezetékes erről szeretném működtetni erre kellene nekem megoldás információ és hozzáértés hiányában nem is próbálkoztam nehogy kárt tegyek a műszerben , a válaszokat előre is köszönöm !
Hello! Ha valakitől segítséget vársz, akkor pontos adatok kellenek.. Kutyát nem érdekli, hogy hány köbcentis a motor, az autó, vagy a motor pontos típusából fogja megtudni, hogy milyen a jeladó benne. De ez vonatkozik a fordulatmérő műszerre is. Ott is kell tudni, hogy hány hengeres/hány ütemű motorhoz való és hova volt eredetileg kötve a fordulatmérő. Mert e-nélkül hogy adjon tanácsot egy hozzáértő?
Értem akkor pontosítanék!Golf 2 4 hengeres benzines volt a trafóról vette a jelet ha jól tudom.
Tudni kellene, hogy mi adta a jelet a fordulatszámmérőnek a benzines 2-es golfon... sima mezei megszakító vagy pedig hall jeladó, indukciós jeladó, stb... lévén ezt a jelet kell most majd szimulálni a számára.
Köszönöm a választ próbálom ki deríteni csak nem egyszerű mert már így került hozzám az autó.
A műszerfalon is meg kell keresni a fordulatszámmérő kivezetéseit, aztán ha megvan, négyszögjellel lehet esetleg tesztelni, hogyan reagál.
Egyszerűbb műszer esetén akár egy egyutasan egyenirányított szinusz 12V 50Hz is meghajtja, ilyenkor 1500 vagy 3000-es fordulatot fog mutatni (most nem emlékszem melyiket)
Igen ezeket meg csináltam biztosíték táblán át kihúztam a motor térben ez a része nem okozott gondot elektronika részéhez vagyok teljesen kezdő most ahogy utána néztem a gyújtás vezérlőből kaphatta a jelet ez jó lehet nekem ?
A hozzászólás módosítva: Okt 21, 2024
Lehet, hogy hall jeladós volt, egy hozzá való gyújtásvezérlővel.
Itt egy leírás ezekről: Bővebben: Link Emlékeim szerint a gyújtásvezérlő (gyújtómodul) 7-es kivezetéséről szokott menni a fordulatszámmérő, de azért nézz utána, az a biztos.
A főtengely jeladót ne piszkáld. A diesel ecu ad ki fordulatszámjelet, azt kell feldolgozni. MSA vagy EDC?
A hozzászólás módosítva: Okt 21, 2024
A dízel autók a generátorról veszik a fordulatszám jelet. A generátor fenekén van egy W jelű csatlakozó onnan. Azt nem tudom, hogy a benzines műszer mennyire lesz pontos vele, de próba cseresznye.
Mechanikus adagolós így nincs benne semmi ECU meg semmi elektronika se így szabad a főtengely jeladó is ezért gondoltam arra .
Ezt az aliexpressen találtam, de nem tudom, jól működne e nálad:
Bővebben: Link
Az más. A jeladó két vezetékes VR típusú, a harmadik csak árnyékolás. A főtengelyen tudtommal 60-2 minta van ami azt jelenti hogy 58fog és kettő hiányzik. Ilyen jelalak jön belőle: (kék) Komplett megoldással nem tudok szolgálni csak ötletekkel. Mivel nem kell nagy pontosság lehet hogy a vr jeladó fordulatszámmal növekvő feszültségét is ki lehetne használni, de inkább a nullátmeneteket figyelném. Esetleg a hiányzó fog nagyobb amplitúdóját detektálni az átlaghoz képest. viszont az fordulatonként egy jel, az óra kettőt vár hogy helyesen mutasson szóval duplázandó. Biztosan meg lehet nagyon szépen oldani analóg módon is de én egy nyolclábú attinyt vennék elő.
A motort én újítottam fel és megnéztem hogy a főtengelyen egy teli tárcsa van 4 bemarással ami gondolom én fordulatonként 4 jellel szolgál .Van rajt egy szélső sárga szál közepén Fehér másik szélső fekete.
Akkor ez valami nagyon ős diesel rendszer lehetett eredetileg, talán MSA6. Így azért jóval egyszerűbb a dolog, bemeneti fokozat - flipflop a frekvencia felezéshez - monostabil.
Mint írtam, Bővebben: Link dízelnél a fordulatszám jel a generátorról jön. Csak senki nem olvassa.
Ne haragudj nem láttam a bejegyzésed a generátoromon nincs sajnos W kivezetés meg a benzines műszer nem működne róla sajnos így ez a megoldás tárgytalan.
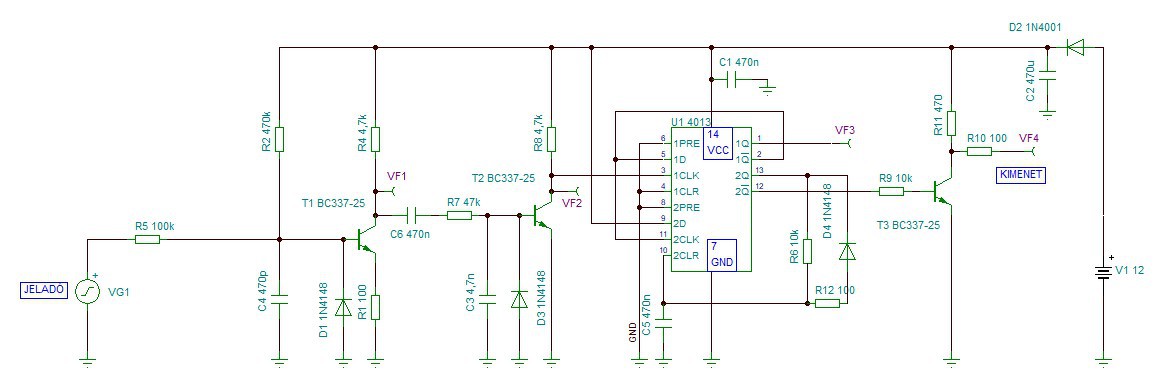
Ígértem hogy alkotok valamit ha más nem, íme. Biztos hogy nem tökéletes enyhén szólva de működhet. C5/R6 állítja a kimenő impulzus időtartamát. Az is lehet hogy boldogul az óra az 50% kitöltésű jellel is, meg lehet próbálni átkötni R9 et az IC 1es lábára.
Köszönöm szépen így már érthető még egy olyan kérdésem lenne hogy magának a jeladónak kell e adni testet vagy 12 voltot vagy csak ez egyik lábáról le kell venni a jelet ?
A jeladó az egy mágnesezett magra feltekert tekercs, két lába van. A harmadik az árnyékolás, zavarvédelem. A rajzon ott a generátor bal oldalon amivel a jeladót szimuláltam, egyik lábát testelni kell. De nem csavarral külön hanem el kell vinni a megépített áramkörig a komplett kábelét és ott a panelon testre kötni.
Sziasztok ismét kiderítettem hogy a trafó szolgáltatta a jelet rajzot is találtam hozzá mellékelem lentebb, bekarikáztam a fordulatmérő szálát válaszokat előre is köszönöm.
A hozzászólás módosítva: Okt 25, 2024
Hall jeladós gyújtás, jó masszív trafó szokott ehhez tartozni, aminek az 1-es pontjára van kötve ezek szerint a fordulatszámmérő. Azaz szép nagy feszültségrúgásokat szeret
![]() Lehet, hogy emiatt kevés lesz majd neki egy kis finom négyszögjel, de tenni kellene egy próbát, hogy sima 12V-os négyszögjelre elindul e. átalakítás példaEzt korábban mentettem valahonnan, így néz ki egy konkrét átalakítás benzinesről dieselre, ha a generátor fázistekercséről vesszük le a jelet (ha nincs kivezetve, akkor szét kell szedni, ki kell vezetni) |
Bejelentkezés
Hirdetés |



















