Fórum témák
» Több friss téma |
Kár. Akkor meg kell mérni. Az is jó lenne, ha meglenne a többi alkatrész értéke.
Ha rajta van a 12V váltó, akkor szkóppal négyszögjel lesz rajta. Ha ráadsz 15...20V DC-t, akkor ami rajta mérhető, az a zener fesz. A hozzászólás módosítva: Jan 2, 2015
Nem sokkal több van ott sem felírva. Amúgy - ha csak a működését próbálnád, zárd rövidre C3-at, akkor mennie kell a 12V AC-vel.
Az a baj, hogy nem bírtam még levenni a mutatót, és így nehezen látok bármilyen adatot is. Megpróbálom úgy.
Az szerintem ugyanúgy van, mint az óráknál: axiális irányban le lehet húzni a tengelyről. Lehet, autóról lévén szó picit megragasztották...
Sikerült leszednem. Kiderült, hogy nem teljesen ez a kapcsolása... Ezen a képen a bal felső sarokban levő van nekem. Tehát a C4 kondiig a bal felső rész szerepel. Ebben az esetben hogy tudom kipróbálni 12V-tal, hogy működik-e?
Az értékek:
R1:43k; R2:1,5k; R3:120(termisztor, külső hőmérsékletet kompenzál); R4:100; R5:73; R6:4,7k; R7:470; R8:2,7k; R9:560; R10:15k; R11:180 C4:10n; C5:220n; C6:100n
Azt a 43k-t (amit pirossal átkötöttek a rajzon) kellene 1...3k-val áthidalni és őgy próbálni 12V AC-vel. Ez a részlet valószínűleg elektronikus gyújtáshoz készült módosítás.
A hozzászólás módosítva: Jan 2, 2015
1k-val majd 500ohm-mal próbáltam. Utóbbi esetben egy kicsit megmozdul a műszer,de vissza is tér alap helyzetbe.
Sziasztok! Egy haverom megkért, hogy építsek fordulatszámmérőt az öreg dízel autójába, mert belekerült egy benzines autó óracsoportja, és szeretné használni a műszert.
A megvalósítás egész egyszerű, ragasztunk két mágnest a főtengelyen lévő szíjtárcsára, és elé rakunk egy Hall jeladót. Így fordulatonként két jelet ad, ami jó a fordulatszámmérőnek. Viszont itt megakadtam. Kapni unipoláris és bipoláris jeladókat is. Melyik kell nekem? A hestoreban kapható TLE 4905/35/45 L típusok valamelyikére gondoltam.
Neked az unipoláris kell.
Hú de jó, így már értem, köszönöm szépen!
Ha összeállítod a kapcsolást,megosztanád itt a fórumon mert én is szeretnék egyet építeni a kistrakimra,de sajnos én nem tudom megtervezni.Vagy esetleg elküldheted privátba is a gabor0135@freemail.hu címre.
Sziasztok! csak pár kérdésem lenne felétek! Én is küzdök egy hajóval amibe gyárilag 5.7 corveette motor volt, de belekerült egy 2.5 dízel blokk! Szóval ott van a bengás fordszámmérő megy a az audi generátor W kivezetéssel, de a műszer valszeg a gyújtástrafóról kapta jelet! Át tudom alakítani a W-met, vagy tegyek fel Hall szenzort aa szíjtárcsa elé? És ha az utóbbi, akkor azzal csak meg kell szaggatnom a 12 voltotés kész? a Pozitívját vagy a negatívját? És a a két mágnes mindegyik motor esetében elég a tárcsára?
Jó lenne ha tudna valaki segíteni
Most látom, Gábort jól elfelejtettem.
Itt a kapcsolási rajz. A főtengely végére (a generátorszíj tárcsájára) 2db mágnest kell felragasztani, egymással szembe, így lesz a 4 hengeres motorhoz hasonlóan fordulatonként 2 jel a műszer bemenetén.
Sziasztok!
Egy olyan eszközön munkálkodnék, ami egy bizonyos fordulatszám (3000ford/perc) felett behúzna egy relét, ugyanazon fordulatszám alatt viszont elengedné. Ezt egy 5-hengeres TDI-be szánom, ami a fordulatszám-jelet a 2-vezetékes főtengely-jeladótól kapja, ami ha jól tudom feszültséget indukál a főtengely elfordulása esetén. Tudnátok erre javasolni egy erre a célra megfelelő kapcsolási rajzot?
3-vezetékes, sorry
Sziasztok!
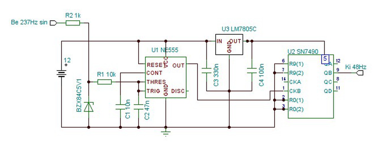
Egy kis segítséget szeretnék ismét kérni. Van 237Hz jelem (főtengely/generátor) amiből nekem csak 50 Hz kellene. Hogyan lehetne ezt a 37Hz-et leszabályozni, hogy osztani lehessen 50Hz-re? Gondoltam, hogy csak leosztom néggyel az egészet, de akkor kissé sok (20%) lenne az eltérés. Köszönöm előre is a segítséget!
Öttel kéne osztani akkor 47,4 Hz lesz az eredmény az jóval közelebb áll az 50 hez . Pl a 7490 es ic ben ha jól emlékszem van egy 2 es -és egy 5 ös frekvencia osztó , nézz utána .
A hozzászólás módosítva: Nov 24, 2016
Szia!
Nem tudod véletlen, hogy mivel lehet helyettesíteni a 7490 IC-t? Nem kapható.
Elnézést, kicsit elkapkodtam. 74LS90 néven kapható.
Sziasztok!
Megnéznétek, hogy ez így működőképes lenne? A generátorról érkező 237 jelet kellene leosztania hozzávetőleg 50Hz-re. A 74LS90 IC ebben a formában 5-ös osztóként működik. (szerintem...)
Sziasztok,
adott egy zsiguli fordulatszámmérő ami egy hajóba lett beépítve, aminek a motorja egy 1,9TDi 1Z motor. Ennek a főtengely jeladója lett rákötve a műszer bemenetére ami kb. 3000-es fordulatig remekül működik, ezután elkezd hatalmas kilengésekkel dolgozni majd egy picivel továbbnövelve a fordulatot kb. 1500 -as értéket mutat. Hogyan lehetne normális működésre bírni?
Attól valószínűleg nem leszel boldog, ha azt mondom, hogy meg kellene nézni oszcilloszkóppal a jelalakokat. Szerintem nem akkora és olyan jeleket ad a jeladó, amit rendesen fel tud dolgozni a jelformáló...
Szia,
Generátor w pont nincs kivezetve? Annál egyszerűbb dolog nincs. Csak egy Schmitt-trigger kell és kész. Vagy a legegyszerűbb ez az IC. A jóisten (és a tervező)is fordulat mérésre teremtette. Egy jó barátom anno a Trabantjába szerelte a Lada fordulatszám mérőt,pontosan ugyanezt produkálta. Én lehet hogy szétszedném az órát,megnézném milyen fesz.tartományban működik a műszer benne,és a benne levő elektronikát kiváltanám ezzel az IC-vel. Kipróbált,bevált.
Üdv!
Dízel motor (tz4k) fordulatmérőt készítenék a képen lévő kapcsolás alapján . A lendkerékre felfestettem 60 matt fekete és 60 fényes fehér csíkot és reflexiós elven mérném frekvenciamérővel (így már a fordulatszám jelenne meg a kijelzőn). Működhet a kapcsolás szerint? Köszönöm. |
Bejelentkezés
Hirdetés |














