Fórum témák
» Több friss téma |
tóthbéla: köszönöm!
Ge Lee: " Ezért nem is értem, hogy lehet szimulátorban hangzásra fejleszteni, de nem is kell mindent érteni. " Valami linket tudnál csatolni? Még ilyet nem láttam... A szimulátor nagyon hasznos eszköz értő kezekben. DC szintek, nyugalmi áram, Bode, THD, stabilitás, THD, IMD, TIM, DIM30, DIM100, stb vizsgálatokhoz. Meg erősítőn kívül is van világ...
Kimeneti feszültségdrift:
Napokig nem értettem miért ilyen nagy a drift a kimeneten. Bár a földelt emitteres fokozat nyílthurokban erősíti a bemeneti tranzisztorok zaját, de ez a 220mV ingadozás akkor is sok. Mindenre is gyanakodtam, majd arra gondoltam mi van akkor ha az a meleg levegő "kavarog" a tranzisztor körül amit saját maga termel. És mi van akkor ha ezt a légáramlást megszüntetem. Ez a mikroszálas rongy jól hőszigetel. Az egyikkel az asztallaptól hőszigeteltem el, aztán rádobtam a másikat. És volt nagy csodálkozás. A drift úgy megszűnt mintha elfújták volna és úgy beállt kimeneti fesz 0V-ra, mint a cövek. Ez az egyik érdekesség amit szerettem volna megmutatni (mindenféle bemeneti fokozatra vonatkozik ez a dolog). Talán nem lenne ostobaság műgyantába beönteni a panelt, vagy valami ragaccsal bekenni. Majd a legvégén elszórakozok vele. A hozzászólás módosítva: Okt 10, 2024
Marantz 240 power amplifier 1972
Titkon reménykedtem, hogy talán te is érteni fogod...nem baj.
@Karesz 50 "Napokig nem értettem miért ilyen nagy a drift a kimeneten. Bár a földelt emitteres fokozat nyílthurokban erősíti a bemeneti tranzisztorok zaját, de ez a 220mV ingadozás akkor is sok..." A bementi kollektorok nincsenek bekötve?
gubanc:
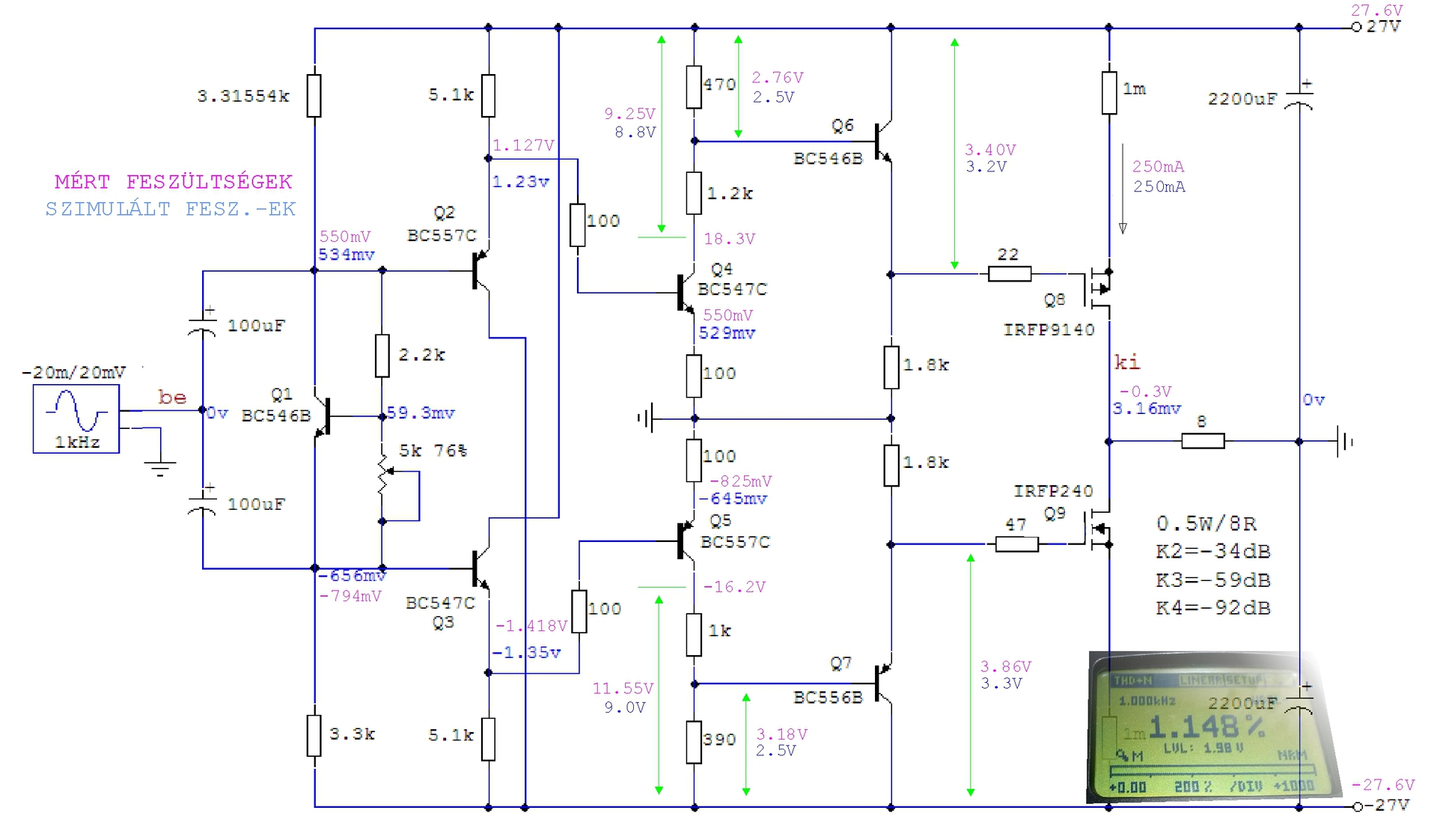
Csak nem tudtam nyugodni, "összedrótoztam" a kapcsolás "végét". A végfetek alá nem kell szigetelő alátét, a hűtőborda együtt lebeg a kimenettel. Úgy néz ki ahogy (nincs min mentegetőznöm) működik így is és megúsztam a nyáktervezést/rajzolást. FET meghajtás_DC szintek: Ugye, ez visszacsatolás nélküli állapot... akkorát torzít amekkorát a végfeteknek "illik". Teljes kivezérlésnél 7%-ot, néhány mW-on 0.3%-ot. A jó hír, hogy a torzítás minimum 8R/1W-nál mérve 250 mA-es nyugalmi áramnál van. Tehát nem csak értelmetlen, de THD szempontjából káros tovább növelni. Ezt valahogy sose mértem ki eddig. A szimulált és a mért feszültségszintek szerintem teljesen rendben vannak, fedik a valóságot. Azt senki nem találhatja ki hasra ütésre, hogy a RET-nél milyen IRFP-ket árulnak éppen. A THD a szimulátorban nagyobb (2%), mérve 1.15%. Ez is rendben van így. Két pár végfettel negyedére csökken a THD. FET meghajtás_határfrekvencia: Itt szívtam egy órácskát azzal, hogy mitől van túllövés a négyszögjelben és ezzel együtt 8 dB-es kiemelés 700 kHz-en. Megint el kellett mennem biciklizni, hogy a homokomra csaphassak, hogyhát a földelt source-ú kapcsolásnak nagy a kimeneti impedanciája és hát "nem-e" a műterhelés és a vezeték induktivitása okozza-e ezt. És de. A gubanc fotón látszik a 10R/5W "műterhelés 4 cm vezetékkel és a kiemelés megszűnt. A negatív visszacsatolás ezeket a túllövés-problémákat (remélhetőleg) megoldja. A "késleltetés" című szkóp fotón nem kell figyelembe venni a cikkcakkos bemeneti jelet, ez megint illesztetlenségi probléma... és ez egyben jól rámutat arra, hogy létezik az a fogalom, hogy illesztés. Igenis egy végfokot is úgy kell kompenzálni mintha szkópot építenénk, mert ezeken az apróságokon múlik a pl. fázistartalék és az összes nagyfrekvenciás viselkedés/torzítás. Nincs olyan (szerintem), hogy egy végfok úgysem kap 10 kHz-nél magasabb bemeneti jelet meg, hogy úgysem halljuk a 10 kHz 7. harmonikusát, mert halljuk... azt, hogy "grízes" az erősítő hangja. Persze mert sz@rok a végfetek... meg a fetes erősítők eleve. Elkalandoztam. FET meghajtás_Pki max: Kíváncsi voltam, magasabb frekvencián (60- és 300 kHz-en) mekkora kimeneti feszültség jön ki, mekkora az a szint amikor már drasztikusan megnő a torzítás. És arra is, hogy mekkora és milyen alakú Ugs vezérlő-feszültség tartozik ezekhez a szintekhez. És itt jön be a képbe a visszacsatolási-tényező és a tranziens torzítás... amit állítólag (vagy ténylegesen) nem tudunk kimérni, de halljuk. A műterhelés ismét az induktív izé, ez is visszahat valamekkora mértékben reaktívan Cgd kapacitáson keresztül a gate-re. Az Uds feszültség is fogyóban van, ami tovább növeli a kiszámíthatatlanul változó kapacitásokat. A negatív visszacsatolás úgy és addig próbálja növelni Ugs feszültséget amíg ez a durva torzítás meg nem szűnik a kimeneti jelben. De ez a torzítás kizárólag magasabbrendű harmonikusokat tartalmaz. Tehát ahhoz, hogy a 60 kHz-es kimeneti jel torzítását (közel) nullára csökkentsük, a meghajtó fokozatoknak a többszáz kHz-es (esetleg több MHz-es) tartományban kell(-ene) torzításmentesen dolgozniuk. Könnyen belátható, hogy ez képtelenség. Már annak is örülni kell ha az áramaik nem fogynak el. A teljes hurok torzítását az első fokozat torzítása meghatározza. Az első fokozat torzítása akkor lesz nulla, ha sem az árama sem az Uce feszültség nem változik. Hogy ezt elérjük/megközelítsük, nagy nyílthurkú erősítésre van szükség. A nagy nyíthurkú erősítés végtelen nagy áramváltozásokat okoz a meghajtó tranzisztorokban... tehát minél nagyobb a hurokerősítés annál nagyobb lesz a közbülső fokozatok torzítása. Ez a 22-es csapdája.
Az ember már a szimulátorokban sem bízhat...
Még egyszer nekifutok. Miért nincsenek a bemeneti kollektorok bekötve?
Hol használtak ilyet? link még egyszer: https://electronics.stackexchange.com/questions/665474/equivalence-...665838
" És itt jön be a képbe a visszacsatolási-tényező és a tranziens torzítás... amit állítólag (vagy ténylegesen) nem tudunk kimérni, "
Itt olvasgass egy kicsit:
Anélkül hogy nagyon belemásztam volna a problémádba máris felfedeztem egy hibát. A feteket igen alacsony inpedanciával kell meghajtani. Nem azért mert sok bázisáramot igényel hanem mert marha nagy a gate kapacitásuk és ezt csak sok árammal lehet letörni és nem csak a töltés hanem a kisütés is fontos. A meghajtok emiter ellenálása nem lehet több mint 220 ohm de jobb ha csak 100. De még véletlenül se 1.8k.
Be kell állítani a hurokerősítést és a megfelelő fázistartalékot. Kell egy alapkoncepció amit majd véglegesíteni/finomítani lehet. A négyfokozatú erősítőt két önálló egységre bontottuk.
- Van egyszer a "négy tranzisztorosnak" keresztelt invertáló bemeneti feszültségerősítő 100 dB körüli erősítéssel és 87 kHz-es törésponttal. - És van a "FET meghajtásnak" keresztelt nem-invertáló kimeneti fokozat 40 dB körüli feszültség erősítéssel, 1.2 MHz-es törésponttal. A "Bode" című diagramon látható, hogy a töréspontok nagyon közel esnek egymáshoz, ha így visszacsatolnánk a rendszert, lenne 5 MHz körüli oszcillátorunk (néhány tized másodpercig). Az első töréspontot (a domináns pólust) lejjebb kell vinni. Legyen mondjuk 1.2kHz-en... de ez még mindig kevés mert 1.2 MHz-en csak 60 dB-lel csökkent a hurokerősítés (a visszacsatolási-tényező). 1.2 MHz-en beviszünk egy zérust. Ezt kicsit részletesebben kifejtem, hogy mindenki számára érthető legyen: RC_integrátor_Miller Bode: Már meg lett állapítva (méréssel), hogy a "négy tranzisztoros" fokozat kimeneti ellenállása 220 kOhm és a -3 dB-es pontja 87 kHz-en van. Ha a kimenetét ellenállással terheljük, mondjuk 220 Ohm-mal akkor a feszültségerősítése 60 dB-lel lesz kisebb, a határfrekvenciája 60 dB-lel feljebb tolódik, tehát (elméletileg) 87 MHz-re. Ha a terhelő ellenállással sorba kötünk egy megfelelő értékű kompenzáló kondenzátort, ez tovább terheli a kimenetet, a -3 dB-es pontot oda "hangoljuk" ahová akarjuk. Ezt a két - illetve most már három - töréspontot többféle kompenzálási eljárással megoldhatjuk, melyek ekvivalensek egymással abból a szempontból az első pólus és zérus, valamint erősítések Bode-jai fedik egymást. A felső határfrekvenciát tekintve az integrátorrá alakítás tűnik legkedvezőbbnek. - A Bode elnevezésű diagram mutatja a kompenzált és a kompenzálatlan átvitelt. Sokáig rajzolgattam, hogy a lehető legáttekinthetőbb legyen, de sajnos olyan, ennél egyszerűbb rajz nincs amin minden látható. Sőt... még a feltüntetettnél is sokkal több töréspont van a gyakorlatban (és a szimulátorban). Ha a "hurokerősítés kapcsrajz" szimulációt megnézzük, a végeredmény már tök egyszerűnek néz ki, de az ördög a részletekben van. Rengeteg dolgot lehet egy erősítő "belsejében" kompenzálni/"hangolgatni" és ezekből csak egyetlen egy működik jól... a legjobban. Ezt nehéz megtalálni. Majd mélyebben belemegyek ezekbe a részletekbe a közeli és távoli jövőben. A "visszacsatolt erősítés kapcsrajz" szimuláció azért érdekes, mert a hurokerősítést ebbe is bele lehet rajzolni, de csak utólag. Azért csak utólag, mert a nyílthurkú erősítés és a visszacsatolási-tényező két különböző fogalom. A nyílthukú erősítést addig kell növelni, míg el nem éri a kimeneti szint a 0 dB-t. Ez alatt nincs élet. Ennél a kapcsolásnál tovább bonyolítja a helyzetet az, hogy árammal vezéreljük a bemenetet. A 0 dB-es szint elvileg bárhol lehet, majdnem, hogy önkényesen kell felvenni ezt a kimeneti szintet. De persze erre is van törvény(-szerűség).
Ezt miért nekem írod? Én nem építek, és nem is fogok MOFET-es erősítőt...
Rákerestem google barátunkban a csoportfutási időre. Mondhatni, elég nagy a zűrzavart és káoszt keltek amikor ezt a fogalmat szóba hozom. Ismét elmélkedtem kicsit a dolgon és közben találtam egy nagyon jó és emberközeli jegyzetet az erősítőkről. Igyekszik 190 oldalon összefoglalni a lényeget - az erősítők működésének alapjait - kitérve a torzításokra, a slew rate-ra, a zajra, a csoportfutási időre, stb... Érdemes átfutni ezt a pdf.-et, mert szerintem egy gyöngyszem. A "GD3" idézet ebből a jegyzetből. (Valahol olvastam egy olyan mondatot, ami nagyon megragadt bennem. Így szólt: "...a csoportfutási idő, röviden futási idő..." Hát nem. Ez két különböző fogalom.) Azt is olvastam valahol, hogy a csoportkésleltetési időt szinuszos jelekkel nem lehet kimutatni (kimérni?). Csak tranziens jeleknél lép fel ez a torzításfajta (pl. zenével). Tehát az a 32 jeles mérés (amire "compozit" hivatkozott legutóbb) ebből a szempontból használhatatlan, egy újabb nesze semmi fogd meg jól (szerintem).
A másik kérdés amire szeretnék kitérni, hogy vajon nagyot tévedtem-e amikor ki mertem jelenteni, hogy a futási idő egyszerűen RC szorzat? Matematikailag ez nem helyes (túl primitív megközelítés), de a gyakorlatban mégis működik ha azt feltételezzük, hogy a szimulátor nem téved. Egyébként elég nehéz a gyakorlatban - még a szimulátor által mutatott számítások alapján is (sem) - pontosan meghatározni a holtidő és a késleltetés pontos értékét/fogalmát, mert nagyban függ pl. a fokozatok számától, a jelalaktól, a bemeneti jel meredekségétől, a változó nyílthurkú erősítéstől, a kivezérléstől, a terhelés reaktanciájától... és még. Egy mondatban, egyetlen egyenlettel szintén nehéz leírni a csoportfutási idő lényegét, de néhányan megpróbálták több-kevesebb sikerrel. Komoly villamosmérnökök is leírnak hatalmas blődségeket, van két példa erre az idézetek között. Aztán KD-vel voltak még hatalmas vitáink erről a kérdésről anno. Érvként (rengeteg szmájlival megtűzdelve) azt hozta fel, hogy a futási idő - pontosabban a holtidő - ellen, hogy a futási idő lehet negatív is. Negatív idő pedig nem létezik mert egy esemény várható bekövetkeztét, hogy tudná egy analóg áramkör megjósolni? Ez valóban paradoxonnak tűnik, de mégis így van. A visszacsatolt rendszerek tudják a fizikát. Teljesen egyértelmű a szimulációk alapján (is), hogy a visszacsatolt rendszerek (átvitt értelemben) tudnak "jósolni". Ez a "jósolás" működésük alapfeltétele és minden tranziens torzítás okozója. Nem biztos, hogy ezt néhány hsz.-ben maradéktalanul ki lehet elemezni... a későbbiekben majd nekifutok néhányszor - és már most, előre kijelentem azt, hogy elmélkedéseim a sajátjaim és nem kell mindent elhinni/elfogadni abból amit leírok és ábrákkal diagramokkal bizonyítok. Idézet: „Rákerestem google barátunkban a csoportfutási időre.” Rákerestem én is: Csoportos futás időre. Nekem bejön a csaj. Idézet: „Tehát az a 32 jeles mérés (amire "compozit" hivatkozott legutóbb) ebből a szempontból használhatatlan, egy újabb nesze semmi fogd meg jól (szerintem).” Én nem hivatkoztam a 32 tónusú jellel futási időre, vagy ilyesmire. Skori említette a Topping-gal kapcsolatban, hogy az milyen szépen hozza ezeket a jeleket és, hogy a legtöbb erősítő ezen elvérzik. Erre tettem fel szimulációt, nekem az jön le belőle, ha a kétjeles IMD jó, akkor nagyjából ugyanolyan lesz a 32 jeles is.
Hozzátenném még, hogy nyilván IMD méréssel összefüggésben hoztam szóba, és fel sem merült, hogy tranziens mérésekhez jó lenne. Viszont a 32 jel nagyobb "katyvaszt" eredményez, mint a 2 jeles IMD mérés, és ahhoz képest szerintem közelebbi képet mutat a hangminőségről (és nyilván nem is véletlenül használják).
Tranziens viselkedést (ill., tranziens torzítást) meg nyilván nem ilyen jellel, hanem tranziens jelekkel célszerű vizsgálni, (burst jel, egységugrás, stb...) Így nem igazán értem, hogy Karesz miért is hozta fel, hogy a 32 jeles mérés nem jó erre. Így igaz, nem erre való, hanem IMD mérésre - de ezt szerintem eddig is tudtuk. A futási időről pedig (úgy emlékszem) volt már a fórumban hosszú vita. Volt aki a fázistolást, és a futási időt összemosta volna - és bár vannak összefüggések, de ez két különböző dolog.
Próbálok lépésről lépésre haladni, hogy ne keltsek zűrzavart.
Addig eljutottunk, hogy a nyílthurkú erősítés Bode-jából nem tudjuk megállapítani mekkora a visszacsatolási tényező, azaz a hurokerősítés. A hurokerősítés Bode diagramja két legfontosabb dolgot mutatja meg. - Hová esik a frekvencia tengelyen domináns pólus: a -3dB-es pont, amelytől a hurokerősítés 6dB/oktáv (különleges esetben 12dB/oktáv) meredekséggel csökken. - Mekkora a fázistartalék (általában) egységerősítési frekvenciánál. Az "általában"-t azért kellett hozzátennem, mert most az áramvezérlés miatt ez pont 6dB-nél metszi a vízszintes tengelyt. A zárthurkú erősítés (1) diagramját szerintem szintén fontos a szimulátorban megnézni/tanulmányozni. Ezzel tudjuk ellenőrizni, hogy a bemeneti összegzőpont erősítés- és fázismenete az elvártnak megfelelően alakult-e. Nincs-e a felső határfrekvencia környezetében kiemelés, nem hullámos-e a fázismenet. Itt most jól van kompenzálva a rendszer, de ez nem minden esetben van így. Némi rutinnal a fázistartalékot is meg lehet határozni a zárthurkú erősítés Bode-jából. A zárthurkú erősítés (2) Bode-jai közé berajzoltam a csoportfutási idő diagramját is. - Csak erről a diagramról tudjuk leolvasni az erősítő késleltetését. Azt, hogy mennyi idő kell ahhoz, hogy a jel eljusson a bemenettől a kimenetig. Később fogom megmutatni, hogy ez miért fontos (a "jóslást"). A késleltetés mértékét elsősorban az egységerősítési frekvencia megválasztásával tudjuk befolyásolni, de tág határok között változtathatjuk a fázistartalék megfelelő beállításával és egyéb belső kompenzációs megoldások alkalmazásával. - Erről a diagramról tudjuk "szemre" a legkönnyebben megállapítani, hogy a fáziskarakterisztika esése egyenletes-e. Arra kell törekedni, hogy a csoportfutási idő diagramjában ne legyenek kiemelések/lengések. Ideális esetben olyan, mint itt. Egy kis olvasnivalót is mellékelek bevezetésként a következő "fejezethez". A Petrov cikket egyszer már belinkeltem, de magam sem tudom hol kellene keresni. Petrovot mindenki támadta, mondhatni "lehülyézte" az elmélete miatt, de mint látjuk vannak társai is. Ott vétett, hogy kizárólag az első impulzus-torzítást emlegeti. Azzal érveltek elmélete helytelenségére utalva, hogy legfeljebb majd nem hallgatják az első impulzust. Csak egy kicsit kellett volna továbbgondolnia a dolgot...
"..Azzal érveltek elmélete helytelenségére utalva, hogy legfeljebb majd nem hallgatják az első impulzust..."
Ezt vélhetően már csak kínjukban írták... Egyébként pl.: https://www.diyaudio.com/community/threads/first-cycle-distortion-g...445132 https://www.diyaudio.com/community/threads/first-cycle-distortion-g...451399
Az előző hsz.-ben beállítottuk a törésponti frekvenciát egy tetszőleges értékre (1.1kHz),
meghatároztuk a hurokerősítés diagramjából a fázistartalékot (70 fok) és a visszacsatolási-tényezőt (ami kb. 80 dB kisfrekvencián). Az amplitúdó karakterisztika most nem fog érdekelni bennünket, csak a fázismenet és a futási idő. Nyílthurkú erősítés: Ugyanazt a fázismenetet látjuk, mint a hurokerősítés Bode-ján (előző hsz.) A domináns pólus frekvenciája itt is 1.1 kHz-en van (itt -45 fok a fáziskésés). Most picit számolgatunk. Már megállapítottuk, hogy az első négy tranzisztorból álló fokozat (Q1-Q4) kimeneti ellenállása a szimulátor szerint 330 kOhm. Ezt a fokozatot most "beterheli" Q5,Q6 emitterkövető. Visszaszámolva teljesen életszerűnek mutatkozik ha 140 kOhm-ra esik a fokozat kimeneti ellenállása. A bemeneti fokozatot (Q1, Q2) most nem a Miller-kapacitás terheli nagyfrekvenciásan, hanem az állandó értékű C6 (1 nF). 1/2pí*140k*1nF=1.14kHz Ennek az "RC" tagnak az időállandója: rki*C6 = 140k*1nF = 140us. Ez a futási idő, azaz a késleltetés. Zárthurkú erősítés: Azt látjuk, hogy az összegzőpontban a fázismenet "átfordul". Most a domináns pólus frekvenciáján (1.1 kHz-en) +45 lesz a fázistolás (a fázis "siet"). A futási idő diagramján azt a törvényszerűséget is észrevesszük, hogy nem csak a zérusoknak van negatív késleltetési ideje, hanem minden visszacsatolt rendszernek - akkor is ha rendszerben csak pólusok vannak (egymást követő aluláteresztő RC tagok). Ha a nyílthurkú erősítés futási idejét összeadjuk a zárthurkú erősítés összegzőpontjában mért futási idővel (-140 us + 140.023 us) kapjuk meg a visszacsatolt rendszer késleltetését. Persze ez így rettenetes pongyola módon van megfogalmazva és nem teljesen igaz - sőt egyáltalán nem igaz - de a dolog lényegét így könnyebben átláthatjuk/megérthetjük. Innen tovább is gondolhatjuk a dolgot. A bemeneti összegző(csomó)ponton csak egyetlen feszültségszint lehet egyetlen adott időpillanatban. A visszacsatoló tag(-okon) a kimenet felől érkező áram és a bemenet felől az áramgenerátor áramának összege ejt feszültséget a bemeneti impedancián. A bemeneti összegzőpont feszültsége a végfok (a visszacsatolt rendszer) felső határfrekvenciájáig (11 MHz-ig) előre siet. A törésponti frekvenciáig többet, felette jóval kevesebbet. Mivel ez a feszültség előbb jelenik meg a bemeneten mint a kimeneten, akkor mondhatjuk (mondhatnánk) azt is, hogy a rendszer "jósol" és ez félig-meddig majdnem igaz is. De úgy is átfogalmazhatjuk a dolgot, ha a kimeneten később jelenik meg a jel mint a bemeneten, akkor a rendszer késleltet. A következőkben megvizsgáljuk, hogy ebből a paradoxonból melyik igaz: a "jóslás", vagy a késleltetés. Vagy mindkettő?
A sok Bode diagram után nézzük már meg hogyan erősíti mondjuk a szinuszjelet, mondjuk az 1MHz-est, mondjuk 20Vpp/4R kimeneti feszültségnél.
GD szinusz: Kövessük nyomon az összes tranzisztor áramváltozását az első időpillanattól az állandósult állapotig. Mi az amit látunk? - Megjelent az a 22.3ns-os késleltetés (holtidő) a kimeneten amit a Bode is mutatott nekünk. - Megjelent az a 90 fokos fázissietés a bemeneti tranzisztor kollektoráramában (is) amit a Bode is mutatott nekünk. - Látjuk, hogy elsőként Q9 FET-meghajtó árama fog elfogyni, ha a frekvenciát, vagy a kivezérlést a háromszorosára növeljük. El kell döntenünk, hogy megelégszünk-e ekkora nyugalmi árammal... egyelőre ez részletkérdés. - Látjuk, hogy a gate-áram 9mA és, hogy az összes létező tranzisztor "arra hajt", hogy a gate kapacitást feltöltse, illetve kisüsse. Ez a 9mApp rengetegnek tűnik, de ha játszásiból elosztjuk kimeneti áramot a gate árammal (1.25A/4,5mA) ez 288-szoros áramerősítés 1MHz-en! Létezik ekkora bétájú végtranzisztor? - Azt is vegyük észre, hogy a szinusz első 1/4 periódusa hiányzik majdnem az összes tranzisztor áramából. Miért hiányzik? Jósol? Jósol, mert végül csak összerakja valahogy a szinuszt a kimeneten az első 90 fok nélkül is. De ha jobban belegondolunk, az első 22.3ns-ban nem "jósol", hanem nyílthurokban erősít. Az áram minden egyes fokozatban a jelemelkedési sebességnek megfelelő meredekséggel növekszik egészen addig az időpillanatig amíg a visszacsatalókör felől érkező áram megálljt nem parancsol neki, azaz amíg a visszacsatolókör árama ki nem vonódik a bemeneti áramból. Ha a késleltetési időt csökkentjük (megtehetjük) az összes fokozat árama túllövést fog mutatni, lecseng, majd beáll az állandósult állapot. Ha a késleltetést növeljük (ésszerűtlenül nagy fázistartalékot választunk) hosszabb ideig fog nyílthurokban erősíteni. Tehát ez az ideális beállítás amit látunk. Hozzá kell tenni, hogy ekkora rezisztív terhelés mellett és ekkora kivezérlésnél. Még azt is hozzá kell tenni, hogy zenei jelnél nincs olyan, hogy "állandósult állapot". holtidő: Itt kinagyítom az első (bemeneti) tranzisztor (Q1) áramát és a Gate áramot, mint két legfontosabbat/legérdekesebbet. És "mellesleg" még a kimeneti feszültséget, de ezt csak amiatt, hogy lássuk, hogy a holtidő a frekvenciától függetlenül állandó marad. A két jelalakon (a piroson és a kéken) azonnal látjuk, hogy nem látunk semmit. Hiába tekerjük lejjebb a frekvenciát szinuszjel generátorunkon, a jelalak nem változik. A holtidő okozta torzítás mindig ott van, csak a mértéke változik. Pontosan 20dB/dekáddal csökken az összes fokozat torzítása "lefelé tolva" a bemeneti frekvenciát. 1MHz-en 278 a MOSFET "áramerősítése", 1 kHz-en már 278 000... és így tovább a kisebb frekvenciák felé haladva. A bemeneti fokozat árama szintén 60dB-lel kisebb 1kHz-en, mint 1 MHz-en. Ezt az "első impulzus torzítást" elemezgette Petrov (és mások) hosszasan és kicsit másképpen, de a lényeg maradt. Nem csak első impulzus torzítás van, hanem ebből fakadóan maga az impulzustorzítás is létező fogalom. Ahogy Petrov is állította, a minden bajok legfőbb okozója a késleltetés (az erősítő "sebessége") és azok azok az erősítők szólnak fülre is jobban amik nagyon gyorsak. Persze vannak egyéb torzítások is tömkellegével. A következőkben majd megvizsgáljuk erősítő fokozatunkat impulzusjellel is... A hozzászólás módosítva: Okt 23, 2024
Idézet: Nincs holtidő...„holtidő: Itt kinagyítom az első (bemeneti) tranzisztor (Q1) áramát és a Gate áramot, mint két legfontosabbat/legérdekesebbet. És "mellesleg" még a kimeneti feszültséget, de ezt csak amiatt, hogy lássuk, hogy a holtidő a frekvenciától függetlenül állandó marad.” Az ábrákon is látszik. A "késés" vagyis a GD diagramon látható érték, a fázistolás deriváltja, a töréspont alatt állandó érték, mivel a fázistolás lineárisan csökken, így a deriváltja állandó. Tehát ha pl. csökkentjük frekvenciát, arányosan csökken a fázistolás is ---> a GD állandó marad. Mellesleg az erősítő bemenete is eleve egy integrátor... Idézet: Petrovval kapcsolatban linkeltem már, másrészt én nem hallottam olyanról, hogy a nagyon gyors erősítők szólnának fülre is jobban. Ha megnézzük a highend szféra erősítőit - amelyeknek illene azért fülre is jól szólni - nem nagyon látok nagyon gyors példányokat... „Ahogy Petrov is állította, a minden bajok legfőbb okozója a késleltetés (az erősítő "sebessége") és azok azok az erősítők szólnak fülre is jobban amik nagyon gyorsak. Persze vannak egyéb torzítások is tömkellegével.” A hozzászólás módosítva: Okt 24, 2024
Igen, igazad van. Helyesebb lett volna a csoportfutási idő megnevezés, mert ez állandó... de most véletlenül akkora mint a holtidő. Volt már vitánk ezen KD-vel is.
Klaus Fieger: Szabályozástechnika ("compozit"-tól kaptam). "Holtidős tag" és "ugrásfüggvény". A két- vagy többtárolós arányos integrálótagoknak van holtidejük. A fenti erősítő kapcsolásban egyik tárolótag az integrátor (C6), másik a MOSFET bemeneti kapacitása. A szimuláció mutatja a holtidőt (10 ns) és a késleltetést (22.7ns). De mutatom a Hawksford holtidejét - bemeneti aluláteresztő nélkül - szkóp fotókon. Kisjelűen 64 ns. Elég jól kivehető, hogy van neki ilyen. Tehát nem értem ezt a rövid tőmondatot, hogy: nincs holtidő... Idézet: „Ha megnézzük a highend szféra erősítőit - amelyeknek illene azért fülre is jól szólni - nem nagyon látok nagyon gyors példányokat...” Megtévesztő lehet ezeknek highend erősítőknek a mért frekvencia-átvitele. Nem nagyon tudok olyanról amelyik ne aluláteresztő szűrővel kezdődne. A végfok sebességét szerintem a bemenettől a kimenetig mért zárthukú erősítésének a sávszélessége mutatja meg (ha no-nfb, akkor csak "simán" az erősítés sávszélessége). Mutathatnál/mondhatnál egy-két példát lassú highend végfokra, olyanra amelyik ennek ellenére "jól szól". Természetesen analóg végfokra gondolok, nem PWM-re, mert azok másik állatfaj. A linkeket sajnos nem tudom elolvasni. A diyaudio-t már nem tudja a gépem magyarra fordítani. Azt mondja elavult a böngészőm. A laptop és az asszony gépe azt keresgéli robot vagyok-e, vagy netán ember. (Magam sem tudom : ).)
Nincsen holtidős tag, csak EGYTÁROLÓS ARÁNYOS TAG (PT1), ARÁNYOS-DIFFERENCIÁLÓ TAG (PD), ARÁNYOS-INTEGRÁLÓ TAG (PI), avagy pólusok, zérusok és fázistolás. Pl:
http://fejlesztes.datatrans.hu/automatika/aut.pdf a diyaudio linkek tartalma + szöveg ( fordításhoz ): 2020-12-11 3:40 pm #364 petr_2009 said: When my colleagues start telling me about the distortions of the first period in the simulator, I immediately understand that this colleague has no idea how the simulator works, in particular Microcap. For information: the program counts according to the last period from the burst that we set for analysis. If we set a burst of five periods, then the program will make a test for the 5th period by substituting it multiple times in front and behind so that the signal turns into a periodic one. The program does not pay attention to the phase of the signal, it is important that the period is whole. That's all you need to understand. The program works in the same way for the first period. You also do not understand how the Microcap works and how to correctly evaluate the results obtained. When you send a burst of a sinusoidal signal, you send a mixed signal from the step effect and directly from the sinusoidal signal. When analyzing the first period, the conversion window does not get a pure sine, but together with the response of the amplifier to a step effect, that is, a transition process with a broadband tail. And this is all you are trying to analyze and relate to the sound quality of the amplifier. You don't understand that this doesn't happen during normal operation of the amplifier due to the limited input signal spectrum. I have pointed this out to you many times before, and even in this topic, knowledgeable colleagues have repeatedly reminded you, but you ignored their words, as well as my questions. Later versions of the Microcap even specifically introduced The "Periodic Steady State" marker in the "Limits" window. Read the help in your free time and learn how to use this feature. 2020-12-16 7:11 pm #512 petr_2009 said: To do this, it is enough to measure the distortions of the first period (FCD), which Graham spoke about more than 15 years ago and which are directly related to the signal propagation delay time (time Propagation Delay). I myself came to the same conclusion about 10 years ago. I learned about the existence of Graham and this branch by chance about a month ago. You are all trying to find some kind of know-how instead of studying fundamental theory. By itself, a decrease in GD allows you to improve the parameters, since this means an extension of the NFB coverage area with all the ensuing conclusions. This is nothing new. And I'll tell you even more - earlier Sandi Todorov pointed this out directly in the dialogue, citing an example from the english version of Jiri Dostal's book (see attach). Your and Graham's first period test is essentially a step signal test and an indirect estimate of the integrator's error. And of course, widening the bandwidth helps to reduce this error. Distortions of the first period do not exist, these are your fantasies, unfortunately and partly these are the consequences of using the simulator. With a limited spectrum input signal, there are no such effects at all with a properly designed amplifier. A hozzászólás módosítva: Okt 25, 2024
Rendben. Nincs holtidős tag. Nem értek a szabályozástechnikához (sem) és nem akarok mek elek lenni. Azt is elfogadom, hogy a szimulátor nem tud szimulálni.
Ezek után azt szeretném megkérdezni, hogy most a szimulátor mutat hülyeséget, vagy én látom rosszul, hogy a jel a bemenettől a kimenetig időkésést szenved? És ha ez nem késleltetés, nem holtidő, akkor minek nevezzük el? (Már ha mégis azt feltételeznénk, hogy a szimulátor nem téved.) Vagy mi az amit nem értek még mindig? Elmagyaráznád légy szíves, hogy mit látunk?
Jó, már látom... bocsánat. Ugyanezt rajzoltad. Megválaszolom magamnak a kérdést.
A csoport késleltetési időt látjuk a legutóbbi szimulációmon. És ez "elvileg" lehet bármekkora, önmagában - maga a késleltetés ténye - nem okoz torzítást > ha a csoportfutási idő állandó. Abban még mindig nem vagyok biztos, hogy végfet "kapcsolgatása" nem visz be valamennyi holtidőt. Sose tanulom meg azt a szakmát : ) Időközben (tegnap) lehet megint feltaláltam a langyos vizet, történetesen azt, hogy a bemeneti fokozat nincs benne a visszacsatolókörben. De ezen még törpölök.
A fenti képen fáziskésést látunk.A teljes erősítő egy aluláteresztő szűrőnek tekinthető ( pl. negyedfokú ).
Ha az erősítő kimenetére olyan felüláteresztő szűrőt szerkesztünk, amely ezzel pont ellentétes karakterisztikájú, akkor annak a pont azonos mértékű és ellentétes irányú fázistolásával visszakapjuk pontosan az eredeti bemeneneti jelet, pont ugyanazzal a kezdeti időponttal, késleltetés nélkül. A szimulátor tartalmaz olyan modult, amely tényleges késleltetést okoz ( time delay ). Megtehethetjük azt, hogy pl.egy adott bemeneti jelet ténylegesen késleltetünk ( holtidős taggal ), és felülátersztő szűrő fázitolásával hozunk létre hasonló, a bementi jelhez képest késleltetés nélküli kimeneti jelet. Viszont ebben az esetben jelentős hiba keletkezik, ugyanis a ténylegesen késleltetett jel nem tartalmazza azt a információt, amit a fázisban késett jel, nem állítható vissza pontosan az eredeti jel... Valószínűleg ez lenne a negatív visszacsatolás káros hatásához kötődő téveszmék alapja ( időben késik a visszacsatoló jel ) , és ez az erőltetett késleltetősdi is ezt akarná valahogy kikövetkeztetni, meg hogy ezért kellene GHz-es erősítőt hallgatni. A valós erősítő kimenetén viszont nincsen ilyen hiba... A mellékelt képen egy tényleges késleltetést adó ( holtidős ) tag és egy ugynakkora mértékű fáziskésést adó alulátersztő. Szimulátorosdi: Ahhoz, hogy értelmezni tudjuk a szimuláció eredményét, ahhoz praktikus lenne ismerni, hogy mi is történik "belül", és hogy mit is kellene kapnunk az adott szimulációs módszerrel. Pl. a Tina tranziens szimuláció lehetőségei: Calculate operating point TINA calculates the DC working point before doing the analysis. In circuits containing energy storing inductors and/or charged capacitors, the operating point calculation overwrites any previously set initial values. Voltages specified by initial condition components are forced to the specified initial values. Note (1) For most oscillator circuits you should not set this option, otherwise they may remain in the operating point and will not oscillate. For such applications you should set “Zero initial values”. Also some oscillator circuits (typically with the 555 timer IC) do not have DC operating point so you may get a “DC operating point not found” or “Irregular/singular circuit” error message if you set this option. Note (2) Certain circuits might become singular during DC analysis while the transient analysis still may work. In this case you should not use this option, but rather set “Zero initial values”. Use initial conditions All voltages and currents are assigned zero initial values, except voltages and currents of charged capacitors, energy storing inductors and initial condition components which are forced to the specified initial values. Zero initial values All voltages and currents are assigned zero initial values. Note (1) For most oscillator circuits you should select this option, in order to simulate the startup process. Note (2) Certain circuits might become singular during DC analysis while the transient analysis still may work. In this case you should select this option. A hozzászólás módosítva: Okt 28, 2024
Köszönöm a kimerítő választ.
Egyelőre annyit szeretnék hozzáfűzni, hogy szerintem azért van értelme gyors erősítőt építeni. (A CM is tudja is tudja ezeket a funkciókat és szükség esetén használom is.)
Próbáltam végigrágni a késleltetés kontra fázistolás problémát, de nem sikerült egyetlen igennel vagy nemmel eldönteni hogy akkor most melyik a helyes meghatározás.
Ha valóban nincs késleltetés csak aluláteresztő viselkedés, akkor ennek inverz felüláteresztő szűrőjével valóban visszanyerhető az eredeti jelalak. Viszont van ott még valami. Megint zenekari témából, pontosabban gitáreffektből merítek. Ezzel belül is a fázistolós effektből. Ebben mindentáteresztő szűrő van. Ennek elméleti szávszélessége végtelen, de a törésponton a fázist 90 fokkal elforgatja. Alatta neminvertáló, felette invertáló egységnyi erősítésű fokozatnak értelmezhető. Három-négy ilyen fokozaton átküldött majd visszacsatolt jel hasonló hangzást ad, mint egy másik effekt, amiben valódi időkésleltető áramkör van. Pedig az előző az tisztán RC szűrőkre épül, a másik pedig valódi késleltetőkre. Ez lehet digitális, BBD, de akár magnószalagos is. Ha veszünk egy egyszerű egyszeres erősítésre beállított egy tranzisztoros erősítő fokozatot, aminek a bázis a bemenete, az emitter ellenállás most legyen ugyanakkora mint a kollektor munkaellenállás. Ezt könnyű elképzelni. Adjunk jelet a bázisra. Elméletileg a kollektoron meg kell jelennie a bemeneti jel pontos másának, de fordított fázisban. Ha emeljük a jel frekvenciáját, el fog érkezni a 90 fokos fázistolású pont. Egyetlen fokozatnak nem lenne szabad 90 fok felé menni, de növeljük tovább a frekvenciát. Sőt, tegyünk a kollektor bázis közé egy jó nagy, mondjuk több nF kapacitású kondenzátort. Ha a jelforrás kimeneti impedanciája elég kicsi, a törésponti frekvencia felett ez az egy tranzisztoros fokozat neminvertáló lesz. Ha a bemenetre szintugrást teszünk, akkor a kimenet először azonos fázisban próbálja követni a bemenő jelet, majd ráébred, hogy ő invertáló erősítő, és ennek megfelelően fog viselkedni. Ha nem csak a CB kapacitás lesz domináns hanem az összes, tehát CE, BE is, ráadásul nem csak egységnyi erősítése van beállítva a fokozat, valamint a bemeneti jelforrás impedanciája sem nulla, akkor a kimeneten olyan fáziskésést láthatunk, amit nem tudunk leírni negyedfokú aluláteresztő szűrő viselkedésével. Gyakorlatilag amolyan tesze-tosza töprengés látszik a kimeneten valamennyi ideig, pedig a jel nem késik, csak keresi hogy melyik fázisban induljon el. Mire eldönti, már ott is van az a néhány ns. Nem szimuláltam még le, de fogom.
Mindig van késleltetés és fázistolás is egyszerre! Inkább csak az a kérdés, hogy melyik dominál az áramkör működésekor. Mivel egy erősítő sávszélessége véges, ezért mindenképpen van a fázistolás is. Mivel a fizikai méretei sem a nullához közelítenek, és a jel sem tud fénysebességnél gyorsabban haladni, így mindenképpen lesz időkésés is. Bizonyos közegben a fénysebesség sokkal alacsonyabb mint a vákuumban mért érték (koaxban vagy akár pl. félvezető belsejében), ezért előfordulhat, hogy a késleltetés a vártnál sokkal nagyobb is lehet.
Amikor mérünk akkor mindig a két hatás eredőjét fogjuk látni. Idézet: Nyilván egy darab drótnak is van késleltetése....„Mindig van késleltetés és fázistolás is egyszerre!...” De nem innen indultunk. Az előzőekben a szimulációk eredményei jelentették-, próbálták volna bizonyítani egy időben folyamatos működésű, hagyományos analóg erősítő tényleges késleltetését. Márpedig a szimulációkban ( és az ilyen erősítők átviteli függvényében ) sincs ilyen. A valóságban persze van tényleges időkésleltetés, de ez rendkívül csekély, az ilyen erősítőkben teljesen elhanyagolható. Mellesleg azért is, mert a bementi audió jel spektruma rendkívüli mértékben sávkorlátozott ( akár több 100dB/oktáv ) többnyire 22kHz-en. HiRes fájlok esetén max 384kHz ( DXD master fájlok ), de 20kHz felett már egyébként is elenyésző a jeltartalom/amplitúdó, még közelébe sem jut az erősítő a SlewRate értékének se. Valójában erre a bemeneti spektrumra kellene tervezni az erősítőt. Ha nem tudja az 1ns felfutású négyszöget a kimenetén, az lényegtelen. Ferrarival sem lehet szántani, pedig elég erős hozzá, meg van 4 kereke is... Pl. a nyomtatott áramkör lapok szimulátorai, vagy azok a szimulátorok, amelyek képesek a teljes áramkört, a tervezett nyomtatott áramköri lappal együttesen leszimulálni, számolnak a terjedési sebességgel is. GHz-es áramköröknél, számítógép alaplapoknál, stb jól jön, avagy alapvető. A hozzászólás módosítva: Nov 4, 2024
Én megmértem a kimeneti MOSFET-ek tényleges gate áramát - zenei jellel, 50W-os csúcsoknál, 4R névleges impedanciájú hangdobozokkal. Néhány tized mA volt a csúcsáram. A legdurvább gyors beütéseknél sem érte el az 0.5 mA-t. Ebből az következne, hogy teljesen felesleges lenne plusz emitterkövetőt alkalmazni FET meghajtónak... bármelyik tisztességes áramú komplementer nagyjelű erősítő gond nélkül meg tudná hajtani a feteket. És mégis igényli a külön meghajtást (annak ellenére, hogy mondjuk csak a 100 kHz fölötti sávban lenne ennek értelme/mérhető hatása) mert akkor jobban szól a hangfrekvenciás sávban is.
Szerintem arra nem lehet hivatkozni, hogy úgysincs 20 kHz fölött semmi, meg, hogy nem számít az a kis késleltetés (meg az a kis THD, meg az a tápfesz ingadozás, meg az kis túllövés... stb), mert ez a sok kicsi összeadódik és a végén a csodálkozás marad, hogy miért nem szól az a valami tisztességesen. |
Bejelentkezés
Hirdetés |










































