Fórum témák
» Több friss téma |
Fórum » Több telefont, függetlenül töltő állomás
Témaindító: Poostmaster, idő: Aug 12, 2010
A mellékelt kép minek a milye?
![]() Parancsnoki híd a gépháznak: - Mennyi? Gépház a hídnak: - 150 Híd a géháznak: -Mi 150? Gépház a hídnak:- Mi mennyi?
Szia!
Ne csodálkozz... samsung galaxymat úgy töltöm 230 V/usb-s kétféle kimenőfeszes töltővel, hogy közberakok egy charger-doctor kütyüt, ami kiírja az 5 V feszt felváltva a töltőárammal. Általában 0.8-0.9 amper megy a telóba, de néha 0.3-0.4 A. Aztán megunom a "keveset", kihúzom a kábelt, újra be és pl. 0.8 A. Se a töltő, se a kábel nem leharcolt. A hozzászólás módosítva: Máj 20, 2025
Erröl beszélek. Sok uj kütyünek ( föleg majd az USB-C csatlakozojú notebookoknak meg tableteknek) kell már a QC technologia, mert 5 Voltrol soha az életben nem tudnák feltölteni. Azaz a töltendö eszköz választja meg a töltö feszültségét és a töltési jellemzöket.,
Oké... nem akarok belefolyni a témába, csak jeleztem az én tapasztalatomat is.
![]() De nálam az 5 volt állandó, mert látom is..
Nem neztem utánna, lehet, hogy van olyan USB töltömonitor ( displayjel a töltö meg a telefon között ) ami látja a QC töltést is.Nekem ilyen nincs, söt a minap a speci töltöm, amin display is van a feszültségre meg az áramra is tönkrement amikor az Ipadet dugtam rá.
A hozzászólás módosítva: Máj 20, 2025
Sziasztok!
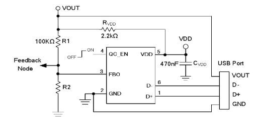
Mielőtt vérre megy a játék! A modern QC és PD szabványokat követő telefonok (ha alkalmas a táp és a kábel) kommunikálnak az adapterrel. Ez azt jelenti, hogy elindul a töltés standard módon 5V -on és ha "meg tudnak egyezni" akkor folytatódik egy magasabb feszültségen amit minden résztvevő alkatrész tud. Természetesen itt az akku pillanatnyi állapota is beleszól. Az aktuális feszültsége épp úgy, mint az aktuális hőmérséklete. Lentebb becsatolok egy kis alkatrészt ami erről gondoskodni tud. Ha az adatlapját böngészitek, bizonyára még több infóhoz juttok. USB Type C & Power Delivery Controller A hozzászólás módosítva: Máj 20, 2025
Részemről nincs se vér, se vita senkivel..
Igy néz ki belülröl a 3 USBs töltö a mérömüszerrel ( jobb felsö sarok a fehér alkatrész.)
Nos ez eredetileg a 3 USB kimeneten. 5V/3,15A-t tudott kiadni amig egy QC fogyasztot nem dugtam bele. Azota halott. A NYÁK másik oldalán van 3 elektrolit meg 5 keramikus kondi meg egy mini transzformátor. ( kb. 16x16x14 mm-es). A hozzászólás módosítva: Máj 20, 2025
Az a 2 darab 6 lábú smd IC beszélgethet a telefonnal.
Ahogy, az én (autós) USB toltőimen is vannak. Igaz nagy átverés, mert csak 1-1 USB QC3.0 csatlakozóin vannak. A többi USB-nek csak össze van kötve a 2 középső pinje. A hozzászólás módosítva: Máj 20, 2025
|
Bejelentkezés
Hirdetés |














