Fórum témák
» Több friss téma |
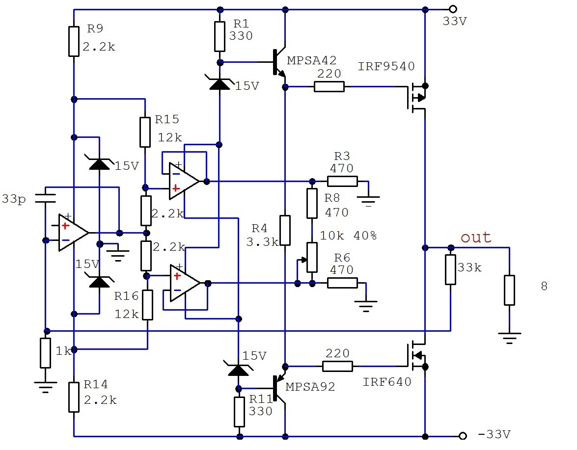
Valami ilyenre gondoltam mint modifikált kapcsolás. Itt három változás történt:
Az áramgenerátor stabilan tartja az előfeszítést. A fetek kisütését emitterkövetők végzik. Bekerültek a "clamp" diódák, hogy ne tudjon a fet szaturálni. Lehetne még tenni bele áramkorlátot, de akkor már lassan lenne annyira bonyolult, hogy senki se akarná megépíteni.
Ebben a tápáramos izében egyetlen vonzó tulajdonság van, ez az egyszerűsége. Ha még megtunningoljuk, akkor ez mire lesz jó? Egy földelt kimenetű végfokhoz csak néhány passzív alaktrésszel kell több és sokkal jobb eredményeket lehet elérni. És az nem öngyilkos kapcsolás.
Egyébként, a VFX sorozatból csak a VF2-re mondom azt, hogy az jó. Különösen, ha nem opamppal van megvalósítva, hanem diszkrét előfokkal. De úgy már nem is olyan egyszerű. A többi VF,- ha jól tudom,- mind tápáramos. Szóval már elvi problémákkal küszködő erősítőt nem kén' építeni...
Egyébként, a Multisim Spice modelleket használ, az LT 1223 modelje tudja a tápáramot.
Idézet: „Ebben a tápáramos izében egyetlen vonzó tulajdonság van, ez az egyszerűsége” Ez így igaz! De a rajz tervezője is megírta ezt. Idézet: „A várakozásaimmal ellentétben sokan próbálkoznak meg ezzel a kapcsolással. Az egyszerű áramkört, a leveleim alapján sok kezdő választja.” E Idézet: „gy minimális alkatrész szükségletű végfokon gondolkoztam, ami olcsó, jobb minőségű... ” Idézet: „A kapcsolás biztonsággal +/- 15-17V-os tápfeszről járatható” Szóval nem árt a tényeknél maradni, és nem kellene a bolhából elefántot csinálni. Én mivel ezeket a kapcsolásokat megépítettem, a gyakorlat szerint a VF2-nél a VF4-et jobb hangúnak mondanám. Persze mindenkinek a magáét... És szerintem egy erősítő HANGJÁRA nem mindig a mérési eredmények a jellemzőek. Aminek nálam bejött a hangja, annak nem érdekelnek a mérési eredményei. És amit nemigen fejtegetnek az építők, hogy nem a rajz a hallott eredmény a kizárólagos meghatározója, hanem ehhez jócskán hozzátesz a megépítés módja is. No meg az egész dolog véleményezését merőben egyedi körülmények határozzák meg. Ugyanis az erősítő nem magában működik, hanem egy rendszer tagjaként, és így amit hallunk az a rendszer egésze. A hozzászólás módosítva: Márc 12, 2026
Véleményem szerint, Compozit és TothBela diskurzusának az egyik fontos üzenete ez:
Idézet: és ez:„...öngyilkos kapcsolás.” Idézet: „Nem könnyű stabilan tartani a nyugalmi áramot.” Ezen kellene lamentálni, nem pedig azon milyen jó lesz a hangja ha a Te módszeredet követve építi meg valaki (ami reálisan kizárható). A hozzászólás módosítva: Márc 12, 2026
Én nem a THD-ról, a hangjáról, a frekvenciamenetéről, meg a spéci kondikról, üveggyöngyökről, ezüst drótról írtam. Ezeket meghagyom neked, mert sajnálatos módon,- saját bevallásod szerint,- ezeken kívül nem érted a működést, meg nem is érdekel. Én egy erősítő biztonságos működéséről írtam. Tehát, nem kellene a filozófiádat ráhúzni olyan dolgokra, amiről fogalmad sincs.
Idézet: írod„Én egy erősítő biztonságos működéséről írtam.” Ezt az erősítőt Király Tibor tervezte, nem én. Sokan kipróbáltuk, és gondolom van aki mai napig használja... Király Tibor ezt kispénzű kivitelezésnek szánta, jó eredménnyel. De ez nem azt jelenti, hogy nem lehet belőle jobbat kihozni. És persze ennek anyagi háttere is van. Ha egy erősítő megépítésének tapasztalatairól van szó, ami mellesleg jó hangú is, azt nem korrekt lehúzni elvi alapon. Idézet: Írod „A többi VF,- ha jól tudom,- mind tápáramos. Szóval már elvi problémákkal küszködő erősítőt nem kén' építeni...” Idézet: „...öngyilkos kapcsolás.” Igaz. Háromszor pukkant el nálam, de így tök random, menet közben hetek múlva...
Csak segítségként, ha egyáltalán érdekel még ez a kapcsolás...
Közölnél képet az említett készülékedről?
Mielőtt valami ármányt sejtenél kérésem hátterében...
A mellékletben részletezem a vélt csalódásod valószínű hátterét. Persze az általad tapasztalt problémát egy esetleges kimeneti rövidzár is okozhatta, de én valószínűbbnek tartom a mellékletben olvasható dolgot.
Hát ennek már vagy 15 éve, de ami maradt belőle az csatolva
A másik erősítő ami közvetlenül a VF3 után épült és került be valami kibelezett sony dobozba, azt hiszem Conductor néven fut, a módosított VF2, az atomstabil. Nagyon körbe van pakolva az asztalomon, nem szívesen bontanám meg, így az üveglapon keresztül fotóztam a lényeget, mai napig használom.De hogy biztosra menjek egy DS18B20 méri a hőt, más ötlet híjján duct tapeval felragasztva a bordára, 16x2-es kijelzőn némi szöveget írva tájékoztat az aktuális hőmérsékletről és táprelé állapotváltozásokról ami rögtön a 230V-ot kapcsolja el a toroidon, ha 80fok fölé megy a borda, bár ha elfüstölne akkor már ugyan mindegy, egyébként 40 fokra hűlve kapcsolna vissza. Koppanásgátló a szokásos upc1237.
Megint beszélünk a semmiről. Senkit, főleg fiatalokat sem érdekel. Hajrá!
Visszakerestem magamat, mert készült egy VF6 is, de nálam macerás volt, állandóan elmászkált hőre akár hová tettem a diódákat, a bordát mindig fogdosni kellett, hogy milyen meleg éppen, aztán tekergetni a trimmert. Bővebben: Link
Sosem került dobozba, meg egyszer ez is lefüstölt pedig nem volt meleg, talán valami gerjedés lehetett.
Hogy megy az idő... Elsőre ez jutott eszembe. Nehéz kérdés egy építés milyenségében állást foglalni, hiszen ez mindenkinek egy kicsit a magánügye. Említettem, hogy az átépítés alatt lévő VF3 mostanság úgy 10 éves darab volt. Sosem volt vele gond, ha azt nem veszem annak, hogy az utóbbi időben elállt a nyugalmija többször is. Elég lett volna a trímert ellenállásra cserélni, de zavartak mai szemmel a hiányosságai. Még egyszer 10 évig nem fogom látni, ezért félre téve mást aktualizálom. Azért persze arra is kíváncsi vagyok, hogy mi hallható a változtatások révén.
VF6 az kimaradt nálam, valahogy erőltetettnek éreztem az elvét a dolognak. A VF2 hangja meg nekem nem jött be, ezért lett belőle VF4. De mint már írtam ez a dolog rendszerfüggő. Ami jó valakinél, az egy másik rendszerrel, elvárással lehet nem színpatikus. Énnálam rosszabb a helyzet a bedobozolással, mivel eddig csak az első FH6 kapott dobozt. Sajnos a többi mindig változott, módosult, és most, ha befejezem a mostani 3-4 készüléket sorsot húzhatok, hogy melyik kap először szemfedőt. A stabilitásról, régi dolog, hogy a mai félvezetőknek nagyobb a régieknél a sávszélessége. Így a szerelés milyensége kihat az adott egység viselkedésére. Ahogy informálódtam erről az idők során, úgy alakult ki nálam a paneltől elszigetelt légszereléses megoldás, és a csillagpontos szereléstechnika. Azt tudom mondani,hogy bevált. Egyszerűen stabilabban működnek az erősítők ezzel a megoldással. Viszont az is igaz, hogy nem a szokásos a látványa, amiért sokan idegenkednek ettől. Ez van
A tápáram vezérelt kapcsolások (itt most nem csupán az audió erősítőkre gondolok), egyik árnyoldala, hogy egy opamp áramfelvétele és annak függés a hőmérséklettől nincs pontosan deffiniálva. Persze egy hagyományos kapcsolású áramkörben ez nem is számít. A diódák, a Mosfetek, a bipoláris tranzisztorok ebből a szempontból jól szimulálhatóak, vagy okosabb emberek akár papíron ceruzával is megtervezhetnek velük stabil kapcsolásokat. A VF2 éppen ilyen. Ott a diszkrét alkatrészek adatlapjáról minden lényeges adat leolvasható, az opamp adatai közül az egyetlen homályos paramétersor, azaz a tápáram és annak változása éppenhogy lényegtelen.
Hasonló megfontolásból nem örülök, amikor feszültség stabilizátor IC mint áramgenerátor dolgozik mondjuk egy fejhallgató erősítő munkaellenállásaként. Ennyi erővel csinálhatunk mondjuk "A" osztályú erősítőt stabilizátor IC-kből is, mivel jó nagy az erősítésük, ráadásul van belső hővédelmük is, nem mennek tönkre. De az opampnál maradva régi Philips NE5532 jobban szól, mint a maiak. Próbáltam megkeresni az okát, de csak az derült ki, hogy a régi Philips nagyobb tápáramot igényel. Egyéb paraméterei nem térnek el lényegesen. De zenész körökben a Ts9 torzító pedál hangja erősen függ a benne lévő opamp gyártójától. Lévén erősen alsó tápfesz értéken üzemel, valamint durva túlvezérelt állapotban. Nos ezt sem jelzi az adatlap. Vagy szintén gitártorzító ECC82 csővel 6V anódfeszültségről táplálva. Nos itt már nagyon válogatni kell a gyártók között, mert amíg 30V felett gyakorlatilag mind hozzá az adatlap adatait, ilyen alacsony feszültségen már nem mind felel meg. A Tungsram a maga hatalmas anód lemezeivel igen. Nos az ilyen "dark paraméter" alapú kapcsolások nem biztos hogy könnyen utánépíthetőek.
Talán elírtad, a VF2 nem tápáramvezérelt. Sajnos, annak is az egyik baja, hogy a FET-ek "kikapcsolásra" nincsenek rendesen megépítve. Pedig az a földelt bázisú szinteltoló hatalmas ötlet.
A National Instrument katalógusában van is olyan erősítő, ami stabilizátorból készült... Hogy egy ic jobban szól, mint a korábbi, vagy későbbi, vagy éppen más gyártótól, nem nagyon érdekel. De amikor KD mester említette, hogy RIAA-ba a legjobb a Thomson TL074, hát beszereztem, hátha... Azért nekem szomorú, hogy ahány ház, annyi szokás. Miért nem lehet egyenletesre csinálni ezeket? Idézet: „Miért nem lehet egyenletesre csinálni ezeket?” Én a zeneszeretetemből indulnék ki. Ha egy hegedűt veszünk, két egyforma hangú nincs. És akkor még a vonókról nem is beszéltünk. De az is lehet, hogy az alkalmazott gyanta is hozzá tesz az eredményhez. Szóval, más gyártók, jellemző pontosságú technológia, felhasznált anyagok közti eltérések...
Nem elírtam, hanem a mondatszerkezetet kreáltam rosszul. Azt akartam írni, hogy a VF2 mivel nem tápáramvezérelt, kiszámíthatóbb a viselkedése.
Egy opamp esetében ha a belső struktúrát meg is mutatják, akkor abban csak a lényeges alkatrészeket lehet látni. Látszik például ha mondjuk jfet a diff fokozat, de például egy áramgenerátor mibenléte rendszerint a homályba vész. Lehet bármilyen, ez nem lényeges. Most arra gondoltam, hogy lehetne tápáram vezérelt erősítőt tervezni másképpen is. Ezt most nem mutatom meg, mert most fogok enni. De utána mint kis szösszenet, megmutatom mire gondoltam.
Persze, hogy nem mutatják meg a belét. És még nagyobb baj, hogy a szimulátor modelek is nagyon elnagyoltak. De ötletelésnek, az alapvető működés ellenörzésére azért megfelelnek.
Ebből a megfontolásból nem tetszik a tápáram vezérlés. De ennek ellenére megmutatom mire gondoltam.
Itt aztán meg is állt a világ, mert nincs ember aki ezt megépítené.
Szerintem sincs ilyen ember.
Egyébként meg rosszat fogok álmodni... Majd jönnek ezek a 8 lábú opamp szörnyek és nem tudok elfutni előlük...
Egy erősítő hangja mindig talány a saját rendszeren belül. Sok apróság van ami javíthatja, vagy eltitkolja, hogy mi tud valójában. Az elvek, amíg meg nem építik csak elképzelések. A vén ember hamis, ha ígérget, de ha jövőre még élek, kiszúrok veled, ami a
Idézet: -t„Itt aztán meg is állt a világ, mert nincs ember aki ezt megépítené.” illetően. Most is a hibridedet hallgatom rádióval, és a Soltész Rezső hangja páratlanul kellemesen szól vele. No persze ez csak érdekesség, mert ez minden jó felvételre igaz. Szóval felkeltetted már megint a figyelmemet. Nem olyan veszélyes ez a kapcsolás, csak körülményes a kivitelezése az eredmény tekintetében. De ezzel nincs egyedül, mert a tunerman füleserősítője sem semmi... De ha ez kell, és valaki zenebarát, akkor nincs más hátra mint előre!
Az ember nem mindig azzal foglalkozhat, amivel szeretne. Így járt most a VF3-is. De hogy folytassam, a jobb oldali panel már kész. A pufferekkel nem vacakoltam. A 10000µF-okat beleerőszakolta a régi panelbe, hogy időt spóroljak. Viszont meglepett a formázásuknál tapasztaltak. Az 1K töltő ellenállásnak ellenálltak, így elfeleztem őket, és hosszú méla lesbe vonultam. Egy óra elteltével nem változott a kondikon az 1,3V töltőfeszültség 500 ohmmal, langyos meleg töltőellenállásokkal, hideg kondikkal, 18V-os töltő pufferrel.
A fórum erényeiből, mcc fórumtársunk írta valakinek, valahol:
Idézet: „Nem döntöttél rosszul, különösen, ha a Vishaytól a MAL2056xxxx szériát választottad.” Nos megfogadva eme tanácsot lettek ezek a kondik. A HQ szerint 5-12000 órás élettartamot ígérnek. A formázást 18,x feszültséggel kezdtem, és 38,5V-al zártam, mivel ez volt kéznél. Töltés-kisütés 1K-val.
Szia! Megtennéd kétlek ,hogy elmagyarázod az áramkör működését pontosan? Nem teljesen egyértelmű számomra. Köszönöm!
Most este van, de ahogy szabad leszek, szívesen. Az ugye látszik, hogy ez nem teljes kapcsolási rajz. Itt csak a kapcsolás lényegi része látszik. A többit úgy gondolom, zsigerből vágnia kell egy hobbistának.
Ha megfigyeled egy tápáramvezérelt kapcsolás topológiáját, azt láthatod, az opamp tápáram növekedése fogja nyitni a végfeteket. Ilyen például a Vf6 is.. Csak hogy az opampok tápáram a nyugalmi állapotban nem túl nagy. A TL071 tápáram a tipikusan 1,4mA.
Ez az 1,4mA a 470-os ellenálláson kevesebb mint 0,7V feszültséget hoz létre, ami messze nem elegendő a végfetek nyitásához. Ezért került bele az opamp tápsínei közé a trimmer. Ez pótolja a hiányzó áramot. Az említett 1,4mA az a teljes TL071 áramfelvétele, azaz az opamp kimeneti fokozatának nyugalmi árama ettől is kevesebb. Ha láttad már a TL071 belső kapcsolását, láthattad hogy annak egy "AB" osztályban működő kimeneti fokozata van. Ez nem csak a TL071-re, hanem gyakorlatilag az összes opampra igaz. Szóval ott van ez az "AB" osztályú végfok az opamp belsejében, aminek a nyugalmi árama kisebb mint 1,4mA, mert az opamp többi fokozata is fogyaszt valamekkora áramot, ezért a kimeneti fokozatnak talán még 1mA sem marad. Azt is tudjuk, hogy a nagyon alacsony nyugalmi áramű kimeneti fokozatot ha viszonylag nagy árammal terheljük, a keresztezési torzítás is nagy lesz, mert erősen közelít a tiszta "B" osztályú beállításhoz. Ezt a problémát kerüli ki a kapcsolásom, mivel ebben az opamp kimeneti fokozata nem "B", hanem "A" osztályban dolgozik. Van még egy másik hozadéka a kapcsolásnak, mégpedig hogy a tápfeszültség változása nem változtatja meg a Mosfetek munkaponti nyugalmi áramát, mivel a feteket meghajtó opampok áramfelvétele, azaz tápárama az állandó előfeszítést miatt közel állandó. Ez nem mondható el az eredeti kapcsolásról. Az a két opamp gyakorlatilag egy tokban is lehet, mondjuk legyen egy TL072. Ezek jelen beállításban U/I átalakítók, azaz a bemeneti feszültséggel arányos tápáramot hoznak létre. Az erősítő bemenetén a harmadik opamp pedig a feszültségerősítő. Annak a bemeneti alkatrészeit nem rajzoltam oda, mivel úgy gondolom az nem okoz gondot senkinek. A fetek gate körében ott van még egy-egy tranzisztor. Ezek szerepe kettős. Egyrészt a Mosfetek munkaponti áramát igyekeznek stabilizálni a hőmérséklet függvényében, másrészt gate töltés levezetését gyorsítják, ha túlvezérlődne az erősítő. Ha munkapont stabilizálás miatt egy kiegészítő tranzisztorról van szó, azt fel szokták szerelni a végtranzisztorok kalap közös hűtőfelületre. Ez így szép és jó, azaz csak szép. A teljesítmény tranzisztor felmelegszik, majd erre az értékre kellene melegedni a munkapont stabilizáló tranzisztornak is. Hogy ez mennyire sikerül neki, az sok mindentől függ. Én inkább azt ajánlom, hogy amennyiben mondjuk a teljesítmény tranzisztor TO-247 tokozású, akkor a munkapont stabilizáló tranzisztor legyen TO-126 tokozású, amit egyenesen a TO-247 hátára szerelhetünk, akár közös csavarral felfűzve. A TO-247 háta ugyanis sokkal jobban követi a benne lévő lapka hőmérsékletét, mint a bármelyik pont a hűtőbordán. Nyilván oldalakat lehetne még írni, de nem akarok. Van olyan részlet a kapcsolásban, amit finomhangolni lehet, de ehhez még kell építeni. Szimulátorban ugyanis nem működik, pontosabban az én szimulátorban nincs deffiniálva a tápáramfelvétel. Hogy pontos legyek, kis trükkel át lehet verni a szimulátort is, de az munkaigényes. Nos, nagy vonalakban ennyi.
Azért leszimulálram a VF6 zéneres kapcsolást, hogy megnézzem a nyugalmi áram stabilságát a tápfesz függvényében. 2X51V-nál beállítottam 100mA-t
Ha a tápfeszt megemeltem 53V-ra, a nyugalmi áram 190mA lett. 55V-nál már 300mA. Ha leesik a tápfesz 47V-ra, az áram 10mA. 45V-nál a fetek nyugalmi árama megszűnik.
A koromhoz képest a sok gondom hátráltatja a VF3 befejezését. Azért persze haladok a vége felé.
A visszacsatolás kondija átmeneti, a nichicon megrendelés alatt. Az elna silmic II. helye is ideiglenes az üzembe helyezéshez. A kábelezéshez ezüstözött OFC, és NEI 1001 kábelt használtam némi pepecseléssel.
Ezt ki lehet védeni, ha stabil tápot építesz a műveleti erősítő részére. Csak 4db alkatrész pluszban, és stabilabb lesz a nyugalmi áram.
|
Bejelentkezés
Hirdetés |





A másik erősítő ami közvetlenül a VF3 után épült és került be valami kibelezett sony dobozba, azt hiszem Conductor néven fut, a módosított VF2, az atomstabil. Nagyon körbe van pakolva az asztalomon, nem szívesen bontanám meg, így az üveglapon keresztül fotóztam a lényeget, mai napig használom.


Miért nem lehet egyenletesre csinálni ezeket? 














