Fórum témák
» Több friss téma |
Csak simán át kéne neveznie .jpg-nek, mielőtt berakja ide, és máris jó lenne.
Egyáltalán miféle jószág generál manapság ilyen .jfif fájlt?
Köszi, ez nekem sem okozott problémát, csak kíváncsi voltam, hogy milyen mai fotó masina készít JFIF formátumú fájlt. Mert nagyon sok fényképezőt, kamerát, telefont ismerek, de azok mind JPG formátumban rögzítenek alapból. Illetve a profi gépek meg RAW formátumot szoktak még.
Vagyis a kérdés még adott. ![]() Ha tud valaki infót erről, és nem csak leminősít egy egyszerű kérdést. A hozzászólás módosítva: Dec 25, 2025
Igazából nem korrekt átnevezni jpg-re, csak működni szokott.
A képben lehetne, de nincs metadata, hogy mi készítette. A fórum Útmutatójában és GYIK-jában szerintem egyetlen szó sincs arról, hogy valamilyen formátum ajánlott lenne. Ha a jfif is igény, akkor inkább kérni kell az adott kiterjesztés kezelését úgy, ahogy a webp-ét nemrégen, nem azt cikizni, aki feltette. A képkiterjesztések listája amúgy is véges. Persze ez nem te voltál. A hozzászólás módosítva: Dec 25, 2025
Az iPhone alapértelmezett képformátuma a HEIC. Ez ravasz dolog ha nincs kifejezetten erre a célra alkalmas megjelenítő vagy konverter a PC-n. Azaz rosszabb mint a mostani téma formátuma, mert ezt nem könnyű megnyitni.
A VF3 kaland…
Még a VF4-felújítását sem fejeztem be. A fejhallgató erősítő témában vagyok épp belefeledkezve, amikor a fiam már másodszor áll elő a hajdani VF3 nyugalmi beállításával...
Összeállt a kép a folytatáshoz, mivel a beszerzések megtörténtek.
Csináltam pár fotót emlékül a régi állapotáról. A felújítás a készülék méreteinek fenntartásával történik, mivel a felhasználása ezt kiköti. Jelenleg a becsatoló kondi nem a végső elképzelésnek megfelelő típus. Az Janzen Superior Z lenne. A bemeneti mechanika is jelenleg így marad, de a tartó bakja műanyagra lesz cserélve, mivel feltekert hangerőnél, üres bemenettel búg, és pozitív változást mutat, ha földet lát. Csak hogy a duál monó esetében ez bemeneti földközösítést jelentene. Így kerül a műanyag lap a képbe. Helyszűkében vár reám a babra.
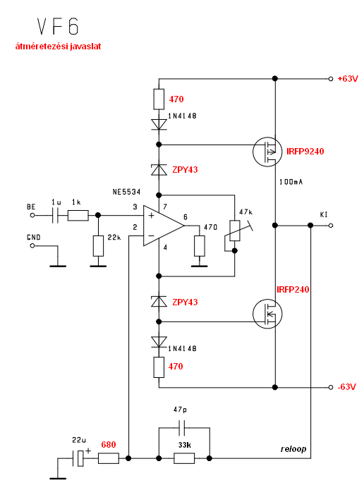
VF6 +/-51v-rólSziasztok.Meg szeretném épiteni a vf6-ot 2x35.8V-os tápom lenne hozzá egyenirányitás nélkül, egyenirányitva olyan +/-51V,az lenne a kérdésem hogy a mellékelt rajzon elég ha csak a zéner diódákat cserélem a megfelelö értéküre vagy mást is cserélnem kellene?Én úgy számoltam,hogy egy 30-33v körüli zénert raknék be de javitsatok ki hatévedek.Válaszokat elöre is köszönöm.
Szia! Tápoldalanként lejön a tápfeszültségből 3 V a MOSFET Ugs, valamint 17 V IC tápfeszültség. A maradék feszültségnek kell esni a Zener diódán. Helyesen számoltál.
Eddig megvan...
+-51V-ot említesz a szövegben, és +-63V-ot írsz a kapcsolásra. Melyik lesz a várható tápfeszültség?
A rajzot innen töltöttem le nem irtam át a feszültségeket rajta.A feszültség +/-51v.
Elméletileg igen, de nem ajánlom. Bár nagyobb áramú, nagyobb teljesítményű, de a gate kapacitása és a meredeksége is nagyobb. Már az IRFP240 sem igazából párosítható jól a gyárilag komplementerének nevezett IRFP9240-hez, mert rdson, gate töltés, meredekség tekintetében az optimális párosítás IRFP240/9140. A 9140 persze csak 100V-os. Mármint papíron. Gyakorlatban ha jó szériát fogsz ki, 140V-os.
Nem sok az a 2X63V? Gondolj arra is, hogy az opamp tápfesze mekkora lesz üzem közben. Az MN5534 ajánlott teljes tápfesze 44V. Vagyis 2X22. De a hibátlam működéshez az is kell, hogy ez a feszültség ne fogyjon el. Pontosabban az opamp kimenete és a tápfesz sín között maradjon legalább akkora feszültség, hogy az opamp kimeneti tranzisztorai még ne szaturáljanak. A hozzászólás módosítva: Márc 9, 2026
Nem 2x63V lesz hanem csak 2x51v
Esetleg még gondoltam az irf640/9640 párosra.
Sajnos egyre kevesebb tag ért semmihez. Te azért értő vagy.
Ötletelünk,ötletelünk. Mi a cél?
Már ez a feszültség is ÉLETVÉDELMI,érvényes szabványok ismeretének teljes hiányát jelzi. Hajrá!!
A VF6 nem szereti ha változik a tápfesz. Már kismértékű tápfesz emelkedés is jelentős nyugalmi áram emelkedést okoz. Viszonylag nagy belső ellenállású tápegységgel stabil tud lenni, szobai használatra szépen tud szólni. Viszont nagy hangerőn beszakad a táp, fuldoklik az erősítő. Ha viszont jól terhelhető alacsony belső ellenállású tápot használunk, akkor közel tápig kivezérelhető, hatalmas erő van benne. Viszont ha ilyen tápot használunk, a hálózati feszültség változása erősen ki fog hatni a nyugalmi áram változására. 2X35V felett inkább a VF2 vagy a VF5 ajánlott, az sokkal toleránsabb a tápfesz változásra. 2X25V alatt pedig a VF3, bár annak sem jó a tápfesz toleranciája.
Csábító lehet a minél nagyobb áramú fetek használata, de egy kisebb áramú fet előnyösebb lehet. 2X40V tápfesznél 8 Ohmos terheléshez én az IRF630/IRF9530 párosítást ajánlom.
Már egyszer építettem vf6-ot igaz +/-25v-al,azvóta is szelépen üzemel majdnem minden nap hallgatom.Amit most szeretnék építeni az egy régi onkio 5.1-es erősítőbe kellene amiben a végfok tönkrement és annak a helyére szeretném amolyan garázsázsba zenét hallgatni.
Megnéztél olyat, hogy ennek a VF3-nak, vagy a nagyobb feszültségű változatnak milyen drain áramok alakulnak ki mondjuk 20 % túlvezérlésnél?
Azt tudom ajánlani, hogy a VF3 kapcsolásban az opamp tápvezetékei között lévő rtimmert cseréld ki egy áramgenerátorra, ami állandó áramot biztosít majd a fetek előfeszítéséhez.
Nem néztem, mivel nem tetszik a kapcsolás. Nem könnyű stabilan tartani a nyugalmi áramot. Szimulátorban az opampok tápárama hamisan jelenik meg, szkóppal meg nem egyszerű mérni ebben a topológiában. Már van akkus szkópom, meg tudnám mérni, de nincs időm, meg kellene csinálni hozzá egy teszt példányt.
Torzításig hajtott végfokok alapból nem így néznek ki, ott meg kell akadályozni, hogy a visszacsatolás próbálja a szaturáción túl is linearizálni a működést.
Igen. A túlvezérléskor a visszacsatolt jel nem lesz akkora, hogy ellentartson a bemeneti jelnek a különbségképzésnél, emiatt az opamp túlvezérlődik és a kimeneti tranzisztorai a GND felé amnennyire tudnak kinyitnak. Ez túlvezérli a FET-ek gate-jét. Máris összejön egy holtidő féle, egyrészt az opam nehezen tér észhez, másrészt a FET-ek is, hiszen nincs ami a bennük tárol töltést elvezesse. Komoly együttvezetés alakul ki, óriási disszipációval. Ezért hívom ezeket öngyilkos kapcsolásoknak. Van ennek ellenszere, de akkor már jóval bonyolultabb lesz a kapcsolás.
A tápáramokat nem tudják a szimulátor modellek, vagy legalábbis kevesen. A napokban megkérdeztem AI-t, hogy tudna e ilyen modellt csinálni? Mindjárt csinált is egyet, az opamp kimeneti áramát tükrözi a tápágakba. Mire kiveséztük a működést, az utolsó kérdésemre nem jött válasz, el sem jutott AI-ig és az addig megírt csetünk egyszerűen eltűnt a gépemről. Ma újra megpróbálom.
AI küldött vagy 10 verziót, egy sem működik. Nagyon rosszul olvas kapcsolási rajzot, nem érdemes komolyabb dolgokat kérdezni, még nem tart ott a fejlődésben.
Kedves Béla,
Idézet: „Nem néztem, mivel nem tetszik a kapcsolás.” Ha magamból indulok ki, Nem vagyunk egyformák, vagyis más szemmel néz egy kapcsolásra aki guru ebben, és más szemmel, aki nem. Ennek a fajta építőnek marad a tapasztalatokra épülő hozzáállás. Szó volt már erről, hogy mi az előnyös a "Királyokban". A kevés alkatrész hangzásra gyakorolt kedvező hatása. Persze a serpenyő másik oldalán lenne az igényes kivitelezés. Igényesség alatt nem a Kínai panelen felsorakoztatott alkatrészeket értem, hanem, amit Te is forszírozni szoktál:a mit hová szerencsés kötni elvet és innentől mindegy a mit látni. Az viszont nagyon igaz, hogy minden kapcsolást szerencsés arra használni, amire tervezték. Én nem tudom, de nekem semmi bajom nem volt egy "Király" kapcsolással sem, pedig azért van fülem a zenéhez. Most épp a fiam kb 10 éves VF3 felújításával foglalkozom, mert ingatag lett, ami régen nem volt rá jellemző. Azonban ez volt hajdanán az első Királyom, mint FET-es erősítő. Akkor még nem tudtam, hogy a Teapo kondi mire képes. A sok egyéb elfoglaltságom ellenre lassan a vége felé vagyok vele. A szerelési elképzeléseim készülő felújításhoz, bizakodva, mint a többi építésem esetében, bízom annak hallható eredményébe. Mindig akad valami az építés során, amit az ember ki akar próbálni, így átfúrtam a kimeneti csatlakozót a FET-ek középpontja alá, hogy a közösítések hossza közel egyforma legyen. Ezáltal a kimenet is csillagpontba legyen köthető. Szóval, majd a gyakorlat eldönti, hogy e kapcsolás milyen hangminőséget tud produkálni.
Néha mikor van szabadidőm, szoktam méregetni ilyeneket. Asztali szkóppal nem egészséges méregetni olyasmit, ami a kimeneti jelen lebeg. Az ezért vettem USB szkópot, mert az tabletről is elmegy. Hozzá rádiós egér, aztán ezzel még a félhidas kapcsitáp felső oldali fetjének gate feszültségét is látom. Nem mintha nem hinném el a szimulátor vagy az AI válaszát, de a mérés az mérés.
Egyébként az építők többsége jelezte, hogy nagyobb frekvencián megnő az áramfelvétel. Ezt kompenzálja a puha tápegység, de azzal meg az erő fogy el belőle. Történtek kísérletek arra, hogy a fetek gate kisütését emitterkövetőre bizzák, szimulátorban néztem is, de állítólag a VFX lényege tűnik el tőle. Valószínűleg éppen ez az összenyitás okozza magas hangoknál azt, hogy nem "fetes" a hangja. Persze ez csak vélemény. Talán lehetne vele foglalkozni, csak rá kellene érni. Még hat év a nyugdíj, ha nem lesz változás. Akkor majd ki szeretnék próbálni sok kapcsolást, ami most csak fejben van meg. Ezek többsége nem is hifis, hanem zenekari dolog. Mégpedig a túlvezérlés, gerjedés és a brumm is ide tartozik. Ezek nem csupán zavaró tényezők, gyakran fontos összetevője a hangoknak.
Kedves Elek.
Amikor erősítőt választunk, annak szerves része lesz a zenei anyag. Egyszer valahol írtam, hogy amikor a bőség zavarában sok erősítő volt körülöttem, bróbálgattam hogy melyik lenne a legjobb. Volt köztük visszacsatolás nélküli triódás "A" osztályú csöves, ultralineár pentódás, laterális fetes, fix frekvenciás PWM, önrezgő PWM, meg Quad405 is. Már egyetlen album zeneszámai is más-más erősítőn szóltak jobban, nem hogy eltérő stúdió munkák. Így jött az, hogy bár sok előadó műveit elismertem, soha nem hallgatom. Például Soltész Rezső hatalmas színvonalon énekel, de soha nem fogom hallgatni. Ez nem személyes, hanem más az érdeklődési irányzat. Demjén vagy Zorán koncertjén még a könnyem is kicsordul, de itthon nem hallgatom őket. Vannak viszont olyan előadók, akiket csalódás látni élőben, viszont olyan anyagot adtak ki, hogy ezerszer is meg tudom hallgatni itthon. Nos, az ilyen zenéhez illő erősítő kell itthonra. Szóval maga a VF2/6 olyan zeneműveken érzi jól magát, amit nem hallgatok. Ez nem az erősítő hibája. Így vagyok a vinillel is, hétvégén egy-egy lemezt felteszünk, de ennyi. Most is szombaton egy limitált kiadású fog szólni, majd el fogom pakolni pormentes helyre hónapokra.
Te hívtad fel a figyelmemet a megfelelő erősítő az adott felvételhez dologban.
Mostanában nyúznak a dolgok, és már pár napja nem hallgattam zenét, és ekkor csak a Canamp volt kéznél, meg a player. Jól esett egy kis tranyós A osztályút fülelni. Mindentől függetlenül, mivel hogy mostanában csak a hibridedet hallgatom "jóban rosszban". Soltész Rezsőt mostanában nem hallgatok, mivel a DAC-om tesztanyagainak része. Annak most éppen nincs végfoka. Sajnos nekem is elő kell venni a lemezjátszót, ha lemezt akarok hallgatni. És mivel kényes jószág, kell hozzá a megfelelően indokolt alkalom. A többivel meg hasonló véleményen lennénk, legfeljebb az előadók lennének mások, vagy tán még az sem biztos... Ha megleszek az átépítéssel kíváncsiságból kipróbálok vele egy Foo Fighterst, persze nem nagy hangerőn, csak úgy a hangzás kedvéért. |
Bejelentkezés
Hirdetés |
























