Fórum témák
» Több friss téma |
Mielőtt kérdezel, a következő két dolgot ellenőrizd!
I. A helyes tápfeszültségek megléte.
II. A kimeneten van-e egyenfeszültség.
Élesztés.
Valaki estleg tudna akkor olyan A osztályú erősÍtőt mondani,ami 4 ohmra is jó,és aszimtrikus tápról megy?Sebestyén Feri nem biztos hogy fent van mostanában.Vagy ha át lehetne valahogy alakÍtani az őáltala ajánlott kapcsolást 4ohmosra,az érdekelne..
Szia!
Ha dip 16-os akkor valószínű ugyanaz mint a YD2025=TEA2025=KA2206
Szia!
Igen, 16 os. Köszi! Utánajárok akkor hol kapható és megnézem hogy működik vele. Vagy ha tudtok boltot ahol van, megköszönném Üdv. Skillberto
KA2206 ot találtam is Lomexban, megnézzük akkor mien. Köszi mégegyszer.
Itt az adatlapja, azért mielőtt veszel hasonlítsd össze a bekötését a tieddel!
Megnéztem, köszi. Jónak néz ki a kapcsolással, bár a dc ág kicsit piszkálja a csőröm, de a vec ágra kapcsolódik ami meg aztán a tápra...Szóval szem jól fog futni
Van 1 erositom pontosabban csak volt mert elromlott . Valami elektromures, roman gyartmany de jol szolt 2x20W 4Ohm.A baj ott kezdodott ogy gondoltam kipucolom nem is lett volna ez baj csak eszrevettem hogy par ellenallas mar a veget jarja ugyhogy kicsereltem azokat de meg utanna is ment. Asszem aval rontottam el hogy a panel ajja hozzaert a testhez . a tunetek a kovetkezok van 1 ellenallas(68 OHm) ami fustol ha bekepcsolom az erositot tovabba 2 tranyo(BD139) melegszik de nem veszejes a vegfoktranyok nem melegszenek de ez csak az egyik sav a masikat majd csak ez utam mert az egyaltalan nem reagal.van kapcsolasi rajzom is.. legyszi segitsetek mert mar kikeszitett teljesen .minden otletre nyilt vagyik elore is koszi
Épp az lehet a baj, hogy a végtranyók nem melegszenek, tehát munkát nem végeznek.(A rövidzár tönkretehette)Amikor bekapcsolod egyáltalán semmilyen hangot nem ad ki, semmi búgás? Nem tudod óvatosan megmérni, hogy vesz-e fel áramot, és kap-e feszt? Nincs véletlenül a végtranyónak külön biztosítéka? Mert az én erősítőmnél is van mind a kettőnek külön biztije.
Ha van rajzod, akkor tedd is fel.
A képen Lengyel erősítő van. Ha a rajz alapján nem tudod megjavítani, akkor nem hinném, hogy tudunk segíteni. Bár, elmondhatjuk, melyik alkatrész miért van az áramkörben, de - gyanítom - egy tranzisztor mérése már lehet Nálad problémás. Tehát, tedd fel a rajzot, és utána beszélgetünk.
okes itt a rajz az jo lenne ha elmondanad esetleg azt hogy mit kell kicserelni vagy mi mehetett tonkre ja es van kulon biztositeka mind a 2 savnak
nem ad ki semijaen handot
es fustol az egyik ellenakas
A félvezetők nagyon nem szeretik az ilyen jellegű zárlatokat. Az olvadóbiztosító csak hangfalat védi, az erősítőt csak a hálózati bizti. Ott valószínűleg több tranzisztor is meghibásodott, ezért - kiforrasztott állapotában - meg kéne mérni az összeset. Ha nem megy a tranyómérés, inkább cseréld ki az összeset. A leégett ellenállásokat is ki kell cserélni. Ha nem érted a végfok működését, inkább ne is kísérletezz, mert egyetlen bent hagyott hibás alkatrész miatt újra meghibásodásokat okozhat.
Az a baj, hogy a távolból ezt nem lehet megmondani, mi hibásodott meg. Ezt Neked kéne megmérni az erősítőbe.
Sziasztok! :integet2: Nincs Valakinek egy 2-3W-os mono erősítő kapcsirajza?Lehet ic-s,de a tápfesz ne legyen több +12 voltnál.Nekem van egy de nincsenek jelölve a típusok és az értékek.
HELP! :help: UI:létezik egyáltalán ilyen kis áramú trafó? Gugli kilőve.Néztem mindet.
A kapcsolásod innen való:
Bővebben: Link Itt meg vannak az értékek! De szerintem ilyen kis teljesítményű erősítőt csak IC-vel érdemes csinálni!
Ha már felrakod a rajzot, kapcsold ki az auto méretezést mert így semmit sem látni belőle!!
Ha bandikala kis teljesítményű és torzitású végfokot akar és ehhez meg vannak az alkatrészek akkor csinálja meg!
kicsereltem az osszes tranyok kiveve a vegtranyokat es ugy is ugyan azt gyinalja .szerintem meg a huzalellenalasok(0,5ohm) is tonkrementek.de ha nincsenek bekotve a vegtranyok akkor nem melegszik szemmi nem reagal semmire . Akkor azokkal van bibi tonkrementek??? es ha kicserelek minden alkatreszt tehat vegtranyok,tranyok,ellenalasok,huzalellenalasok akkor fog mukogni gondolom en.szerintetek is??? ja es a rajz alapbol ijen kicsi semmi koze az automeretezesnek de atkuldom szivesen ha tudtok segitenni ja es lemerek en akarmit csak monyad hogy mit kell koszi elore is
A végtranzisztorokat mindenképp ellenőrizni kell, mert sokszor azok mennek tönkre először!
A többi tranzisztort ugyanolyan típusúra cserélted? Az ellenállásokat is ki tudod mérni. Mértél feszültségeket?
Nem véletlenül írtam, hogy 1! bent maradt hibás alkatrész - lavinaszerűen - tönkretehet újra egy csomó alkatrészt. A tranzisztormérésben, vagy cserében a végtranzisztorok is (főleg) beleértendők ezen logika szerint. Ha azok mérését/cseréjét elmulasztottad, akár kezdheted az egész munkádat előröl. Sajnos.
Üdv mindenkinek!A következő stab ic-k helyettesítőjét keresném. 78M07 , 78M09 . 79M07 , 78M12A .Sony STR-DE345 5.1-es erősítőmben vannak.Az én tippem szerint a 78M07 a UA7807 lehet.De ez csak tipp.Aki van ötlete az nyugodtan adja ki magából.A segítséget előre is köszi!!!
persze minden tranzisztort ugyanojanra csereltem ki ...
Nem kell őket helyettesíteni, kaphatóak!
A 78-as sorozat a pozitív, a 79-es sorozat a negatív feszültségekre valók. A kimeneti feszültséget az utolsó két szám mutatja, az M pedig arra utal hogy fél amperes. Az hogy előtte milyen betű van (UA, LM stb.) csak a gyártóra utal, szinte lényegtelen!
Sziasztok. Kis segítséget szeretnék kérni.
Egy STK4050V hybrid IC-s erősítőt szeretnék építeni. A rt.-ból már ki is halásztam hozzá egy kapcsolást. A kérdés az, hogy ez megfelelő kapcsolás nekem ha én mindenféle védelemmel fel akarom ruházni azt az erősítőt. Ha jól tudom az IC alapból pár másodperces rövidzárvédelemmel van ellátva. (akkor elég ha valami biztivel védem a hangfalakat). Ha kell hozzá hangfal védő (teljesítmény, koppanás) akkor olyat szeretnék amivel a kivezérlést deprez műszerrel tudom figyelni és ha működésbe lép akkor jöhet mindjuk egy piros LED. A hővédelemről nem tudok semmit! Vajon tudja ezt az IC? Ha nem milyet érdemes csinálni? Ventis hűtőbordával szeretném hűteni de úgy, hogy csak akkor kapcsoljon be ha elér egy bizonyos hőfokot és utánnna is szabályozva legyen a fordulatszáma. Tehát nagyon sok kérdésem van még. Ja és egy jó előerősítőt is szeretnék hozzá. Segítségeteket előre is köszönöm.
Szia!
Ez egy különlegesen nagy teljesítményű hibrid. Gondolom, az ára is ehhez igazodik. Előnyei: Az ilyen IC lényege az, hogy nagyszámú előállított példány miatt "megéri" válogatni a kristálylapkán az egymáshoz igen közelire sikeredett "elemi tranzisztorok" között. Ezért ezek az áramkörök igen jó tulajdonságokkal bírnak, mert csak összehangolt paraméterekkel rendelkező félvezető készlettel látják el. Ezért van az, hogy igen sokféle példány jelenik meg belőle. Ez sajnos hátrány is, mert nagyon sok gyártása abbamarad, meghibásodás esetén a csere nem biztos, hogy az utódtípusra lehetséges. Ez az IC nem rendelkezik semmilyen! belső védelemmel (az adatlapja alapján). Ez sajnos további hátrány, mert utólag ilyen irányú védelemmel nehéz kiegészíteni (bár az elvi lehetősége külső tranzisztorok további beépítésével elméletileg lehetséges). Félvezetőt biztosítóval védeni (akárcsak hangfalat) lehet, de nem ad 100%-os biztonságot. Koppanásgátlót nyugodtan építhetsz bele, mint ahogy kivezérlésmérőt is. Természetesen a kimeneti védelem működésének LED-es kijelzése sem megoldhatatlan. Az IC nem rendelkezik hővédelemmel sem. Véleményem szerint akkor érdemes ezt a végfokozatot megépíteni, ha legalább 2 garnitúra IC-t kap az ember ajándékba. Ehhez hasonló minőségű erősítőt össze lehet hozni tranzisztorokkal is, aminek az esetleges javítása nagyságrendekkel olcsóbb lehet, mint a hibrid IC cseréje.
Erre a végfokra külső rövidzár védelmet lehet rakni, mert az IC-t úgy alakították ki, hogy a szükséges kötési pontokat kivezették.
Imi65 vélemény helytálló, csak annyival egészíteném ki, hogy beszerzéskor oda kell figyelni mert elég sok hamis példány van az STK-k közt is! Idézet: „Erre a végfokra külső rövidzár védelmet lehet rakni, mert az IC-t úgy alakították ki, hogy a szükséges kötési pontokat kivezették.” Így igaz, mint ahogy említettem is.
Köszönöm a válaszokat.
4db ilyen IC-m van ajándékba azért is gondoltam, hogy megépítem (azt hogy eredeti azt nem tudom, gondolom nincs is sok lehetőség ezt kideríteni) A rövidzárvédelemhez akkor egy kis segítséget kérnék mert ezen hybrid családhoz nem találtam olyan kapcsolást amiket említettetek, magam meg nem tudom megtervezni. A deprez-es kivezérlésmérőhöz szintén nincs kapcsolásom ezért ilyen kapcsolásokat is várok. (találtam olyan hangfalvédő kapcsolást ahol egy LED-del mutatják a kivezérlést esetleg gondoltam ezt át lehetne alakítani)
Szia!
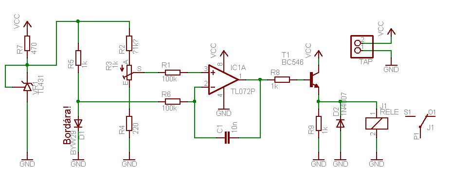
Nem kell messzire menni: itt a HE-n minden kapcsolást megtalálsz, csak használni kell a keresőt! Hangszóró védelmet pl. itt: Bővebben: Link Mellékeltem az IC egyszerű zövidzár védelmét.
Üdv a fórumon levőknek.Szerintetek a VF2 vagy az STK csinál nagyobb döngést?
|
Bejelentkezés
Hirdetés |








HELP! :help:
Gugli kilőve.Néztem mindet. 









