Fórum témák
» Több friss téma |
Alapjában két kérdés is felmerült bennem. Régi motoros vagyok a szakmában de a mostani alkatrészpiacon nem találok nagyértékű ellenállásokat. 10Mohm felettiekre gondolok és ráadásul fémréteg műszerellenállásra. Régen a REMIX gyártotta ezeket. 990Mohm-ot szeretnék összerakni 1:100 előosztó készítéséhez 10Mohm-os multiméterhez. A másik problémám van e valaki közülünk aki képes ekkora értékű ellenállás pontos 0,1% mérésére.
Szia!
Ilyen nagy bemeneti ellenállás kell? Mekkora feszültséget akarsz mérni?
Meggondolandó, hogy mekkora feszültségre, és pontosságra van szükség. Az utóbbit nemcsak az ellenállások hőfoktényezője befolyásolja, hanem az hogy ellenállások értéke a rájuk kapcsolt feszültség hatására is változik. Az osztó lassú (hónapok, évek alatti) öregedése is beleszól az osztási arány pontosságába...
Ha be tudod szerezni, akkor jók a Caddock ellenállások. A CONRAD-nál is látok ellenállásosztót (max 1200 V-ra), nem tudom, milyenek.
Nem csak a beszerzés a gond, hanem a megoldhatóság is. Mint írtam megmérni is gond ekkora értéket.
Nem akarok nagy feszültséget osztani, inkább a nagyon nagy mérési ellenállásra volna szükségem. Persze 1% mérési pontossághoz ennél jobb osztóra van szükségem. Nekem vannak 1Kohm és 1 Mohm között 0.01% pontosságra bemért gyári műszerellenállásaim. Ezeket használom ellenőrzésre. Egy mai fémréteg ellenállás 300V-os átütési szilárdságot képvisel, 9db 10Mohmos sorral alakítottam ki 1:10 osztót ezzel kb 3000V-ig azért lehet mérni. Ekkora feszültség felett úgy is különleges megoldások kellenek. Az öregedés egy jó műszerellenállásnál nem számottevő és a fémrétegek hőstabilitása is igen jó. Szobahőmérsékleten az a 10fok eltérés nem lenne mérhető.
Kb egy hete raktam fel az apróhirdetések közé 990MOhmos ellenálásokat. Ezeket direkt nagyfesz mérőcsúcsokban használták.
Ha még aktuális a dolog akkor néz rá.
Nem tudom megvan- e még Pesten az Electrade a Wesselényi utcában. Ott van ellenállás, és pontos mérőműszer is
Sziasztok!
A csatolt kapcsolásnak (U664-el felépített előosztó) hány volt kell?
Sziasztok!
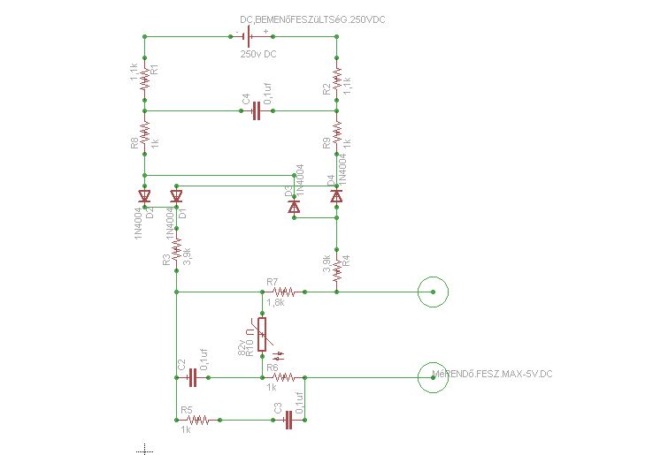
Nekem is szükségem lenne egy kis segitségre. 1/50-es fesz osztót szeretnék.. Mert a mérő max5v ot bír el. a bemenet viszont DC300v is lehet .. Van egy gyári panelem de sajna sokat enged ki a kimeneten ,és nem tudom mit is kéne változtatnom hogy 50es osztásu legyen.. Volna e erre öteletetek?? A rajz hibás met az 1k ellenálások valójában csak 10 ómosak... Köszi:pityu |
Bejelentkezés
Hirdetés |






