Fórum témák
» Több friss téma |
Fórum » Death of Zen (DoZ) 20W-os A osztályú erősítő
Témaindító: vendelkiraly, idő: Dec 17, 2007
Témakörök:
Kenyes kerdes a penz mert ami az egyik embernek draga a masiknak nem biztos, hogy az, illetve amit az egyik ember megengedhet maganak mert van ra penze a masik nem biztos, hogy megveheti. Illetve az is lenyeges, hogy ki honnan es milyen aron tudja beszerezni az alkatreszeket. En a JLH erositomet (ami itt a HE-ne a cikkek kozott is fent van) kb. 8-9e Ft-bol hoztam ossze. A trafo volt a legdragabb, ha jol emlekszem 4eFt. A hutobordakert nem fizettem penzt viszont dolgoztam ertuk (a szabadidomben segitettem valakinek szamitogepet installalni/karbantartani aki ezert adott nehany hutobordat es egyeb dolgot). Az alkatreszek es a doboz kerult plusz 4-5eFt-ba amiben proba vegtranzisztorok is voltak. Ez a vegleges erosito koltsegvetese. De mielott ezt megepitettem volna csinaltam nehany proba verziot amihez gyakorlatilag csak egyetlen puffer kondit vettem boltban, mert minden mas alkatreszem volt otthon (doboz nem kellett a proba verziohoz). Ennek ellenere en ugy gondolom, hogy egy DIY keszulek araban nem tukrozodik a hangminoseg igy szvsz felesleges is arakrol beszelni ilyen cuccok eseteben.
Még annyival kiegészíteném a költekezésemet, hogy a próbaverzióra is költöttem rendesen. Elsőször megcsináltam kartonlapra, hogy egyáltalán működik-e a dolog, mert nem találtam senki olyat aki megcsinálta volna a kapcsolást és az interneten közzé tette volna. Rod Elliott honlapját később fedeztem fel és úgy döbbentem rá, hogy ez a kapcsolás ugyan az. Aztán szerencsére Alkotó is elkészítette és segített összehozni a próbaverziót (itt volt némi tranzisztorgyilkolás is ami + tanulópénzbe került).
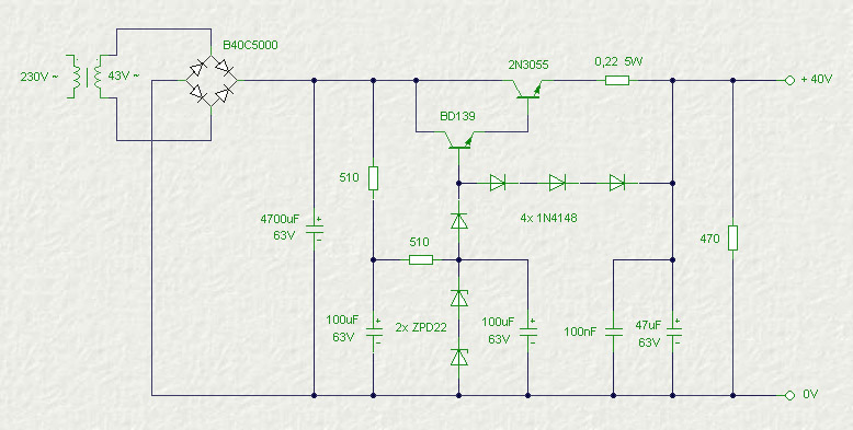
Idézet: „Ez az idézet sajnos nem igazán helytálló” Igen, igazad van; valóban nem számoltam egészen pontosan. Tulajdonképpen én egy darab toroid trafóval számoltam, amin két független szekunder van, tehát tulképpen dual mono kialakítású lesz a tervek szerint. Ez a trafó 225VA-s, 6000Ft-ért vettem, zsír új. Pufferkondiból oldalanként 3*10000µF-et terveztem bele, ezeknek kb 800Ft volt darabja, így hatan együtt már 4800-at tesznek ki. A végtranyók végül MJ15003-asak lesznek, ők négyen 2800-ba kerültek. Amit nem számoltam bele, az az összes többi (kis)alkatrész, mert pl nyáklap, ellenállások, kondik, kistranyók és trimmerek vannak itthon mind. Ezen felül nem számoltam a hűtőbordával és a dobozzal sem, ezek szintén rendelkezésre állnak itthon. Csatlakozókra is ugyanez vonatkozik, előerősítőm pedig van itthon két darab is ami csak kallódik valami fiók mélyén. Összességében tehát valóban nem volt helytálló a kijelentésem, miszerint 15eFt körül már ki lehet hozni, egészen egyszerűen csupán nem sikerült kellően végiggondolnom a dolgot. Egyébként én úgy érzem hogy azért nagyjából tisztában vagyok az árakkal; életem második erősítője egy Quad-405 volt (rögtön egy TDA-s valami után), és (némi tanulópénzzel együtt) is úgy 50ezerre rúgtak a költségek... Egyébként azóta már több Quad is készült itthon. vendelkiraly: Idézet: „Ott vannak a kimenőkondik, az áramkorlátos táp alkatrészei, meg a rengeteg csip-csupp dolog” Valóban, bár én valószínűleg nem építem bele az áramkorlátos tápot (de még nem döntöttem, bár szerintem felesleges). Kimenőkondikat pedig még szintén nem számoltam bele. lamalas: Idézet: „Ennek ellenere en ugy gondolom, hogy egy DIY keszulek araban nem tukrozodik a hangminoseg igy szvsz felesleges is arakrol beszelni ilyen cuccok eseteben.” Na látod ezt viszont aláírom - sok minden van ami ártényező lehet. Épp van otthon valami amit ezért nem kell megvenned a boltban, vagy sikerül pl. vateráról szerezni valamit olcsón, avagy a másik véglet, amikor mindent meg kell venni a boltban. szerk.: hogy valami on-topic is legyen, nem tudná valaki megmondani hogy mekkora a DoZ bemeneti érzékenysége? Az előerősítőről beszélve (írva) eszembe jutott, hogy lehet kihagynám az erősítési láncból - mert ugyebár minél rövidebb utat tesz meg az a fránya jel, annál jobb...
"Q1 is the main amplifying device, and also sets the gain by the ratio of R9 and R4. As shown, gain is 13, or 22dB, providing an input sensitivity of about 1V for full output."
Ezt találtam a szerző leírásában. Tapasztalat az, hogy hangkártyáról tlejes mértékben ki tudom hajtani az erősítőt, viszont egy gyengébb discman-ről nem tudtam teljesen kivezérelni, de egy másikról simán ment a dolog. Előerősítő szerintem csak akkor kell neki, ha a fent említetteknél gyengébb jelet akarsz rákötni. Én elkészítettem a szerző által javasolt előerősítőt, de alig használom. Igazából a hangszóróim se olyan nagyok, hogy bírják ezt az erősítést, meg egyébként sem szoktam hangosan zenét hallgatni. Most csináltam egy mikrofon előerősítőt, épp azt tesztelgetem a DoZ-vel.
Szia!
Szuper, köszönöm hogy utánanéztél nekem! (pont a szerző oldalát meg persze hogy elfelejtettem megnézni a sok eszemmel). Idézet: „Tapasztalat az, hogy hangkártyáról tlejes mértékben ki tudom hajtani az erősítőt” Én személy szerint a hangkártyát látom pont a szűk keresztmetszetnek (hangminőség szempontjából), de lehet hogy csak az enyém ilyen gyenge minőségű. Alaplapra integrált Intel hangkari, és nagyon sok zaj hallatszik bele (pl. HDD és optikai meghajtók bárminemű írási/olvasási műveleteinek esetén). Néha azért persze hallgatok gépről is zenét, tehát az jó ha hangkártyával már kivezérelhető a DoZ - viszont többnyire egy relatíve jó minőségű asztali cd-lejátszóról hajtom, ami egy kb. 2Vpp jelet ad a kimenetén. Így valószínűleg egy bemenetválasztóval és egy stereo potival megúszom a végfok előtti részt; illetve lehet lesz majd egy előerősített csatorna is, amire a kisjelű műsorforrások is ráköthetők lesznek.
Sziasztok fiúk ma ahogyan tervezten beindult a " VAS "Az alaplapra rákerültek a cuccok ,a hűtőbordák - is a helyükre kerültek.Bekanócozam és láss csodát ,semmi gond nélkül indul elsőre!Beállítottam a féltápot a végén és jön a nyugalmi áram beállítás / 1,7/ és szép lassan elkezd fűteni az aranyos!Nos ezután mintegy félróra fűtés után mégegyszer finomítom a nyugalmi áramot.Ekkor gondoltam kapcsolok valami muzsikát , már nagyon kiváncsian? Ekkor esett le az állam hát ennek a masinának valami álom a hangzása.Úgyvoltam vele , mint aki sohasem hallot még erősítőt szólni egész délután csodáltam, olyan hagokat fedeztem föl a különböző zenékben amit még eddig ugyanabban még soha.Pedig már nálam igencsak többszáz masina fordult meg a munka asztalomom,Szinte a csövestől a quadig , az összes stk-as.Egyszóval a gyáritól az összes ipari erősítőig.Szóval ez csodálatos , megéri vele foglalkozni ,megéri a ráfordított időt és pézt!!!Üdv Benus László
Az A osztály, az A osztály
Majd még írj a fejleményekről.
Szia, gratulálok hozzá!
A konstrukció is nagyon szépre sikerült, elsőosztályú a kivitelezés! Szerintem linkeld be a 'Ki mit épített' topikba is, mert oda (is) való.
Sziasztok és örülök hogy tetszik valakinek ez a mű ,reméllem majd a folytatás is tetszeni fog , már megvannak a tervek csak még eggyeztetnem kell egy két alkatelemmel kapcsolatban.Most jön a nehezebbik fele a dolognak / A dobozolás maradék része , ugyebár az alja az adott és a hátulja is .Tehát marad a két oldal a tető és az előlap!!!Ja annyit elárulok előre hogy lessz benne fa is?Mármint az anyagra gondolok.A GÉ tanácsára föltettem , a kimit épített topikba is .Eddig ott is tetszik ! Üdv mindenkinek CIROKL / Ja majdnem elfelejtettem ma is szól!!! a zene egéssz nap nálunk:
Szia!
Ha már így szóba hoztad a 'Ki mit épített' topikban, akkor most itt megkérdezném, hogy tulajdonképpen milyen elgondolásból került bele az áramkorlátos tápegység? Legfeljebb csak abból a szempontból tudnám megérteni hogy miért került oda, mert védi a végfokokat mondjuk egy kimeneti rövidzár esetén - bár erre szerintem elég lenne egy-egy biztosíték a trafó szekunder körében. Szóval meséld el légy szíves a dolog miértjét, mert jelenleg még mindig nem vagyok benne biztos, hogy szükségem van-e rá.
Szia nos ha visszalapozol az 5. oldalra akkor megtalálod a választ! Ezt a kérdést már vendelkirályal megvitattuk,de szerintem nem igazán fontos ha megfelelő trafód ,trafóid vannak.Tény és való hogy igy jobb a végfoknak , stabilabb és védettebb lessz ahogyan te is mondottad!De ha a Rod Elliot féle módozatot nézzük akkor az is elegendő / az a bizinyos zenneres megoldás!Ha van egy 30 voltos trafód akkor minden ok elegendő a pufferelés és kész a dolog.Hogy van -e rá szükséged azt te dönts el ,de szerintem még mindig azt mondom hogy megéri ezt beleiktatni,nemsok plussz költség.Megtehettem volna hogy visszatekerem a tafóimat de nem akartam szétbombázni őket.A Ki mit épített' topikban,már kérdezték tőlem hogy miaz a sok ellenálás és kondi a tápban , ezt itt is leírom RC szűrés és áramkorlátos táp!!!Üdv CIROKL
Szia!
Oké, így már világos, köszönöm a gyors választ!
Tény és való;egy csöves erősítő bekerülési/építési költsége többszörösébe jön ki egy félvezetősének,ebben teljesen igazad van.én a magam esetéből indultam ki,a saját gépeimen az utolsó szögig-csavarig mindent magam készítettem,a csöveket kivéve
de ha az össz.alkatrészt úgy kellett vna megvenni...valószínű,hozzá sem kezdek.így néhány ezer ft-ból(!) kihoztam a készülékeket. viszont,h nem mindenfajta zenén szólna jól...nos ezt nem nagyon értem.a csöves készülékeknek van egyfajta jellegzetes karaktere,amely a félvezetőkétől eltérő torzítási spektrumukra vezethető vissza elsősorban,s amely MINDENFAJTA zenén fennmarad.na most:ez vagy tetszik valakinek...vagy nem.a többségnek azért tetszik...más kérdés,h ezen erősítők jellegzetes erényei alig-alig,vagy egyáltalán nem"jönnek ki"napjaink elektronikus fogantatású,számítógépen kreált zenéin.mondjuk a hard-rock és a heawy-metal műfajt leszámítva(amit én sem hallgatnék ilyen erősítőn)minden más stílusban általában bizonyítják fölényüket,de innen már ízlés kérdése(is)a dolog.de azért fő működési területük a komolyzene.
Ilyenkor szokta azt mondani Laci barátom, hogy ha ő zenét akar hallgatni, akkor előveszi a klarinétot, szól a bandának, aztán zenélnek egy jót. Szerinte az a tökéletes hangzás, és magasról tesz az erősítők és hagszórok közti külömbségekre.
Persze mi, akik készítünk ilyen eszközöket, arra törekszünk, hogy minél jobban vissza tudjunk adni egy megtörtént eseményt pl: egy zenekar által lejátszott számot. Ez persze sosem sikerülhet és csak közelíteni tudjuk a valóságot. "Csöves hangzás" , "Tranzisztoros hangzás" , "Fetes hangzás" teljesen mindegy, egyik sem tudja visszaadni azt a megtörtént eseményt. Arról nem is szólva, hogy nem egyformán hallunk.
Bocsi! különbségekre, nem külömbségekre
Megtaláltam azt a bizonyos A osztályú erősítőnek szánt tápegységet, amit még 1969-ben publikált J. L. Linsley Hood. Mit szóltok hozzá? Mekkoora áramot bír el a kapcsolás? Milyen alkatrészekkel lehetne mai köntösbe bújtatni a kapcsolást (gondolok itt főleg a tranzisztorokra)? Ti mit változtatnátok rajta?
Értem én,amit mondasz...csakhát az emberek túlnyomó többsége(mondjuk 99%-a)nem tud ott és akkor zenét hallgatni,amikor éppen akar.ezért a zene-reprodukáló készülékek létjogosultságát megkérdőjelezni dőreség.abszolút igaz,h a valós akusztikus hangzás a legtökéletesebb,ezt még közelíteni is nehéz,nemhogy visszaadni.(sokszor éppen a zenészemberek nem foglalkoznak a hifivel,de nekik van rá"némi"mentségük...)
mert a legjobb gépek sem szólnak úgy,mint maga a hangszer,de ez még nem jelenti azt,h akkor ne hallgassunk zenét.én úgy szoktam definiálni,h számomra az a jó készülék,mely képes legalább az élőzene ILLÚZIÓJÁT megteremteni.minél magasabb fokú ez az illúzióteremtés,annál jobb a cucc.s ebben éppen az elektroncsöves készülékek jeleskednek leginkább.ez tény.az A-osztályú tranyós mindig szebben szól az AB"-nél,de a cső legalább annyival veri az A"-s tranzisztorost.én építettem fetes gépet is A-osztályban,nem volt rossz,de messze nem tudta azt a zenei minőséget nyújtani,vagyis még mindig"gépiesen"szólt.azért a DoZ-vel érdemes foglalkozni olyan szinten,ha valaki az átlag félvezetőstől jobbat akar.de szerintem is,-mint ahogy lamalas helyesen megjegyezte,-ez a kapcsolás tkp.a JLH egyik továbbfejlesztett reinkarnációja.ami persze nem baj!ezért is szólhatott annyira hasonló karakterrel a két készülék... valóban nem egyformán hallunk,mert mindenki más-más jellemzőket tart fontosnak,de egy-egy zenei történést legalábbis hasonlóképpen interpretálunk.eltértem a témától,sorry... Idézet: „A-osztályú tranyós mindig szebben szól az AB"-nél,de a cső legalább annyival veri az A"-s tranzisztorost” En ezt igy ebben a formaban kijelenteni nagy mereszsegnek tartom. Szerintem nem az osztalyok dontik el a hangminoseget. Sokkal tobb tenyezos dologrol van szo amibe benne van a szubjektiv erzekeles is. Magyarul nincs legjobb es nincs legrosszabb erosito mert mindenkinek mas az izlese. Termeszetesen vannak iranyok amiben az emberek egyetertenek (pl. egy sokol radional jobban szol még egy olcso mini-hifi cucc is amitol még jobban szol egy komolyabb hifi/audiofil/high-end cucc), de egy bizonyos ponton tul nem lehet sablonokat huzni semmire es kizarolag szubjektiv tenyezok dontenek.
Oké,én ezt nagy általánosságban értettem.zeneiségben biztosan vezet a cső,ha csak pontozással is,ebben neves nyugati hifi-szakírók is egyetértenek(akik többsége"véletlenül"csöves gépet használ otthon)
azt nem vitatom,h a félvezetős viszont lehet jóval dinamikusabb,lendületesebb adott esetben.más... egyszer egyik barátomnál tanulságos meghallgatáson voltam.újságolta,h vett egy drága marantz erősítőt.nos ennek a masinának az volt a különlegessége,h kis teljesítményen át lehetett kapcsolni tiszta A-osztályú üzemmódra.elkezdtük hallgatni AB-ben,majd úgy 15 perc után,mikor ismerősöm benyomta azt a bizonyos CLASS-A jelzésű gombot,a hangképnek az égegyvilágon mindene kitisztult... s rövid hozzászokás után már szentségtörés volt visszakapcsolni normál üzemre.és itt kizárólag az"osztály"döntött,hisz ugyanaz maradt az erősítő,a táp,az alk-részek,stb.tény,nekem is tanulságos eset volt... ezért merem hinni,h az A-oszt.magasabb minőségi szintet képvisel.az esetek túlnyomó többségében biztosan. Idézet: „...zeneiségben biztosan vezet a cső,ha csak pontozással is,ebben neves nyugati hifi-szakírók is egyetértenek...” En nem adok semmit az un. "neves nyugati hifi-szakirok" velemenyere. Teljesseggel hidegen hagy miket irogatnak ossze (nem is olvasok ilyen folyoiratokat) ugyanis nekem az a fontos, hogy en mit hallok es mit tapasztalok. Nem mondom, hogy masok velemenye nem erdekel, de azok alapjan amit masok mondanak en nem itelkezek es nem hozok donteseket. Csak a sajat fulemnek hiszek Errol az A vs. AB osztalyrol mar mintha irtam volna valahol ... Az AB osztalyu erositok kis teljesitmenyen (amig a beallitott nyugalmi aram engedi) tiszta A osztalyban uzemelnek. Amugy vannak masfele erositok is amik csakis A osztalyban tudnak uzemelni (SE erositok). Azt el tudom kepzelni, hogy ezek mashogy szolnak (nem feltetlen szebben/jobban) mint az AB osztalyu komplementer szimmetrikus erositok. Egyebkent en is csinaltam mar olyat, hogy egy AB osztalyu erositonek megemeltem a nyugalmi aramat hogy meg nagyobb hangeron is tisztan A osztalyban dolgozzon: az "égegyadta" vilagon semmi kulonbseget nem hallottam a kisebb nyugalmi aramhoz kepest De ettol fuggetlenul Ti biztos hallottatok valtozast, ezt en nem tudhatom ....
Szia!
Idézet: „Az AB osztalyu erositok kis teljesitmenyen (amig a beallitott nyugalmi aram engedi) tiszta A osztalyban uzemelnek.” Ezzel azért vitatkoznék egy kicsit! Abban igazad van, hogy kis teljesítménynél közel A osztályban üzemelnek, de ez azért nem ugyan az mint amikor egy tranzisztort beállítok a munkaegyenes közepére 1-2A állandó árammal vagy csak kb. 50-100mA-re mint az AB osztályú erősítőknél! Gondoltam rá, hogy ki kellene próbálni egy tipikus AB osztályú erősítőt, hogy két azonos készletet csinálni belőle, de az egyiket legalább 1-1,5A nyugalmi áramra. Akkor szerintem korrekten összelehetne hasonlítani őket! Persze következtetéseket akkor is csak arra a kapcsolásra lehetne levonni! Idézet: „En nem adok semmit az un. "neves nyugati hifi-szakirok" velemenyere.” Ezzel teljesen egyetértek kiegészítve azzal, hogy a hazaiknak se! Múltkor egy helyen várnom kellett kb. egy órát, unatkoztam ezért vettem egy-két "Audiofil" újságot, főleg azért mert az egyik címlapján a következő állt: Analóg vs. digitális erősítők. Na mondom ez érdekel elolvasom! Ismertették a két erősítőt külün-külön, majd egy kis értékelés, ami kb. ennyi volt: Analóg: Minden szükséges extrával felszerelt, könnyen kezelhető erősítő, amely kiemeli az analóg technika hangzásvilágát, érvényesül az analóg technika előnye a digitálissal szemben! Digitális: Minden szükséges extrával felszerelt, könnyen kezelhető erősítő, amely kiemeli a digitális technika hangzásvilágát, érvényesül a digitális technika előnye az analóggal szemben! Hírtelen azt hittem kihagytam egy oldalt, de nem, ez volt a szubjektív teszt eredménye! Persze a két erősítőt egy ember jellemezte! Majd megnéztem az árakat: mindkét erősítő a félmilla+ kategóriába tartozott! Ezt már az ember ne blamálja, csak mondja a vendégnek: Hja igen az erősítő félmilla volt plusz kettő a két hangfal... Ezekután már értettem, hogy miért van az "Audiofil" újságban az autó kormányához stílusban illeszkedő karóra meg GPS!
Egy rövid kis történettel én is hozzászólnék az erősítők "megvéleményezéséhez".
Most szerdán elvittük a DoZ-t egy olyan helyre, ahol meg lehet hallgatni az ott kirakott erölködőket és hangfalakt, illetve saját erősítőt és hangfalat is megengedik, hogy kipróbáljuk. (Az üzletben főleg Marantz erősítőket árúlnak) Tehát elvittük a vasat, volt is nagy csodálkozás amikor meglátták a hatalamas ronda hűtőbordákat, de megengedték, hogy kipróbáljuk az erősítőt. Jól mutatott ott a sok többszázezres csilli-villi cucc között az ütött-kopott külsejű erősítő. Aztán rákötöttek valami Quad hangfalakat és berakták a saját tesztzenéjüket, amit jól ismertek (egy valóban jóminőségű felvételt, egy komolyzenei műből már pontosan nem emlékszem, hogy mi is volt) Hallgatóztunk, aztán a tulajdonos megkérdezte, hogy mennyiből raktam össze ezt az erősítőt. Mondtam neki, hogy kb 25ezerből. A fickón látszott, hogy elcsodálkozott. És annyit mondott, hogy "Ebbe az erősítőbe, kb. egy 200ezres hang van." Azt mondta, hogy jó hangja van HI-FI cuccnak teljesen korrekt de nem High-End, mert "Nem elég levegős a hangja." Azt mondta, hogy kb. 200ezret ér az erősítő. Ti tudtátok hogy a hangminőséget forintba is ki lehet fejezni? Mert én nem. Sajnos nem tudtuk sokáig hallgatni, mert jöttek vásárlóerővel rendelkező érdeklődők és egy másik erősítőt tettek fel az asztalra. Szinte be se tudott melegedni az A osztály. Számomra az egészből az jött le hogy itt a hangminőség megítélését erősen befolyásolja az erősítőbe beforgatott pénzmennyisége. Tök mindegy, hogy jól szól, vagy nem, ha sokba kerültek az alkatrészek, akkor biztos több százezerforinos hang válik le a hangszóró membránjáról. Ettől függetlenül nem panaszkodhatok, mert megdicsérték az erősítőt és az üzletben lévő hallgatózók is komoly érdeklődést mutattak az erősítő iránt. Csak épp ez a forintosított hang nem tetszett. Lehet, ha azt mondom, hogy 100ezer ft-ot költöttem rá, akkor már 500ezret mondott volna a "hozzáértő"
Vendel, te KIRÁLY vagy!
Nagy ötlet volt. Gondolom nem kis erőfeszítésetekbe került elérni, hogy ""az ütött-kopott külsejű erősítő""-t ráköthessétek az üzlet hangfalaira. Hány ampér nyugalmi áramon ment akkor az erősítő?
Igazából nem kellett sokat győzködni őket. Szándékossan vittem pár ohm-os ellenállásokat amit a kimenetre tettem, hogy bekapcsoláskor véletlenül se pattanjon nagyot a hangszórójuk, ugyanis bekapcsoláskor sajna kicsit pattani szoktak a hangszórók. (Ezt a hibát már kiküszöbölték a javított verzón) De legnagyobb meglepetésemre mondták, hogy nekik is van pár olyan erősítőjük, ami bekapcsoláskor a fent említett jelenséget produkálja. Így teljesen nyugodt voltam és simán rákötöttük a hangszórókat, átbillentettem a kapcsolót, és már folyt is az 1,7A nyugalmi. Kérdezték, hogy A osztály-e, meg hogy tiszta A osztály-e. Csak azt sajnálom, hogy nem tudtuk sokáig hallgatni, és szinte hidegek maradtak a hűtőbordák, pedig egy ilyen erősítőnél számít, hogy bemelegedjen.
Még szándékomba áll visszamenni az üzletbe és többet hallgatózni. Szerencsére Budapesten van pár hely, ahova el lehet menni erősítőt, meg hangszórót "tesztelni".
A kerdes az, hogy van-e ertelme elmenni kereskedokhoz tesztelgetni ...
Szerintem nem, de ez csak maganvelemeny. En is elvittem mar egy maszek emberkehez az A osztalyu JLH-t (ő egyebkent vilag eleteben ilyen cuccokkal kereskedett, ma is ebbol el, millio erosito, hangsugarzo stb. atment mar a kezen) es o is par 100eFt-os erosito kategoriaba sorolta az erositom hangjat. Engem ez nagyon nem hatott meg, sztem ez marhasag. Mind1 ... ebbol en inkabb kimaradnek
Sok értelme valóban nincs. Én azért szántam rá magamat, mert hallani akartam, hogy hogyan szól egy "állítólag" komolyabb hangsugárzóval, ugyanis nekem nincsenek jó hangszóróim, voltaképpen nincsenek is, csak kölcsönbe van nálam két Magnat, amiben mindent kicseréltek már és a magas sugárzó elég pocsék benne. Így kíváncsi vagyok, hogy ez az erősítő mit produkál más hangszórókkal. Legjobb lenne építeni saját hangsugárzót is.
Talán majd egyszer az is bekövetkezik.
Nézd,én sem azt állítottam,h hasra esek a szak-újságírók véleménye előtt,de...azért azt el kell ismerni:ők azok az emberek,akik foglalkozásszerűen nap-nap után igen komoly berendezéseket minősítenek,ennélfogva meglehetős gyakorlatuk lehet a szubjektív tesztekben.s mivel high-tech készülékek is górcső alá kerülnek nem is oly ritkán,feltételezem,korrekt módon meg tudják ítélni,mi szól jól,és mi nem... amiből persze nem következik az,h ízlésük egybeesik az enyémmel.vagy akárkiével.s én sem olvasok jó ideje ilyen újságokat. :no: az erősítőre visszatérve;utólag mi is tépelődtünk azon,h VALÓBAN csak a nyugalmi áramot állítja-e az a bizonyos kapcsoló??vagy talán valami mást IS művel még...(enyhe frekikorrekció)a hallást adott esetben nagyon könnyen be lehet csapni.de mivel ez egy zsír-új 250ezres marantz volt,nyilván nem néztünk bele.(s valószínű,nem is tudtunk volna meg semmi okosat) de a különbség valóban jelentős,még vaktesztben is rögtön hallható volt.ha nálad nem érzékelhető eltérés a kétféle nyug-áram között,az nem azt jelenti,h NINCS IS különbség.(esetleg valamiért nem válik nyilvánvalóvá).gondolj bele:ez esetben mi értelme lenne az A"-osztálynak egyáltalán...
"Ebbe az erősítőbe kb.egy 200ezres hang van"ezen kijelentésével az üzlet tulaja valószínűleg arra akart utalni,h az erősítőd hangminősége kb.a 200e.ft-os gyári készülékekével egyenértékű,tehát ezzel sztem nem állított butaságot.(a kereskedőkre jellemző lehet,h minden tulajdonságot forintosítani akarnak).ezt én,-tekintve,h 25ezerből hoztad létre a gépet,-kifejezett dicséretként értékelném. :yes: bár mégsem vehette teljesen komolyan a dolgot,ez pedig abból látható,h az "A"-s gépet meg se szabadott volna hallgatni addig,míg el nem érte az üzemmeleg állapotát.ezt éppen egy hifi-kereskedő ne tudná?mindegy... summa-summárum;nem vallottál szégyent vele,s valahol ez a lényeg.e kis eset tanulságának fényében pedig el lehet gondolkodni az anyagi érték,s a hangminőség viszonylatáról...
Idézet: „...mi értelme lenne az A"-osztálynak egyáltalán...” Gyakorlatilag semmi. Legalabbis azoknak a komplementer szimmetrikus felepitesu A osztalyu erositoknek amik AB osztalyba is beallithatok. Egy SE A osztalyunak van ertelme, mert azt csakis A osztalyba lehet beallitani. Tehat ha A osztalyrol van szo en csakis SE (vagy hasonlo) erositokkel kiserleteznek ... Vendelkiraly: Ha van kedved hozd el a jovo heten vmikor az erositodet. Van uj DIY hangsugarzom ami megitelesem szerint mar egy magasabb szinvonalat kepvisel mint az elozo (sokkal jobban ki lehet hallani az erositok kozti kulonbsegeket!) illetve gyulnek az erositok is: A osztalyu JLH, 2 fele B5, conductor ... lehet hasonlitgatni ha akarsz. En mar megtettem ...
Igen nagyjából én is éreztem, hogy mit akart ezzel kifejezni, csak számomra ez teljesen furcsán hangzott. Nyilván egy kereskedő mindent pénzbe szímít át, még a hangot is. Számomra ez idegen és szokatlan. Valószínú, hogy mindenki a saját szemszögéből ítél meg és vesz észre dolgokat.
Egyébként én úgy véleményeztetném (teszteltetném)az erősítőket és a hangfalakat, hogy felállítanék egy kb. 15-20 fős csoportot akik egytől egyik szuperérzékeny füllel és sok tapasztalattal rendelkeznek, és nem kereskedők. Leültetném őket, úgy hogy csak a két hangsugárzót lássák és egy külön szobába lennének az erősítők. Azok előre be lennének állítva, hogy a hangszórókon, kb. ugyan olyan erősségű legyen a hang. A tisztelt uraknak, pedig az lenne a dolguk, hogy egy-két szám meghallgatása után valamilyen szempontrendszer szerint jellemezzék a hangot. Azt nem tudhatnák, hogy mi van a fal túloldalán. Vagy egyéni jellemzést adnának, vagy valami skálán jellemeznék a különféle tulajdonságokat (pl: magas, mély). Szerintem meglepő jellemzések születnének az összesítéskor. Persze valami nagyon jó tesztzene kéne, amiből sokmindenre lehetne következtetni. Kicsit olyan lenne, mint a borversenyeken. Persze, azt nem tudom, hogy az egymás utánni hallgatás mennyire befolyásolná az ítélőképességet, de azt is meg lehetne oldani valahogy. Ez az egész elképzelés, lehet, hogy túl naiv és megoldhatatlan, de mennyivel jobb lenne, ha kizárnánk az előítéleteket egy erősítő hangjának véleményezésekor. |
Bejelentkezés
Hirdetés |









de ha az össz.alkatrészt úgy kellett vna megvenni...valószínű,hozzá sem kezdek.így néhány ezer ft-ból(!) kihoztam a készülékeket. viszont,h nem mindenfajta zenén szólna jól...nos ezt nem nagyon értem.a csöves készülékeknek van egyfajta jellegzetes karaktere,amely a félvezetőkétől eltérő torzítási spektrumukra vezethető vissza elsősorban,s amely MINDENFAJTA zenén fennmarad.na most:ez vagy tetszik valakinek...vagy nem.a többségnek azért tetszik...más kérdés,h ezen erősítők jellegzetes erényei alig-alig,vagy egyáltalán nem"jönnek ki"napjaink elektronikus fogantatású,számítógépen kreált zenéin.mondjuk a hard-rock és a heawy-metal műfajt leszámítva(amit én sem hallgatnék ilyen erősítőn)minden más stílusban általában bizonyítják fölényüket,de innen már ízlés kérdése(is)a dolog.de azért fő működési területük a komolyzene.

mert a legjobb gépek sem szólnak úgy,mint maga a hangszer,de ez még nem jelenti azt,h akkor ne hallgassunk zenét.én úgy szoktam definiálni,h számomra az a jó készülék,mely képes legalább az élőzene ILLÚZIÓJÁT megteremteni.minél magasabb fokú ez az illúzióteremtés,annál jobb a cucc.s ebben éppen az elektroncsöves készülékek jeleskednek leginkább.ez tény.az A-osztályú tranyós mindig szebben szól az AB"-nél,de a cső legalább annyival veri az A"-s tranzisztorost.én építettem fetes gépet is A-osztályban,nem volt rossz,de messze nem tudta azt a zenei minőséget nyújtani,vagyis még mindig"gépiesen"szólt.azért a DoZ-vel érdemes foglalkozni olyan szinten,ha valaki az átlag félvezetőstől jobbat akar.de szerintem is,-mint ahogy lamalas helyesen megjegyezte,-ez a kapcsolás tkp.a JLH egyik továbbfejlesztett reinkarnációja.ami persze nem baj!ezért is szólhatott annyira hasonló karakterrel a két készülék... valóban nem egyformán hallunk,mert mindenki más-más jellemzőket tart fontosnak,de egy-egy zenei történést legalábbis hasonlóképpen interpretálunk.eltértem a témától,sorry...
azt nem vitatom,h a félvezetős viszont lehet jóval dinamikusabb,lendületesebb adott esetben.más... egyszer egyik barátomnál tanulságos meghallgatáson voltam.újságolta,h vett egy drága marantz erősítőt.nos ennek a masinának az volt a különlegessége,h kis teljesítményen át lehetett kapcsolni tiszta A-osztályú üzemmódra.elkezdtük hallgatni AB-ben,majd úgy 15 perc után,mikor ismerősöm benyomta azt a bizonyos CLASS-A jelzésű gombot,a hangképnek az égegyvilágon mindene kitisztult... s rövid hozzászokás után már szentségtörés volt visszakapcsolni normál üzemre.és itt kizárólag az"osztály"döntött,hisz ugyanaz maradt az erősítő,a táp,az alk-részek,stb.tény,nekem is tanulságos eset volt... ezért merem hinni,h az A-oszt.magasabb minőségi szintet képvisel.az esetek túlnyomó többségében biztosan.
Az AB osztalyu erositok kis teljesitmenyen (amig a beallitott nyugalmi aram engedi) tiszta A osztalyban uzemelnek. Amugy vannak masfele erositok is amik csakis A osztalyban tudnak uzemelni (SE erositok). Azt el tudom kepzelni, hogy ezek mashogy szolnak (nem feltetlen szebben/jobban) mint az AB osztalyu komplementer szimmetrikus erositok. Egyebkent en is csinaltam mar olyat, hogy egy AB osztalyu erositonek megemeltem a nyugalmi aramat hogy meg nagyobb hangeron is tisztan A osztalyban dolgozzon: az "égegyadta" vilagon semmi kulonbseget nem hallottam a kisebb nyugalmi aramhoz kepest
De ettol fuggetlenul Ti biztos hallottatok valtozast, ezt en nem tudhatom ....
Sajnos nem tudtuk sokáig hallgatni, mert jöttek vásárlóerővel rendelkező érdeklődők és egy másik erősítőt tettek fel az asztalra. Szinte be se tudott melegedni az A osztály.
Szerintem nem, de ez csak maganvelemeny. En is elvittem mar egy maszek emberkehez az A osztalyu JLH-t (ő egyebkent vilag eleteben ilyen cuccokkal kereskedett, ma is ebbol el, millio erosito, hangsugarzo stb. atment mar a kezen) es o is par 100eFt-os erosito kategoriaba sorolta az erositom hangjat. Engem ez nagyon nem hatott meg, sztem ez marhasag. Mind1 ... ebbol en inkabb kimaradnek





