Fórum témák
» Több friss téma |
Fórum » EAGLE NYÁK tervező
Témaindító: csonthulye, idő: Dec 1, 2005
Témakörök:
Eagle leírások a neten:
Eagle alkatrész-könyvtárak: http://www.snapeda.com
és a leírás hozzá.- http://www.piclist.com/images/www/hobby_elec/e_eagle.htm - http://pa-elektronika.hu/hu/cikkek/75-eagle.html
Nem tudom... Biztosan igazad van, nekem mégis sokkal szimpatikusabb az MS logika. Persze én nem vagyok profi. Mérnöki irodát vezetek immár 39 éve. Majdcsak belejövök már végre.
Idézet: Az 5.*-ban már alapból megvan e lehetőség, illetve a 4.*-ban is lehet egyéni billentyűparancsokat definiálni. „Mennyivel egyszerűbb lenne a Ctrl+C, Ctrl+V szisztéma”
Ok. Köszi, majd tanulmányozom. Egyelőre a mozgatás parancsra leáll a program. Megpróbálom újra tenni.
sziasztok, régóta ismerem az eagle-t, most akarok áttérni rá diptraceről, bár eddig jól tudtam használni.
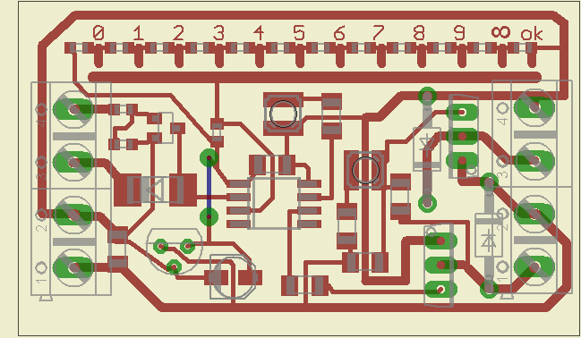
Már terveztem is egy nyákot. (véleményeket várok! eagle v5.2, a 2 csati nem lesz beforrasztva) Már 2 napja csak eagle topikot olvasok, de van amire nem találtam választ: ha kész vezetősávot mozgatok, akkor nem szépen tolja a vonalakat, hanem összevissza húzza, nyújta, nem tartja a 0, 45, 90, +180 fokokat, mint más prg. Tudjátok mire gondolok remélem. Erre nincs valami megoldás? Másik, hogy miért nem lehet egyszerűen ledobni smd padeket? Erre valami megoldás? Meg miért nem lehet a route -tal olyan helyről indulni a vezetősáv húzásánál ami jó lenne, mert látom, hogy jó, csak az airwire nem onnan indul ki, hanem fél méterrel arrébról, csak onnan engedi húzni. Idegesítő, vagy csak én vagyok béna?Köszi a válaszokat előre!
Üdv.!
Idézet: „ha kész vezetősávot mozgatok, akkor nem szépen tolja a vonalakat, hanem összevissza húzza, nyújta, nem tartja a 0, 45, 90, +180 fokokat, mint más prg.” Az Eagle ilyen, de nem is baj! Hiszen csak úgy tudná tartani a "fokokat", hogyha megtörné a vezetősávot. Nehogy már megtörje a nyáktervező magától, ott ahol épp jónak látja! Nagyon is jó hogy így elnyújtja. Idézet: „Másik, hogy miért nem lehet egyszerűen ledobni smd padeket? Erre valami megoldás?” Nem lehet és kész. Ez nem sprint layout ahol ész nélkül letehet az ember bármit. A PAD-ek (a nem fapados nyáktervezőkben) alkatrészekhez tartoznak. Ezért 'csak úgy' lerakni nem lehet! Ha rajzolsz egy olyan alkatrészt ami csak egy PAD-et tartalmaz, akkor úgy le tudsz rakni. Idézet: „Meg miért nem lehet a route -tal olyan helyről indulni a vezetősáv húzásánál ami jó lenne, mert látom, hogy jó, csak az airwire nem onnan indul ki, hanem fél méterrel arrébról, csak onnan engedi húzni.” Nyomj rá a "Ratsnest" gombra, és újrarajzolja az egész nyákot! Ha ez sem elég, akkor a routolás meg megkezdésekor mikor rányomsz hogy honnan kezdje a huzalozást, tartsd nyomva a CTRL gombbot a billentyűzeten! Idézet: itt igazából a bekötött alkatrészek mozgatására gonoltam, nem is a vezetősávokra, elírtam. „ha kész vezetősávot mozgatok, akkor nem szépen tolja a vonalakat, hanem összevissza húzza, nyújta, nem tartja a 0, 45, 90, +180 fokokat, mint más prg.” ooh ez a CTRL gombos megoldás jaj, de kellet! találtam valami Freeroute nevű kiegészítést(?), javás, valami olyasmit tud, hogy tartja a szögeket, stb, de ez a java mit keres benne azt nemtudom. ![]() nyákot megnézted? Köszi a válaszokat!
Nem néztem meg a nyákot. Én a jól bevált 4.15-öt használom.
így ránézésre? javítanivaló, nemszépdolog, stb?
Ránézésre:
Pár vezeték nem 45 (vagy 90) fokban van megtörve és némely vezetősáv rossz vagy felesleges helyen van megtörve. De ez utóbbi inkább szubjektív dolog, én szeretem a szép és logikus vonalvezetéseket. Idézet: „a CAM processzor ... mire való, mire használható?” A gyártáshoz és a dokumentáláshoz szükséges plotter, fotoplotter, Gerber, Excellon és PostScript fájlok készítésére. CAM = Computer Aided Manufacturing, azaz számítógéppel segített gyártás. Idézet: „Pár vezeték nem 45 (vagy 90) fokban van megtörve és némely vezetősáv rossz vagy felesleges helyen van megtörve” Szerinted miért tettem fel azt a kérdésemet, hogy: Idézet: „akkor nem szépen tolja a vonalakat, hanem összevissza húzza, nyújta, nem tartja a 0, 45, 90, +180 fokokat, mint más prg” mert én is Idézet: „én szeretem a szép és logikus vonalvezetéseket.”
Szia !
Idézet: „Egyelőre a mozgatás parancsra leáll a program.” Akkor te is ott vetted az Eagle 5.2.0 -t ahol én ?
Ha valóban megvásároltad a programot és leáll, akkor vagy átvertek, vagy a windowsoddal lehet baj.
Melyik más program tud ilyet?
Hello!
Bocs, hogy én, de pl.: a Easypc vagy Pulsonix ! Itt lehet letenni "smd pad-eket" csak test point-nak hívják.
Nem a padekre gondoltam, hanem a vonaltologatásra. Azt melyik program tologatja azonos szögekben?
Kár, hogy az EAGLE nem támogatja jobban a kézi huzalozást... Sok gond van pl. akkor, ha az smd pad nem pontosan raszteren van. Továbbá huzalozás során a beállított szigetelési távolságot sem figyeli. (ezt a funciót már a DOS-os OrCAD is tudta...)
A nagyoknál ezt interaktív kézi huzalozásnak hívják. A használatóságot nagyban javítja és a kézi routolást hihetetlenül gyorsítja... Van olyan üzemmód is, ami során egy kattintással készíthetjük el a teljes vezetéket padtól padig, rontás esetén is csak vissza kell követni a rontásig és onnan újra. Tudom, hogy a nagyok szinte mindegyike tartalmazza ezt a funkciót, de azok a programok több ezer funciójára az embernek az esetek nagy százalékában egyáltalán nincs szüksége... Ha ilyet tudna az EAGLE is, akkor nem nézegetnénk más irányba is. Én egyébént az 5-ös verzió megjelenésekor azt hittem, hogy végre lesz ilyen funciója is... Ennek ellenére csak apróbb újdonságok jelentek meg benne. Itt van egy video az interaktív routolásról: Bővebben: Link
Szerintem az árak összehasonlítása nélkül nem korrekt a nagyokhoz hasonlítani bármit is. A nagyok hányszor drágábbak, mint az Eagle?
Senkinek sem kötelező az Eagle-t használni. Ez a fórum sem arról szól, hogy valamit fikázzunk. Ha úgy gondolod, hogy más program kielégíti az igényeidet, tessék azt használni.
Köszi, majd ha lesz rá időm kipróbálom. Egyébként jobbak, mint az Eagle? A Pulsonixnál nem találtam árakat.
Hé, hé. Nem kell felkapni a vizet. Én ezt JOBBÍTÓ szándékkal írtam, hogy erre kéne nagyon-nagyon rágyúrni. A mi szempontunkból ez az EAGLE egyetlen nagy hiányossága. (ha nem ez jött le a hosszászólásból, akkor elnézést kérek)
Egyébként jelenleg legális EAGLE Professional és ősrégi DOS-os OrCAD liszencünk van (ez az OrCAD a szigetelési távolságokat tudja, de nagyon eljárt felette az idő), csak a routolás gyorsítása miatt nézelődünk. (nem mindegy, hogy milyen hamar tudunk egy munkát befejezni, autorouter nálunk egyelőre nem játszik) Az EAGLE összes többi funkciójával MAXIMÁLISAN elégedettek vagyunk, nekünk több nem kellene. Sajnos ebben az árkategóriában nem nagyon találni mást. (a drágábbakban ezer plusz funkció van, ami nekünk nagyon nem kell, így azokért a funkciókért minek fizessünk?)
Nem kaptam fel a vizet, de azt hiszem a fejlesztők nem olvassák ezt a fórumot. Amit az árkategóriáról írtál arról beszélek én is. Szerintem is az ár-minőség kategóriában az Eagle verhetetlen. De csak ennyit tud. Akinek ez elég, használja egészséggel, akinek több kell, máshol kell keresnie, de nagyobb kiadásra számítson.
Köszi, én a Pulsonix honlapján kerestem, ott nem találtam. Mellesleg ahogy látom, az árak vetekszenek a Mentor PADS-ével. Természetesen ilyen kaliberű programoknák plusz opcióként van autoplace, meg minden más kényelmi funkció, az olyan is amiről IMi írt. De ahogy az már a világban járja, a kényelmet meg kell fizetni. Szerintem az otthoni bütykölésre elegendő az Eagle egyszerűsége is, sőt néhány cég profi célokra is használja. A nagyobb programok kezelése jelentős oktatást igényel. Ez csak a profi cégeknek való, azoknak pénzük is van hozzá.
Régebben láttam, hogy az Eagle-t, más sokkal nagyobb kaliberű programokkal együtt nagy világcégek is használják.
Idézet: De a hazai forgalmazással foglalkozó igen. „de azt hiszem a fejlesztők nem olvassák ezt a fórumot.” Lehetséges továbbítani a felhasználói kéréseket.Egyébként pár hónapja kapcsolatban állok a fejlesztőkkel is, és az SMD-pad nincs a raszteren gond az 5.3.0-ás verzóban az ígéretek szerint meg lesz oldva. Sajnos a többiben nem sikerült érdemben előrelépni.
Egyébként nem tudja valaki hogy mi mostanában ez a gyors verziófrissítés Cadsoftéknál?
Anno volt a 4.16, már hosszú évek óta. Aztán pár hónapja kijött az 5.0, mára meg már az 5.2-nél tartunk. Egyébként én azt hiányolom nagyon az Eagle-ben, hogy nem lehet a PAD-ek méretét a boardban alkatrészenként változtatni, illetve a PAD-ek furatainak méretét sem (alkatrészenként). Csak úgy lehet ezeket, hogyha átrajzolom magát az alkatrészt.
Én eddig diptrace-t használtam, kezdőként ez volt a legérthetőbb, egyszerűbb. Voltak hülyeségei, de megszoktam. Kicsit gyerekesnek tűnhet elsőre, ezért is volt jó nekem 3-4 éve. Most eagle 5.2-vel próbálkozom. Hát, jójó, de valahogy nagyon jó lenne a két progiból gyúrni egyet.
Most kb 2 hónap után újra elindítottam a diptracet, most már használtam eagle-t, persze csak kb 20-25 órát eddig összesen, de azt kell, hogy mondjam diptrace kezelhetőbb, még jobban mint az eagle. Persze ez csak az én véleményem. Diptrace is ingynes 250 pinig, van autorouterje, modosítható a padek mérete, lyuka, akár egyenként is, de alkatrészenként is. Gyorsabban javítható egy vezetősáv, gyorsabban meghúzható, lehet szabadon rángatni, de úgy is hogy tartja a 0 45 90 fokot. Van neki is libje, nem olyan nagy mint eaglenek, de "hétköznapokban" elég. Ha meg nem alkatrészeket pillanatok alatt össze lehet dobni board módban is. Egyszóval gyors... Aki nem hiszi járjon utána! kezdje pl itt Gondoltam csinálok egy tesztet, ugyanazt a kapcsolást diptraceben és eagleben, melyikben végzek gyorsabban. Ha lesz időm megcsinálom. ![]() Idézet: „Egyébként nem tudja valaki hogy mi mostanában ez a gyors verziófrissítés Cadsoftéknál? Anno volt a 4.16, már hosszú évek óta.” Szerintem azért, mert a logot nagyon megújították, há má nagyon rég óta ua volt. :yes: |
Bejelentkezés
Hirdetés |




Idegesítő, vagy csak én vagyok béna?


Lehetséges továbbítani a felhasználói kéréseket.
