Fórum témák
» Több friss téma |
Fórum » 12V egyenirányítása
Témaindító: ampervadász90, idő: Nov 1, 2008
Témakörök:
Idézet: „én se szívesen nyálazok végig egy 150 oldalas topicot, főleg kezdőként azt se tudnám, hogy mit keressek” Pedig egy csomó mindent csak így fogsz megtanulni, megérteni. Az elektronika nem az a terület, amit két nap alatt meg lehet tanulni...
Ezt tudom és mióta erősítőket építek, ezt is teszem. Én az oldalon található cikkek és alapok elolvasásával kezdtem. És egyetértek vele, hogy maga menjen utána, nekem kissanyi reagálása nem tetszett. Meg kell mutatni, mit hol talál meg, aztán törölni a topicot és kész.
Nem kell felkapni a vizet. Szerintem itt senki nem viccel el semmit, mert mindenki tisztában van vele, hogy ez nem veleszületett képesség, hanem szerzett tudás. Ezt pedig csakis valaki(k)től lehet megszerezni.
Szerintem a fórum azért különbözik egy beszélgetéstől, mert itt megmarad - leírva - az ismeretanyag. Az a baj, hogy a fiatalság nagy vehemenciával veti magát neki egy feladatnak, miközben a tudását az nagyságrendekkel meghaladja. (Lásd erősítőépítés rajz után semmi, ugyanakkor nem tudja, mi a plusz-minuszos táp.) Arra kérek minden kezdő elektronika-barátot, hogy adják meg a szakmának a kellő tiszteletet. Nyilván, abból is lehet "gúnyolódás", ha a kérdés színvonala, és a kérdező hangneme között nem áll fenn arányosság (magyarul, ha a hozzá nem értőnek "nagy az arca"). Higgyétek el, a kérdésből azonnal le lehet mérni, mennyi az annyi. Tényleg nem árt, ha a fokozatosság elvét betartjátok. Azzal sem, lesz senki kevesebb, ha szépen olvasgat.
Nem kaptam fel. Olvastam már itt hasonló eszmefuttatást, annak sem volt értelmes vége, csak most ilyen hangulatom volt
.
A válasz, korrekt volt.
Nem hiszem, hogy hibát lehetne benne találni.
Teljesen igazad van a fokozatosságról, csak néha nem éri meg a befektetett energiát egy egy probléma megoldása. A kérdésből persze látszik, hogy az alapok is hiányoznak. Fiatalság-bohóság, persze, de ha az első kudarcnál abbahagyom, akkor nem lenne most JLH-m
. Nálam is az a baj, hogy a gyakorlat jobban tetszik mint az elmélet, de persze mennyivel látványosabb egy működő kütyü, mint kétszáz oldalt megtanulni, csak itt a kettő sajna nem megy egymás nélkül.
Nekem sem volt semmi egyértelmű.
Szerinted, az internet előtt nem volt élet? Dehogy nem! Könyveket vettünk, kölcsönöztünk. Hol egymástól, hol, könyvtárból. Mikor, volt egy nagyon szerény alap, egymást próbáltuk túlszárnyalni az ismeretek megszerzésében. Akkor is lapvető volt, hogy aki arra nem viszi a fáradtságot, hogy szorgalmasan tanulgasson, hát bajlódik vele a túró. Ha, neki nem fontos … Nem arról volt szó, hogy elakadtál. El sem tudtál akadni, mert nem volt hol. Nem szeretsz 150 oldalt elolvasni? Az én kedvemért ne tedd! Tudod, kicsit azért is uncsi, mert a lusták 10 topicban teszik fel ugyan azt az egyszerű kérdést. Azért kellene könyvvel, vagy bármi forrásból származó, mai szóhasználattal élve, doksiból önállóan lerakni az lapokat. Hidd el, ahhoz is tanulni kell, hogy kérdéseket tegyen fel az ember!
Elfogadom amit írtál, ebben igazad van. Elhiszem, hogy az ember nem szívesen írja le 50x ugyanazt, de ez nyilvános fórum bővülő tagkörrel, ilyen kérdések mindig lesznek.
Ez nem mentség...
------------------- Szerinted van-e eltérés a hozzászólások fejlécében?
Nekem sem volt semmi egyértelmű.
Szerinted, az internet előtt nem volt élet? Dehogy nem! Könyveket vettünk, kölcsönöztünk. Hol egymástól, hol, könyvtárból. Mikor, volt egy nagyon szerény alap, egymást próbáltuk túlszárnyalni az ismeretek megszerzésében. Akkor is lapvető volt, hogy aki arra nem viszi a fáradtságot, hogy szorgalmasan tanulgasson, hát bajlódik vele a túró. Ha, neki nem fontos … Nem arról volt szó, hogy elakadtál. El sem tudtál akadni, mert nem volt hol. Nem szeretsz 150 oldalt elolvasni? Az én kedvemért ne tedd! Tudod, kicsit azért is uncsi, mert a lusták 10 topicban teszik fel ugyan azt az egyszerű kérdést. Azért kellene könyvvel, vagy bármi forrásból származó, mai szóhasználattal élve, doksiból önállóan lerakni az lapokat. Hidd el, ahhoz is tanulni kell, hogy kérdéseket tegyen fel az ember!
„ez nyilvános fórum bővülő tagkörrel, ilyen kérdések mindig lesznek.”
Tudod, vannak kultúrák, ilyen a Magyar is, amelyek rendelkeznek írásbeliséggel, ott nem törvényszerű!
Mire gondolsz?
Arra, hogy egyik hozzászólásnál ott van, hogy XY válasza YX hozzászólására, míg a másiknál nincs ott, hogy YX válasza XY hozzászólására. Erre pedig csak egy magyarázat van: YX az Új kérdés felvetése gombra kattintgat folyamatosan, holott az Új kérdés felvetése nem válaszolást jelent.
Igazad van, elnézést kérek, csak mivel páran beszélgettünk nem figyeltem oda.
Sziasztok!
lenne egy problémám! van egy trafóm, 13,5V-ot ad le váltóban, 35VA-es. építettem neki egy egyenirányító áramkört,...működik, semmi gond nincs vele kb. 2percig, amíg a Dióda el nem kezd melegedni, és utána megöli a kondenzátort! ( a kondenzátor értéke 220µF/35V : direkt nagyobbat választottam, mint amekkore feszültséget felvesz).Sztem a dióda (1N4007) nem bírja az áramot, vagy nemtudom. remélem érthetően fejeztem ki magamat :yes: itt a kép. a segítséget előre is köszi!
Jó a kondi polaritása?
Másra nemigen tudok gondolni.
Persze! Gondosan odafigyeltem mindenre! többször is leellenőriztem!
De arra is gondoltam még, hogy a két pufferkondit nem-e kell sorbakötni, csomópontban??
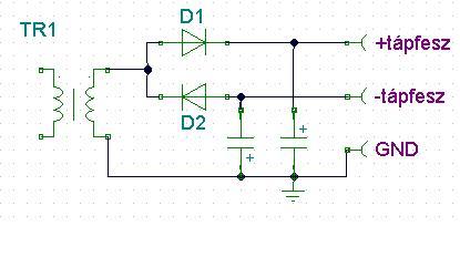
így:
Miért most hogy van kötve?
(Amúgy tényleg kicsi az 1A-es dióda oda)
Nincsen csomópon, nincsenek sorbakötve!
és megnéztem a Dióda adatlapját, ( 1000V-ot bír, 1A-rel!) csak az a gáz, hogy a trafó ( P=U*I => I= P/U= 35/13,5 = 2,59A ( ha érvényes ide ez a képlet)) szal tegyek nagyobb (A)-es Diódát oda, és tegyek csomópontot a kondik közé??
Az 1A az a maximális áram amit ez a dióda elbír károsodás nélkül. Az 1000V az pedig az a feszültség amit ez a dióda elbír károsodás nélkül. Nem ártana ha 3A-esre cserélnéd, De a rajzodon is fordítva van az alsó dióda polaritása!
Nem az a kérdés mekkora a trafó, hanem hogy mennyi áramot fogyaszt az amire kötöd a tápot.
Ha a táp terhelés nélkül megy tönkre akkor a tápban van a hiba.
köszönöm az infókat! megyek és kijavítom a hibáimat...majd irok ha sikerült!
üdv.
na mostmár végképp nemértem
a dióda állása milyen legyen?? egy irányba nézzenek, vagy ellentétesen??? (sztem ellentétesen...) Kell csomópont a kondik közé???
Ellentétesen! Gondold végig. A felső dióda a színuszhullám tetejét,(+félperiódus) az alsó az alsófelét(-félperiódus) engedheti át. A te rajzodon csak a +periódust engeded át alul is, és ezt teszed rá a kondi -pólusára, ami nem szereti ezt a meglepetést.
Ééértemm!
szóval Ellentétesen!!de a panelomon ellentétesen van bekötve ( 1A-es dióda, melegszik) és mégis meghal a kondenzátor! még egy kérdés( szólj ha uncsi): tegyek csomópontot a két pufferkondi közé?? kössem őket sorba? vagy csomópont nélkül? így:
Nem cseréled fel véletlenül az anódot a katóddal? Ez a "kössem őket sorba" kifejezés itt nem helytálló. Ugyanis jelen esetben a GND, azaz grund, közös pontba kell kötnöd őket, amihez képest jelenik meg a feszültség a kimeneten.
A hgf.jpg képeden a jobb oldali rajz hibás. Az alsó diódának fordítva kell lennie, és kell csomópont.
Az eredeti kérdésedhez (316784) feltett rajz jó. (Egyszerűbb lenne, ha egyszerre csak egy rajzról beszélnénk...) Szerk.: Közben szamóca felrajzolta helyesen a D.jpg képen
na szóval...
akkor az eredeti rajzom a jó! és akkor a kondi azért ment ki, mert a Dióda nem bírta az áramerősséget.
Légyszíves az One-way simmetric képet rakd össze !
Próbáld értelmezni a rajzot...stb |
Bejelentkezés
Hirdetés |




.
. Nálam is az a baj, hogy a gyakorlat jobban tetszik mint az elmélet, de persze mennyivel látványosabb egy működő kütyü, mint kétszáz oldalt megtanulni, csak itt a kettő sajna nem megy egymás nélkül. 

( a kondenzátor értéke 220µF/35V : direkt nagyobbat választottam, mint amekkore feszültséget felvesz).













