Fórum témák
» Több friss téma |
Lehet újra tekercselték, de ha a 8 db diódájából x db rossz akkor, hiába lett felújjítva,.. mind egy nem okoskodok
Hello!
Áramgenerátort akkor célszerű alkalmazni ha - a nyitófeszültségek összege erősen megközelítik a minimális tápfeszt, és ehhez képest a feszváltozás nagy. - Ha a led árama a határértékének közelében va, mert akkor már a növekvő tápfesz, nem növelheti az áramot. - Ha változó számú és nyitófeszültségű Led-ek vannak sorbakötve (pld reklám szöveg) és nem akarsz töpizni mindíg másik ellenállással. - Ha változtatni akarod a fényerőt, vagy kapcsolgatni a Led-et. (mert akkor úgy is kell valami tranyó elé) Az 5+1-nek nem sok hozadéka van, viszont a 3+3-nak már több értelme van. Ebben az esetben, viszont nem szükséges csak a két hármassal sörbakötött egy-egy ellenállás. Az áramváltozás nem lesz jelentős, mert az ellenálson eső feszültség, így az áram sem fog már jelentősen változni. UR=Utáp-ULed Itt mintegy 30% változást jelent. Ha ez zavaró, akkor vagy a Szamóca verzió, vagy áramgenerátor kell. Egyébként piros Led esetében, ez a 2..2,2V elég gyanus. Amilyen Led-ekkel én találkoztam, azok nyitófeszültsége inkább az 1,5V közelében voltak. Nincsenek ezek túlhajtva? Ja, generátor. Szabinak természetesen igaza van. Kivétel, ha a generátor teljesítménye az új fogyasztókkal túl van terhelve. Cserébe, viszont akkor így fel sem tudja tölteni az aksit. üdv! proli007
Hali!
Akkor sztm amrad a 3-3 LED-es kötés, vagy netán a 4-4! Amúgy ezek 4lábú super-flux LEDek, és az adatlap szerint 2-2.2 voltosak! A másik generátorom amit nemhasználok az ha nem megy semi az autón akkorsem tölt 13 volt felett! Pedíg az lett felujjítva!
Sziasztok!
kocsiba kellene ál riasztó kapcsolás. van 12V feszültség, és annak kéne villogtatni egy LED-et. Találtam már egy kapcsolást, de ha tudtok egyszerűbbetennélakkor azt építeném meg. Az általam belinkelt kapcsolás alkatrész igényét még az is növeli, hogy 12V-ról 1,5-3V-ra kell csökkentenem a tápfeszt. Minnél egyszerűbb, és minnél kevesebb alkatrészt igénylő kapcsolás érdekel. köszi használtam a keresőt.....úgy jutottam el ide
Hello!
Ennél aligha lehetne egyszerűbb egy villogó (kivétel, ha villogó led). - A CDS ellenállás csak azért kell bele, hogy nappal ne villogjon. Ha ez a funkció nem kell, kihagyod, és az előtte lévő ellenállás rövidre zárható. - Igen kicsi a fogyasztása, mert a kondiban tárolt energiát használja a villogáshoz. Tehát még egy kimerült 9V-os elemmel is villog. - Nagy fényerejű Led-et célszerű használni. üdv! proli007
Üdvözlet mindekinek!Segítségeteket szeretném kerni,tegnap rendelte a mototrom alá egy neoncsövet:26cm és nem tudom hogy hogyan kellene rá felrakni
http://scootershop.unas.hu/ innen rendeltem Légyszives segíccsetek hogyan tudnám felszerelni az motoromra!!! már nagyon idegesít hogy megvettem és nemtudom rá felszerelni! előreis köszönöm
Köszönöm.
mi az a CDS ellenállás? Ez valami foto ellenállás? Ha az akkor milyen értékűt kell vegyek? Miután elküldtem a kérdésem eszembe jutott, hogy egy villogó led+ellenállás és azt egy olyan vezetékre kötöm, ahol a gyújtás levételekor van feszültség, a másikat meg a testre és kész. Nagy valószínűséggel ez utóbbit építem, de azért érdekelnek a kérdéseimre a válaszok. üdv.: Zoli
Hello!
A CDS a kadmium szulfid anyagú foto ellenállásra utal. Hát nekem van néhány db. a kőkorból, fogalmam sincs milyen értékű, mert nem tudom a fényt megmérni. Minden esetre, 1kohm és1Mohm között, simán változik az ellenllása. A katalógusban 10 és 100lux között adják meg. (de ha süt a nap, ismereteim szerint az meg 100 000 lux!) Szóval akkora tartományban változnak, hogy szinte mindegyik jó. A 100kohm pont jó szokott hozzájuk lenni. Ez még egy 60W-os izzót is lát a szobában 5m-ről. A HESTOR-ban sem deffiniáltak róla sokat, csak az ellenállását. Viszont használhatsz ide akár fototranzisztort is. azzal is működik. Kis okulás céljából! Egyébként a "villogó Led" lényegesen többet kajál. Ha a kocsi sokat áll, az is számít. Ezek a "kamu villogók" a barátom tanyáján működnek, eredményesen. Ott lepukkant "zselés" aksiról megy és a jobbakat fényelm tölt. Tehát a fogyasztás lényeges volt. A profi rabozókat nem tartja vissza semmi, az amatőröket meg azért elgondolkodtatja, hogy ott villog valami amiről nem tudja, hova jelez. De tégy belátásod szerint! üdv! proli007
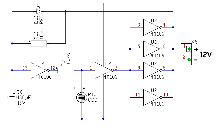
Szia! Ez lessz a neked kellő kapcsolás!
Idézet: „Hipertakarékos LED-es villogó.” 1: Széles tápfesztartományban működik. 2: ROPPANT kevés energia kell neki! ![]() 3: S minimális az alkatrész igéne! Kapcsolási rajz És ennyire össze lehet zsugorítani!
Üdv
Találtam ezt a kapcsolást, és azt szeretném kérdezni hogy hogyan lehetne megoldani, hogy az a led ami a mátrixban impulzust kapott, az lassan fokozatosan kezdene el világítani, majd újra lassan aludna ki?? Kondikkal és tranyókkal gondolkodom... megoldható a mátrixon belül?? Vagy igazából elhagyható az alsó 4017-es és akkor pár sorba kötött led-em lesz, az is megfelel a célnak, csak olyan kapcsolás kellene ami egyszerű és minden ledre vagy ledsorra alkalmazható, hogy impulzus (4017-től) majd lassan fel és lassan le. Köszi
valaki nem tudna segiteni egy vu meterrel kapcsolatosan kene egy egyszuru rajz amiszerint meg tudnam csinalni elore is kox! itt az email cimem ide irjatok pliz!: ***@**.**
Fórum szabályzat II., illetve XX. pontját javaslom újra átnézni, Tranyóka majd segít. -- kobold
üdv.
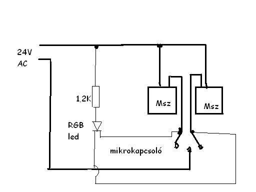
a mellékelt rajz szerinti kapcsolásnál tönkre megy a led, ha a mikrokapcsoló átvált a másik mágnesszelepre... gondolom a ki-be kapcsolás során fellépő feszültséglökés teszi ezt. tudnátok javaslatot tenni, hogy hogyan küszöböljem ki a led tönkretételét? köszi
A link elmaradt... :smoke:
De itt egy link! Remélem sikerül belőle ötletet meríteni: LED fényerősödés - halványulás. (#332550) csabaka: Fórum - Keresés - Képek között: VU meter. Lehet használni bátran a fórum kereső funkcióját! :papakacsint: (#333682) Atus: 1: Mindenképp tenni kellene egy (vagy egy egy) diódát a LED-el sorosan. Mivel a LED-nek is van egy MAX zárófeszültsége amit még képes elviselni károsodás nélkül. 2: Az érintkezőkkel páthuzamosan lehetne kötni egy egy RC zavarszűrőt. R = 50 - 100OHM. C = 100nF (Lehetőleg impulzustűrő fóliakondenzátor legyen.)
Helloka
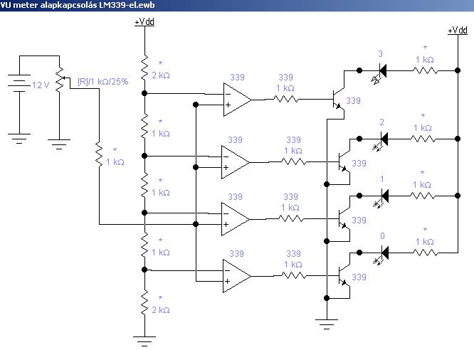
Valaki nem tudna segiteni egy hat ledes vu meterrel kapcsolatosan van egy kepem rola csak nincs kapcsolasi rajzom? Ja es megvalami van egy LM339N es integralt es nem tudom h hogy kell bekotni egy vu meterbe en meg kezdo vagyok ezt a szakmat tanulom 10 osztajba jarok kerlek segitsen valaki!
köszi, kipróbálom...
inkább teszek mindkettőhöz egy-egy diódát, az a biztos... eszeltem már Zéneren is, hogy Graetz-cel kombinálva... sajnos az a baj, hogy ez a LED 350 pénz itt a lakhelyemen, ezért szeretnék tutira menni
hello
De en egy vu metert szeretnek kesziteni nem segitenel?
http://www.hobbielektronika.hu/katalogus/files/lm3915.pdf
ajánlom figyelmedbe a kapcsolásokat benne. mondjuk ez nem 6 ledes, hanem 10
Két független LED-nél nem is lenne probléma az egyenirányítás... De a közös pont és a mikrokapcsolók kötése miatt a graetz-híd nem jó! (AC-s a relék működtető feszültsége. S emiatt az egyenirányítás után nem tudnál közös pontot képezni az egyenirányító után.)
Idézet: „es az LM339N es integralthoz nincs rajzom!” S hogy ez ne okozzon problémát! Összedobtam egy vázlatot. A csillaggal jelszett alkatrészeket az alkalmazott tápfeszültséghez és a bemenő jelhez kell méretezni... S a LED-ek és tranzisztorok közötti kötéspont az IC kimenete lenne. A IC tápfeszültség pontjait értelemszerüen kell bekötni. De a megadott alkatrészekkel és tápfeszültséggel is működőképes a kapcsolás. Ezt a rajtot és az LM339-es adatlapját együtt nézve sok kérdés megválaszolásra kerül...
helloka
Kox h segitesz de epp az h kezdo vagyok es nekem valammi egyszerubb rajz kellene ami mukodik is!
10 ellenállás, 4 LED-et és két LM339-et csak nem annyira nehéz lefűzni!
Mondtad hogy ezek vannak kéznél. Ezért is készült úgy a kapcsolás... S közben a kapcsolás működési elvét is szerettem volna szemléltetni. :yes:
Nem is kettő LM339-et kell bekötni hanem csak egyet!
S mint kezkö, nem is kell nagy beruházás a nyáktervezés elkezdéséhez. Egy kockás füzetlap, a szebb vonalvezetéshet. Egy közepesen kemény roting ceruza és radír. Egy közepes méretű vonalzó. Kell az IC bekötési rajza és az áramkör rajza. Fogod az IC-t és átjelölöd a papírra a lábait. S elkezded (ennél az áramkörnél célszerű a kimenetekkel kezdeni) elhelyezni az alkatrészeket és összekötni a pontokat. Néhány órai gyakorlás után jól bele lehet jönni. Szándékosan nem említettem a nyáktervező programokat most! Mert szerintem sokkal jobban rá lehet érezni a lényegre. S ha igy papíron már könnyen megy az egyszerű áramkörök megtervezése, akkor bármelyik nyáktervező programmal is kezdesz azt már könnyebben tudod kezelni. Mert csak a program felületét kezelését kell megtanulni, mert a nyák megtervezése már nem okoz... UI: Egy kényelmes szék beszerzése ajánlott!
Persze ezzel is lehet próbálkozni:
Kivezérlésjelző. De, hogy egyszerűbb lenne elkészíteni!? :nemtudom:
Hali!
Kérdésem lenne,hogy az alább látható VU-metert valaki megcsinálta-e? ui.: Az sch-ban direkt olyanok a vonalak....teszteltem,hogy mindenhol normálisan érintkezik-e...
Most nézem,hogy rossz nyákrajzot tettem fel
![]() Aki megépítené az felül kösse össze a ledek lábait mert sajnos lemaradt ![]() De ha kell felraktam a jót is
Több probléma van a nyáktervvel. A TL IC-nek, ha jól látom, nem kap tápot a kapcsolási rajzon? Invoke parancs, és katt az IC-re! A tápfeszültség valahogy nagyon furán van megoldva. Nyákterven össze vannak kötve az LM3916os IC-k megfelelő lábai a TL-lel, viszont máshova nem csatlakoznak... A schematicon viszont be sincs kötve (2-es 3-as láb LM-en, TL-nek pedig invoke!). Meg láttam, hogy volt pár vonalad, amit te húztál be utólag... Ne csináld szerintem. Készíts egy jó schematic-ot, utána nem lesz semmi probléma a nyáktervezéssel!
|
Bejelentkezés
Hirdetés |













