Fórum témák
» Több friss téma |
Fórum » Vezetékes telefonvonal használtságát jelző áramkör
Témaindító: tothmiki, idő: Jan 13, 2009
Témakörök:
Sziasztok!
Egy olyan áramkört szerettem volna készíteni, aminél egy LED világít, ha a telefonkagyló felemelt állapotában van. Kis keresgélés után meg is találtam egy erre a célra szolgáló kapcsolást, amit csatoltam is(telefon_aramkor.pdf). A kapcsolás működik, azonban a következő probléma merült fel: 3 telefonvonalra szeretnék ilyen jelzést csinálni. Megépítettem a 3 áramkört, közös tápellátással. Amikor egyetlen telefonvonal van rákötve, akkor külön-külön az összes működik, a 3 LED-ből csak 1 világít, azonban ha 2 vonalat is rákötök, akkor mindkét áramkör LED-je világít, ha valamelyik telefonkagylót felemelem... Van valakinek ötlete, hogy mi lehet a hiba, és azt hogy tudnám kijavítani? Előre is köszönöm a választ.
A közös tápra mind a 3 áramkört diódán keresztül kapcsold!
Szia!
A telefon vonalak külön fővonalak, vagy ikresítettek? Mert akkor ne csodálkozz, így kell működnie. Valamilyen skiccet tudnál rajzolni, hogy hogy is kötöd össze a három vonallal? Ha fővonalak netán, akkor meg a közös táp is probléma lehet.
Még az is megoldás lehet, hogy a bemeneti vonalakat elválasztó trafókkal galvanikusa leválasztja. ha jól tudom, a mini telefonközpontokban is így van az illesztés. Ilyen kis trafókat a régi faxmodemekből lehet kitermelni.
Iker vonal nincs már 1000 éve!
A bemeneti vonalakat nem kell elválasztani, mert azok nincsenek is összekötve. (Én legalábbis így értelmeztem.)
Zolikám! Nem ezt mondtam volna???
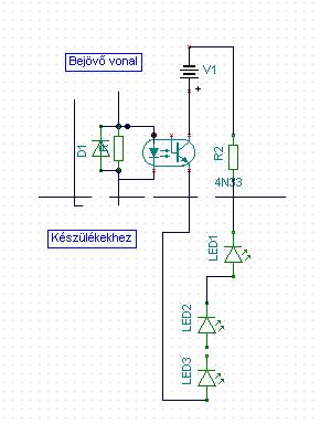
Tudom! Persze, hogy nincs. Én úgy értettem, hogy a bejövő fő vonalat osztja el a lakás 3 pontjára. (Kép mellékelve) Ez már akkor a házon belül "hármasikrek"
ebben az esetben tényleg mindegy hogy mit teszünk, mert az egész rendszer egynek minősül, se a trafós, se a diódás megoldás nem segít. Bárhol felemelve a kagylót, az egész rendszer beszédvonallá válik.
De hát ez 1 vonal, és párhuzamosan kapcsolt készülékek. Nem iker!
Bocs, megzavartalak a párhuzamosan kötött, és az ikervonallal. De ha jól tudom régen az iker is csak párhuzamos volt, egy telefon számmal. Még a 80-as években készült TV játékokban is lehet látni ilyent.
Szóval, ahogy mi félreértettük egymást iker, és párhuzamos téren, úgy a kérdező is mondhatja rosszul. Párhuzamosan kötött 3 vonal - 3 fővonal. Na majd meglátjuk, mit mond Ő!
Teljesen eltértünk a témától, de az iker nem egyenlő a párhuzamosított készülékkel! Az ikernél iker jelfogó biztosította a két állomás külön hívhatóságát és leválasztását.
Én kb így csinálnám .A bejövő fővonalra rátennék egy optot annak a kimenetére meg szinte akármit köthetsz .
Ha te szereled a hálózatot akkor a maradék két éren a jelzéseket is el lehet küldeni. Amire ügyelni kell, az opto polaritása.Az ellenállás 47 ohm körüli .(esetleg az optoval párhuzamosan nem árt két-három nyitóirányú dióda ) A hangminőség nem fog romlani azt nem befolyásolja számottevően. És a galvanikus elválasztás is biztos.
Bocs nem igazán értem,de ha az a célod hogy CSAK ott világitson a led ahol beemeltek ,akkor minden érdelkelt telefonnal köss sorba egy ledet (olyan módon ahogy az opto ledjét javasoltam ) ehez még külön táp sem kell.
Köszönöm a válaszokat! Esetemben 3 teljesen külön telefonvonalról van egyébként szó. A diódát a bemenetben pontosan hová rakjam? Közvetlen a telefonvonal és az áramkör közé? Milyen irányban? Mindkét vezetékre kell, vagy elég csak a GND-re?
A 110V-os csengetőfeszültséget túléli? A beszédkor, ha jól tudom a Feszültség 8V körüli, nyugalmiban 40V körüli.
Nem értem, hogy miért jó ez a kapcsolás... A 3 led egyszerre működik...
És miért kell vigyázni az opto polaritására? Nem tök mindegy, hogy hogyan kötöd be AC -nél? (Értelemszerűen vele fordítottan kell a párhuzamos dióda.) Becsengetéskor pedig a füstjelek is jelzik majd, hogy vedd fel a telefont...
A diódát a táp és az általad gyártott áramkör közé rakd! Mind a 3 elé!
Ezzel a kapcsolással nem tudod szétválogatni a telefonokat, mert a vonalfeszültség minden ponton leesik .Mivel ez a kapcsolás azt méri ,készülékenkénti szétválogatást semilyen módon nem tesz lehetővé.
A párhuzamos tagok megvédik (úgy tudom a csengetrő áram nem nagy tehát az opto 30-40mA ra méretezett söntjén nem esik nagy feszültség.)
A leddel épített kapcsolásom legalábbis tőbb évig működött.
Háét ezt most teljesen nem értem.
A feladat a készülék BEEMELÉSÉT kívánta érzékelni.A csengetést tuti túléli ,ha nagyon nem bízol benne akkor az optoval köss sorba egy plusz 10-20 ohmot.ekkor a 47 ohm egy kicsit növelendő. Az opto polaritása azért fontos mert beszélgetéskor/készenlétkor a vonalon DC 6-50 volt van. És igen az optoval párhuzamosan NYITÓirányba javasoltam a két-három diódát ,mert rajtuk 1,2-1,8 V esik maximum igy megvédik az optot a tuláram miatti feszültségnövekedéstől.természetesen a záróirányú dióda is kell.(csengetés). Ez a kapcsolásnál tényleg egyszerre világítanak a ledek,ezért irtam a másodikban ,hogyha nem a bejővő vonalra ,hanem a készülékek elé rakja akkor szelektívvé válik.(ha az opto helyett egy ledet rak akkor egyébb segédtáp sem kell.
Én így csinálom: LED (vagy optó LED) + antiparalel dióda + párhuzamos 470n kondi, ez a komplexum - megfelelő polaritással - sorosan a telóval. A csengető váltó nagy része átrohan a kondin, még a mechanikus csengő esetében sem lép fel túlfesz, és a beszédátvitel is jobb.
Bár tüzetesen nem vizsgáltam ,a beszédet kondi nélkül sem volna szabad befolyásolnia, (a diódákat/ledet a vonaláram teljesen kinyitja tehát a hang elvileg gond /torzítás nélkül átmegy rajta.) de azért tetszik. A csengetést viszont még biztonságosabbá teszi.
Zajos helisegekben alkalmazhato -telefon csengetesre megszolalo szirena.
Egy kicsit hosszu az elnevezes , nem igazan _telefon vonal hasznaltsagot jelzo aramkorrol van szo_de neha jol fog. Adodott, hogy gyorsan (kave elott beadtak a megrendelest!), hogy nagyon surgosen (lenyegeben azonnal) szukseg van egy telefon csengetest kihangosito aramkorre egy nagyon zajos helyisegbe. Na tessek, ez igy kave cigi elott bedobtak nekem reggel hetora utan egy par percel (meg levegot sem kaptam hirtelen). Termeszetesen igent mondtam az "igazgato urnak" (mi a fenet tehettem volna) es nekilattam a keszulek elkeszitesenek. Az alabbi egyszeru kis keszulek szuletett egy par ora alatt (11-re megvolt): Bővebben: Link Egy animalt gif, a kepek 5 masodpercenkent valtjak egymast. A kapcsolasi rajz hosszabb ideig tart. Lementese a kapcsolasi rajnak egyszeruen a _Print Screen Gomb_ lenyomasaval tortenik - beszurni a Paintba - lementeni. Az aramkor egyszeruen csikra karcolt panalre van szerelve _szoval feluletszerelt_SMD technologia, hagyomanyos alkareszekkel!_ nagy hirtelen.
Hali, nem találtam megfelelő topicot a kérdésemre, de hasonló téma. Építettem egy pach panelt aminek annyi szerepe van, hogy a számítógép hátulján levő csatlakozásokat kivezettem távolabb egy kis dobozba, hogy ne kelljen az asztal alá mászni ha valamit be akarok dugni a gép hátuljába. Ennek van egy internet megosztó szerepe is, kérdésem a következő lenne:
Hogyan tudnám megoldani, hogy az internet vonal jelzését ezen a dobozkán is láthassam pl. ledek segítségével. Köszönöm! üdv. Tibi |
Bejelentkezés
Hirdetés |




ebben az esetben tényleg mindegy hogy mit teszünk, mert az egész rendszer egynek minősül, se a trafós, se a diódás megoldás nem segít. Bárhol felemelve a kagylót, az egész rendszer beszédvonallá válik. 

