Fórum témák
» Több friss téma |
Klassz lett!
Amúgy bátor vagy, hogy autóba be merted szerelni! Ezért nagyon harapnak a rend őrei... inkább szólok Hacsak nem MKJ-s autód van, mit tudni
Csak tesztelés miatt került be a kocsimba, mert egy civil rendőrautóba fog kerülni.
Egyébként ott dolgozom
Szeretnék csinálni az rc autóm kipujába egy villogó piros ledet, ami hirtelen villog össze-vissza.Van egy videó is aminek az elején jól látszik..Én is ilyenre gondoltam csak közbe lehetne kis szünet..de amilyet lehet csinálni..Bővebben: Link
Előre is köszi.
itt van még 1 vidi amin jobban láccikk:Bővebben: Link
Idézet: - ezen az oldalon, ha nem muszáj, ne írj ilyen lazán.„Kipujába, vidi, láccikk” Márpedig nem muszáj.
Csak az a kérdés, hogy a kicsibe vagy a nagyba építenéd bele!?
S addig is egy pár ötlet: RGB led villogtatása egyszerűen. RGB led villogtató. S egyéb ötletek...
Háth nekem egy kis rc autóba kellene.És nekem úgy is elég lenne ha egy piros színű led villogna össze vissza.(gyorsan) De azért köszi az ötleteket.
Hellosztok!
Nem tud valaki 1 ledes villogót? Aki tud írja le a pacsolási rajzát
Úgy hívják, astabil multivibrátor, nézd meg a témájában...
Létezik olyan, hogy villogó LED. Ez egy tokban tartalmazza a világító félvezetőt és egy kis elektronikát. Csak az előtét ellenállást kell kiszámolni. Ennél egyszerűbb nincs pillanatnyilag.Többféle méretben és színben is kapható.
Hy
Ennek a kapcsolásnak nincs meg valakinél a rajza? v a beültetési rajza? #172640
Az előbbi kérdésemre lenne még kettő videó amin jól látszik hogyan is szeretném megcsinálni..:Ez az egyik
Ez pedig lenne a másik Előre is köszii..
Üdv!
Kérdésem lenne! Egy terelőfényt szeretnék építeni, amelynek lámpái(ledjei) jobbról balra illetve balról jobbra, egymás után felvillannak, majd a foylamat előlről kezdődik.
Öregszem már, de nem látok semmilyen kérdést, csak egy sima kijelentést.
Igazából egy kapcsolási rajz érdekelne.
Egy futófény jellegű amin nem indul el visszafelé a villanássor hanem előlrő kezdi a folyamatot. Az első "kérdésnél" kicsit sietnem kellett azért sikerült így.
Akkor rossz fórum témában vagy!
A LED-ek sorban történő léptetése, vezérlése-ben pont ezt tárgyaljuk...
Aki nem akar szórakozni a ledek bekötésével+ilyen annak ajánlom: link01
24 led és ráadásul kék és elég olcsóáron.Pirosban sajna nincs de fehérben van! ![]() Én ilyenből fogom csinálni.
hello!
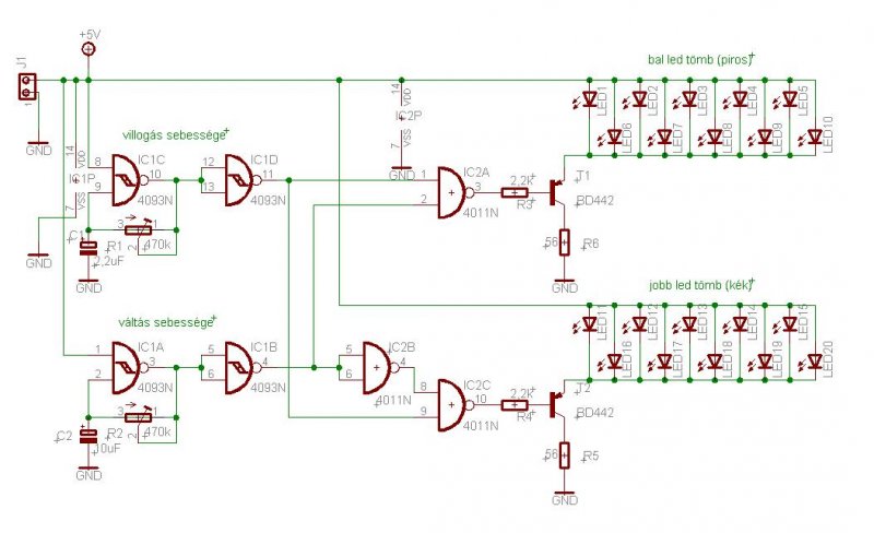
Ezt a kapcsolást hogyan kellene módosítani hogy 12V-ról menjen? A bal szélen lévö "J1" -re mit kel kötni? Köszi:Norbi
A J1re kell kötni a +5Vos tápfeszültséget. Oda téve az 5V csak azért van, hogy szimulálni lehessen, és, hogy tudd a feszültség értékét.
Ha 12Vos akuról akarod hajtani, akkor egy 7805ös két 100nFos kondival kell elébe. Ha váltóáramról, akkor egyenirányítás, pufferkondi, majd ugyan ez.
köszönöm a gyors válszt, megtennél még annyit hogy beskicceled a rajzba pontosan hogyan kellene illeszteni az alkatrészeket?Illetve a 7805-ös ha jól láttam az adatlapján max 1A-t bír, szrtem az nem lenne elég, mit kéne használnom helyette, kb 5A-re.
Köszi
A 4093 és a 4011-es CMOS IC-k tápfeszültsége 5-15V (!) -ig terjedhet. Az Amin célszerű lenne változtatni, az a LED-ek kapcsolása!!! Mert így értelmetlenül nagy lenne a készülék alap áramfelvétele. Mivel 12V-ról akarod táplálni a készüléket ezért három vagy négy LED-et sorba kellene kötnöd és úgy kiszámolni az áramkorlátozó ellenállás értékét. S ez a Link segíthet egy kicsit ebben... Természetesen ezeket a füzéreket párhuzamosítani kell! ... Ugyan a tápfeszültség megemelése egy kicsit befolyásolja az időzítő RC-k időzítési paraméterét, de az még elfogadható.
Ha számít az áramkör áramfelvétele, akkor soros LED-csoportokat alkalmazz, és 12V-ról tápláld az áramkört. Ha nemszámít az áramfelvétel, akkor maradhat az eredeti kapcsolás egy 7805-ös stab IC-ről megtáplálva.
Köszi, minden tiszta.(asszem)
megnézné mindenki ezt a videót?engem "elvarázsolt" és most ilyet szeretnék.gondolom jól látszik hogy a plexiház aljában lévö ventik fordulatszáma változik a zenére és ugy fújkálja a (gondolom) hungarocel labdacsokat. tudnátok segítséget nyújtani az elektronika megtervezéséhez?mondjuk 12V-ra. köszifizikai spektrum
Azt hiszem legelőször egy x csatornás sávszűrőt kellene készíteni, s szűrők kimenőjelét a motorokra vezetni. Természetesen a megfelelő erősítés - illesztés után... Tulajdonképpen egy sokmotoros spektrum analizátort lenne a végeredmény, ha jól látom.
![]() Az ötlet JÓ! S kellően látványos! De nem egészen ennek a fórumnak a témája...
Üdv!
Nem régen regeltem az oldalra, azóta már többféle kapcsolást készítettem, de ez utóbbi lett a legjobb. A Link az én stroboszkópos megoldásomat tartalmazza A .rar fileban megtalálhtó a próbanyák rajza is (azaz hogyan építsd meg egyszerűen).Bízom benne, hogy sokak tetszését elnyeri. A kapcsolás sokféle effektet képes adni. A LEDek polarításának felcserélése, vagy másként bekötve újabb és újabb effekteket jelent. Több mint 20féle variáció Lehet vele kísérletezni.(Lehet, hogy a videó lassan jön, 14MB!!!) Videó+rajz Várom az észrevételeket...
Nah szóval abban kérném a segítségeteket hogy hogyan lehetne megcsinálni h ezt az alap kapcsolást.: EZT Úgy h két led lenne..és felváltva villogna..Vagy ha azt is meglehetne csinálni h ami ott alul levan hozzá irva(az empromtartalom) azt átírni valahogy h először az egyik..utána pedig a másik..És még annyit h azt h kell megcsinálni h mondjuk az egymás közti mp-et vhogy kevesebbre venni..Vgay ahhoz is átkell írni az epromot.?
Előre is köszi.
Teljesen új programot kell írni a picbe !
És valaki tudna nekem egy olyat szerkeszteni nekem..Mert nagyon kezdő vagyok:
És azt nagyon megköszönném.
Szia!
Mint kezdőnek én ezt a kapcsolást ajánlom neked... S egy rövid magyarázatot a "(#317256) _JANI_"-es hozzászólásomban találhatsz. ( Vagy neki kell ülni és a PIC programozást meg kell tanulni! :nezze: ) |
Bejelentkezés
Hirdetés |






