Fórum témák
» Több friss téma |
Fórum » NYÁK-lap készítés kérdések
A témában nincs helye a nem szakmai indíttatású vitáknak, ezért a szabályszegést elkövetők azonnali figyelmeztetés nélküli kitiltásban, vagy némításban részesülnek. Ugyan így járunk el azokkal szemben, akik "blog"-nak nézik a fórumot. Ezt mindenki tartsa szem előtt!
Szia
Lehet használni lézernyomtatóhoz való írásvetítő fóliát is, egy régebbi postomban írtam is hogy vagy 20 ívet elhasználtam de nem sikerült vele értelmes nyomatot készítenem, a vezető sávok körvonala mindig rajtamaradt a fólián és cakkos volt a nyomat ami átment a nyákra, a vékony vonalak megy egyáltalán nem ragadtak át, bár az otthoni samsung nyomtatóval nem próbáltam, mert a műnyomóval elsőre sikerült szépet vasalni, ha lesz időm még kipróálom majd azzal is mert vagy 2 ívem még van belőle. Ha tudsz venni pár fóliát akkor ki lehet próbálni hátha neked jobban sikerül vele, nekem hp nyomtatóval nem vált be. Bari
Bocsi de kicsit soknak tünik 500 oldalt átnézni. Amúgy a hidrogén-peroxidos megoldás nekem jobban fekszik csak nem tudom milyen arányban kell elkészíteni???
Nem is az hogy visszaolvasni, de legalább a főoldalon lévő cikket megnézted volna, ugyanis a (8.) 9. oldalon pont erről van szó.
Ha már olvasni lusta vagy, legalább a keresőt igénybe vehetnéd. Akkor miattad, meg a hozzád hasonszőrűek miatt nem 500 oldal lenne azoknak, akik nem a sült galambot várják!
Tessék, parancsolj. Ez az elmúlt hónap termése, mindjárt az első 10 találat között többször is szerepel a válasz a kérdésedre. Máskülönben érdemes a cikkek között is körülnézni - ahogyan az előttem szóló is írta -, mert azok tömörek és sok kérdést megválaszolnak.
Köszönöm szépen
Kicsit restellem hogy ennyire lusta vagyok! Bocsi mégegyszer!
Én megcsináltam egy hasonló kapcsolást, azért hasonló, mert csak a monostabilt építettem meg ebből a kapcsolásból, az uaa180 ledkijelző helyett én 2db lm3914-es IC-t használtam, szóval nincs az egészről nyákrajzom, csak a bekarikázott részről, remélem segítek vele.
Semmi gond
Én személy szerint nem szoktam méregetni hogy miből mennyi csak beletszem a nyákot egy tálba, ráöntöm a sósavat utána meg egy a hidrogén-peroxidot. Onnan veszed észre hogy kell-e még bele hogy pezseg-e az oldat vagy sem. A közelben lehetőleg legyen némi víz. Üdv!
Én ilyen arányban használom:
1dl víz - 40ml sósav - 40ml hidrogén
Sziasztok!
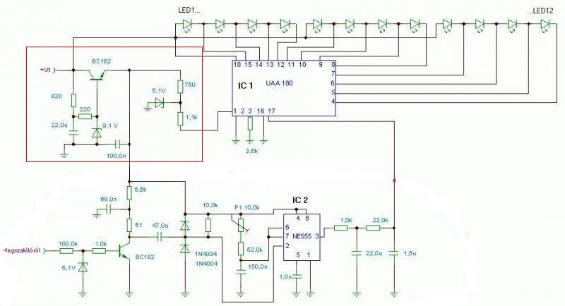
Készítettem egy nyákrajzot ehez a kapcsoláshoz (Lásd kép) Valaki át tudná nekem nézni hogy jól csináltam-e meg? Ez az első saját készítésű nyákom, ezért nem vagyok benne biztos hogy jól csináltam. Köszönettel:Csikinkyra
Ma megvettem az összes hozzávalót az Azúrban. Mivel semmiből sem képesek 1kg-nál kevesebbet adni (csak az ezüst-nitrátból, amiből 25g a legkevesebb, és kb. 6000Ft-ba kerül), kb. 12000Ft lett, de szerintem az ezüst-nitrátot kivéve egy életre elég lesz.
![]() Ma este kipróbálom a dolgot, aztán beszámolok az eredményről.
Én is legalább annyira várom, mint Attila!
Mi amúgy a fősulin épp 2 hete lettünk kész a furatgalvanizálási művelettel egy kisebb NYÁK-on.
A Nyák a 10k potinál nem jó,igy az 555 nem kap rendes tápfeszt. A csúszkáját a potinak kösd össze az 1-es ponttal,és innen tovább az 555 4,8-as lábához,ezenkivül az 52k ellenállást a poti jobb szélső kivezetésére kösd. A zenert is forditva ültetted be.
Ezenkivül figyelj a beültetésnél,mert most a fóliaoldalt látod,az alkatrészek a másik oldalon helyezkednek el,és könnyű az 555-öt forditva berakni.
Köszi hogy átnézted a nyákomat.
Kijavítottam amiket írtál, ezeket leszámítva jónak tűnik a nyák? Majd a megépítésnél ügyelek az Ic-re is.
Jobban átnézve mégiscsak az alkatrészoldalt látom....
Igy még a BC182 kell megforditanod,mert az emitternek kell a testre csatlakoznia,most pedig a kollektor megy oda. A bázis a helyén van. Még annyit: az ic 5-ös lábára csatlakozó 1nF helyett tegyél minimum 10nF-ot,de el lehet menni egészen 100-ig is.
A BC182-t így gondoltad megfordítani? Az 1 nF -ot kicseréltem 10 nF-ra.
Volna még egy kérdésem (lehet hogy hülyeség) Mégpedig az hogy, ha ezt a nyákot vasalásos technikával akarom elkészíteni akkor ezt meg kell még tükröznöm rávasalás előtt. Jól gondolom ?
Mostmár jó!Ha ezt a mintázatot nyomod ki,amit a képen látok (persze alkatrészek nélkül),akkor nem kell tükrözni.
A fordulatmérő többi része készen van?
Köszi segítséget .
Még nem teljesen. A bekeretezett részt (vagy egy részét) helyettesíteni lehet egy Ic-vel csak sajnos nem tudom milyen fajtával (talán stabilizátor ?) Esetleg azt nem tudod hogy mivel lehet helyettesíteni ? Elég kevés a hely ezért lenne jó ha helyettesíteni lehetne egy Ic-vel.
Stabilizátor ic van 9V-osban is,de neked ezenkivül 5V-ra is szükséged van,és igy a kettő sem foglalna el kevesebb helyet....
Akkor megcsinálom így ahogy van.
Eddig erre jutottam.
Nagyon várjuk az eredményt, és ha működik, akkor egy leírást is, és aranyba foglaljuk a neved (vagy ezüstnitrátba ez még eldöntendő kérdés.)
Épp most szárad az ezüst-nitrát egy 40W-os halogén izzótól 3cm-re.
Mindjárt letelik a ma! Lássunk valami fényképet!!
A következő történt:
Rálamináltam a lemaratott, de még lyukak nélküli panel mindkét oldalára egy fóliát, és ezután fúrtam ki a lyukakat. Egy nagyobbacska csepp vízben feloldottam egy hangya....nyi ezüst-nitrátot, de még ez is túl sok és túl tömény lett. Szétterítettem a kis tesztpanelen, aztán egész közelről megvilágítva hagytam száradni. A lyukak környékére valóban kiült az ezüst, sőt volt, amelyiket el is tömítette. A száradás után lehúztam a fóliát ezzel sikeresen kitépve a kis ezüstdarabokat a lyukakból. Kíváncsiságból azért csak befejeztem a dolgot. Megmértem előre 20 szívószálnyi víz tömegét, ebből tudtam a térfogatát is, majd ez alapján a tetején befogott szívószállal adagoltam. A szilárd összetevőkkel viszont bajban voltam, azokat szemre mértem ki, és igazából fogalmam sincs, hogy melyikből mennyi került bele. ![]() Először világoskék színe volt, mint a rézszulfátnak, aztán amikor raktam még bele NaOH-t, sötétkék lett, majd magától undorító sötétzölddé vált. Lehet, hogy nagyon elcs***tem az arányokat. Kb. 20 percig hagytam benne a panelt. Valószínűleg ez is kevés, nem tudom. (Az azuros eladót direkt megkérdeztem, hogy van-e valami fontos tudnivaló az anyagokról, kell-e valamire különösen vigyázni, azt mondta, nem, csak nagyon büdösek. Na, az ammónium-hidroxid elég nagy meglepetést okozott még a nyitott ablak alatt is. Abban a pillanatban, hogy kinyitottam a kupakját, elkezdte eszeveszettül csípni a szememet és az orromat. Az oldatban már nem volt ilyen durva szaga.) Végül a 16 furatból 2-t sikerült átvezetővé tenni, ami ahhoz képest nem is rossz eredmény, hogy a fólia lecibálása után alig maradt ezüst a furatok falán. A képződött rézréteg valóban nagyon vékony: 20 Ohm-ot mértem a panel két fele között mindkét esetben. Ez már épp elég ahhoz, hogy elektrolizálni lehessen rá, mint ahogy az az oldalon le is van írva. Ezt én most nem tettem meg. Összességében azt kell mondjam, hogy a dolog valószínűleg működni fog, ha kellően precízen csinálom. A fólia nem volt jó ötlet. Az ezüstnitrát-oldatot egy ecsettel kell a panelra kenni, aztán valami éles műanyagdologgal leszedni a felesleget, hogy csak a lyukakban maradjon, és aztán szárítani. Úgy tippelem, hogy az egész folyamatot kb. egy-másfél óra alatt véghez lehet vinni, az elektrolízis viszont 6 óráig tart, de azzal legalább közben nem kell foglalkozni. Ma kipróbálom rendesen kimért adagokkal és fólia nélkül. Idézet: „az elektrolízis viszont 6 óráig tart” Ha arra gondolsz, amire én, azaz egy erősebb, tartósabb, vastagabb rézréteg galvanizálására a furatok falán, akkor az szerintem kizárt, hogy 6 órás folyamat legyen. Bár ez függ az áramerősségtől is... nálunk a suliban 2,6A-es áram mellett 25 perc alatt kb. 10 um vastagságú réteg jött létre. Viszonyításképp, amiket venni szoktunk fóliázott NYÁK-lemezeket, azokon átlagosan 35 um-es vastagságú rézréteg található.
Szia
Ezek jó hírek Valószínüleg azért rántotta ki a fólia a furatból az ezüstöt, mert nem volt elég tiszta a furat fala. Esetleg a mikroérdesítés is jól jöhet, ez kénsavas ammónium-perszulfát oldat az arányokat sajna nem tudom, egyszer próbáltam csak egy teljesen lemart nyákon, a viszonylag sima felületet elég jól megmarja, érezhetően érdesebb lesz, a tapadási felület nő. Itt egyébként van egy leírás az elektrolizálásról (furatgalván is van, de kálium-permanganátot nem adnak itthon szóval felejtős) 162 percet ír az ember 18 mikronos vastagsághoz. Ami még eszembe jutott, a csapvíz a szennyezések miatt lehet nem jó, ioncsrélt vízzel kellene megpróbálnod. Mellékeltem egy doksit, a palládium-kloridos módszer van leírva, de hasznos lehet az ezüst-nitrátoshoz is. A kémiai réznél az EDTA nem feltétlenül kell, egyszer sikerült még alapozás nélkül is ez a lépés, de soha többet.
szia
nem tudom pontosan, hogy miként is folyik az eljárás, amiben nagyon kísérletezel, de lehet, hogy tudok adni egy jó tippet. mondtad, hogy a fólia az kirántotta az ezüst darabokat. ha az kell, hogy a furatokat kicsit kimaszkold, hogy ne mennyen oda anyag, akkor szerintem van egy okos megoldásom. pár napja játram az incomp boltban, és ott láttam, és vettem is pici letraszettet. még nem próbáltam ki, de valóban letraszettnek tűnik.. és az egészben az a jó, hogy pont furat alakú. csatolok egy telos képet róla. a lényeg remélem látszik.ha meg nagyobb felületen kell maszkolni, akkor lehet, hogy megoldás lehet a lakkfilc, és azt szépen le lehet hozni higítóval. ha hülyeséget mondtam, akkor bocsi. igazán nem akartam belekontárkodni, csak hátha tudok segíteni.. ![]() üdv: lewi
Helló
Elkészültem a másik nyákkal . Elég zsúfoltra sikerült. Légyszíves nézd át ezt is . |
Bejelentkezés
Hirdetés |




Kicsit restellem hogy ennyire lusta vagyok! Bocsi mégegyszer! 


















