Fórum témák
» Több friss téma |
Fórum » NYÁK-lap készítés kérdések
A témában nincs helye a nem szakmai indíttatású vitáknak, ezért a szabályszegést elkövetők azonnali figyelmeztetés nélküli kitiltásban, vagy némításban részesülnek. Ugyan így járunk el azokkal szemben, akik "blog"-nak nézik a fórumot. Ezt mindenki tartsa szem előtt!
Sziasztok, Bari- képén azt láttam, hogy sima egyszerű fénymásoló papírt használt.
Jól láttam???
Üdv.!
Nem.
Esetleg meg tudod mondani mit használt??
Szia
135g-os fényes műnyomót használtam, amit B1-es méretben vettem miskolcon a Macsó kft-nél, azóta még betankoltam 20db A1-es ível is ( kb 200db A4) egy jódarabig ki fog tartani. Bari
Szia
Bár én vasalással csináltam, a laminálóval a vasalót lehet helyetessíteni, lamináló fólia nem alkalmas a nyomtatásra. A lamináló fóliád szépen bele fog tapadni a nyomtatóba és javítathatod drágán. Lemináló helyett lehet használni döglött lézernyomtató vagy fénymásoló égetőművét. Bari
Meg tudod adni a TDA-s IC lábkiosztását? Ez az IC egy URH vevő. Szerintem maradj a gyári nyáknál. Keresd meg az adatlapját és azután csináld meg. Most tervezehetünk neked ezerrel nyáklemezt, de a nagyfrekis csak a gyárival jó! Azt már tesztelték és működik....
sziasztok én nekem egy olyan problémám van hogy
alkoholos filcel felrajzolom a nyák panelre az áram kört és alámar. Mondták már ismerősök hogy mozgassam maratás közben de nem jött be Mi lehet a baj?
Ha a kézi rajzolásnál akarsz maradni , vegyél lakkfilcet
annak nem mar alá a sósav-h2o2 keverék sem.
hohóóóó, végre megtaláltam, amit kerestem: egy remek orosz leírás a házilagos furatfémezésről
![]() Металлизация отверстий В домашних условиях можно выполнить даже металлизацию отверстий. Для этого внутренняя поверхность отверстий обрабатывается 20-30-процентным раствором азотнокислого серебра (ляпис). Затем поверхность очищается ракелем и плата сушится на свету (можно использовать УФ-лампу). Суть этой операции в том, что под действием света азотнокислое серебро разлагается, и на плате остаются вкрапления серебра. Далее производится химическое осаждение меди из раствора: сернокислая медь (медный купорос) — 2 г, едкий натр — 4 г, нашатырный спирт 25-процентный — 1 мл, глицерин — 3,5 мл, формалин 10-процентный — 8-15 мл, вода — 100 мл. Срок хранения приготовленного раствора очень мал — готовить нужно непосредственно перед применением. После осаждения меди плату промывают и сушат. Слой получается очень тонким, его толщину необходимо увеличить до 50 мкм гальваническим способом. Раствор для нанесения медного покрытия гальваническим способом: На 1 литр воды 250 г сульфата меди (медный купорос) и 50-80 г концентрированной серной кислоты. Анодом служит медная пластинка, подвешенная параллельно покрываемой детали. Напряжение должно быть 3-4 В, плотность тока — 0,02-0,3 A/см2, температура — 18-30°C. Чем меньше ток, тем медленнее идет процесс металлизации, но тем качественнее получаемое покрытие. http://www.ixbt.com/mainboard/pcb/metallized-hole.jpg
Rajtam kívül, szerinted hányan értik meg, hogy Te a furatgalvanizálásról beszélsz?
hát nem különben erről az oldalról néztem
Bővebben: Link de mik ezek a 100nF meg a többi? Moderátori linkjavítás! Frankye
á meg van 16 mert 16 lába van
vagy lehet hogy most nem azt akartad tudni
vagy inkább : googleos fordítóval
Egy lengyel fórumon valaki kipróbálta: azt írja, 100%-os lett, a furatok 0.5mm-esek, kivéve azt az egy nagyot a képen, ami 1mm-es.
Kép
Mi van ma?
Haladás nem állni. Amikor a rádióamatőrök rajza PP kő tengelyek csökkent a mammoths, elsüllyedt a feledésbe. Megjelenése a piacon nyilvánosan Vegyipar fotolitográfia kínál nagyon más, a termelési kilátások a PP nélkül galvanizálás a lyukak a haza. Rövid pillantást a kémia, hogy használják ma a termelés PP. Ha majd sikerült valakinek ebből kibogoznia valamit, akkor szóljon!
Azért kiváncsi vagyok, mennyibe kerül az ezüst-nitrát, ha lesz infod bármelyik hozzávalóról ne tartsd vissza
Ezt nem lehetett volna jobban összeszedni, teljesen érthető! Mi ebben a gond?
Idézet: „kő tengelyek csökkent a mammoths” Egészségedre!
Ezüst-nitrátot találtam 130Ft/g-ért (azért a palládium-kloridnál olcsóbb
). Remélhetőleg nem is kell nagyon sok belőle: az oldatot valószínűleg elég rácsepegtetni a lyukakra, és a hajszálcsövesség beszívja, így az is lehet, hogy egy panelhez 1g elég.A CuSO4, a glicerin és a NaOH olcsó, formalinból elsőre 300.000Ft-ért találtam negyed tonnát, úgyhogy kis mennyiségben szerintem az sem lehet borzasztóan drága.
Ezüst-nitrát nem vészes akkor, a formalin meg a vegyszerboltban 550Ft/l, gyógyszertárban meg nem szabad venni mert csúnyán néznek az emberre ez tapasztalat. A többi filléres dolog.
Hali mindenkinek! Érdeklődnék hogy kinek melyik verzió vált be? Hallottam sósav+hidrogénperoxidos verzióról és vaskloridoeról melyik a jobb olcsóbb egyszerűbb?? Előre is köszi! Szikra
Ez a kérdés nem egyszer nem kétszer hangzott már el ebben a topicban. Mi lenne ha visszaolvasnál?
Hogy ne csak offoljak:Én hidrogén-peroxid+sósav párti vagyok. Előnyei:Gyors,olcsó, nem kell melegíteni Hátránya:A klór mérgező,egyszer használatos,a szabdadban kell csinálni Üdv!
Vas klorid: foltot hagy.
Sósavas: büdös, mérgező gőzök. Na-perszulfát: valamivel lassabb, mint a vasklorid. Ezek alapján olvass vissza!
Helló
A conrádnál van ezüst elektrolit, nem tudom ez nem lenne e esetleg jó, bár játszani nem olcsó.
Sziasztok!
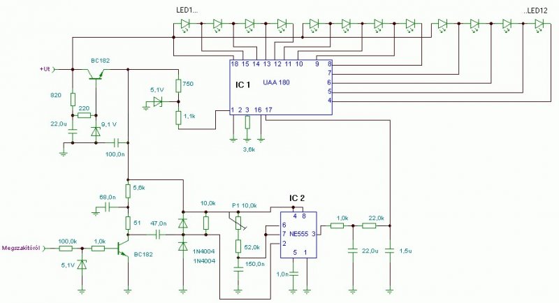
Nemtudom hogy jó helyre írok, de kérnék egy szivességet. Van egy kapcsolási rajzom és kéne egy nyák rajzot csinálni. Én próbálkoztam vele de valahogy mindig túlbonyolítottam. Szóval a legkisebb nyákra kéne ez a kapcsolási rajz.(Sprint-Layout programot használok) Elöre is köszönöm.
És ez milyen kapcsolás?
Amúgy ha akarod vasárnap összedobhatom neked
Hja, Leesett már hogy a lamináló szó alatt nem a fóliát hanem a gépet érted
Régebben dolgoztam nyomdában és ott a lamináló szó alatt a fóliát értettük Ezért gondoltam... Egyébként nem lehetne használni esetleg irásvetitő fóliát a vasaláshoz? Mert szerintem arról szebben átvinné a nyomatot. Üdv. |
Bejelentkezés
Hirdetés |







