Fórum témák
» Több friss téma |
Gondolkoztam tegnap, hogy berajzoljam-e vác térképre. De nem lett belőle semmi.
Na ja! Ha már a Vác nagybetűje sem fér a térképre, akkor a bolt csak egy pont lehet.
Hello
A Tali bt-s D=42 es toroidnál mekkora gerjesztéssel lehet számolni? 0,1 T körül, vagy el lehet menni 0,2T -ig? Egyik magot megtekertem. Primer: 22 menet 4*0.5mm sec: 2*12 menet 10*0.5mm Elég sok drót került rá, és a csatolás is elég szoros lett, nem tudtam távolabb húzni egymástól a tekercseket. A szórt induktivitás: 30uH Ha lehet jobb lenne kevesebb menettel megtekerni. 88V 600W-ot szeretnék kivenni a tápból. Jók hozzá a drótkeresztmetszetek, vagy lehetne egy kicsit elcsalni belőle a dupla secunder miatt? Én kb 4A/mm^2-vel számoltam
Hali!
0,2T szerintem még tartósan elbír, de ez attól függ mekkora frekin jár. Mert pl csak mondok egy számot hogy érezd: 40kHz-en a mag 0,25T-nál fűt 5W-ot 100kHz-en mindössze 0,1T-nál már 5W-ot fűt. Ezzel csak érzékeltetni akarom hogy a vasmag vesztesége nem csak a gerjesztés mértékétől függ hanem a frekvenciától is. Ezt az anyagjellemzőknél tudod megnézni az N2TN-C-s diagrammból. Kikeresed a neked megfelelő gerjesztést, azonbelül a frekit és a diagrammból leolvasod hogy 1g-ra elosztva mennyi a vas vesztesége. Tudod a vas hán gramm, beszorzod és már tudod is hány wattot fűt. Ha tudod hány wattot fűt akkor ellehet dönteni jó lesz-e vagy mégsem ennél a gerjesztésnél/frekinél. A szórásiról meg annyi, hogy nem probléma ha alacsony, sőt előnyös is bizonyos szempontból. Jót tesz a trafód dropjának, azaz a terhelésre való feszültségesésének és nagyobb teljesítményt kitudsz venni a trafóból. Sajnos viszont a bekapcsolási áramok nagyon nagyok lehetnek. Mert ugye bekapcsolásnál a kimeneten a pufferek töltetlenek és akkor a rövidzárási áram indul meg a feteken. Ezt nemárt egy áramváltóval mérni és a lehető leggyorsabban beavatkozni, mert a fetek a bekapcsolás pillanatában kapásból elszállhatnak.
Köszi a segítséget, számolgatok is kicsit.
A meghajtófetekkel vagyok még kicsit gondban. Van itthon néhány IRFP 460. Ezek elég nagy áramot tudnak, viszont a kérdés az, hogy az ir2153 megbírkózik ennek a fetnek a meghajtásával 60kHz körüli frekvencián. Elég nagy a Gate kapacitása 4000pF körül van viszont előnye, hogy a D-S ellenálása elég kicsi, és 23A-t tud. Jelenleg irf 830-at használok, meg van itthon irf740 viszont ezek kicsik lesznek szerintem. Esetleg még:FCP11N60 próbának vettem lomexből kettőt.
2 db IRF740 már eléggé jó. Az is 20A.
A meghajtásról külön lehet gondoskodni. Vannak a lomexben 3A-s kisjelőű tranyók SMD-ben BDP947-48 komplementer. Ezekből egy földet kollektoros végfokozat az IR után bekötve eléggé lendületes megjahtást biztosítana.
Az IRF740 10A-t bír. 2db félhídban is 10A-t bír.
A szórási induktivitást úgy kell méretezni, hogy a max csúcsáram 10A alatt maradjon. Ehez raktam fel egy excel táblát amiba ha beírod az ismert adatokat akkor megadja, hogy mekkora teljesítményre lesz jó a táp, és mennyi csúcsáram terhelheti a fetet. Ha a szórási induktivitás kicsi, akkor a csúcsáram nagyobb, és emiatt erősebb fet kell (persze ekkor a teljesítmény is nagyobb lesz)
Hali
Igen, 1 IRF740 10A, de ha 2db-ot párhuzamosan rak akkor fele a statikus csatornaellenállás így dupla áram. Bocsi, lehet kicsit félreérthetően írtam. 2db párhuzamosra gondoltam, tehát 2-2db a félhídban. Valóban, célszerű a szórást nagyobbra hagyni, de ha nagy teljesítményt szeretnénk és a feteket is szeretnénk minél jobban kihasználni, érdemes lehet egy nagyongyors áramkorlátot betenni. Mittudomén mondjuk max 0,5-1us késleltetéssel, ami aztán visszaveszi a kitöltést, így az áram növekedése a kívánt határon megáll.
Nem a feteket kell kihasználni hanem a trafót és a többit., ugyanis ha a fetet a névleges árama közelében használod akkor elveszted a rezonáns táp egyik nagyon hasznos tulajdonságát, az igen jó hatásfokot. A fetet azért kell túlméretezni, hogy az üzemi áramhoz képest alacsony csatornaellenállása legyen (és nem elsősorban az árama miatt).
Az áramkorlátról pedig: az induktivitás a legjobb és a leggyorsabb áramkorlát... ezt kiegészíteni az egy lassú, de keméynebb átramkorláttal érdemes csak. Pl. úgy hogy ha az induktivitás már egy ideje korlátozza az áramot (tehát annak ellenére nagyobb az áram az üzeminél, hogy az elkóknak már fel kellett volna töltődnie, vagy pl a terhelő izzó már felizzott) akkor lép be a másodlagos áramkorlát ami mondjuk leállítja a tápot. Ez lenne az optimális méretezés. Az induktivitás max értékét a kívánt teljesítmény, a min étrtékét a félvezetők függvényében célszerü meghatározni - ha a gyakorlati érték e kettő kötötti akkor lesz leginkább üzembiztos a táp.
Hello!
Tekertem új trafót a tali-s toroidra. Sikerült 55uH-s szórt kapacitást elérni. A primer: 23 a sec: 2x12 menet. Üresjáratban: 96V Egy vasalóval terhelve 72V-ra esik a sec feszültség és 1.5A folyik. A FET-ek nem nagyon melegszenek, az alsó egy kicsit. Szkópon nézve az alsó FET Gate jelében van egy töske a holtidőben. Ha még egy rezsót is rákötök, 50V-ra esik a sec fesz és 1.7 A folyik. A FET-ek elég jól melegszenek.A rezsó és vasaló együtt 29 Ohm. Mitől lehet, hogy ennyire leesik a feszültség? Túl nagy a szórt induktivitás? vagy máshol kell kerenem a hibát? Aminr lesz egy kis időm csinálok szkópképeket is.
Szórt induktivitást akartam írni.
Első próbálkozásra nálam is sokat esett a feszkó, de aztán a 24 szál 0,2-es primer és a 60 szál 0,2-es szekunder tekercselés az ETD 49-en, megoldotta a problémát.Íme egy teszt , a fekete műszer a szekunderfeszültség (üresben 80V) mellette a sárga a frekvencia (kHz) a hátsó pedig az amper. Egy kb 8 Ohm-os kantáldróttal terheltem. Szóval próbáld meg a tekercselést finomítani, hátha nálad is az lesz a probléma.
Túl kicsi a soros kapacitás
Ma rendeltem egy ETD 59 (N87, epcos) magot. 4 x 200W-os erősítőhöz szeretnék tápot csinálni belőle. Milyen kapcsolást tudtok javasolni? Érdemes próbálkozni a félhidas, rezonáns kapcsolással, vagy inkább más lenne a megfelelő? A Cimó-féle táp ETD 49-el, remekül hajtja a 2x200-as TDA 7294 végfokot. Elképzelhető hogy 1200W körül is jól működjön?
Tekertem egy újabb trafót:
primer:19 menet 10x03mm szec:11menet 24x03mm szórt induktivitás: 33uH Ezzel a trafóval 90V üresjárati fesz volt. Terhelve 66V 2,3A. Terhelés: rezsó+vasaló+kenyérpirító Ez még mindig nem igazán tetszik.Az előző hsz-emben említett trafót rátettem a skori féle önrezgős áramkörre. Üresjárati fesz: 99V Terhelev: 77V 3A. Kicsit több kijött belőle mint az ic-s áramkörrel.
Jelenleg 68nF os kondit használok, vagyis 136nF a soros kapacitás. Mennyivel növeljem meg?
Én is 4x200W os erősítőt akarok meghajtani, de én úgy gondoltam csinálok 2 kisebb egyforma tápot, és egyenirányítás után kötöm őket sorba, hogy szimmetrikus tápom legyen.
Értem. Akkor nem a trafó körül van a gond. Milyen ícét használsz? Én kipróbáltam 2153-al és 21531-el is. Az utóbbinál kb 60-70 W-tal több jött ki belőle, de a fetek is jobban melegednek, csúcsterhelésen.
Egyszerűbb, olcsóbb, kisebb méretű ha egy nagy tápot csinálsz szimmetrikusra. Ezt a kapcsolótápot nagyon lehet gyilkolni. Szinte alig rángatja meg a végfok, nem úgy mint a toroidot. Ezen a jó tulajdonságán bátorodtam fel, hogy belevágjak egy mégnagyobb táp építésébe
5153-at használok. Már gondolkodtam azon is, hogy ir2110 el és valami oszcival csinálok tápot. Terminal fórumon van 1 ilyen kapcsrajz.
Tali-s toroid mekkora teljesítményig bírhatja, 2,2cm^2 a keresztmetszete. Van még itthon ETD 44 em, de a toroid szimpatikusabb. Milyen típusú FET eket használsz?
IRFP 450 -eket használok. Egy ipari tápból bontottam őket. Sajnos gőzöm sincs hogy mennyit bírhat egy ilyen toroid, de a Tali bétés adatlapokon sincs túl sok információ. Az ETD 44 az nem lehet rossz. Milyen anyagú?
Az ETD magokon jobban el lehet szeparálni a tekercseket és könnyebb feltekerni, viszont oda kell figyelni hogy jól illeszkedjenek egymáshoz a félmagok.
GYári 400wattos pc tápokban 2mikrofarados szokott lenni annyi kell . Neked 100nf van necsodálkozz ha leesik a teljseítmény.
Még nagyobb táp ? ihajj
Skori méretező táblázata szerint: 55uH szórt induktivitás, 136nF soros kapacitás. 58kHz-en 632W kivehető teljesítmény.
A 30uH-s trafómhoz fel fogok menni 2*100nF-ra, így marad a frekvencia 60kHz környékén. Este kipróbálom.
A PC tápok, nem rezonáns tápok. A kb 600 VA-es tápomban "csak" 47nF-os rezonáns kondik vannak és mégsem gyengélkedik
Itt már számíthat az impulzustűrés, az alacson induktivitás és az alacsony esr is. Ezért használok REMIX polipropilén kondikat, mert ide nem jó akármilyen vacak.
A táblázatban az is benne van, hogy ilyenkor mekkora csúcsáram terhelheti a feteket, olyan tipus kell ami ezt kibírja!
Pl. 2SK2837 -el (500V 20A 0,21ohm 80nC) 600W könnyedén megoldható, egész kicsi hűtőbordával is. Az IR21531 probléma nélkül, közvetlenül meg tudja hajtani. A trafó szórása ha jól emléxem 50uH körüli volt. A nyákot te tervezted? Az is lehet kritikus pont, nemrég leveleztem valakivel aki IR21xx-el épített fénycsőmeghajtót, és folyton elszállt neki az IC, pedig már mindenféle snubbert meg tranziens szupresszort rakott az áramkörbe. Mint később kiderült a nyákterv volt rossz, ugyanis nem alkalmazta a kapcsolóüzmű áramkörök tervezésével kapcsolatos szempontokat! Emiatt a nyákon létrehozott parazita induktivitásokon keletkező feszültségek elegendő nagyságúak voltak az ic tönkretételéhez. Kisebb hibák esetén előfordulhat, hogy az Ic esetleg nem megy tönkre, de az áramkör működhet hibásan. Ha a trafóba teszel légrést (el kell törni a toroidot hozzá), hogy a primer induktivitása 300....500uH körülire csökkenjen, akkor lehet az áramkörbe zvs kondit is tenni, ettől javul a táp hatásfoka, és csökken a zavarkibocsátása.
A PC tápokhoz annyit fűznék hozzá, hogy legalább 15 éve szinte változatlan felépítésüek - ami annyit jelet, hogy mai szemmel nézve alaposan elavult megoldású, és igen rossz hatásfokú tápegységek. Szinte mindegyik kapcsolótranzisztorokkal dolgozik, viszonylag alacsony frekvencián - holott ma már korszerű félvezetők állnának olcsón rendelkezésre (nyilván a tranzisztor és a TL494 szinte ingyen van azért használják inkább azt). A kapcsolástechnikája is igencsak megkérdőjelezhető mai szemmel - önrezgőben indul amíg a szabályzó rész nem kap tápot. Emiatt könnyen előfordulhat olyan meghibásodás, hogy megszalad a kimenő fesz (ahelyett, hogy hiba esetén leállna a táp). Erre nem a kapcsolást modernizálják, hanem túlfeszvédelmneket próbálnak berakni (több kevesebb sikerrel). Ismerek néhány embert, akik ha egy kis energiát fektetnének a dologba, sokkal jobb tápot tudnának fejleszteni mint amiket a boltban lehet venni - sőt még azt is megkockáztatom, hogy nem is lenne olyan nagyon nehéz dolguk, csak a meglévő részleteket kellene összerakni....
Szóval a PC tápot mint viszonyítási alapot nyugodtan el lehet felejteni, de mint alkatrészforrás nagyon jól hasznosítható
Lehet hogy érdemes lenne saját PC-tápot építeni.
Hatásfokuk tényleg nem túl jó de elnyűketetlenek és kevés felharmónikust temelnek. De ha leváltjuk a tranyókat fetre + ir2110 a hatásfok felszökik 90% ra ami már jó .
Az atx esek külön tápról kapják a szabájozást. Ma már vannak azért új fejlesztések is jópénzért.
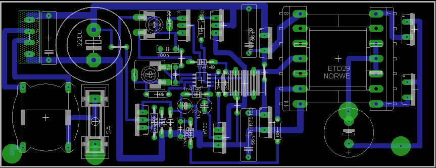
Mellékelem a NYÁK rajzot. Most ezen kísérletezek, de nem ez lesz a végleges. Eseteleg vetnél rá egy pillantást? Hátha látsz benne olyan hibát ami miatt rosszul működik a tápom.
Korábbi hozzászólásomban linkeltem már be szkóp ábrát, ahol a gate jelekben volt egy töske, lehet az a hibás NYÁK-tól? Toroidot nem szeretném eltörni. Ha működik rendesen egy kis veszteség nem zavar, lesz rá hűtőborda meg erősítőben úgyis lesz ventilátor. |
Bejelentkezés
Hirdetés |




Ez még mindig nem igazán tetszik.







