Fórum témák
» Több friss téma |
A nyákrajzon néhány kisebb, nem vészes, és 1 durvább hibát látok. Ez utóbbi elég ahoz, hogy jobban melegedjen az alsó fet, de nagyobb teljesítményeknél ettő ki is nyiffanhat valami a tápban.
A miérteket hosszú lenne leírni, de ha van skype-d és mikrofonod, akkor elmondom, a konkrét hibát ide is beírhatom (illetve késő este be is írom), de előtte kiváncsiságból egy kicsit még várnék, hogy kinek szúr még szemet, illetve kinek tűnik fel hogy mire is gondoltam! Visszalapoztram néhány oldalt, de nem láttam a szkópábrát, utána a téma képei között láttam egy felső-fet-gate szkópábrát és egy félhíd kiementet, nem tudom ezeket te raktad-e fel. Linkeld be, vagy rakd be újra, esetleg mérj újra! Majd ha a nyákot ideiglenesen kijavítottad (fólia vágás, átkötés) ujra mérhetsz, hogy vajon látszik-e a különbség a szkópon is
Azt a képet én raktam fel a felső FET gate-ben volt a tüske. Ha tüske nem volt, az alsó fet valóban melegedett egy kicsi.
Átnézem az áramkört, hátha rájövök én is. Viszont nagyon kíváncsi vagyok a véleményedre. A finamításokról szerintem akkor beszéljünk ha megterveztem a végleges áramkört. Addig is köszönök minden segítséget.
Idézet: „a tranzisztor 7-800 voltos 4-5amperes” BF458 ide nem lenne jó?
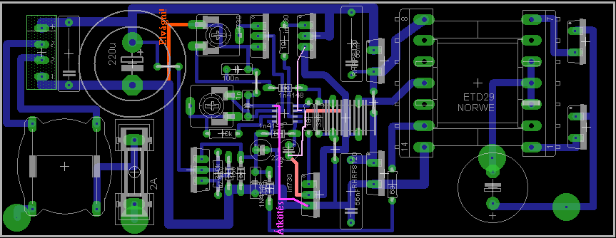
én a következőket látom hibának:
az IC a testet egyszer vékony, másodszor kanyargós vezetékről kapja. Az alsó fetet vezérlő impulzusok hosszú kanyargós(szórt induktivitás) úton jutnak el a fethez, source után elég sokáig haladnak a nagyáramú vezetéken, amiben szép nagy 3/4 menetes induktivitások vannak nagy alapterületen (jenetős induktivitást képviselve), mivel együtt haladnak ezért soros zaj kerül bele a vezérlésbe(lehet hogy, ez okozza a tüskét). Szóval nagy a hurok az alsó fet vezérlésében, sok a kanyar rajta, és a vezérlésnek a nagyárammal közös szakaszán van 1-2 nagyobb szórt induktivitás. (ha kézzel csinálja az ember, akkor valószinű(bb), hogy nem tesz bele ilyen fölösleges kanyarokat)
gyulyi88 nagyjából leírta a lényeget! Csatolok egy képet a módosításoktól, a legdurvább hiba és két kisebb javítási lehetőségével.
A lényeg, hogy az alsó fet source és a tápszűrő-elkó negatív lába nincs azonos potenciálon mert az összekötő fóliacsíknak ellenállása és induktivitása van. Az ic-nek a source lábhoz képest kell vezérelnie a gate-t, ezért az ic neg lábát közvetlenül oda kell kötni.... Tehát az alsó fet source egyfajta csomópontnak vehető, ide csatlakozik az ic, a kondi neg. lába, és az alsó rezonáns kondi. Igazából még az ic tápját hidegítő kondit is át kellene kötni közvetlen az IC lábához (vagy legalább a berajzolt lila átkötéshez, ez már lemaradt a rajzomról, de azért remélem érthető így is)
Ma jött meg a várvavárt ETD59-em
Dobtam rá egy próbatekercset. 10 menet primer és 4 menet szekundernél 10 uH szórási iduktivitást mértem, a primer üresen 530 uH. A kérdésem a következő lenne a szakértőkhöz: lehet ebből rezonáns tápot csinálni? Ha a rezonáns nem jó akkor milyen kapcsolást ajánlanátok hozzá? A cél minimum 1200W lenne (de ha lehet akkor mégtöbb). Íme egy kép róla... hát nem gyönyörű?
Jó kis vasmag (vagy inkább ferritmag?).
cimopata írta: Idézet: „ 1500W kinyeréséhez nagyobb fetek vagy nagy IGBT-k kellenének. Ezeknek a meghajtásához szerintem már nem elegendő az IR2153. Vagy másik cél IC-t kellene alkalmazni, vagy a 2153 kimeneteire további fet meghajtást rakni. Ez a komolyabb fet meghajtás lehet diszkrét, akár 1-1 komplementer tranzisztorból, vagy akár mondjuk egy IR2110. AZ IR2110-nek kb 6-8x nagyobb kimenő árama van mint az IR2153-nak. Bekötése egyszerű: Az IR2153 8 as lábát az 1-es lábra tenni, és a kimeneteire meg a 2110 es bemeneteit. Az adatlapjából könnyen ki lehet a további bekötést következtetni. Ezenkívül tulajdonképpen még minden mást le kell cserélni nagyobbra. Gratz, puffer, kimenő egyenirányítás, kimenő puffer... De ugye azt tudod hogy ennek a tápnak nem stabilizált a kimenete! ” Sok sikert hozzá!
Óóó köszi
Ezt mintha már olvastam volna... Az a 2110 megoldás szimpatikusnak tűnik. Majd csinálok egy skiccet aztán felrakom ide, véleményezésre.
Üdv!
Nagyobb teljesítményhez használj TL494+IR2110 párosítást. Én is ezt tettem. ==>>--<<== Eddig úgy áll a projekt, hogy 450W-ot kiszedtem belőle, majd kicsit áttekertem a trafót 10uH-szórásra. Sajnos 1-1 fet volt csak benne, azt hamar tönkre is vágta, sajnos figyelmetlen voltam és nagy volt az indítási áram, a fetek nem bírták. De sebaj, megspékelem egy elektronikus áramkorláttal, és remélhetőleg megold mindent. 1200W+ szép teljesítmény lenne, csak 1 probléma van. Ekkora teljesítményen a primer pufferek nagyon megrángatnák a hálózatot és megterhelnék az egyenirányítást az NTC-t és jó nagy fojtó is kellene a primerre. Ekkora teljesítménynél lehet szóbajöhetne az aktív PFC alkalmazása. Van számos jó tulajdonsága: + a 320V helyett csinálhatunk akár 450V-ot is primer fesznek és akkor 500V-os IGBT-kel kapcsolgathatunk. + Nagyobb fesz kisebb áram kisebb veszteség. + stabilnak mondható primer feszültség. + beépített lágyíindítás( nem kell NTC) + a hálózatba kevesebb visszatáplált felharmónikus + megkíméljük a primer egyenirányítást is. - plusz alkatrészköltség - valamelyes össz hatásfokcsökkenés.
Sziasztok
Adott egy autós erő tápja, 4 db toroiddal 2-2 egyenirányítás után párhuzamban, innentől pedig szimetrikus a két oldal. 12 V-os tápoldali feszültségnél a gyári szekunderfeszültség 120 V volt. A legegyszerűbben akartam megoldani a feszültségnövelést szekunder oldalon, ezért bontás nélkül rátekertem 2 menetet 4-es mcu-ból, amitől az üresjárási feszültség 15 V-ot emelkedett. Mivel magasabb feszültséget kap a végfok, valószínűleg több lesz a felvett teljesítmény. Kérdésem az lenne ha telítésbe meg a mag, milyen problémák adódhatnak ? A terhelés alkalmanként kb 3 másodpercig tart.
Esetleg még annyi hogy 27 Khz-en megy, a 4 db toroid átmérője kb 50mm, és összesen 16 db irfp064N fet, a primer oldalak 7 szál 0,75-el vannak tekerve, szekunderek pedig 5 szállal.
Már Gulyi válaszából is nagyjából értettem mi a hiba. Az ábrád és leírásod segítségével teljesen világos lett.
Nem voltam teljesen tisztában azzal, hogy mit kell csomópontnak venni. és nekem valahogy a kondi negatív lába tűnt jó megoldásnak, de így átgondolva már tudom mire kell legközelebb figyelni. Remélem lesz egy kis időm és ki is próbálom átkötésekkel.
B-H görbe alapján nagyobb lesz a magban az áramsűrűség.
Tehát megugrik az üresjárási áramfelvétel, és ezzel együtt a mag nagyon fog melegedni. Ha eléri a Curie hőmérsékletet akkor elveszti mágneses tulajdonságait és nem nagyon fog már trafókánt funkcionálni.
:szomoru1: Atya ég ! Ez heggesztőhöz való nem hangszóróhoz :eek2:
Szia!
El tudnád küldeni a tápod kapcsolási rajzát? AZ aktív PFC-t hogyan lehetne beleszerkeszteni? A primer fojtó nem gond, ha ez kell bele megcsinálom, csak a méretezéséhez kérnék egy kis elméleti segítséget. A hálózati terhelés nem aggaszt különösebben, Graetz-nek akár 50A-eset is belerekhatok (hűtéssel). Az már csak elbírja A jelenlegi tápomban sincs NTC. Bekapcsoláskor nagyot szikrázik, ami miatt a kapcsoló majd szépen be fog égni, de lényeg hogy jól működik és megfelelően terhelhető. Az alkatrészköltség, itt kevésbé lényeges szempont, hiszen ekkora teljesítménynél még mindig a toroidos, 50 Hz-es táp anyagköltségének a fele körül járunk. Ha vannak ötleteid a konkrét kapcsolásra és a kivitelezésre vonatkozóan, akkor érdeklődve várom.Előre is köszi
Ugyan már! Léteznek ennél sokkal extrémebb megoldások is, ez csupán egy ésszerű méretezésű tápegység lesz. Volt szerencsém megtapasztalni, hogy milyen az amikor egy erősítő tápja "befullad" és az egyébként remek kapcsolás meg sem közelíti azt a teljesítményt és hangminőséget, amit egy jó táppal lazán produkálni tudna.
Kipróbáltam Skori által javasolt átkötéseket. A gate jelekről eltűntek a tüskék. 220W terhelésnél a 90V os üresjárási fesz csak 80V ra esett vissza.
Elkezdem tervezni a végleges tápot
Szerintem bőségesen elegengendő az etd49 1000w ! A feszültségingadozás kiszürheted stabilizátorral vagy teljesítményszabájozással.
Sziasztok! C4106, C5027-R tranzisztorral és egy PC táp trafóval lehet csinálni kapcsolóüzemű tápot? Ha igen, tudtok adni kapcs. rajzot hozzá? (Van még 2db GC113 is.)
Köszi előre is!
Idézet: „C4106, C5027-R tranzisztorral és egy PC táp trafóval lehet csinálni kapcsolóüzemű tápot?” Nem lehet! Egy kapcsolóüzemű táphoz még egy csomó más alkatrész is kell! (például: hálózati zavarszürő, hálózati egyenirányító, lökésgátló, pufferkondi, valamilyen - többnyire ICs - vezérlés, kapcsoló félvezetők, és ezek meghajtói, trafó, szekunder oldali egyenirányító, szürés, stb, stb, stb...., Ezek után szerintem nyugodtan meg lehet venni a szükséges kapcsoló-félvezetőt, minthogy a meglévő tranyóhoz igazítsuk a többit, mert lehet, hogy ez utóbbi lenne a drágább!)
Amit el akartam kerülni, azok az IC-k voltak. PC táp primer köréből akartam csinálni. NTC, puffer, egyenirányító az van.
Kedves Skori!
Honlapodon, az önrezgő táp 2 végén van ugye a kész áramkör, amit megépítettél és kipróbáltál már. Szeretném én is ezt utánépíteni. Viszont ott vagyok gondban, hogy pl a 60uH-s tekercset sajnos nem tudom magamnak megcsinálni, nincs induktivitásmérőm. Ezt meglehet oldani valahogy nélküle is? A leírásban nem tértél rá ki nagyon, tehát gondolom, hogy ez nem egy olyan kritikus pontja az áramkörnek, mint a TR1. Remélem megoldható, hogy ezt "szemre" megcsináljam. Pl megmondod milyen trafóra mekkora veztetékkel mennyit tekerjek. Remélem ez működhet így is. Másik kérdésem a TR1-re vonatkozik. Ha nincs kompaktból kiszedett toroidom, vagy csak 1 van, lehet másra is? Vannak PC-tápból, egyéb kapcsolóüz. tápból bontottjaim. Remélem jók lesznek valamire. Azt írtad a honlap aljára, Folyt. köv. Mikorra várható esetleg egy nyákrajzzal egybekötött végső rajz? Vagy a rajz az már teljesen kész? Mert ha így van, akkor nincs gáz, tervezek gyorsan neki nyákot. Élesztéssel kapcsolatban majd annyit kérdeznék, szkóp nélkül működhet-e? Van egy multim, ami elvileg tud frekit mérni, még sosem próbáltam. Remélem érthetően fogalmaztam, és remélem sikerül összehoznunk a tápot. Köszönöm: Uli (Esetleg egy inverteres hegesztő elkészítésére nem gondoltál még? Jól jönne egy olyan verzió, ami biztosan működik. Egy másik topicban sok orosz, szedett-vedett rajz van felsorolva, van akinek működnek, van akiknek nem. Jól jönne egy olyan, ami tuti.)
Bocsi, az igazség az, hogy maradnék az ő kapcsolásánál, valahogy nincs IC, kisebb hibalehetőség stb. Meg az ilyen kinai meg egyéb googleból másolt cuccban nem hiszek nagyon. Meg az azért jó mert az alkatrészek nagy része PCtápból beszerezhető. Dek össz
Mivel egy moderátor belejavított a hozzászólásomba - amit én nem éreztem jogosnak, és a kérésemre sem hajlandó visszaállítani, egyelőre töröltem amit válaszoltam. Ebben a fórumban egyelőre szüneteltetni fogom a hozzászólásaimat. Keress meg mailban, ott elküldöm a válaszom.
Vigyázz mert a skori kapcsolása ECSELON ! technológiát alkalmaz ami elferdíti az agyhullámokat !
Moderátorok néha tényleg kicsit túlbuzgóak. Én is elkezdtem írni egy PIC-es cikket, de nem lett belőle semmi, mert mindig valami formai kifogásolni valót találtak benne, pedig semmi baja nem volt, el lehetett volna olvasni, tanulhatott volna belőle aki akart. De ekkor picit berágtam, inkább kitöröltem, mert itt úgy látszik nem az a lényeg hogy minél több hasznos infó, cikk jelenjen meg, hanem hogy jó legyen a helyesírás, és a formázás meg betűtípus a helyén legyen. Szóval nem örülnék ha sikerülne elüldözniük téged.
Ezt kérem itt befejezni, és visszakanyarodni a témához.
Ha kinézetbeli, formai kifogás keletkezik egy cikkel kapcsolatban annak általában oka van. Ha valaki nem viseli el, hogy munkájának kinézete illeszkednie kell egy meglévő sémához szövegszerkesztési színvonalhoz, akkor azt hiszem nem kell cikket írni. Ha egy cikkben a szöveg nem lehet 50 px-es akkor nem lehet. Ha a képet méretezni kell, akkor méretezni kell. Kibúvót nem kell keresni és emiatt megsértődni is hasztalan. Úgyvélem mindenkinek itt az információ megosztása a cél, tehát ilyen piszlicsáré formázási vitát ennyire felfújni, gyerekes. OFF-ot fejezzétek be.
Ha tilos apróbetűs részt írni egyí hozászólásba akkor miért van ott a formázási lehetőségek között?
Biztos hogy ilyenekbe kellene belekötnie egy moderátornak? Aki nem látja az megnyomja a billentyűzetén a CTRL-t és közben tekeri az egéren a görgőt így akkorára nagyítja amekkorára szeretné.... A különböző betűméretekkel a hozzászólásban el lehetne különíteni a hozzászóló által fontosabbnak - és kevésbé fontosnak tartott részeket. Ha ez megváltozik utólag egy moderátor által akkor az nem a hozzászóló szándékát tükrözi, és esetleg más "szinben fest" a hozzászólása. Ha a moderátor nem látja a szándékomat, vagy nem érti a miértet, szivesen elmondtam volna magánban, de nem igazán érdekelte. Na az ilyesmi, amikor piszlicsáré dolgokba kell beavatkozni, a valóban szükséges dolgok helyett, ezek valóban elveszik a kedvemet, igen gyerekes dolog ahogy Topi is ítra, de nem csak az én részemről. Van rengeteg más hely ahová írogathatok, (akár apróbetüvel is, sőt zöld alapon kékkel is ) elég nagy a net szerencsére, nagyobb mint amennyi időt tudok erre szánni. |
Bejelentkezés
Hirdetés |












