Fórum témák
» Több friss téma |
Üdv mindenkinek!
Olvastam néhány fórumot így kicsit félve kérdezek, mert nagyon kezdő vagyok. Most találtam ki (néhány újperc leégetése után), hogy ez lesz a hobbim. Jelenleg programozó lennék, és az egyik munkámhoz kellene nagyons ürgősen 2db segítség. Az egyik hogy van egy motorom amit lpt-ről szeretnék vezérelni. Tudom hogy van már ilyen téma de semmit sem tudtam felhasználni belőle. Szóval van az lp port 5v-ja és ki/be tudom kapcsolgatni. Emellett van egy 12V-os léptetőmotor. Egy olyan kapcsolás kéne amibe a kapcsolót ez az 5V játsza és a 12V-ot tudom vele kapcsolgatni anélkül hogy leégne a gépem lpt portja. Első ötlet egy relé volt de sajna az lassú vagy hangos meg túl buta megoldás. A második kérdés pedig egy erős fénypont kellene ami erősebb a piacos lézernél (mondjuk úgy kétszer), mert egy csíkot kéne kivetítenem de amit elé rakok egy olyan optikát (üveghenger) ami ezt megcsinálja, máris kevés fényt vetít ki. Segítségetek előre is köszönöm.
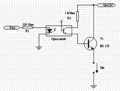
Akkor a 12V kapcsolására használj DIL tokos relét, vagy optocsatolót. Ez utóbbi teljesen leválasztja a gépet és a vezérlendő eszközt egymástól.
A második kérdésedre a választ az alábbi topicokban találsz: Első link Második link Harmadik link És így kereshetsz rájuk: Kereső lézerre Egyébként üdv a pákaforgatók között!
hali
csak nem 3D szkenner lesz belőle a végén? )))üdv, Szetty
DE
![]() de sajna amikor bementem a boltba akkor azt mondták hogy kb 20 fajta (optocsatoló) van és nem tud segíteni pedig elmondtam ugyanezeket nekik is. Nem értem őket, hát nem akarnak eladni??? na mindegy jobban járok ha valami tranzisztoros módszert adtok mert azt megveszem ozt forgatom a pákát Csak IC ne legyen benne (már fáj az újjam )(egyébkén még a kétledes villogóval vacakolok (ma kezdtem) csak ez a projekt sűrgős lenne még azt is elnézem ha nem tudom miért működik)
Szia !
Újra látogasd meg a boltot ! Üdv! |
Bejelentkezés
Hirdetés |




)))

