Fórum témák
» Több friss téma |
Egy egyszerű erősítő méretezéssel akadtak problémáim.
Szeretném a segítségeteket kérni, hogy hol kell neki állni a dolognak. A legnagyobb gondom hogy a legtöbb képlethez a h paraméterekre lenne szükségem, és ez meg a tranz. katalógusba ha meg is van adva min-max értékel, így nem tudom hogy mivel számoljak. Az erősítenek az alábbi paraméterei vannak: Táp fesz: 40V Teljesítmény: 20W Terhelés 8 ohm Bázis áram 4mA Frekvencia 500Hz Ez csak egy elméleti erősítő nem kell,hogy működjön, csak az adatait ki kellene számolnom. Ha tudtok kérlek segítsetek hogy, hogy álljak neki. Köszönöm! http://docs.ts-audio.biz/m/mj/tkvemdawmjy3na/ned/2674_0.pdf Csatoltan küldöm a kapcsolási rajzot
Szia!
Ajánlom ezt a linket. Egy tranzisztoros végerősítő számításai találhatóak az oldalon leírással. Üdv!
Szia!
Köszi, néztem ezt az oldalt. Csak ami ott van az jóval bonyulultabb mint ami nekem kellene. És így nem sokat fogok fel belőle
Ennek a kapcsolásnak szerintem semmi értelme, a kezdő kérdések közé kerülhetett volna.
Ez egy földelt emitteres kapcsolás de iányzik az emitter kondenzátor így az erősítése nem nagyon lesz az mindenképpen kellene, 20w az irreális ennek a kapcsolásnak. Ha gyakorlati célra kell akkor mindenképpen egy műveleti vagy integrált erősítős kellene szerintem. Ha google ben keresel biztos találsz méretezést pontos magyarázattal is . Ha ilyen kezdő vagy akkor egy könyvtárat ajánlanék mert nem nagyon fogja itt leírni ennek a számítását senki. Egy darab tranzisztorral a osztályban nem lesz ekkora a teljesítmény erősítés.
Szia!
Damkodavnak igaza van, ez így nem nagyon fog erősítni, de munkapont beállítására alkalmas a kapcsolás. A csatolmányban néhány egyszerű tranzisztoros áramkör kézi számítását találhatod. Üdv.
Sziasztok!
Az erősítőnek nem is kell működnie csak ki kell számolni a paramétereit. Köszönöm a jegyzetet, elég hasznosnak tűnik
A h paramétereknél meg az aranyközépút mert nagy a tranyók szórása adatlap pl bc 182 de ne akarj 20 w kivenni belőle egy fokozattal.
Az emitterkondit pedig rajzold oda váltóáramúlag az húzza földre és attól lesz földelt emitteres. Könyv Kovács Csongor Elektronika Ebből megértheted nem drága. De biztos órán is elmondták hogy hogy kell. Kirchoff remélem jól írtam törvényeit nézd átAmi befolyik az kifolyik címűt és akkor már nem sok összefüggést kell ismerni a munkapont beállításhoz.
Hát jó számolás lesz, mert ilyen teljesítményt csak darlington végfokkal lehet csinálni , pl TIP140, mert kb 800 as bétára van szükség (h21), 8ohm munkaellenállás, 2ohm emitterellenállás, 2500 mikrós elkóval hidegítve. A osztályó beállítás majdnem 2A kollektoráram, szép mackós hűtőborda
Hát majdnem elfelejtettem, hogy a 8ohmos terhelő ellenállást egy 2500mikrós leválasztás utám tegyük a kollektorra!
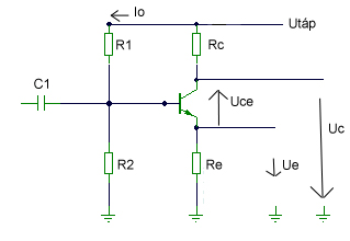
Uc=~17V Uce~21V Ue~4V
működik ez , berakod az osztót felűl 3k, alul 600ohm.
A 3kohm változtatásával beállítod a 2A nyugalmi kollektoráramot
Sziasztok!
Van két darab Tesla ARS-8104-es hangdobozom, életem második erősítőjét készülök megépíteni, arra lennék kíváncsi, mekkora erősítőre "szabad" a dobozokat rákötni? Sokféle infót olvastam, hogy legyen kisebb, mint a doboz teljesítménye pl. vagy lehet nagyobb is csak "óvatosan tekerjem a hangerőt" , kérlek oszlassátok el a kételyeimet ![]() A doboz adatai: 4Ohm Pmax=15VA Pspickovy=45VA Cseh nyelvet nem ismerem, gondolom ez a tartós és az időszakos teljesítmény. Köszönöm a segítséget!
Szeretem ezeket a dobozokat, a hangjuk valahogy nagyon kellemes.
Korábban TDA-s erősítőt csináltam, olyan mű volt a hangja számomra, olvastam sok fórumon az STK IC-kről szubjektív véleményeket, mennyire szépen szólnak. Úgy láttam a teljesítményük is közelebb van a 100W-hoz, sok STK adatlapján a "recommended operating condition" résznél 8Ohm van megadva. Ezek ellenére érdemes lehet esetleg egy kisebb STK-val próbálkozni, ha ezeket a hangdobozokat szeretném rákötni?
Igazából nekem mindig is vágyam volt egy saját erősítőt megcsinálni rengeteget nézelődtem mint itt mint máshol a neten de amiket találtam az nekem mind eléggé bonyolultnak tűnt igazából nem vagyok otthon az ilyen komolyabb elektronikus dolgokban 1-2 dolog megy mert ami érdekel gyorsan megtanulom de ezt nincs kitől valaki tudna segíteni lépésről lépésre haladni hogy itthon miből hogyha tudok egyszerűen és olcsón egy erősítőt összedobni ?
kb 2500 ft és gyakorlatilag semmi nem kell hozzá, ic léttére kellemes hangja van és terhelhető " a csillagos égig" nekem a hangulat fényem 4 motorját hajtja ütemre oda vissza
Sziasztok!
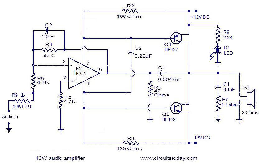
Ha már "egyszerű" erősítő, miért ne lehetne egy OPAMP+2 DARLINGTON ? Találtam egy 10W-os kapcsolást és egy nagyobbacskát. Kíváncsi lennék a véleményetekre. Érdemes-e megépíteni őket? |
Bejelentkezés
Hirdetés |





címűt és akkor már nem sok összefüggést kell ismerni a munkapont beállításhoz.


