Fórum témák
» Több friss téma |
Ez amolyan próba lenne, nem kellenek 10A-ok.
Hali!
Meg is van 12V,5A.
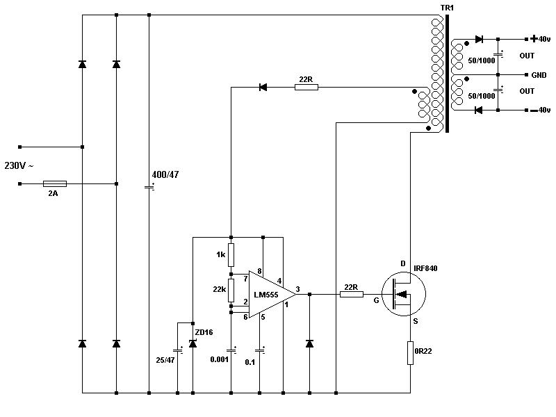
Találtam egy jónak tűnő kostrukciót, ami erősítőt hajt, méghozzá 700W-osat tehát nem kis teljesítményről van szó. Ha valakinek van ötlete honan lehente beszerezni ilyen vasmagot, és hogy hány menetes tekercsek kellenének bele, annak örülnék. Nameg, hogy egyáltalán érdemes e megépíteni ezt a kütyüt.
Ahogy átfutottam a kapcsolást, egyedül a T3-nak nincsenek megadva a menetszámai!
Ebbe jó 2SK2645 ?
ha nem hajtod túl akkor tuti, hogy jó
Ez egy ETD 49 mag. Ilyenből csináltam a Cimó féle rezonáns tápomat. Nálam 67 kHz-en megy és 24 menetes a primer. 600VA-t lazán lead. A RET-nél tudsz ilyet rendelni, kb 2200 Ft egy komplet ETD 49. Jó kis vas, könnyű tekercselni és még rá is fér a szükséges rézmennyiség. Fetnek pedig inkább IRFP 450 vagy 460 a tuti. Minimum dupla annyiba kerülnek mint a 2SK 2645, de többet is bírnak.
Az enyém tud 600V-on 9A-t, az IRF840 meg 500V-on 8A-t, úgyhogy teljesítménnyel nem lesz gond.
Helló!
Linket tudsz hogy hol találtad? Köszi!
Sziasztok!
A szakértőktől szeretnék megkérdezni 1-2 dolgot. Most tesztelgetem a második tápomat, amit E42 N67 magból csináltam.70 - 80 kHz-en szépen működött, a kimenet mindkét oldalát (+/-35V) leteszteltem terheléssel is külön-külön. Elsőre így minden rendben volt, de amikor a 70V -ra kapcsoltam a 8 Ohm-os műterhelést, bekapcsoláskor füstölt majd kb 1 sec múlva eldurrant a C4-es kondi (47n 400V) Ez mitől lehetett? A másik kérdésem: mitől melegedhet az ícé? A D2-n 19,8 a D3-on 15,8V mérhető, az IRF 730 nem melegszik, a segédtáp működik.
A kondi általában túlfesztől durranhat el. Párhuzamosan van rajta dióda, ha van eléggé gyors?
Talán okozhatta esetleg még a nagy átfojó áram ami a fegyverzeteket összesütötte. Előfordulhat ha rossz minőségű. Az IC talán a nagy fetektől melegedhet, eléggé megizzaszthatják. Be kellene tenni még 1 + fetmeghajtó fokozatot, ha nemakarjuk nagyon megbonyolítani elegendő lesz 1-1 BC807-40 BC817-40 PNP-NPN tranyó emiterek bázisok összekötve, bázisra egy 2,7k ellenállás és az az IC kimenetére. Az emitterre meg 4,7 ohmon előtétet.
Köszi a gyors választ
Az előző tápomnál, ami szintén ez a kapcsolás, ugyanilyen IRFP 450 fetekkel, nincs semmi probléma. Ott 630V-os MKP kondik vannak és BYV 26C diódák. A dióda ezen BYW56. A trafóra 22 menet primert tekertem, a mag 2 cm2-es. Ezzel nem lehet baj? Ha a félmagok illeszkedése meglazul, felléphet ilyen probléma? A próba során celluxal volt összeszorítva. A fetmeghajtóra van valami rajzod?
Nincs linkem, saját cuccaim között találtam
van hozzá nyákterv meg minden, a komplett erősítőről, de engem csak a táp érdekel.
Ha a trafó szétválik akkor lecsökken a szórásija és nagyon nagy zárlati áramok indulhatnak meg. Ha csak kicsit is távolabb vannak a magok akkor már egyből csökken a szórási.
Itt a fet meghajtó rajza. Az IC ugyebár 250-300mA re tölt max, ezzel a két tranyóval kb 1-1,2A lenne a csúcs töltés.
Ha ilyen egyszerű akkor neki is állok hamar
Az icé táplálásával nem lehet baj? Jó neki a 15,8V fesz? A C5 ebben a tápban sima mezei elkó, nem Low-ESR, mellette a 100n pedig sárga remix fóliakondi. Okozhat ez problémát?
Sziasztok!
Arra lennék kiváncsi, hogy a ferrit gyűrűknél (amivel azt hiszem Cimopata is építi a ~800W-os tápját) hogy lehet kiszámolni az átvihető teljesítményt? Mert a Tali Bt-s pdf-ben nincs benne ez.
Hali mindenki!
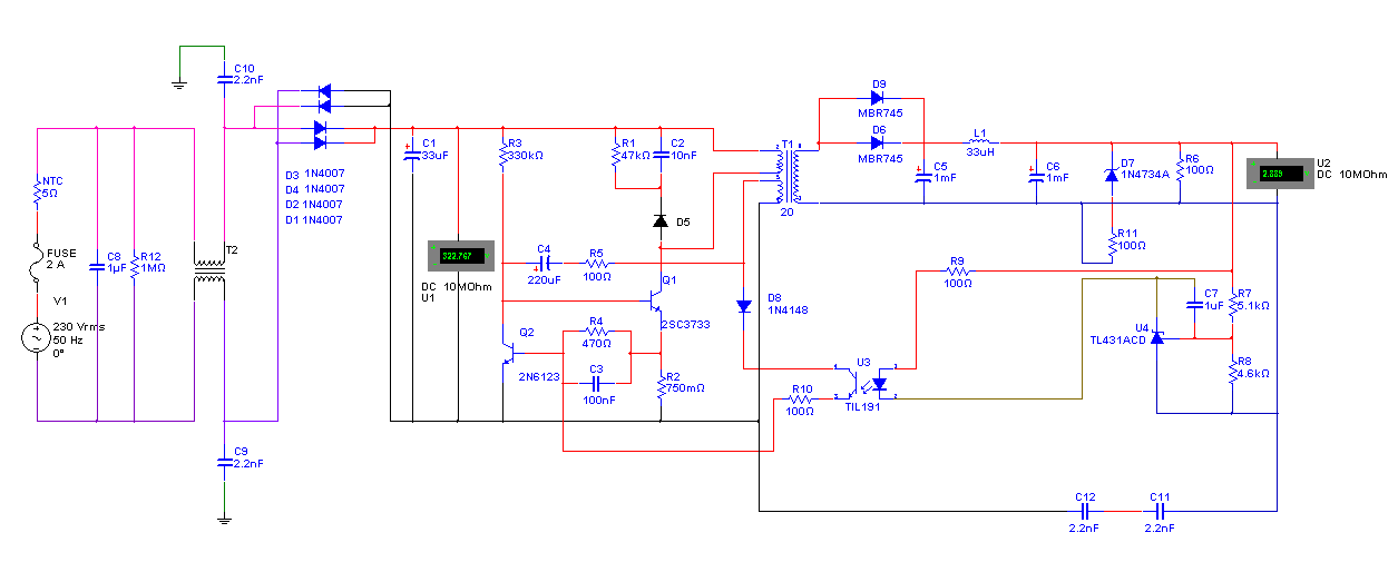
Azt szeretném megkérdezni, hogy ez szerintetek működne-e? Csak kipattant a fejemből és gondoltam miért ne. Válaszokat előre is köszi! GÓRÉ88
ha jól látom nyitóüzemben használnád, ez esetben hiányzik a lemágnesező (demagnetizáló) tekercs, ami egyben az UDS maximális értékét is lekorlátozza, de azért egy védelem nem árt akkor sem a fetnek ...
csá ui :a kitöltés nem lehet nagyobb mint 50% (nem ellenőriztem, ha ezt teljesíti, akkor nem szóltam)
Hello!
Én záróüteműnek nézem. De.. - Hogy fog elindulni? - Nincs szabályozás, snubber, tehát terheletlenül el szál. üdv! proli007
Hello!
A táplálás már lehet, hogy működni fog. De egy kapcsolóüzemű tápot "analóggá" tenni nem szerencsés dolog. Az a Fet halálához fog vezetni. Nézd meg Skori honlapját, hogyan szabályozta az 555-öt egy tápnál. üdv! proli007
EEEeek.
Építs tán vmi jól beváltat után inkább, mer ehhez még kisvirsli vagy. Saccra 200+ hiba van a rajzba, több mint ahány alkatrész szal...
"Kisvirslinek" érzem magam én is, képtelen vagyok azt a 200+ hibát felfedezni. Talán négyet ha látok....
Mindenesetre a tr2-vel nem tudom mi a szándéka, többet árt mint használ, az optocsatolóval én a resetet húzgálnám testre, a visszatápláló tekercset a pufferra, nem az 56k után. A fet gate-ját zenerrel védeném, biztos ami biztos alapon.
Asszonyom, sajnos több rosz hírem van a férjével kapcsolatban:
- Zavarszűrése nincs - Lágyíndítása nincs - Áram korl. prim. körében nincs, elszál bekapcsolásnál a feltöltetlen kim. elkói miatt - TR2-t ki kell h operáljuk - az IRF840-je csak 500V-os, snubberei sincsenek, pedig záróüzeműre kellenének... - Szabájzóköre vicces Felírok neki UC3845-t, meg vmilyen 800V+ os FET-et.
Doktor úr! A kérdést felvető kezdő létére az 555 alkalmazásával próbálkozna, tehát aköré kellene kialakitani működő kapcsolástechnikát.
Ha lerajzolok egy viszonylag egyszerű tápot (nincs benne IC, a rajzot meg visszatérképezem a gyári nyák alapján) , és felrakom ide a rajzot, akkor lenne itt egy vállalkozó kedvű kolléga aki elmagyarázza a rajz alapján hogy hogyan működik ?
A kérdése az volt hogy működne-e, nem az hogy hogyan lehetne működőképessé tenni.
Másrészt, kezdőket felesleges saját áramkör fejlesztésére bíztatni, csak kárára lesz. Inkább ajánlani kéne egy jól bevált áramkört. Lidi: persze
Köszi előre is. Mellékelem a képeket. Remélem jól rajzoltam le.
Az "elejét" a diódák utáni 400V 33µF-os pufferig értem. Meg a "végét" is, egyenirányítás, szűrés. TL431 bekapcsolja az opto ledjét ha a kimenő fesz eléri a kellő szintet. Csak a közepe nem világos.
Hello!
A Q1 tranyó a T1 trafóval egy önrezgő blocking oszcit alkot. A visszacsatolás, az R5-C4-en keresztül valósul meg. Ha a tranyó kinyit, a T1 felmágneseződik. Amikor telítésbe megy (vagy nem mert ez a rajzból nem látható), akkor az áram (hirtelen) emelkedni kezd. Ez feszültséget ejt az R2 ellenálláson. Ha az eléri Q2 BE feszültségét az kinyit és zárja a Q1-et. erre a tranyó az R5C4 visszacsatolás hatására hirtelen lezár. És kezdődik az egész elölről. Ha a kimeneti feszültség eléri az R7-R8-al beállított feszültséget (R8-on 2,5V) akkor a TL kinyit és az optocsatolón keresztül, vezérli a Q2 tranyót. Az előbb nyit ki, így a T1 nyitóárama (és ezzel a tárolt mágneses energiája kisebb lesz. Azaz leszabályozza a tápot. Energia átvitel akkor történik mikor a Q1 zár, tehát záróüzemű a konverter kapcsolása. (trafó menetiránya biztosítja) - R3 a Q1 nyitását biztosítja induláskor. - R1-C2-D5 impulzusvágó tag. - R4-C3 biztosítja hogy az opto tudja vezérelni a Q2-t és egyben korlátozza Q2 bázisáramát R2 felől. (C3 a gyors negatív feszültségű záráshoz kell. - D6 az opto miatt van, hogy csak pozitív feszültséget kapjon, R10 korlátozza az optón átfolyó bázisáramot. - R9 optó diódájának áramkorlátozója. C7 gerjedésgátló és visszacsatolás lassító. De ez egy elég gyatra kapcsolás, és ha valami elugrik, minden elszáll benne. Szóval olyan mint a Trabant, úgy jó, ahogy van és arra jó, amire készítették. Ma már egy tranyótokban benne van az egész kupi, és ráadásul az rendes PWM szabályzós. üdv! proli007
Hát igen, már kb 2-3 db-ot javítottam meg belőle. Kondi kiszáradás, meg tranyók kinyiffiantak. De azért elég megbízhatóan mentek, kb 5 évet egyfolytában. Akkor lettek leselejtezve, én meg itthon megjavítottam. Amúgy 5V / 3A ami rá van írva.
Azt nem értem még, hogy o.k. hogy T1 felmágnesezi a vasat, de mi mágnesezi le ? |
Bejelentkezés
Hirdetés |









van hozzá nyákterv meg minden, a komplett erősítőről, de engem csak a táp érdekel. 







