Fórum témák
» Több friss téma |
Fórum » LPT portos vezérlés
A kérdésedre a választ nem tudom. Az XP a felhasználót hiányolja. Gondolom valahogy meg lehet adni neki.
Az üzenetet én is értem, de eléggé meglep, mert egyedüli felhasználó vagyok, rendszergazda, úgyhogy milyen engedélyt akar ez még tőlem?!
Arra gondolok, hogy még nem teljesen indult be az XP, amikor elindítja a programot, mert ha utána én indítom, akkor megy. Vagy lehet, hogy valamilyen attribútummal kell indítani?
Ezt az automatikus indulást hogyan és PONTOSAN hol állítottad be? Merre turkáltál a reg. adatbázisban?
miért nem az indítópultba rakod? Annál egyszerűbb nincs is. A saját fejlesztésű képlopó programom parancsikonját beraktam az indítópultba, és automatikusan indul, nincs semmi gond. Start>programok>indítópult....
HKEY_LOCAL_MACHINE\Software\Microsoft\Windows\CurrentVersion\Run.
A bejegyzés típusa legyen karakterlánc, a neve mindegy, az értéke pedig az elindítandó program URL-je. MaSTeRFoXX: Ha ezekután megnézem az indítópult listát, benne van, tehát a két megoldás valószínűleg ugyanaz. Nem?
Ja, hogy te arra az indítópultra gondolsz! Aha, mindjárt kipróbálom!
Sajnos ugyanaz a jelenség.
Ahogy mondtam, ez ugyanaz, csak a bejegyzést nem a LOCAL_MACHINE-be rakja, hanem a CURRENT_USER-be.
Akkor nekem nincs több ötletem
Na, sebaj, azért köszi!
én nem io.dll-el, hanem egy komponenssel kezelem az lpt portot. Sztem megkéne próbálnod azzal is.(A prog.hu-n találtam a komponenst, asszem, Dlportio a neve)
Ezt egyáltalán nem ismerem, de köszi, majd rákeresek...
Én a helyedben így csinálnám: létrehozol egy shortcut ot és a tulajdonságainál a Start in mezőbe beírod a mappát ahol a progid van. Majd a shortcutot bemásolod a Star Startup ba. Nekem mükszik.
Ez már ki lett próbálva. Ugyanaz, mint az én megoldásom, csak a HKEY_CURRENT_USER-be megy. A program el is indul, csak a dll-lel van némi gond...
Na, sziasztok, megint itt vagyok. Az lenne a kérdés, hogy hogyan lehet LPT portról bemenetet lekérdezni. IO.DLL-t használok, szóval legjobb lenne ezzel megoldani. Egyetlen nyomógombot kellene figyelni, semmi másra nincs szükség, se bemenetre, se kimenetre.
Van egy PortIn függvény, de ennek a visszatérési értéke 1Byte. Tudtommal a 8 bites adatvonal meg csak kimenet lehet. Szóval nem értem, hogy van ez. Előre is köszönöm a segítséget!
Ja, és még annyi, hogy Delphi nyelven írnám meg.
Az LPT portnak 5 bitje van ami bemenet ami az állapotregisztere, Egy régen megtalált honlapról (ami már megszünt) másolnék be egy részt erről.
Ha a 0378-as port az lpt, akkor asszem a 0379-es az állapotregiszter. (Továbbá van még egy 4 bites kimenete a 037A porton is) Remélem segítettem... Az állapotregiszter Ez a regiszter a báziscímtől 1-el nagyobb címen található és csak olvasható. Eredetileg a nyomtató ezeken az érintkezőkön (10-13) közöl információkat a számítógéppel. bit állapot kivezetés 0 általában H n.c. 1 általában H n.c. 2 általában H n.c. 3 negált 15 4 negált 13 5 ponált 12 6 negált 10 7 negált 11 Egy kis magyarázat a táblázathoz: n.c. = not connected, vagyis nincs kivezetve H = high, a logikai magas vagy 1 szintet szokás így jelölni L = low, a logikai alacsony vagy 0 szintet szokás így jelölni negált = a logikai szinteket pont fordítva értelmezi, invertálja ponált = a negált ellentéte Az állapotregiszter nem igazán nevezhető regiszternek, mivel nem tárolja a jeleket. Csak olvasható.
Nagyon köszönöm a válaszodat! Akkor így nézne ki:
A 12. lábra kötöm a kapcsolót egy felhúzóellenállással. Ha a PortIn($379) függvény értéke ez lesz: 00100000, akkor be van kapcsolva. Igaz?
Igen, sikerült! A 12. lábra kötöttem, és a 379-es cím 5. bitjét kérdeztem le.
Mégegyszer köszönöm! (Valaki legyen szíves, adja meg a pontot MaSTeRFoXX-nak!)
azt szeretném kérdezni hogy lehet 4db 7szegmeses kíjelzőt kötni a pinter portra
elöre is köszi
Hali, én is rengeteget bajlódtam az xp-s LPT vezérléssel, de nagy nehezen megtaláltam a megoldást, DLL nélkül, egy kis programocska kell hozzá, parmon néven fut, a honlapomról letöltheted:
[link=http://people.inf.elte.hu/vaszlo/]http://people.inf.elte.hu/vaszlo/[/link] Üdv, Vaszlo
Csá!!!
Meg tudja valaki mondani, hogy az LPT porton meik a GND?????
18-tól 25-ig mindegyik, illetve általában maga a gépház is.
szia!
ha még nem irta senki(én nem vettem észre) http://www.discolitez.com/pmwiki/pmwiki.php?n=DiscoLitez.Download itt találsz progit. külön is tudod ki/be kapcsolni, winamp-al is tudod vezérelni (ha nem megy vegyél fel msn-en és megprobálok segiteni--> zsolesz088@hotmail.com). nekem bejött, én csak ezt használom. ha már lpt-röl vezérlés akkor megkérdezem hogy hogy lehetne vezérelni a hálozati fesz.-t opto valamivel? ami a www.discolitez.com-on van az nekem nem müködött vmiért. vagy én voltam béna? szerintetek jo az? elöre is köszi: zsolesz
szerintetek igy müködne?
Szevasztok
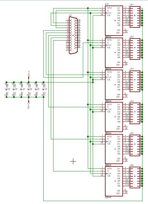
én rákötöttem lpt re 6 db 4094 es shift regiszter és így van 48db kapcsolgatható kimenetem ha valakit érdekel akkor feldobok 1 alternatív programnyelvet hozzá csak még nincs telljesen kész.
Mint mondtam még nincs kész a prog mert nem igazán megy még a programozás.
pascalban írtam hozzá szóval működik csak igénytelen es csak egy művelet van. végigfut az összes leden. De addíg itt van a kapcs rajz. Ennél egyszerübb és olcsóbb megoldásról nem tudok ráadásul duplázható sőt hatványozható persze ez a sebesség rovására megy.
Én ->_EZT_<- a (gyári) változatot építettem meg, S eddig megvagyok vele elégedve.
Ezzel a kapcsolással a MOC3061 is ki lett próbálva, sem volt probléma...
Köszi a választ is meg a kapcsolást is. Araa még megkérhetlek hogy a kész "műröl" küldenél pár képet? (zsolesz088@tvnetwork.hu) elörre is nagyon köszi
|
Bejelentkezés
Hirdetés |




Arra gondolok, hogy még nem teljesen indult be az XP, amikor elindítja a programot, mert ha utána én indítom, akkor megy. Vagy lehet, hogy valamilyen attribútummal kell indítani?
Ahogy mondtam, ez ugyanaz, csak a bejegyzést nem a LOCAL_MACHINE-be rakja, hanem a CURRENT_USER-be.


