Fórum témák
» Több friss téma |
- Ez a felület kizárólag, az elektronikában kezdők kérdéseinek van fenntartva és nem elfelejtve, hogy hobbielektronika a fórumunk!
- Ami tehát azt jelenti, hogy a nagymama bevásárlását nem itt beszéljük meg, ill. ez nem üzenőfal! - Kerülendő az olyan kérdés, amit egy másik meglévő (több mint 17000 van), témában kellene kitárgyalni! - És végül büntetés terhe mellett kerülendő az MSN és egyéb szleng, a magyar helyesírás mellőzése, beleértve a mondateleji nagybetűket is!
Már 27V-os feszültségnél is a puffer, és a többi kondi 35V-os feszültsége kevés. Oda legalább 50-63V-os kerüljön. A 34V-os kivezetést ne erőltesd. Alacsonyabb beállított feszültségek esetén (azonos áramnál) nagyobb lesz a melegedés. A hűtőbordát nagyobbra válaszd.
Kösz! Még egy kérdés:a graetz hidat hogy kell bekötni? Ha felülről nézem,akkor a lekerekített oldali 2 lábra megy a 230V? Vagy hogyan?
NEM! nem a 230V-ot kell a graetz-hídra kötni. A 230V megy a trafó prímer tekercsére, a biztosító után. Ha akarsz, ide köthetsz hálózati kapcsolót is. A trafó 27V-os tekercsére kapcsolod a diódahidat.Azon van egy + ~ ~ - jelölés. A transzformátor szekunder tekercsét (27V) a két ~ -ra kötöd ˙(teljesen mindegy, hogy hogyan), a + pont lesz a pozitív, a - pont pedig értelemszerűen a negatív.
Csakis a letranszformált feszültséget kötögesd ide-oda, a 230V életveszélyes. Ha nem vagy biztos valamiben, inkább függeszd fel a tevékenységedet, és keress egy hozzáértőt, aki megmondja, mit lehet, és mit nem. Csak óvatosan!
Sziasztok!
Egy olyan problémába ütköztem hogy ledeket akarok rendelni, de egyik honlapon nem a megszokott fényerőssséget (mcd) tüntették fel hanem a megvilágítást (lux) és nemtudom megközelítőleg van-e valami képlet vagy józan paraszt észszerű összefüggés a kettő között. Kaptam pár képletet de azok további olyan adatokat dolgoznak fel mivel az oldal nem szolgál. Rákérdeztem a cégnél de ők sem tudtak többet mondani, mert így kapták ők is. Szóval valami olyan képlet kéne miből megközelítőleg megvilágításból lehet következtetni a fényerősségre. Köszönöm előre is, ha van ilyen.
Elnézést elírtam! Tudom,hogy a 230 nem oda jön,de tényleg csak elírás volt.
Az a baj,hogy a graetzen csak egy fordított 26-ost ír.Melyik 2 lábra jön a 27V váltóáram?Alább a graetz-kép
Ha nem látsz jelzést a láb mellett sem, legegyszerűbb, ha kiméred. Ehhez a diódavizsgáló funkció megfelel. Mivel a hídban már a 4 elemi dióda összekötései megvannak, értelemszerűen az egymással szemben elhelyezkedő lábak a ~ ~, ill. a + - kivezetések. Ezek közötti mérésekből kiderül, hogy melyik a +, erre a katódok csatlakoznak, a - az anódok, és a két ~ -ra egy-egy anód, és katód csatlakozik. De ezt a rajzon is láthatod.
Üdv!
Most próbálom meg életem első komolyabb áramkörét összerakni, de már ott megakadtam hogy az alkatrészek hogy kerülnek rá a próbapanelra. Pontonként maratott panelem van, gondolom az alkatrészt belerakom az egyszínű oldalán, a lábaiból a fölösleget levágom, és ahol a lyukak körül a fényesebb körök vannak odaforrasztom. A kérdésem az lenne, hogy ez így nem lesz túl forró az alkatrészeknek? Vagy ez az egész így hülyeség? Nemigen találtam leírást
Szia
Kicsit csaponganak a gondolataim! A programozásról kérdeztem, hogy mondjuk c++-hoz van e jó könyv? Azt mondják, hogy asembly-t hagyjam inkább, mert más rne sok mindenre jó, inkább c-vel foglalkozzak, ha erre adom a fejemet! Télen ha unatkozom majd a lakásban, akkor lehet, hogy belevágok!
bocs, kicsit lemaradtam.. de erről lenne szó!
egy régi AT-s tápról megy a dolog (12V és kicsivel több mint 4A).
Köszi. Most látom, hogy 10uf-es elkot nem rendeltem, csak 10 db 0.47µF és 10 db 470µF van, ezekből akárhogy számolgatom nem akar kijönni 10µF közelében lévő sehogysem
. Nem lehet azt esetleg valamivel helyettesíteni? Itt a c1-ről lenne szó.
Hali!
Csak annyi h hol találom a pc tápcsatlakozóját?
hát többnyire a pc hátulján, a nagy fekete kábel alatt
(ha arra gondolsz amibe a tápkábel megy)de amúgy szerintem te nem ezt keresed, hanem a következőt: http://www.dvinfo.net/conf/attachments/non-linear-editing-pc/7552d1...or.jpg molex csatlakozónak hívják remélem tudtam segíteni
Igen én ezt a molex csatlakozót keresem egy hdd foglaltságmérőt kötnék rá.
Kösz a gyors választ. Viszont bocs h zargatlak de még mindig nem tudom ezt hol lelem ![]() http://bsselektronika.hu/bss/index.php?id=237
Szasztok!
Segítségeteket szeretném kérni. Mégpedig abban, hogy szükségem lenne egy 30A és egy 15A szabályzására képes tápegységre. Ennek a kapcsolásnak a felhasználásán gondolkoztam. Bővebben:Bővebben: Link Gondolom. A megfelelő bdxxxx vagy a tranyók számát növelve és lm3xx felhasználásával elérhetem a kívánt feszűltség szabályzását? Előre is köszönöm a segítséget.
leszeded a gép oldalát (de azért előtte kapcsold ki
) és szerintem fogsz bőven találni szabad csatlakozót, a tápból látnak majd ki elég hosszú kábelen, több is lesz egymás után kötve... kétlem hogy elkerülné a figyelmed! a kép alapján 100 h megtalálod!amúgy ügyes ki cucc ez a hdd foglaltságmérö...
Nos, valaki esetleg tud hozzászolni a kérdésemhez?
Meg kell jegyezzem hogy egyszer jó türelmetlen vagy. 20 perc telt el az előző hozzászólásod óta s már elfogyott a türelmed. Ha gondolod én is megkosokodok neked egy választ ha annyira sürgös de mi lenne ha türelmesen egy tapasztaltabb, vénebb róka válaszát megvárnád. Türelem rózsát terem, megéri várni egy jó véleményre mintsem egy elhamarkodottra hogy tessék itt van, szerintem.
Nagyon kösz piciusmarcus!
Nos igazd van.. lehet, hogy most egy kicsit kihaltabb a forum a szokásosnál.. általában 20 perc alatt már vissza is írok.. De tény, hogy türelmetlen vagyok.
Helló ! A belinkelt kapcsolás nem szabályoz semmit. Egy 12 voltos stab kockát megfejeltek egy BD-vel igy nagyobb áramot tud a táp. Bár a 8 Ampert egy szem BD 246-ra bízni bizar ötletnek tűnik. Elég melege lesz. Neked egy kapcsolóüzemű táp kellene ekkora áramra. Van ilyen topik néz körül.
Szia!
Odaírtam, hogy egy lm317-el állítható feszszab kapcsolásával és a linkelt kapcsolásból, illetve a megfelelő bd250-esből tudok e a számomra megfelelő kapcsolást építeni.. Illetve hány darab tranyót aplikáljak bele hogy ne sűljön meg a kapcsolás? A kapcsolóüzemhez még gyakorlatlan vagyok.. ja és nincs oszcillátorom..
Bocs figyelmetlen voltam ! Még nem egyértelmű a kérdésed. Azt írod ,hogy 30 és 15 amper szabályzása, majd a kivánt fesz. szabályzását. Most akkor mind kettőt ? És mekkora feszültségen szeretnél 30 Ampert ? Mellékelek egy kapcsolást . Én 30 Ampert nem csinálnák tranzisztorokkal.
Kösz!
A feszültséget akarom szabályozni és két külön kapcsolással. Az egyik menne 30A-re a másik meg a 15A es re...... A fesz a 30A és a 15A esetében is 17V
Szia!
Már tegnap láttam a kérdésedet, de nem volt időm válaszolni rá. Azt írtad, hogy 12V 300 VA- es trafóval szeretnéd ezt a szabályozást megoldani. A dolog több sebből vérzik. Egyrészt ebből a trafóból az életben nem tudsz kivenni 30 A-t, erre alkalmatlan, valamint az LM IC- nek kell némi extra feszültség (~3V), ahhoz, hogy szabályozni tudjon. Így jó esetben is maximum 12 V- t tudnál kivenni a szerkezetből, tehát a 17 V felejtős. Valamint, ha teszem azt 5 V-ra szabályoznád le a tápodat és mellette 15 A- rel terheled, akkor a disszipált veszteségi teljesítmény ~180 W (17 V- os tápnál), ezzel már simán melegszendvicset lehet sütni. Az egész teljesen értelmetlen, ilyen körülmények mellett a disszipatív jellegű tápokat szerintem el kell felejteni. Abban igazad van, hogy a kapcsolóüzemű táp bonyolult, tapasztalat hiányában nehéz kivitelezni. Talán a kettő között félúton van egy alternatív megoldás. Több megcsapolású szekunder tekercsű transzformátort kell alkalmazni és egy tárcsás kapcsolóval (vagy valamivel ami bírja az ampert) lehet a megfelelő szekunder kivezetést az egyenirányítóra vezetni, ahonnan pedig már lehet szabályozni, ekkor már talán kevésbé fog kazánként funkcionálni az eszköz. Remélem azért tudtam segíteni. Üdv.
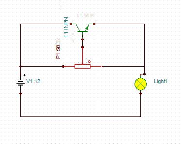
Az itt látható kapcsoláson Bővebben: Link tovább tudom növelni a ledek számát a csatolt fájlban lévő módszerrel?
Elnézést a paint-ért csak nem volt kedvem keresgélni az ic-t még az eagle-ben.
Szia!
Köszi a helyre igazítást..... A 300VA-es trafóról már letetem megmarad a helyén... A kapcsolással kapcsolatban, mi van akkor, ha én mondjuk 2 vagy inkább 3 db BD250-s es hajtanék.. persze nagyobb trafóról.. A hő eloszlana a 3db on? Szerintem egy venti meg egy jó nagy borda elbírja.. De ha nem akkor a hő nem lényeg úgy is vízhűtéshez kell...
Sziasztok
Nekem egy egyszerű(?) kérdésem lenne. Szeretnék egy 9V-os elemből, váltakozófeszültséget előállítani, ami szintén 9 v Ebben tudtok segíteni? Kerestem itt, de semmi, bár ez nem jelenti azt hogy tényleg ne volna, csak mivel kezdő hobbista vagyok, így nem tudtam hogy ez kell, vagy jó nekem. arra gondoltam hogy egy astabil multivibrátort kellene használni. Eszeme jutott a nyugalmi indukciós elven működő is, de ahhoz trafót kellene csinálnom. azt nem tudok. Tudna nekem valaki segíteni? köszönöm
Hello, az astabil multivibrátor jó ötlet, bár az amplitúdó csupán megközelítheti a tápfeszültséget. Talán, ha rail to rail műveleti erősítővel készíted, akkor csak pár tized volttal maradsz le a táptól.
Köszönöm válaszod, ez jó, de ezt az alkatrészt nem ismeremtudsz erről mondani valamit? köszi
|
Bejelentkezés
Hirdetés |






(ha arra gondolsz amibe a tápkábel megy)
) és szerintem fogsz bőven találni szabad csatlakozót, a tápból látnak majd ki elég hosszú kábelen, több is lesz egymás után kötve... kétlem hogy elkerülné a figyelmed!







