Fórum témák
» Több friss téma |
Fórum » PIC - Miértek, hogyanok haladóknak
Idézet: „kezdetben mclr pin disableden volt, akkor történt amit az előbb leírtam, mert nem akartam külsőleg indítani, de ha most meg enabledre állítom, akkor meg ha meg akarom fogni az eszközt mindenféle random karaktereket küld el nekem a com ra.” Az ilyen dolgokat nagyon egyszeru megoldani: Csinalj egy teszt aramkort amit megoszthatsz velunk -- ami ugye nem a szakdolgozatod... tehat az az AD meg COM port az nem egy olyan nagy talalmany, az egy teszt aramkorocske amivel ki lehet kiserletezni az AD-t es egy Hyperterm fogadja a jeleket .... vagy egy PicKit2.... Na, szoval az MCLR lab hogy van bekotve?
Hű várjál a C nyelvről fogalmam sincs. Azt se tudom honnan töltsek le ilyen Hi-tech C szimulátort.
Szerintem a C különösebb ismerete nélkül is megérthető a lényeg, ami a main.c-ben van.
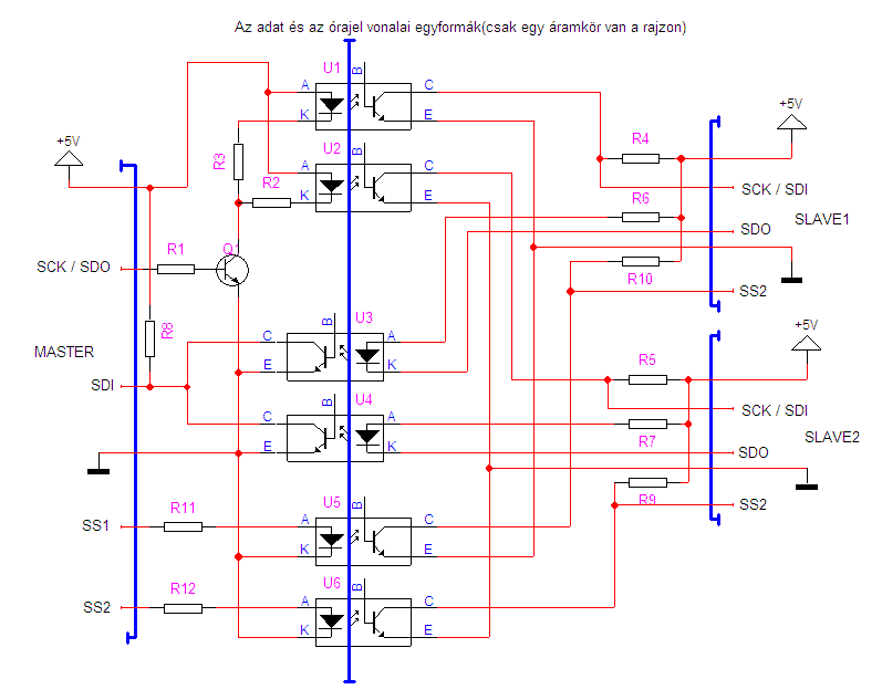
De ha össze van kötve mondjuk 4 eszköz, akkor azoknak a kimeneti lába is össze van kötve, amikor egy eszköz adatot küld akkor ugyebár az alacsony vagy magas szintek váltakozása az adatfolyamban, viszont ekkor a másik 3 eszköznek a lába egyik potenciálon sem lehet hiszen az beleszolna az adat tartalmába.Ezt meg is oldja
az SPI eszköz hiszen annak a kimeneti lába amikor nincs megszólítva akkor egyik potenciálon sincs. Namármost ha optóval van leválasztva akkor azzal "nehéz" megvalósítani a 3 állapotot , illetve tegnap óta gondolkozva rajta 2 optóval lehet ezt elérni egy vezetéken.
Nem kovettem azt hiszem az elejetol, de miert nem hasznalod a meglevo technologiakat? RS485 vagy akar CAN? Kicsit olyan az erzesem, mintha fel szeretned talalni a spanyol viaszkot
Idézet: „Hű várjál a C nyelvről fogalmam sincs. Azt se tudom honnan töltsek le ilyen Hi-tech C szimulátort.” Ez nem szimulator, hanem fordito. Az MPLAB alap installjaban is van ilyen, a PICC, azonkivul a Microchip megvette oket nemregiben es igy talan mar a Microchip oldalan is elerheto, de ha nem rakeresel a googlival pl "hitech pic" es az elso oldal tetejen ott kell legyen az elso 3 talalat kozott a web oldaluk ahonnan az ingyenes valtozatot leszedheted.
Előző részek tartalmából :
Tehát a cél egy többcsatornás voltmérő volt 1 LCD-vel. Can busz teljesen felesleges mivel az 1 helyen van minden + azt ugyan ugy le kell választani. CAN buszos, vagy RS485-ös AD nem hiszem hogy van, persze ez lehet csak az én tudásom hiánya. Mindenesetre ha van is akkor kissebb a skála mint SPI-s ből.
SPI-nél a nem kiválasztott eszköz HiZ állapotú kimenetét nyugodtan lehet H szintnek tekinteni (felhúzó ellenállás), ha az adatvonalat OC-s felhúzóellenállásos módon valósítjuk meg. Ez pedig átvihető jól optókkal és a közös oldalon az OC kimenetek öszeköthetők. És az meg valóban igaz, hogy az SPI-nél egyirányúak az adatvonalak, így nincs gond az irányváltás megvalósításával.
Na szóval azt értem belőle hogy a TMR1 állandóan fut és kivonogatod az előző értéket hogy megkapd a változást.
TMR1 nek engedélyezed a megszakítást de az nem derült ki belőle számomra miért. (C hez még nem értek ) De hol van ebben az osztás? Vagy a BCD re konvertálás? Vagy ez a C ez megcsinál mindent egy két szavas parancsokoból? Print? Gondolom ezzel írja ki a kijelzőre.
Tehát ha jó értem akkor több eszköz esetén ha összekötöm az eszközök adatkimenetét és mondjuk mindegyik eszköznek a kimenetén lenne egy felhúzó ellenállás akkor szerinted az abszolút nem zavarna bele a kommunikációba.
Én ezt valahogy így képzelem el...
Én is!!
Erre voltam kíváncsi! Köszönöm!!
Szerintem az opto tud felfele húzni is, ha a táp és a kimenet közé kötjük. Vagy van valami oka, ami miatt így nem használják?
Persze ebben ha jól látom ez fordítja a jelet.
Mármint csak a MASTER oldalon az SCK/SDO vonalat.
Nincs mit, de esetleg szóba jöhet más izolátor megoldás is, pl. - Ez - (Az FDH-nál kapható.)
Igazad van, ezt csak 5 perc alatt dobtam össze, hogy ne kelljen annyit írni!
Viszont akkor lehúzók kellenek...
Igen, valóban ott elszúrtam! De ez csak egy skicc. Ha fontos, akkor javítom!?
Javítottam:
A felső 2 OPTO-ra gondolok. Ha SDO/SCK H akkor az optok világítanak és a kimenetük meg földre megy.
De lehet hogy benézek valamit , sokszor az ember a legnyilvánvalóbb dolgot nem veszi észre.
Nem ! Köszönöm , menni fog , így is köszi a fáradozást!
Na mindegy, már megvan, nem volt nagy dolog.
Jut eszembe az engedélyező vonalak is fázist fordítanak, de azoknál ez programból könnyen megoldható, arról nem is beszélve, hogy van ami H-ra aktív, van ami L-re. De ott is működik a potyo által felvetett felhúzásos bekötése az optonak.
Igen, tud tápra húzni, valószínűleg még a TTL-időkből maradt megszokás, hogy az "agresszívebb" meghajtást a nulla szintnél alkalmazzák. Ott ugyanis a bemeneti áram nem annyira elhanyagolható, mint a mai CMOS áramköröknél, és az L szintet kell jobban meghajtani, emiatt a kiemenetek L szintű terhelhetősége is jobb.
Ebből a hagyományból kiindulva az optókat én úgy kötném be, hogy adó oldalon az optó LED-je a kimenet és a Vdd közé kerülne (persze ellenállással), a kimeneti tranzisztor pedig a GND és a jelvezeték közé, Vdd-re felhúzó ellenállás. Így a fázisfordítás kérdése is megoldódik, és a hagyományokat is megtartjuk.
Köszi ! Már csak egy kérdés , hogy vajon (nem is a PIC)
hanem az eszközök kimenetei meg tudnak e hajtani egy OPTO-t?
Persze. kb. 5mA is elég elvileg, azaz 1kohm elég kell legyen. Ha nem, akkor 560ohm biztos megoldja a dolgot.
Láttad az RS485-ös IC-t amit belinkeltem?
Igen most megnéztem , de ez miért is jó nekem ?
Mivel itt viszonylag nagy sebességű adatátvitelről lenne szó, a sima optocsatolók nemigen alkalmasak erre, kifejezetten nagy sebességűt érdemes választani. A 6N136 vagy 6N137 alkalmas lehet, de az SPI sebességet még ezekkel is valószínűleg vissza kell venni biztonságos kommunikáció érdekében. A 6N137-ben vevő oldalon már logikai szintre illesztő áramkör is található, de ugyanúgy OC kimenetű, ráadásul a kimenet kapuzható. Mindkettő nek létezik egy tokban két csatornás változata is.
6N136 6N137
Ezzel két vezetékkel össze tudod kötni a mérő modulokat, és azok akár több 100 méterre is lehetnek a kiértékelő PIC-től, illetve egymástól. Ha erre nics szükség, akkor viszont kevesebb alaktrész lenne a nyákon. Igaz, hogy nem túl olcsó...
|
Bejelentkezés
Hirdetés |











