Fórum témák

» Több friss téma
Fórum » Kifutópálya jelzőfényei modellrepülőhöz
Lapozás: OK   2 / 3
(#) bancsi15 válasza bancsi15 hozzászólására (») Ápr 23, 2009 /
 
Mondjuk így már jó?
(#) lidi válasza bancsi15 hozzászólására (») Ápr 23, 2009 /
 
Druxter: most modjam, hogy : én megmondtam !


Soha nem értettem ezt a fajta tranyó bekötést, miért jó ez ? Hacsak nem azért, mert így meg lehet spórolni pár ellenállást. Az NPN tranyóval földre húzni "jó" szerintem. Tehát földelt emitter esetében lehet jól kinyitni, mert akkor a bázis áramot csak a bázis ellenállás korlátozza, míg így bekötve a kapcsolt áramkör (a ledek) is a bázis áram útjában állnak. Ettől függetlenül működhet ez így is. Össze kell rakni próbapanelen, vagy csak a levegőben, és letesztelni.
(#) bancsi15 hozzászólása Ápr 23, 2009 /
 
Szóval ez így sorosan jó lehet vagy még mindig változtatni kell valamit?
(#) mark.budai válasza bancsi15 hozzászólására (») Ápr 23, 2009 /
 
Jó lesz, hagyd így.
(#) bancsi15 hozzászólása Ápr 23, 2009 /
 
OK! Már csak 1 kérdésem/ kérésem lenne. Tudom ez nagyon súlyos lesz, de tudna valaki segíteni a nyák megtervezésében(1 oldalasra kellene)? Ilyen téren sajnos elég béna vagyok.
(#) bancsi15 válasza bancsi15 hozzászólására (») Ápr 23, 2009 /
 
Valaki please.
(#) lidi válasza bancsi15 hozzászólására (») Ápr 24, 2009 /
 
Ehhez nem fontos nyákot tervezned, először rakd össze egy raszteres lyukas próbapanelen. Legalább kiderül hogy minden jo-e. Pl egy ilyenre
(#) wg_kezdo válasza lidi hozzászólására (») Ápr 24, 2009 /
 
Valóban az lenne a legjobb. (javaslom a 3-as tagolásút)
(#) bancsi15 hozzászólása Ápr 24, 2009 /
 
Értem én, nem is a próbanyákkal van a gond. Az a baj, hogy nem nekem kell, hanem haveromnak. Én nem csinálnék nagy ügyet belőle, csak ő fizet, meg minden, 1 szóval jó lenne biztosra menni.
(#) lidi válasza bancsi15 hozzászólására (») Ápr 24, 2009 /
 
Pont azért mert biztosra kell menni, azért célszerű először próbából összerakni. És ha már úgy megy, akkor lehet hozzá tervezni nyákot. Az meg nem szép dolog hogy te pénzt kapsz valamiért amit a fórumtársakkal akarsz megcsináltatni :gonosz3:

Meg legalább te is fejlődsz, gyakorolsz, menni fog az neked is ha kicsit összeszeded magad, és rászánod végre hogy elkezd. Ha jól sikerül, akkor lehet hogy nem szükséges maratott nyák sem, igényesen meg lehet csinálni próbapanelre is.

Valóban jobb ha 3 pontos, vagy pontonként különálló próbanyákot veszel, akkor nem kell a vezetősávok megszakításával vacakolni.
(#) wg_kezdo válasza lidi hozzászólására (») Ápr 24, 2009 /
 
Szerintem ne csinálj belőle hiúsági kérdést megérdemled a pénzt, ha elkészíted. Az is munka, hogy megkérdezed, megbeszéled stb...
Az itteni fórumozók pedig - ha nem tévedek nagyot -, ingyen segítenek pontosan azért, hogy azokból akik kedvet kapnak az elektronikához szakértő és ne kontár legyen. Ez többet ér minden Ft-nál!

Nade:
Ha IC-s akkor mindenképpen 3 pontossal csináld szerintem.
Ahogy elnéztem a rajzot teljesen felesleges a maratott NYÁK szerintem elég a próbapanel és egy ízléses doboz amiből kijön egy tüskesor a ledeknek és a tápnak.
Ha jól gondolom a beépítésnél nem az egész kifutó pályát kell elkészítened, hanem csak az elektronikát. A drótozás, ledek beillesztése így könnyebb lenne.

Gondold csak meg a Led-ek nem is lehetnek panelen mert akkor az egész pályának a panelre (NYÁKRA) kéne kerülnie és azért gondolom nem 5cm x 5cm-es lesz a kifutó.

(Ez bancsi15-nek szólt csak rossz helyre klikkeltem)
(#) bancsi15 hozzászólása Ápr 24, 2009 /
 
Jó akkor legyen próbanyákon. Már csak 1 kérdésem van. Már a fentebb írt hozzászólásokban utaltak erre: Így lehet hogy jobb lenne a ledek bekötése a tranzisztorokkal?
(#) proli007 válasza bancsi15 hozzászólására (») Ápr 24, 2009 /
 
Hello!
Jó, csak akkor bázisellenállások is kellenek. De nyugodj meg, nagyon jó a földelt kollektoros megoldás is erre a célra (nem amperekről van szó, csak néhány mA-ről). A veszteség 10 ellenállás, a nyereség 400mV..
üdv! proli007
(#) wg_kezdo válasza bancsi15 hozzászólására (») Ápr 24, 2009 /
 
Egy kérdésem azért lenne, én most megépítettem ezt próbapanelen.
Párhuzamosan kötöttem két db nagy fényerejű fehér ledet (3m-est)(LED 3 mm, FEHÉR 5800 mcd, 30°)

Nekem tökéletesen világított jó erős fénnyel. Megmértem 20mA-t "kért".
A 4017-es adatlapján nem találtam utalást arra, hogy mennyire lehet terhelni. Tud valaki erről valamit?
(Csak azért mert ha nem feltétlenül szükséges minek plusz 10 tranzisztor?)
9V-os elemről ment 78L05-ös feszszabályzóval vagyis 5V-al.

Tudom megköveztek, de az órajelet nem 555-el, hanem egy ATTiny45-el készítettem el nem tudom ez mennyire lényeges.
(#) bancsi15 hozzászólása Ápr 27, 2009 /
 
Szóval ha sorba vannak kötve a ledek, akkor nem is kellenek tranzisztorok egyátalán?
(#) proli007 válasza bancsi15 hozzászólására (») Ápr 27, 2009 /
 
Hello!
Ha megelégszel a kisáramú (10..20mA) Led-ekkel akkor nem kell tranyó. Könnyíti a helyzetet, hogy a 4017-nek csak egy kimenete magas egyidőben, tehát csak egy Led-kőr árama terheli.
üdv! proli007
(#) bancsi15 hozzászólása Ápr 29, 2009 /
 
Sziasztok!

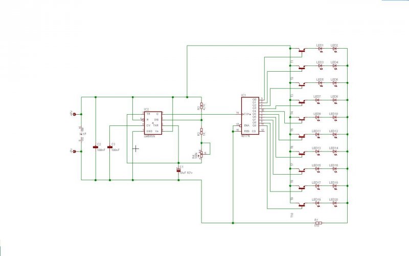
Na végül maradtunk a normál ledeknél( így nem kellettek a tranyók). Csak merészkedtem tervezni egy nyákot hozzá. Valaki megnézné, hogy így ez jó lehet-e?( még ha érdemesebb lenne próba-nyákon is) Remélem nincs benne hiba, ugyan is kézzel készült.
A ledek elhelyezkedése nem érdekes, mert úgy sem a nyákba lesznek beültetve, hanem a maketten lesznek rögzítve.
Köszi
(#) bancsi15 válasza bancsi15 hozzászólására (») Ápr 29, 2009 /
 
Ja meg a nyákon kívül, az 510Ohm-os ellenállás helyett eredetileg 1K volt. Visszacseréljem, így hogy nem lettek tranyók berakva?
(#) proli007 válasza bancsi15 hozzászólására (») Ápr 29, 2009 /
 
Hello!
Nyugodtan maradhat az 510ohm, de nem látom, hogy a 4017 és az 555 tápfeszt kapna. A tápra sem ártana egy nagyobb kondi (100uF), ha elemről megy.
üdv! proli007
(#) bancsi15 válasza proli007 hozzászólására (») Máj 10, 2009 /
 
Szia!

A 100nF-os kondi helyére tegyek egy 100µF-osat?
Nem értem, hogy hogy nem kap tápfeszt az 555 és a 4017. Meg tudnád mutatni, hogy mire gondolsz?
(#) proli007 válasza bancsi15 hozzászólására (») Máj 10, 2009 /
 
Hello!
- Inkább a 100nF-al párhuzamosan még egy 100µF-ot.
- Azt látom, hogy a 4017 16-os lába össze van kötve az 555 8. lábával, de az nem megy tovább a +9V-ra. Míg a 4. (reset) láb megkapja azt. (A brd-t és sch+t nem tudom megnézni, csak a jpg-t, mert nincs telepítve ilyen programom)
üdv! proli007
(#) bancsi15 válasza proli007 hozzászólására (») Máj 11, 2009 /
 
Szia!

Beraktam a kondit és megpróbáltam javítani a nyákot. Így már jó szerinted?
(#) bancsi15 válasza bancsi15 hozzászólására (») Máj 11, 2009 /
 
Ja itt a kapcs.rajz is.

( Csak úgy mellékesen, miért kell oda a 100µF-os kondi? Csak úgy érdekelne, mindig tanul az ember(kezdő )
(#) Norberto válasza bancsi15 hozzászólására (») Máj 11, 2009 /
 
A kis idejű (néhány ms) feszültséglengések-lökések-kimaradások-gyengülések, és hasonló jelenségek nem fogják befolyásolni az áramkör működését. Erre jó. Puffer-ként viselkedik, azaz kisebb mértékű energiát tárol, ha hirtelen szükség lenne rá az áramkörben.
(#) proli007 válasza bancsi15 hozzászólására (») Máj 11, 2009 /
 
Hello!
Most már jónak látom. Nem kellenek átkötések, mert a C1-től az R4 felé tartó vezető a C3 lábai között is mehet. A plusz táp is eljuthat szabadon az R4-R2-őt megkerülve a 8. lábra.
Kondit meg mindig illik tenni, ha az áramkörben számláló-tároló van, pont azért ahogy Norberto írja. (Nem engedi, hogy a Led-ek rángassák a tápot, főleg ha a telep "gyengül".)
üdv! proli007
(#) bancsi15 válasza proli007 hozzászólására (») Máj 11, 2009 /
 
Szia!

Köszi, hogy átnézted. Így gondoltad valahogy?

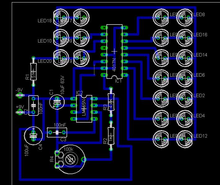
nyák.JPG
    
(#) proli007 válasza bancsi15 hozzászólására (») Máj 11, 2009 /
 
Hello!
Pontosan.. most már lehet tömöríteni, mert kissé szellős.
üdv! proli007
(#) bancsi15 válasza proli007 hozzászólására (») Máj 12, 2009 /
 
Remélem így jó .

végleges.JPG
    
(#) bancsi15 hozzászólása Júl 21, 2009 /
 
Sziasztok!

Megint itt vagyok. A srác változtatni szeretne azon, amit eddig a segítségetekkel összeraktam( elméletben Eagle-lel). Csatolom, hogy hogyan áll most a dolog.
Ugyebár egy makett repülőhöz szeretne kifutópálya fényeket 10-10 db Led-del oldalanként.
Most pedig ezt, így szeretné ha megvalósulna: "egyszerre 3-3 ég a két oldalon, aztán elhalványul az utolsó, és felkapcsol az utána lévő"

Meg lehetne csinálni valahogy ebből a kapcs.-ból vagy teljesen új kell? ( Ha igen PIC kizárva, mert ahhoz nem értek.)
(#) kiskacsa2009 válasza bancsi15 hozzászólására (») Júl 21, 2009 /
 
Rakjál be p.huzamosan a ledekkel, egy-egy kondit, hogy mekkorát azt ne kérdezd...
Következő: »»   2 / 3
Bejelentkezés

Belépés

Hirdetés
XDT.hu
Az oldalon sütiket használunk a helyes működéshez. Bővebb információt az adatvédelmi szabályzatban olvashatsz. Megértettem