Fórum témák
» Több friss téma |
Idézet: Nem. A motor csak azért álljon, végig a "mérés" alatt, hogy halljuk a tekercs hangját, ne nyomja el a forgás hangja. HOgy morog-e, vagy sípol, az a PWM frekvenciájától függ. „utána sípol majd elindul” Idézet: : igen.„rezgéstől fog kopni a csapágya hanem a forgástól, igaz” Idézet: : igen! Mint az elején irtam, "nem lőnek ezzel nyulat" vagyis nem veszélyes, nem lényeges. „zerinted nem is érdemes evvel foglalkozni?”
Oké, köszönöm..
Akkor nem is törődök vele.. Gondolom nem 1-2 hónap alatt fog szétkopni, azt írták a gépemről hogy nagyon jó stb még egy év garancia is van rá Köszönöm.. Szia!
Hali.
Egy 42 V-os DC motort szeretnék szabályozni hegesztőbe. A motor áramfelvétele nem több 3 A-nál. Kérdésem, hogy szerintetek EZ a kapcsolás kibírja ezt a feszültséget? Előre is köszi.
Szia!
Igen kibírja, de a fet gate bemenete csak 15 (max 20V)kaphat. Egy ellenállás+ zenerdiódával le kell csökkenteni a tápfeszültségét az IC-nek. Akkor az Ic csak 15V -ot képes ráadni a fetre és úgy már jó lesz.
Oks, köszi.
Az ellenállást az IC 12-es lábára gondolod ugye? És kb. mekkorát? Meg még az a kérdésem lenne, hogy a fetnek szted mekkora hűtőborda kell? Már csináltam motor szabályzást 2N3055-el és ott a tranzisztor eléggé melegedett mivel minél kisebb fordulatra volt szükségem annál több teljesítményt kellett hővé alakítania és 1-2 évente cserélnem kellett.
Sziasztok !
Az IRF3803 -at mivel lehetne helyettesíteni ami itthon is kapható. /Egy távirányítós auto szabályozójában van ez az IC/
Sziasztok
Azzal kapcsolatban kérném a segítségeteket,hogy egy 24v (dc) szeretnék úgy meghajtani a trafómról hogy tudjam állítani a fűtőszálra jutó teljesítményt! Egyenlőre egy ilyen kapcsolást találtam ezt kellene átalakítani szerintem! Élőrre is köszönöm Bővebben: Link
itt EZ a kapcsolás az lenne a kérdésem hogy mivel nekem nem áll rendelkezésre stabil 15V, mivel egy autóaksiról üzemelne.
Tehát stab 15V nélkül is üzemel ez a kapcsolás??? Meg azt szeretném még kérdezni hogy itt a test a motor egyik lábához is tartozik vagy azt nem jelölték???
Ezt eddig én is értettem de akkor hova kössem a testet most tervezem a nyákot és összezavarodtam.
Lehet hogy nagyon kérdés de akkor most hova is kössem a testet??A kevesebb smile értettem legközelebb spórólok vele
Sziasztok!
Szeretném a segítségeteket kérni. DC motort szeretnék (pwm) vezérelni PIC18F1320 hardveres H-hídjával. Eddig még nem volt dolgom DC motor vezérléssel. A mellékelt kapcsolást nézzétek meg hogy működőképes lehet e. Előre is köszönöm.
Sziasztok!
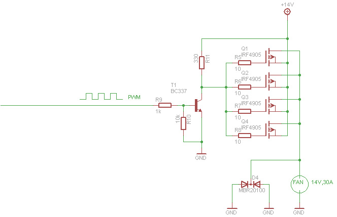
Az alábbi kapcsolásban szerintetek köthetem így párhuzamosan a feteket? És ezek a fetek hűtés nélkül kibírják ezt az áramot, és így jó-e a fetmeghajtás? A pwm-et egy avr szolgáltatja (500-1KHz). Ilyen teljesítményű motor meghajtására mekkora frekit érdemes választani? Válaszokat előre is köszönöm!
1) párhuzamosan ok.
2) ha kapcsolóüzemben működnek valószínűleg. Ki kell számolni. 0,02 Ohm marad rajtuk dbnként, és ezen a maradékellenáláson fog max 30 A folyni, ami miatt u feszültség esik majd rajtuk. Ez termel neked P=U*I hőt. 3) motortól függ. megj: én N fetet használnék, azokból is van nagyobb teljesítményű, jobb hatásfokú egyszerűbb meghajtani, biztosabb. Itt ha leesik a tápfesz akkor előfordulhat, hogy nem nyitnak ki teljesen, és a nagy maradék ellenállás miatt sokat fog fűtani, ami a fet halálához vezethet.
Köszönöm a választ!
Szándékos a P fet mert negatív testelésű a ventilátor. A meghajtó rész így jó egy tranzisztorral vagy kell valami komolyabb?
Üdv mindenkinek.
Azt szeretném kérdezni, hogy van nekem egy 24V 250W pwm szabályzóm ami egy elektromos rollerben volt. elég egyszerű kis kapcsolás, semmi smd nincs benne, de ezt szeretném átalakítani (24V)1000W-os teljesítményű motorhoz. egy FET van benne, lehetséges lenne, hogy ha a fetek számát megnövelném (párhuzamosan)akkor működne a dolog? a válaszokat előre is köszönöm...
Hello!
Megépítettem a linken található kapcsolást.Azzala különbséggel,hogy a FET-et az 555 3as lábával vezérlem aé a C3as kondi 100µF de az a baj hogy a motor fordulata csak nagyon kis mértékben változik. FET-nek egy IRF4905-öt használok. Mit változtassak, hogy tágabb határok között tudjam változtatni a PWM jel kitöltési tényezőjét?
ezer bocs kimaradt
A topic legelső hozzászólásából vettem.Bővebben: Link
Fogalmam sincs róla miért tértél el a rajztól, de vezéreld a 7-es lábról és működni fog.
hello azért tértem el mert azt mondták, hogy a 7es lábról sokkal elegánsabb működtetni.
Ha a kapcsolás működését nem érted, de eltudod késziteni, akkor nem tanácsos bemondás alapján változtatásokat belevinni. Eredeti állapotában működőképes, igy viszont, mivel nem tudom, pontosan hogyan is kötötted a fet kapuját a 3-as kivezetésre (ellenállással,esetleg feszültségosztóval, netán csak direktbe) nehéz megállapitani a hibát.
Egy valami biztos:a 4-es lábat kösd fel közvetlenül a pozitiv tápfeszre, nem kell járulékos feszültségosztó,kondenzátor,mifene... Idézet: „hello azért tértem el mert azt mondták, hogy a 7es lábról sokkal elegánsabb működtetni.” Ugye 3-as lábat akartál irni?
hello!
Arra gondoltam , hogy ami itt szerepel kapcsolás az 555-el a segédprogik között azzal nem tudnám előállítani a PWM jelet? Mert ezt a kapcsolást már megépítettem többsször is és működött.
Az a progi nem alkalmas szélsőségesen nagy, illetve kicsi kitöltésű jel előállitására.
Ha van némi türelmed akkor az eredetit kissé átrajzolom, és felteszem.
Le van szimulálva, működőképes. A fet tipusát ne vedd figyelembe, használd azt ami neked van.
Hello!
Köszi a segítséget bocs hogy csak most írok de valamiért eddig nem tudtam.Ma megépítem és beszámolok, hogy sikerült e... Mégegyszer köszi.
Hello!
Abban tudnátok még segíteni , hogy hogy oldhatnám meg, hogy a tápfeszem amiről a motor megy az 24V, de az 555 csak 18V-ot bír. Jelenleg egy 12V-os stab IC van betéve neki. Ezzel nem nyit ki a FET. Hogyan tudnám megoldani, hogy kinyisson?
Hello!
Lehet én értek valamit félre. De a FET és az 555Testje közös. A 7815-tel még mindig az a bajom hogy a 15V még mindig nem 24V mint amit kapcsolni kell. Lehet férreértelek akkor légyszi rajzolj egy mórickarajzot. Köszi.
Annak, hogy mit akarsz kapcsolni, annak elég kevés köze van ahhoz, amivel akarsz kapcsolni. Valami elméleti problémád van, vagy melegszik a fet?
Hello!
A problémám az, hogy a MEX által rajzolt kapcsolást megépítettem de az 555-nek betettem egy 7812-es stab IC-t. Így tehát a FET a 24V-os tápot kapcsolja. De mivel az 555 12V-os tápról megy. Ebben a felállásban a motor teljes fordulatszámmal megy és szabályozhatatlan. Ha leveszem 12V-ra a tápot és a stab IC-t kiveszem akkor tökéletesen működik a kapcsolás. Ebből arra következtetek hogy az 555 nem tudja kinyitni a FET-et. Remélem érthető amit írtam.
Az 1k ellenállást ami a fet gate-ra megy kösd át az 555 külön 12V tápfeszének a pozitiv pólusára, mert igy bizony az a helyzet, hogy a fet állandóan nyitva van, a gate állandóan kapja a zenerrel lekorlátozott 15V-ot az ellenálláson keresztül. Ha a táp 12V lenne a motornak is akkor a zener ki sem nyitna, csak a tüskékre.
Ha nem érted, akkor irj és rajzolok. |
Bejelentkezés
Hirdetés |




kérdés de akkor most hova is kössem a testet??






