Fórum témák
» Több friss téma |
Túl könnyű, hogy igaz legyen.
Köszönöm nektek! AZért majd írok, hogy hogyan megy az összeszerelés, és ahhoz talán majd kell egy kis segítség.
A kérdések le vannak írva a képben, mégpedig, hogy mekkora akkumulátor kell, és ,hogy a bekötést hogyan kell elvégezni a mobilhoz.
Ja és ilyen érzékelőt szereztem 1 órája: DSC mozgásérzékelő. Remélem hétvégére össze tudnám hozni.
A telefon ról "jövő" két vezetéket a 3-4 es sorkapocs -ra kösd az infrának elvileg mindegy hogy az akksi mekkora
kapacitású csak 12 v- os legyen (ha több az Ah akkor tovább bírja egy töltéssel ).
Köszönöm a válaszod!
Ma voltam elektronikai boltba és ott nem volt csak 2,2 AH-os ami a legkissebb, de nem akartam elhozni,mert hátha nem jó. Ha sikerül ezt összerakni akkor ennek is örülök, de a későbbiekben, ha sikeres, akkor meg lehetne úgy oldani, hogy a telefon is ugyanerről az akksiról kapja az áramot, és, hogy kb. egy hétig bírja is egy 3410-el? Persze ehhez már más kötés kell.
Igen megoldható , csak egy stab ic kell és egy pár alkatrész . Ha akarod elkészítem neked . A többit privátban megbeszéljük
Még egy kicsit várni kell vele,mert nem próbáltam ki.
Most a teleónak van valami baja, mert hol látja a Sim-et hol nem. (Letört neki a simkártya egyik nyomókája és csak vékonyan ér hozzá. Akkor, ha a mozgásérzékeló 3,4-est ráforrasztom a nyomogombra ("a középső körre és a szélső karikára") akkor érzékelés esetén mennyi időre zárja össze a "gombot"? Mert 1 másodperc alatt nem lesz gyorshívás.
Már megint jár az agyam
, hogy lehetne megoldani mobilról másként, hogy gyorshívást intézzen? Mert, ha nem kéne forrasztgatnom a számokat akkor még használhatnám is utána.
Azt már csak pic -vagy avr segítségével tudod megoldani
az már egy kissé bonyolult neked .
Értem.
Akkor az elvetve. Végül is egy régi leselejtezett mobilnál, amit már az ember nem is használna, mindegy, hogy, hogy oldanám meg, mert akkor ez a teló erre lesz kialakítva, szóval valamit valamiért. Másik. De mikor a relé összezár akkor legalább 2-3 másodpercig a nyomógomb elemek összezárnak? Vagy csak egy pillanatra zár össze a mozgásérzékelő, ami nem elég ahhoz, hogy hívást kezdeményezzen? Még nem sikerült összehoznom, mert a Sim-et nem veszi be és csak hétvégén lesz kész a mobil.
Nem nagyon ismerem az inra érzékelők lelkivilágát de
szerintem a relé meghúzási ideje állítható .
Sziasztok!
Segítségeteket kérném! Szóval megépítettem az egyszerűbb- relés kivitelt egy autóba szerelt riasztó gsm átjelzéseként. Egy Nokia 6610-es egyik gyorshívó gombjára tettem a relé nyitott kimeneteit, és a lerakó (piros telefon ikon) gombra pedig az alapból zárt lábakat, így ha a riasztó hangkimenete csak egy kis impulzust ad, pl. élesítéskor az nem marad a kijelzőn, hanem egyből törli a telefon. Viszont ha aktiválódik a hangkimenet a riasztón akkor zárja a gyorshívó gombot és megy a hívás. Ez eddig rendben is lenne, csakhogy produkál olyan érdekes dolgot, hogy néha nem indítja el a gyorshívást. Kattan a relé, elvileg zárja a lábakat de mégsem történik semmi a telefonon. Ha ilyenkor a telefonon lévő forrasztásokra próbálok rámérni egyből érzékeli a rövidzárat, mintha attól javulna meg hogy leföldelem. És biztos, hogy nem attól hogy rövidre zárom a műszer hegyével, többször is ellenőriztem. Egyszerúen el sem tudom képzelni, hogy mitől lehet ez, segítsetek légyszíves ha van ötlet!
Helo
Nokiánál én is így jártam. Egyszer működik, máskor meg nem. A Nokiánál a hosszú vezeték is probléma, sokszor teleírta a kijelzőt. Most SE k510-et használok, tökéletesen működik. A nokiánál volt még egy olyan probléma, ha működött is, de a piros gombot zárta a relé, akkor nem vette a töltést. Ahogy a relét kivettem, egyből lett töltés. Ha valaki nokiában gondolkodik, mindenképpen kell optocsatoló, vagy tranzisztor a telefonra.
Üdvözletem!
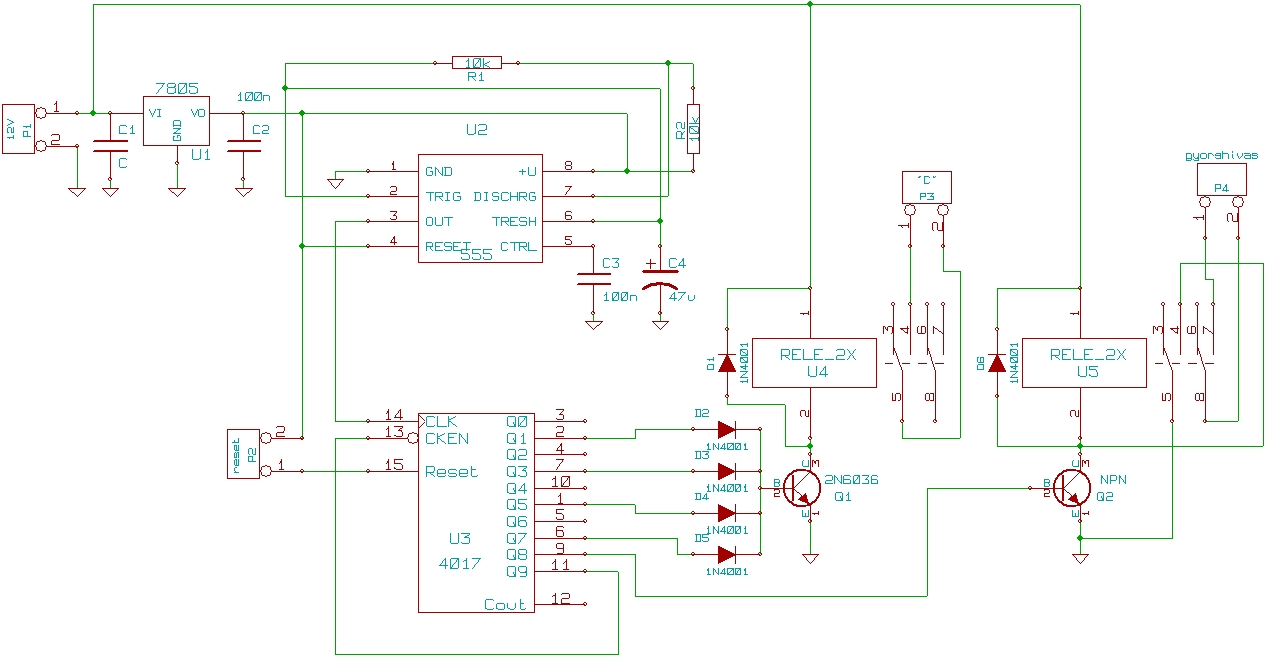
Én is kísérletezek egy GSM-es autóriasztóval. PIC és programozása nálam kizárt, abba nem akarok most invesztálni, ill. nekem az fehér folt. Egy sokkal egyszerűbb megoldást kerestem. Remélem a kapcsolás "olvasható" A működése: P1-en kapja meg a +12V-os tápot, U1 állítja elő az 5V-ot. U2-es IC kb 1Hz-es órajelet ad az U2-nek. A P2 csatlakozó alapállapotban rövidre van zárva. Riasztáskor szakadásnak kell rajta lennie. (ez variálható) Riasztáskor egymás után négyszer "megnyomja" a "C" vagy piros gombot a telefonon (erre senki sem gondolt, hogy egy félretárcsázáskor, vagy egy félreküldött sms-nél nem működik a gyorshívás ) ami az U4 relén keresztül a "C" jelű csatlakozón keresztül történik. Az utolsó-előtti lépésben meghúzza az U5 relét, ami öntartó és ELVILEG az utolsó lépés ad egy magas szintet az U3-nak a CLK-EN-re, ami elvileg leállítja a számlálót.Na EZ az, amiben nem vagyok biztos. Egyáltalán hogy a "sima" alacsony szint a 13-as lábon engedélyez-e, vagy azt testre kell kötni? Nagyon megköszönném, ha valaki ezt le tudná nekem ellenőrizni, hogy életképes-e a valóságban. Sajnos a 4017-es IC nincs birtokomban, a 2N6036-ból viszont kaptam egy marékkal... Köszi szépen!
Üdv Ifjú Topiklakók!
Az itt megbeszélt mobilos riasztó témáját szeretném bonyolítani, és remélem nem vagyok off! Nos, ez a megoldás frappáns riasztás. Tovább gondolnám a riasztó indítását egy olyan kis rádiós "kütyü"-vel, amivel a riasztó egyik bemenetét lehetne "piszkálni". Erre az okán lehet szükség, hogy egy idős, egyedűl élő személy rosszullét, -neadj isten betörő támadása- esetén indítani tudja a karóraként viselhető "távirányító"-ról a riasztó egységet. Ennek hatótávja néhány száz méter kellene legyen, a vidéken, kertjükben is mozgó idősek okán. Igaz ez rádiófrekis vezérlés kellene hogy legyen, és nem "gagyi" kategóriás, hanem közel "profi" megoldású! Ha netán a "spanyol viasz" kategóriába sorolható a felvetésem, elnézés kérés mellett kérem az idevonatkozó linkek sorolását! Köszönöm!
Erre szvsz a legalkalmasabb a vezetékmentes csengő. A kínaiak sajnos megölik a barkácsolás örömét és sz*rért-h*gyért az ember után dobják a kész cuccot. Ennyi pénzért pákát fogni sem érdemes. Az adó részét elég kicsire össze tudták mára mütyüríteni, a vevő pedig mehet a számláló indításához.
Karesz!
Milyen kínai cuccokról szólsz? Jöhet priviben. Kösz.
A vezetékmentes csengőről beszélek, vagy akármilyen távirányítós játékautóról. Ezeket olcsóbb megvenni készen, mint barkácsolni...
Üdvözlök mindenkit!
Már nagyon régtől olvasgatom a HE-t,de eddig még egyszer sem írtam. Most kérnék egy kis segítséget. Mivel nem vagyok nagy coulumbász én vásároltam egy SA-C kütyüt. Ennek a sziréna kivezetésére barkácsoltam össze a fenntebb emlegetett módon egy siemens mobilt. A gondom csak annyi, hogy a kütyü leírása szerint nem tudom a vezetékes telefonnal programozni. Nem tudom pl. a "+"karaktert megadni. Valaki tudna ötletet adni?
Hi!
Már majdnem eltelt egy hét.Küszködtem egy kicsit és meglett az eredménye: a leírásban szereplő plusz jelek nélkül tettem egy próbát. Heuréka! Működik! Így is köszönet.
sziasztok!
A kérdésem a következő: szeretnék építeni egy ilyen: http://www.gsmriaszto.freeweb.hu/ riasztót de nekem nokia 6070-es telóm van vagy egy 3310-es amit fel tudnék áldozni. Ehhez csak programot kell írni és azt beégetni a pic-be vagy más alkatrészek is kellenek hozzá? Válaszotokat előre is kösz!
Üdv Mesterek. Én is akarok rakni a kocsiba, egy telefonból készült gsm átjelzőt. mivel az egyszerű dolgok híve vagyok ezért, mint már előttem is írták az ötletet, fogok egy régi mobilt, a kettes gombra ráprogramozom gyors hívásnak, a számomat, és ráforrasztok két vezetéket a nyomógombra, amit egy NO relé fog zárni, hogyha megkapja a központtól a pager jelet (-12V). Na most az lenne a kérdésem, h hogy lenne célszerű kivitelezni a dolgot, mert ugye a telefon állandóan menne, ezért a gyári autós töltőt direktbe rákötném, és,h indításnál ne kapcsoljon ki a fesz. esés miatt az egyébként már elég gyér akkuját benne hagynám. Gondoltam rá, h helyette rakok be kondit, de akkor nem lenne jó a gyári töltője. Na most az lenne a kérdés, h ez így mennyire életképes, és,h mennyire eszi meg az akkut a telefon. Elviekben, ha ugye álladóan kapja a töltést, akkor az akku csontra fel van töltve, tehát a készenléti áramfelvétel, nem lehet vmi baromi sok. viszont az is olvastam, h célszerűbb a kontaktust egy tranzisztorral vezérelni. erre vmi kapcsolási rajz esetleg? A segítséget előre is köszi!
a teló táplálására van másik topic:
http://www.hobbielektronika.hu/forum/topic_9219.html?pg=0&pcount=10...er=ASC http://www.hobbielektronika.hu/forum/topic_4396.html?pg=0&pcount=10...er=ASC De én is kísérletezek még, csak időm nincs sok rá...
Értem. Találtam a 3310-es Nokiámhoz, egy 3.6V-os Li-ion 900mAh Akksit, mert ugye ez elvileg bírja, ha állandóan töltőn van a telefon. Na most, ugye a gyári nokia hálózati töltő, az 3.7V-os. Nekem ami van kapcs. üzemü töltő újabb Nokia az 5.7V. Elvileg akkor mindegy, h melyikkel töltöm nem? Viszont autóstöltő terén, nem szeretnék venni hozzá való adaptert, hanem van itthon egy Holux M1200-ashoz kapott miniUSB-s szivar. töltő(5V 850mA), tehát ha levágom a hálózati csatiját és ugye polaritáshelyen rákötöm erre a miniUSB töltőre akkor jó lesz a telefonnak, mint állandó töltő? Ugyanis amiket lehet kapni után gyártott kínai töltőket párszár forintért már elég sokszor megjártam velük(leégtek,melegedtek stb) Ezért is gondoltam, h ezt a jó minőségű töltőt alakítanám át a telefonnak. Szerintetek?
Sziasztok!
Ismeri esetleg valaki a képeken látható GSM "modult"???
elég specifikus, de kissé kőbalta
Gugli nem ismeri... Próbáltam pár módon, de semmi találat. Egy multicégnél gyártottunk az ericssonnak, de hadi titokként kezelték a kapcsolási rajzokat...
A régi Nokiákhoz nagyon olcsón tudsz origi töltőt venni azt szét lehet szedni trafós stabil stb ha nem bízol a kínaiak gyártmányában - joggal! az autós tölt9 már jobb megoldás mert csak 12 24 volt kell neki a többit megoldja de a új Nokiák töltőfeszültsége nem ugyanaz mint a régieké a régi max 9 V az új meg azt hiszem 5,6 vagy csak 5 volt !
|
Bejelentkezés
Hirdetés |





, hogy lehetne megoldani mobilról másként, hogy gyorshívást intézzen? Mert, ha nem kéne forrasztgatnom a számokat akkor még használhatnám is utána.





