Fórum témák
» Több friss téma |
- Ez a felület kizárólag, az elektronikában kezdők kérdéseinek van fenntartva és nem elfelejtve, hogy hobbielektronika a fórumunk!
- Ami tehát azt jelenti, hogy a nagymama bevásárlását nem itt beszéljük meg, ill. ez nem üzenőfal! - Kerülendő az olyan kérdés, amit egy másik meglévő (több mint 17000 van), témában kellene kitárgyalni! - És végül büntetés terhe mellett kerülendő az MSN és egyéb szleng, a magyar helyesírás mellőzése, beleértve a mondateleji nagybetűket is!
A közönséges erősítőknek közös jellemzőjük, hogy csak földhöz viszonyított jelek erősítésére alkalmasak, azaz az erősítő egyik bemenetére a földpotenciált kell kapcsolni, a másikra a földhöz viszonyított jelet. A kimeneten a földhöz viszonyított erősített jelet kapjuk, ezért az ilyen erősítő használhatósága korlátozott, nem lehet velük erősíteni pl. egy ellenálláson eső feszültséget, ha a kapcsolás nem engedi meg az ellenállás egyik pontjának leföldelését. Az integrált áramköri technológia lehetővé tette olyan összetett erősítők egyszerű és olcsó készítését, amelyek nem követelik meg az egyik bemenet leföldelését. Ezeket műveleti erősítőknek hívják (operational amplifier, röviden OPA). Két bemenetük van, a (-) –el jelzett, invertáló bemenet és a (+) –el jelzett, neminvertáló bemenet. Ezek a bemenetek külön egy-egy közönséges erősítő egyik bemenetét jelentik. A (+) bemenethez tartozó erősitő erősítése +1, a (-) bemenethez tartozóé –1 (180 fok fázisfordítás). A hagyományos műveleti erősítők kimenetei a teljes kivezérlésnél sem érik el a tápfeszültséget, mert az ott található tranzisztorokon számottevő feszültség esik. A rail to rail technikával készült erősítőkben ezt a hibát jelentősen csökkentették, igy azok kimenete csupán néhány tized volttal marad csak el a tápfeszültség értékétől a teljes kivezérlés esetén.
Többit a keresővel!
Hali!
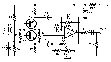
Az itt látható rajz alapján megcsináltam a torzító 2n3906 os változatát, a gitár jele keresztül is megy rajta, a hangerőt lehet is állítani, de torzítani azt nem nagyon akar bárhová is csavarom a torzító potit. A rajzon lévő földelést a kimeneti jack R re kötöttem, az L re a 100ks poti középső lába ment. Az elem pozitív kábelét az R2 és az R3 közé, a negatívat a földre kötöttem. Ezek így jók?
Ha a 9V váltakozófeszültség alatt effektív értéket (és nem csúcstól-csúcsig értéket) értesz, akkor nem tudod megúszni a transzformátort, tekercset.
Ha csinálsz egy tökéletesen négyszögjelet előállító astabilt, amelynek kimenőfeszültsége 0 és 9V között váltakozik, annak az effektív értéke csak 4,5V lesz. (A 0V-tól 9V-os tápfeszültségig váltakozó szinuszjelnél az effektív érték pedig csak 3,2V lesz.) Az astabilnak már kis terhelésre is csökken a kimenőfeszültsége, de nem írtad, hogy mire kellene a 9V váltakozófeszültség...
Sziasztok !
Nem tudom, hogy jó helyen teszem-e föl a kérdést , Egy elektromos sütőt szeretnék korszerűsíteni. PIC-es kapcsolással megvalósított hőfokszabályzóhoz kérnék ötletet, linket. A szbályozási tartomány 50-250 fokig terjed. ELÖRE IS KÖSZI !!!
Sziasztok!
A rendelő cd lejátszójának a váróhelyiségben hangerőszabályzósan megszólaltatására új "felállást" találtam ki. DE fogalmam sincs a megvalósíthatóságáról... Az audio jel ki lenne vezetve, bele a tv-be (ha van lenetőség), a tv-nek relatíve jó hangszórója van. És a tv távirányítója szabályozná a hangot. A tv/cd-gép közötti átváltás nem tudom, lehetséges-e a távirányítón, vagy valami kölső kapcsolós átkapcsolást lehetne-e építeni hozzá. Számítógép is megy közben állandóan, azt is közbe lehet esetleg iktatni. Kérem, nézze meg aki ráér és okosabb nálam! kinézett monitor leírása köszi! Dina
Üdv!
Van egy trafóm aminek a vasmagja melegszik, a tekercs az nem, nincs leterhelve. Normális működés ez?
Igen. A trafó vasmagjában a folyamatosan változó mágneses tér hatására örvényáramú veszteség keletkezik. A lemezelés ezt hivatott erre az elfogadható értékre csökkenteni (tömör vassal ez lényegesen nagyobb lenne, a vas pillanatok alatt felforrósodna). A tekercs ilyenkor azért nem melegszik, mert (terhelés nélkül) szekunder áram egyáltalán nem folyik, a primer oldal meg csak a vas átmágnesezéséhez szükséges áramot veszi fel, ami jó méretezés esetén nem magas. A vas melegedése a terhelés hatására nem növekszik, a tekercs ellenállásán azonban az átfolyó áram hatására hő keletkezik. Az ezen okból bekövetkező melegedés szab határt terhelhetőségnek.
Sziasztok
Készítettem egy CW adó - vevőt ( Bővebben: Link ) de a probléma az vele, hogy csak egy frekvencián üzemel. Jó, tudom másik quartz másik frekvencia, de tekercsel nem lehetne elhangolni, akarom mondani változtathatóvá tenni a vételi frekvenciát? Itt nem Mhz -re gondolok csupán pár száz Hz-re mivel azis rengeteget számít. Köszönöm segítségeteket.
Hello, egy a kvarccal sorosan kötött kondenzátorral (max ~40pF) el lehet hangolni a frekvenciát kissé.
Ezt a trafót nemrégen áttekerték a szekunder oldalt.
Elképzelhető, hogy nagyon szorosan húzták meg és úgy viselkedik a vasmag mintha egy tömbből lenne és ezért melegszik? Áttekerés előtt nem melegedett ennyire. 1-2 óra alatt kb. 50 fokra melegszik.
sziasztok egy rgb led es fénykeverőt építenék tlc272 vel. de a kapcsolásban csak egy db led van ott. amit én szeretnék ahhoz legalább egy színből úgy 15 led fényerejét kéne szabályozni. hogy lehetne fetekkel megoldani ezt? a kapcsolást mellékeltem. és az eddigi led előtétek, amik a kapcsolásban vannak, azok kellenek? és a fet eket köthetem más feszültségre? vagy azt is ugyan arról a 9V ról járassam?
köszi: lewi
Hello
Természetesen effektív értéket értek. Nem tudom viszont, hogy ez menyiben változtatja meg a dolgot. Az első gondolatom ugyanis az volt, hogy egy transzformátor primer tekercsét, egy kapcsolótranzisztorral sorbakapcsolva egy 9 voltos elemmel kialakítok egy áramkört, és egy oszcillátorral ezt a kapcsoló tranzisztort kapcsolgatom. Ettől ugye a trafó szekunder körében -a mágneses tér felépülése, és összeomlása miatt- feszültség indukálódik, amely természetesen váltakoző feszültség, és frekvenciája arányos a primer körben található oszcillátor frekvenciájával. Az atabil is csak ötlet volt, és bár itt csak az a lényeg, hogy váltakozó fszültségem legyen, a hálózati feszültségtől függetlenül, azért ennek az oszcillnak van egy hibája, ami engem mindenesetre nyugtalansággal tölt el. Nevezetesen a frekvenciája siokmindentől függ. Kezdve a kapocsfeszültségtől, a hőmérsékletig. Egy dolog szól mellette. a kivitelezése nyákkal együtt 100-200 hufból kihozható, de lehet hogy egy 555-ös jobb választás lenne? Mindenesetre ha ezt akarnám megcsinálni ahhoz ugye a talán legfontosabb eszköz nem más mint maga a transzformátor hogyan lehet elkészíteni, ahhoz az alkalmazáshoz, amely nekem kell? ami a következő: egy 9vos telep paramétereit legjobban megközelítő olyan váltakozó fesz előállító tápegység, amely tuéajdonképp csak annyit csinál, hogy a kimeneti feszültsége 9V, a kimeneti áram 120 mA max a frekvencia nem kritikus40 - párszáz Hz-ig, de legyen mondjukez is a klasszikus 50- 60 Hz de lehet hogy a 120mA is túlzás, hiszen egy 9v os telep max 120mAh t tud, ha jól tudom, és hát ez a kütyü a működése alatt is terheli a 9Vos telepet. Nézd el nekem ha a fenti paraméterek némelyike túlzás, de még nincs akkora szakértelmem Köszi a segítséget.
Sziasztok!
Egy erősítőnél mennyivel másabb a csatolt táp, mint mondjuk egy olyan egyszerű táp, ami csak graetz-ből, meg -+ oldali kondikból áll? A táp egy 100W-os quad405-höz kell 6800µF helyett 10000µF teszek bele, a 33k, és a 0.22 ellenállás értékét nem tudom, hogy kell a változtatni, a 0.22-nél a teljesítményt azt biztos, vagy egyáltalán kell az oda? Meg a main supply felirat alatt van egy kondiból, és egy ellenállásból álló kis kapcsolás, azt hogy kell értelmezni? A kapcsoló nyitásakor a kondenzátoron és a trafón továbbra is folyik áram, az nem gond? A segítséget előre is köszönöm.
Sziasztok!
Szeretnék egy ilyen áramkört építeni. Az lenne a kérdésem hogy RGB ledeket használjak vagy csak sima nagyfényerejű piros,zöld, kék ledeket? Szerintem RGB ledekkel látványosabb lenne, meg kevesebb helyet is foglalna de nem vagyok benne biztos. Ha RGB ledek kellenek közös katódú kell vagy közös anódú? Köszi: Bxncx
Hali!
Már napok óta szenvedek ezzel a torzítóval, 3x építettem újra, de nem hajlandó torzítani, csak a hangerő poti működik. Mindent a rajz és az itt mondottak alapján csináltam, de semmi a 10 µF-es kondit egy régi cd lejátszóból szedtem ki, a cd lejátszó előtte még működött, lehet hogy az sérült meg? Az utosó 2 építésben 2 különböző 10 µF es kondit használtam, de ugyan az. Utoljára már az egész pontosan olyan elrendezésben volt mint a rajzon. A gitárról a jel az R5-ös ágon ez a rajz szerint a kettes lábról, a gnd felé pedig az egyes lábon megy. A kimenetnél a 100ks poti középső lábárol megy a jel a kettes lábra, az egyesre a gndt kötöttem. Az elem pozitív oldala az R2 és R3 között van, a negatív a gndn. Kellene egyáltalán ennek a kapcsolásnak valamit csinálnia? Mitől torzítana? Melyik alkatész mehetett tönkre? Nincs esetleg valami hasonlóan egyszerű, biztosan működő torzítóhoz kapcsolása valakinek?
ÜDV mindenki!
Van egy eléggé kezdő kérdésem azaz problémám amit egész délután nem tudtam megoldani és mivel férfi ember nem sír inkább mérgembe kimentem a műhelybe és kalapáccsal szétvertem az egész sz....t . Na újra kezdtem és akkor mondom is hogy mi a gondom. Akarok csinálni egy ledes villogót ne 555ic bc 548 és D313 tranyóval. Próbanyákon összeraktam az egészet jó csúnya is de sebaj. És a bc 548 mind három lábán 6.7v ot mérek villogás nélkül. Ha valaki tudja mit cseszhettem el szóljon. Jah és a c2 10nF kondim az nagyobb tehát 1µF de attól gondolom villognia kéne csak más tempóba. Am a rajzot az oldalon adta valaki kb 1 hónapja gyorsba. És most értem oda hogy "megvalósítsam".
Szia!
Ez csak egy egyszerű túlvezérelt erősítő lenne, akkor tozzít ha kellően túlvezérled. Akkor a legnagyobb az erősítése ha a 10µF-es kondi az R1-R7 közös pontjára csatlakozik. Ha kicsi a bemenő jeled nem nagyon fog torzítani. Próbaképp tegyél a C3-R6 közös pontja és a föld közé egy antiparalel diódapárt, ha jól működik torzítani fog!
Szia!
Ha a LED-ek elé nem raktál korlátozó ellenállást, könnyen lehet, hogy már csak voltak LED-ek!
Szia!
A rajzot én adtam valamikor próbáld meg a c2 10-100nF érték közé szorítani én úgy tudom, hogy ezen két értéken belül kell lennie. Nézd meg a tranzisztort is hogy jó e. A bc 548 bázisán ha rámérsz műszerrel akkor elméletileg látnod kellene a feszültség változást (ugrálást). A kalapácsos sztorihoz Egyébként igen bocs de a ledekhez egy kb 150-220 ohm-os ellenállás lehet hogy jó lenne.
hellósztok Lapose Vrubenx !
Azt én is elfelejtettem írni hogy olyan leddel próbáltam aminek van beépített ellenállása és 7v ig nem szál el. ilyen kész nyákra szerelt mikro led,de nagyon fényes. Műszerrel is mértem de a konditól ami kijön kivezetés és a tarnyók lába közt mind3 nál 6,7v ot mutat. kipróbáltam egy vadi újjal is és annál is. ha a tarnyók lábai közt mérem akkor van ahol 4v van meg 0,3-4. Villogásnak jele sincs,majd ma veszek isi után kondit. Ja és nem tudjátok véletlenül hogy a kis sárga kondiknál a számok milyen értéket takarnak? Asziszem kerámi kondenzátornak hívják szak nyelven. PL a 303 milyen értékű?
Helló !
Az 5-ös lábon lévő C2-es 10n-os kondinak stabilitási szerepe van, nincs köze a villogáshoz. Vagy 10n vagy 100n legyen az értéke. Az R1, R2 ellenállás és a C1 kondi értéke kb. 1,5Hz-et ad, annak jónak kell lennie. Nem értem milyen kondiról beszélsz a kimenetnél, a 3-as lábra nem kapcsolódik kondi. A villogást kipróbálhatod a tranyók nélkül, a 3-as lábon lévő 220 ohm-os ellenállás után kötöd a LED anódját, a katódját meg a földre. Nem tudom miért kell Darlingtonba kötni a tranzisztorokat, olyan nagy fogyasztásúak a LED-ek ? A 303 az 30n. Az értéket piko-ban adják meg, az első 2 számjegy az érték a 3. meg a szorzó tíz hatványával. Tehát 30x10 a harmadikon=30000 piko vagyis 30 nano. De az oldalon van progi ahol kiszámolhatod: Bővebben: Link
üdv vizor!
Nem a tarnyo lábára megy kondi kicsit félre értelmezhetően írtam. ahol a 100nf os kondi találkozik a negatívval ott lenne az egyik pólus és ahhoz képest a tranyónál mind3 láb között 6,7v van vagy annyi amennyi épp a tápfeszültség. A tranyónak az emitter lábára kell köti a fogyasztót ugye? Egyébként egy hibát találtam a 100k ellenállás nem volt a c1 elé bekötve kijavítottam de ugyanaz a helyzet. B...ik villogni. Nem lehet hogy az ne 555 öt elk..tam. Még jó hogy az a szabály hogy az alapoknál kell kezdeni mindent....hát azt hiszem én sem leszek elektroműszerész,jobban megéri megvennem készen,csak hát mindent összeszedek és akkor most dobjam ki?? Ja és most csak simán a BC van benne a d313 az nincs, mert gondolom kipróbálásnak 1 ledet elvisz a Bc is. Ja és a d313 azért kell mert nem 1-2 ledet fogok villogtatni hanem 80-90db-ot hogy igazi stroboszkóp legyen.
Sziasztok!
Az épülő mélynyomómba ( végfok= TDA2030A híd kapcs.(kb.36W, trafó=prim.:230V~, sec:2*12V~, kb.80W) mekkora biztosítékot tegyek a primer ágba, és mekkorát a +- egyenirányított ágba? Ja és gyors, vagy lomha? Köszi
Sziasztok!
Segítséget szeretnék kérni , egy 4 sávos keverőpultot építek ! Megcsináltam a bejövő panelt. De szerintem nem jol csináltam meg a nyáktervet mert nem tudom hogy hova kellene kötni a testet. mellékelek 3 képet az egyiken a nyákterv illetve a nyák alja látszik amit csináltam a másik képen a nyák teteje a harmadikon pedíg az a kapcsolási rajz amiről csináltam. És ha tudtok segíteni a gain bekötésével akkor azt is meg köszönném ha egy hozzáértő megnézné a nyáktervet hogy jol csináltam meg akkor azért is hálás lennék segítségeteket előre is köszönöm de ha esetlek valakinek meglenne a nyákterve és feltenné akkor köszönettel venném nagyon sok időt spórólna meg nekem ![]() ezt a keverőt építem :http://www.redcircuits.com//Page53.htm
Helo
Sárgával jelöltem amit még össze kell kötnöd. Ha gondolod megtervezem neked eagleba ha esetleg újra akarod építeni, abból a tervből könnyebb megcsinálni, még ha filcel is rajzolod. A testet zöld vonallal jelöltem. A potméter bekötése meg kékkel. Remélem segítettem.
Kipróbálni egy darab LED-del tranyók nélkül is lehet. A 3-as lábon lévő ellenállásra kötöd a LED-et majd a földre. Ha így jó, jöhet az egytranzisztoros próba. Általában NPN tranzisztornál a collector és a táp közé kapcsoljuk a fogyasztót, hogy a tranyó csak egy kapcsoló legyen a föld felé. Ha az emitter után rakod, emitterkövető kapcsolás lesz ami itt nem kívánatos. Viszont Darlingtonnál nem teljesen tiszta, hogy pontosan hova is kéne, valószínűleg a második tranyó collectora elé, de ez nem teljesen biztos. Előbb próbáld ki simán tranyó nélkül, nem lesz semmi baja, 220 ohm-os ellenállással 5V-on kb. 20mA-t fog felvenni, az IC kimenete 200mA-ig bírja.
Sziasztok!
Van egy gépem, ami nem indul, pedig eddig rendesen működött. És most az a kérdés, hogy az alaplap, vagy csak a táp ment el borért? Még valami: egyszerűen fogta magát, és kikapcsolt, mikor egy kb. 10 cm-rel odébb toltam a gépet, mintha áramszünet lenne (de nem volt), és most nem akar beindulni. A táp biztosítéka jó, a PS-ON-t rákötöttem a földre, sőt még terheltem is, de meg se nyikkant. Nincs pót tápom, az alaplaphoz meg inkább nem nyúltam.. Remélem elég infót mondtam, és valaki tud segíteni.
Igazából nem rég (két hete) takarítottam ki, de még mindig meg se nyekken a táp, majd leviszem a szervizbe.
Hello!
Azt olvastam, h a PIC-ek 2-5,5V ig működnek. Kérdésem, h. hogyan kell rávenni erre őket, mert amelyikkel én bírkózok az nem akarja az igazságot. adatlap: PIC16F87x A Topi-féle LED-es DCF órát bűvölöm, PIC16F873A van benne : Topi cikke Most annyit tud, h. 4 V-ig megy, alatta elpusztul. Valaki segítsen ! Köszike !!
Olvasd el az adatlapjat, abban PONTOSAN ott a specifikacio, hogy hany volton mekkora frekivel megy. Szerintem az orajel tul magas neki azon a feszultsegen, ahol hasznalni akarod.
|
Bejelentkezés
Hirdetés |





Köszi a segítséget. 
a 10 µF-es kondit egy régi cd lejátszóból szedtem ki, a cd lejátszó előtte még működött, lehet hogy az sérült meg? Az utosó 2 építésben 2 különböző 10 µF es kondit használtam, de ugyan az. Utoljára már az egész pontosan olyan elrendezésben volt mint a rajzon. A gitárról a jel az R5-ös ágon


segítségeteket előre is köszönöm 








