Fórum témák
» Több friss téma |
Szia proli007!
És hogyan lehetne működésre bírni ezt az erősítő részt? Gondoltam, ha már beforrasztottam működjön is. THX! Üdv.: Don
Hello!
Bocsánat Uraim! De mintha Idézet: ezt írtam volna. Megpróbáltátok? Vagy egyáltalán elolvastátok amit írtam? „Hibát a következő képen lehet keresni:...” üdv! proli007
Üdv
Igen, elolvastam, köszönöm a segítséget, a 7es lábat valóban a nyákon nem kötöttem GND-ra, viszont a leírásod szerint kipróbáltam próbanyákon, ott se ment, de lehet hogy már elfüstöltem a 7. láb miatt az IC-t így most nem tudom kipróbálni. Köszönet a részletes leírásért.
Holnap próbálom, mert nincs itt a cucc!
THX!
Sziasztok!
Hát sajnos az én NYÁK-om úgy ahogy van hulladék. Valamit nagyon elrontottam a nyomtatás + tükrözés-nél, csak még azt nem tudom, hogy mit. Csinálhatom újra... bár akkor már lehet, hogy jó lenne beletenni proli007 által javasolt módosításokat is. Remélem az IC-k nem álltak föld körüli pályára.
Üdv
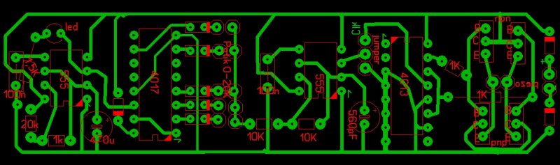
Köszönet Proli007 mesternek a tanácsokat és a leírást.A kapcsolást megépítettem, tökéletesen működik. Küldöm a nyákrajzot Sprint-Layout-ban, illetve magát a nyákot PDF-ben, melyet kinyomtatva vasalható a nyáklemzre. A képen minden meg van jelölve értékekkel egyaránt. Tettem bele egy Jumer kapcsolást, amihez ha felül zárva van Jumperrel az érintkező akkor az erősítő fokozat működik, ha az alsó 2-t zárod a hangszóróval akkor az erősítő nélkül csak az 555 ICről jövő frekvenciát hallhatod. Én 20V-ról hajtom. A képen egyelőre csak 1 helyre van forrasztva potméter, az átláthatóság kedvéért. Tettem bele egy LED-et is hogy látható legyen hogy működik. DonJonker: Ez alapján alakítsd át a kapcsolásodat, de akár ezt is használhatod. Tesztelt, működik, nagyon hangosan szól Mégegyszer ezer köszönet Prolimesternek. Bárkinek kérdése van, csak hajrá...
Hello!
Nagyon szépen köszönöm a segítséget!!! Még azt áruld el, hogy milyen papírra vasalod? Mert az ajánlott műnyomó papírt sehol sem lehet kapni, amikkel meg én próbálkozok néha sikerül, néha meg nem.
Üdv
Fényes lézernyomtatóhoz való fotópapír 120g/m2, de akár a 135g/m2-es is jó. Lényeg hogy fényes legyen és lézerhez. Nem kell műnyomó, azt énse találtam. De egyszer próbáltam sima nyomtatópapírral is, azzal is sikerült, csak sok volt vele az utómunka alkoholos filccel, azóta fotópapír. Jó alaposan le kell áztatni, nem sajnálni róla a vizet és én a sósav + hidrogén-peroxid maratóval maratok. Üdv
Még amit elfelejtettem:
A potik 0-20KOhmosak. Úgy van kiszámolva, hogy a 10-10KOhmos ellenállások az 555 hajtásához elegendőek, úgy 85Khz (fele az 42,5Khz)-en szól a hangszóró ha 0-ra van állítva a Potméter (ezt a biztonság kedvéér csináltam, mert a hangszóróm 45Khz-et tud és nem akarom tönkretenni) A max állásban pedig (20KOhm-nál) kb 25Khz-en szól, de igazából mindegy hogy mekkorák a potik, amiatt a biztonsági rés miatt a hangszóró nem szállhat el. Üdv
Hello!
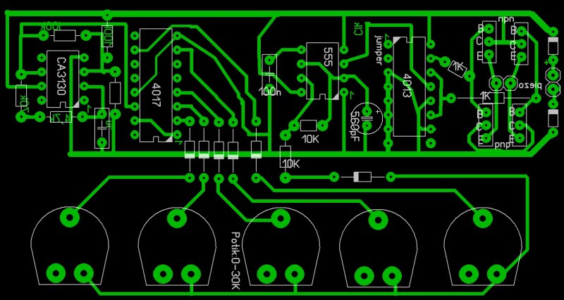
Az a gáz, hogy a nyák-on nincs elég hely a potmétereknek...
Nah igen...
Én kábelekkel szoktam rákötni, mert utána az elektronika bekerül egy dobozba és arra mennek a potik... Ha van Sprint-Layoutod akkor átjavíthatod... Ha megmondod milyen poti akkor én is át tudom javítani, csak nemtudom a méreteit.
Szia!
Örömmel hallom, hogy van egy működő kapcsolás. Írtad, hogy hangos, az kb mit jelent? Ultrahang tartományban, azt hogyan lehet lemérni? Mert gondolom füllel nem hallani semmit? Esetleg próbáltad már valamilyen állattal is?
Üdv
Kutyámmal próbáltam, eléggé meghülyült tőle, elmenekülni nem menekült, csak körbekörbe futtott (megkergült )Hangosra... hangnyomásmérőm nincs, de engem 10mp után marhára zavart, olyan frekin próbáltam amit én is hallok (és még a lakásunkban egypáran, és jöttek hogy mi ez?) A hatásfokáról, nem tudom hogy elárul e valamit, de a padláson próbálom és jelenleg egy egérkét a padlás melletti szbában fogtam (biztos nem szerette a zajt és erre menekült)...
Üdv
Tettem ebbe a kapcsolásba potmétereket, itt van PDF-ben is amit vasalhatsz is egyből. Üdv
Az egér, amit fogtál él még? Ha igen végezhetnél vele pár kísérletet, hogy hogy viseli az ultrahangot.
Akkor most ez az áramkör magától változtatja a frekvenciát? Ha nálad beválik, és tényleg van hatása az egerekre, megépítem én is. Hangszórót már vettem a Conradba. De csak akkor akarom megépíteni, ha "állatkísérletekkel bizonyítható" a hatásossága. Üdv. Vendel
Üdv
Egérke már nem él, apám elkapta azt kinyírta. De jó ötlet, legközelebb ha elkapunk egyet akkor előbb kipróbálom rajta. Kár hogy nem jutott eszembe.
Üdv
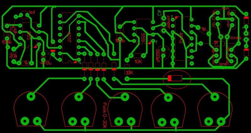
Kijött még egy hiba. Kb 1 napi járás után, fogalmam sincs hogy miért... Lényeg: A potik és a 555 IC közé kell még 1 dióda hogy a visszairányt levágja. Ez könnyen kijavítható, de mire megtaláltam belezöldültem .Az előtte lévő diódák jók, nem értem miért csinálta ezt, de ezzel a javítással már működik. A mellékelt képen látható a javítás. Üdv
Szia!
Nagyon szépen köszönöm a sok segítséget! A hétvégén megpróbálom megcsinálni! Üdv.: Don
Sziasztok!
Megpróbálkoztam beletenni a CA3130-at az 555 helyett. Ránéznétek, hogy jó-e? Nagyon köszönöm! Üdv.: Don
Üdv
3130-ashoz nem értek, de ha az eredeti kapcsolási rajz jó, akkor mindent jól kötöttél be. Üdv
Azt valaki meg tudja mondani hogy ez a 3130-as mekkora frekvenciával ad magas jelet?
Hello!
Nem mondanám "magas jelnek". Itt kb. 1,5Hz-től 150Hz-ig, poti állásától függően. (úgy látom, nem igen látjátok át ennek az áramkörnek a működését) Amúgy a rajz, valóban jó. (a 4013 lábanomáliákat kivéve) üdv! proli007
Üdv
De átlátom a kapcs működését, a 4013-as is működik már, hála neked, csak 3130-ast még nem használtam (műveleti erősítőt ilyen célra ), az ilyet inkább 555el oldom meg, azért használtam én inkább 555öt a 3130 helyett. És nem kell nekem hogy 0.1 másodpercenként váltson a 4017-es, elég nekem a 5-6mp is.De ha mesélnél a 3130-asról ugyanúgy mint a 4013-ról akkor azt megköszönnénk. Úgy tanul a gyerek Köszi
Hello!
Hát azt azért nem vállalnám, hogy a műveleti erősítőkről értekeznénk, mert meghaladná a türelmemet épp úgy mint a topik méretét. De azért nagy vonalakban leírom, hogy jelen kapcsolás hogyan működik. (Minden esetre egy ilyen 3130-at nem tennék egy ilyen áramkörbe, mert ide szinte minden gagyi IC jó, ez meg jobb sorsra érdemesebb.) - A CA3130-as IC egy BiMOS integrált áramkör, melynek igen kis bemeneti árama van (5pA) Így bemeneti ellenállása a TerraOhm tartományba esik. Ez azért lényeges, mert nem terheli a bemeneti kört. (nagy ellenállásokat alkalmazhatunk a bemenetnél) Kimenetében CMOS tranyók is vannak, így "terheletlenül" gyakorlatilag a tápfeszültséggel azonos feszültség tud kijönni. - A műveleti erősítő visszacsatolás nélküli üzemmódban egy nullkomparátorként üzemel. (nyílthurkú erősítését gyakorlatilag végtelennek lehet venni, így néhány mV feszültségkülönbségre már a kimenet átvált) - Tehát ha a neminvertáló bemenet (+) feszültsége pozitívabb, mint az invertáló (-) bemeneté, akkor a kimenet elindul a pozitív táp felé. Ha a helyzet fordított, akkor a negatív táp felé indul el. - Ha van az áramkörben negatív visszacsatolás, akkor addig megy a kimenet a tápfesz felé, míg a bemeneti differencia a visszacsatolás által ki nem egyenlítődik. Ilyenkor megáll a kimeneti feszültség és beáll egy egyensúlyi állapot. (Ez lesz az IC munkaponti feszültsége) - Ha nincs visszacsatolás, vagy hatása éppen pozitív (azonos folyamatot indít el mint a vezérlő feszültség), akkor a kimenetet csak a táp állítja meg, azaz "kiakad" a tápra. Nos ebben a kapcsolásban pozitív és negatív visszacsatolás is van. A pozitív frekvencia független, míg a negatív visszacsatolásban egy kondi (vagy is az idő) is szerepet játszik. - A pozitív visszacsatolással a kapcsolás, egy hiszterézises komparátorrá válik. - Az áramkör munkapontját a 100kohm/100kohm feszültségosztó állítaná be féltápfeszültségre, azaz 6V-ra. Viszont ezt az értéket a (kimenetről jövő) visszacsatoló 100kohm módosítja. Ha a kimenet a plusz tápon van, akkor az osztó feszültsége 8V körüli lesz, ha a kimenet a mínusz tápon (GND) van, akkor az osztó feszültsége 4V körüli lesz. (Az első esetben az osztó felső ellenállásával kapcsolódik párhuzamosan a visszacsatoló ellenállás, míg a második esetben az alsó tagjával. Ez adja az áramkör (8V-4V) 4V-os hiszterézisét. - A negatív visszacsatolást a 4,7kohm+poti és a kondi látja el. Működése: - Bekapcsoláskor, a kondiban nincs töltés, ezért annak feszültsége 0V. Így a "-" bemenet alacsonyabb szintű, mint a "+". így a kimenet felugrik a +12V tápra. Ezzel a "+" bemenet feszültsége 8V-ra áll be. - A kimenet magas szintje miatt a potin keresztül áram folyik, s a kondi töltődni kezd, így feszültsége nő. - Amikor a kondi feszültsége eléri a 8V-ot (ill. kissé meghaladja) akkor fordul a helyzet, a "-" bemenet feszültsége lesz magasabb. Az IC kimenete erre megfordul, és hirtelen a GND 0V feszültségére esik. - Az osztópont , azaz a "+" bemenet feszültsége, ilyenkor 8V-ról 4V-ra ugrik. - Tekintve, hogy a kimenet most 0V-on van, a kondiban meg 8V van. a potin keresztül a kondi el kezd kisülni. - Ez az állapot, addig tart, míg a kondi el nem éri a "+" bemenet 4V-os szintjét. Ekkor a helyzet ismét fordul, mert most már ismét a "+" bemenet feszültsége lesz magasabb. Így a kimenet ismét a 12V-ra ugrik fel. A kondi ismét el kezd töltődni, és a folyamat kezdődik a elölről. - Tehát a kapcsolásunk oszcillál. Az IC kimeneti feszültsége ugrál a GND és a +12V között, így itt négyszögjel mérhető rajta (a "+" bemeneten úgy szintén, csak ott 8V/4V között), míg a "-" bemeneten lévő kondi feszültsége 4V és 8V között az idő függvényében, folyamatosan változik. Azaz arról egy fűrészjelet lehetne levenni. (De nem terhelhető, mert azzal befolyásolnánk a kondi töltését/kisütését.) - A kondi töltőáramát (kisütőáramát) a poti ellenállása határozza meg. Viszont a potira jutó feszültség az IC kimenő feszültségének és a kondi pillanatnyi feszültségének különbsége adja. Tekintve, hogy a kondi folyamatosan töltődik (sül ki), a potira jutó feszültség és ezzel a töltőáram folyamatosan csökken. Így a kondi feszültség emelkedése nem lineáris. (dU/dt) A kondiban létrejött töltésmennyiséget az Q=C*U képlet határozza meg. Ha a kondi feszültségét nézzük, akkor ez U=Q/C. A töltésmennyiség (Q) viszont i*t (áram szorozva az idővel) szorzatával írhatjuk le. Így a kondiban létrejövő feszültséget az U=(i*t)/C képlettel írhatjuk le. A kondi "C" kapacitása állandó, és a kondit töltő "i" áram is állandó, akkor egységnyi idő alatt, egységnyi feszültség növekedés (vagy csökkenés áram irányától függően) fog létrejönni. Tekintve, hogy itt a töltőáram nem állandó, a feszültség növekedés (csökkenés) sem lehet az. - Az oszcillációs időt a poti+4,7kohm ellenállás és a kondi nagysága fogja meghatározni. Ez közelítőleg T=R*C szorzatával lesz azonos. Egy "k" konstans szorzótényezőt is figyelembe kellene venni a képletben, ami a komparátor hiszterézis nagysága fog meghatározni. (R*C szorzat a kondi feszültségének növekedését 0..63%-ra állapítja meg. Itt, a kondi 4..8V között változik, azaz közel 33%-ot. Így a valós idő, kisebb lesz az R*C számított értékénél.) Természetesen a "t" periódusidő megállapításához a töltés és kisütési idő összegét kell figyelembe venni. A frekvencia viszont f=1/t azaz a periódus idő reciproka. Megjegyzendő még, hogy a kondi az első pillanatban, 0..8V-ra töltődik, tehát nem 4..8V között, mint a további ciklusokban. Így az első periódus hossza, közel kétszerese lesz a további ciklusoknál. (Itt nincs jelentősége, de adott alkalmazásnál, ez problémát jelenthetne) Remélem nem fáradtam hiába, és lesz aki okul a kis leírásomból. (azaz el is olvassátok) :yes: üdv! proli007 Köszönjük proli007 mesternek! Mostmár kezdem kapizsgálni az itteni alkalmazását. Nos, én a kapcsolás tervezője helyében 555 IC-t vagy egy sima astabil multivibrátort alkalmaztam volna, mert ahogy elmondtad, ez az IC többet ér egy ilyen szerepnél. Köszi
Szia proli007 mester!
Köszönöm a leírást! ![]() Mondjuk hazudnék, ha azt mondanám, hogy mindent megértettem belőle, de azért nagy vonalakban... ![]() A paraméterei alapján ez az IC tényleg túl jó ide, de hát ha már megvettem gondoltam beleteszem. Üdv.: Don
Hello!
Nagyon szívesen, ha hasznos volt, már megérte. Amúgy az 555 is elhagyható lenne, mert a 4013 nem használt feléből is lehetne ütemadót készíteni. üdv! proli007
Hali!
Megépítettem az ultrahangos egérriasztót, de akadtak némi problémáim. nem tudom változtatni a frekit a potikkal. Olyan mintha nem működne a 4017. Ha kiveszem az első 555-öt akkor a 2. potival tudom állítani a frekit. Ha benne van, akkor állandó frekit hallok és hiába tekergetem a potikat. Már nem tudom mit nézzek meg. Elvileg ha a 4017 bemenetét a megfelelő lábon föl, illetve lehúzom akkor lépni kéne a kimenetnek ugye? Mert nekem nem hajlandó. Lehet, hogy elszállt a 4017? Az első 555-öt szkóppal nézve jónak tűnik. Ja és a LED állandóan világít és kb 3-4 sec után kialszik egy pillanatra. Üdv, Matt
Üdv
Ellenőrizd a 4017-est. Műszerrel mérj rá a kimeneteire hosszabb időre (30-40sec) és csak időnként szabad megjelennie magas jelnek. Ha ez ok, akkor működik a 4017. Ha a led 3-4sec-ig és pár pillanatra nem, akkor jó. Az jelzi hogy adja a jelet a 4017-nek. Ellenőrizd a 4017-est és hogy mekkora áram jön ki belőle, aztán írj ha megvan. Üdv
A negativ táphoz képest 0,83Vot mérek mind az 5 kimeneten. a pozitivhoz képest meg 7V-ot de mindegyiken.
|
Bejelentkezés
Hirdetés |




a részletes leírásért.



.







