Fórum témák
» Több friss téma |
Tisztelt Szakértők!
Egérriasztót szeretnék készíteni, olyan eszközt ami max 12V-ról működik és kb 20 kHz-től kb 45 kHz-ig folyamatosan változó frekvenciával hajt egy magas hangszórót. Az én elképzelésem nagy vonalakban: valamikor tanultam egy 555-ös nevű IC-ről ami különböző frekvenciájú kimeneti jelet ad, de ha jól tudom akkor ez a freki állandó. Szerintem ezt kellene variálni és a kimenetre egy vagy két tranzisztort tenni ami pl egy piezzo magas hangszórót hajt. Persze lehet hogy az elgondolásom hülyeség, de igazából az én tudásomon ennek a megtervezése is kifogott. Minden segítséget szívesen vennék, mert egy hasonló tudású gyári eszköz 5-10 ezer Ft+ posta és ennyit nem tudok rááldozni... Az egerek meg csak jönnek...
Nos az én megoldásom kicsit "ágyuval verébre" de egy PIC (avagy más) mikrokontrollerrel könnyen kivitelezhető... A hardware pofon egyszerű és onnantól softwareből vezérelhető a freki, egyetlen bűne a szerkezetnek (ha tényleg egyszerű hardwaret akarsz) hogy a kibocsájtott jel négyszög és nem szinusz... ez szerinted mennyire befolyásolná a végeredményt ?
Az ötlet szerintem jó, gondolom ugyanúgy zavarná a rágcsálókat.
Az egyetlen bajom ezzel csak az hogy itthon nincs lehetőségem mikrokontroller programozására és nem is értek hozzá. ![]() Hagyományos kapcsoláshoz egy marék alkatrészt viszont be tudok szerezni és nem gond az áramkör öszzeépítése sem.
Egy ehhez hasonló elgondolás az elektronikus vízkőmentesítés, bár ott nem hangszórót hajt meg az ák., hanem egy induktivitást. Az egyszerűbb kivitel ott is állndó freikn műxik, de a bonyolultabb abban is váltakozó frekvenciájú.
Meg fogom keresni a rajzot, és felteszem majd! Nem pont a Te elképzelésedre ad választ, de gondolatébresztőnek - talán jó. Ja, és 555-tel van megoldva! :yes: (vagy 556-tal?! )
Megtaláltam, a lapon a második kapcsolás az:
Bővebben: Link
Sziasztok
Mi lennne ha egy multivibrátorral csinálnátok meg az egészet. csak 4 ellenállás 2tranyó 2 kondi és kész is. Csak elég kicsi kondik kellenének hogy jó magas legyen a freki, mert amit én csináltam az speciál sziréna volt(elég magas ez is de ez sztem a használóját jobban irritálná mint az egereket ![]() )Hogy a frekvenciát is változtatni tudd, ahhoz még kell potméter vagy kondi most meg nem mondom hogy hova(de ha akarod ztánna nézek és elküldöm a képet is)Éna kondit preferálnám, mert azt lehet időzítőkapcsolóval(amit ugyancsak lehet multivibrátor )kapcsolgatni. Amint ez megvan. máris változik a frekvencia pl 25 és 40 khz között... Ha jól számolom, akkor ez eddig 4tranzisztor 8 ellenállás 5 kondi. Az eredeti kapocss az 9 voltról ment de szerintem a 12 volt sem okoz neki különözebb bántalmakat. ha megtetszett , akkor megy a kép is meg a doksi.
Hali!
Ha ez ilyen 1szerű, akkor publikáld itt! (vedd fel a kapcsolatot Topi mesterrel...)
Egy multivibrátort egy st-kapuval egy kondival és egy ellenállással is össze lehet dobni... és kész is...
![]()
Oksi
Hova küldjem a rajzot??(e-mail cím) Üdv:BALy
Szia!
Én is elkezdtem foglalkozni ezzel a kérdéskörrel, mivel most készülünk kertes házat venni. Az én problémám a következő lenne: Mint tudjuk PIC-el egyszerű lenne a frekvencia hullám kivitelezése, és a random frekvencia váltás sem kifejezetten probléma. Idéznék egy pár sort a rádiótechnika 2005-ös könyvéből:"A rágcsálókra és egyéb nagyobb állatokra főleg a 20Khz feletti ultrahangok a legriasztóbbak. Az ultrahangok kisugárzása speciális széles szögű (pl.260 fokos)magas hangsugárzókat kell alkalmazni". Nos, hogy ennek a tudományos biológiai háttere mennyi, nem merném forszírozni, mindenesetre a tény, hogy ilyen hangsugárzót nem könnyű beszerezni bármelyik közértben. Én személy szerint (bár ez csak személyes vélemény), mindenféle előképzettség nélkül sejtem, hogy az állatok rendkívül lakalmazkodóak. Innentől fogva "ravasznak" kell lenni az áramkör megépítése során,nem inném, hogy egyy 555 - ös elegendő lenne. Ez az én szubjektív véleményem. Az, hogy valóban honnan lehet beszerezni iyen tipusú hangsugárzót...nos...nekem még nem sikerült...:no: Azért sok szerencsétkívánok az építéshez,én lehet hogy megvásárolom a gyárit...
Hali.
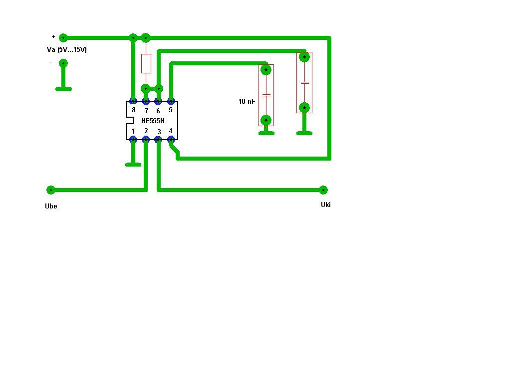
Az NE555-ös integrált időzítő egy igen frappáns IC.:yes: Könnyű vele pár alkatrész segítségével oszcillátort Idézet: építeni.:yes::yes:„multivibrátort” Az IC belső referenciapontyát kivezették az 5. lábra. Az oszcillátor frekvenciáját változtatni (modulálni) lehet bizonyos paraméterek között :yes::yes::yes: úgy, hogy a belső referencia feszültséget valamilyen irányba eltoljuk, ez lehet pozitív és negatív irányú is. Ha elég ügyesen moduláljuk a frekvenciát, és esetleg ki és bekapcsolgatjuk a kimenő jelet, akkor a rágcsálók nem tudják megszokni.:yes::yes::yes: Ki szeret egy olyan helyen lakni, ahol nagy a hangzavar... Az IC kimenőjelét a 4. láb alacsonyszintre húzásával lehet letiltani. Az alapfrekvenciát célszerű 25Kherc-re választani, és ezt modulálni-szaggatni. Hangszórónak meg egy piezó hangszóró is megteszi, amit PLD: zenélős karórából is kilehet termelni. Idézet: „Az erre a célra kifejlesztett hangszórók persze jobbak.” Ja és a riasztó néhány száz Ft-ból kihozható. Szerintem minden barkácsoló fiókjában vannak elfekvő kondik; ellenállások; uni. tranzisztorok, esetleg 555 IC-is. Ezt csak gondolatébresztőnek szántam… Jó kísérletezést!!! Sziasztok:_jani_
Helló!
Igen érdekesnek hangzik amit leírtál...Talán picit túlbonyolítottam a dolgot és még sem kellene hozzá mikrovezérlő? Elképzelhető. Az a baj, hogy sehol nem találok konkrét kísérleteket effajta elektronikához. Úgyértve azt a freki tartományt,amit a rágcsálók tényleg nem szeretnek. Nem szeretném az uj házban elkezdeni a kisérletet. .Annak pedig semmi értelme, hogy beállítok egy hókuszpók frekvenciát és majd lesz vmi... Ha esetleg valakinek van ez ügyben már hardveres - szoftveres tapasztalata, és megosztaná itt, nagyon megköszönném.Üdv. appee
Lehet hogy alkalmaszkodóak viszont ha az emberekből indulunk ki háát....
Én még az órák kattogását is piszkosul tudom utálni amikor el akarok aludni a töltőm csipogásáról nem is beszélve.. Szerintem az egerek sem nagyon szeretik az igyen hangokat pláne ha változik a frekije... Mi még szerintem egy állandó 5-10kherzeset sem viselnénk el sokáig..
Hi!
555 5ös lábára kell ereszteni 1 pulzáló feszültséget háromszög/sinusz jelet akkor fel le fog vinnyogni a változó feszültség függvényébe.Mint ahogy korábban írták Erre a legegyszerűbb ha a tápelátást biztosító trafó félutasan egyenirányított szekunder feszültségét ereszted rá. Gondolom folymatos üzemre gondoltál akkor jobb ha hálózati trafóról járatod. A pulzáló 50 herzes félutasan egyenirányított szekunder köri sinus (3-5-8 voltos például csengő trafó )hullámmal simán tudod modulálni a most már VCO-vá alakított 555ös multivibrátort. Persze 1 kis fesz osztó nem árt elé mert valszin tápfesz fölé nem illik menni meg ilyesmi korlátok vannak a 555 5ös lábára megadva vmi 555.pdf meg mondja bizotsan ... ![]() Dobozolás is egyszerű ... Dugaszos táp (a kis 3-12 voltos trafó több féle jack dugóval a végén)dobozába a panel is belefér ügyeskedve és a doboz tetejére oldalára ragasztod a piezo sugárzó. Idézet: „Az RT.ÉK. 2005. 263.-oldalon van egy kártevő riasztó.” Egész jó. Csak a kimenö jele lenne erősebb. (Illetve nagyobb.)
Kedves Jani!
Kérlek, rakjál már fel egy kapcs rajzot is, mert gipszkartonozzunk, és nem szeretném, ha mögé másznának ezek a hajléktalanok. Nagyon szépen köszönöm! Ruttkay Gábor
Sziasztok!
Szerintetek a melékel fáilban található kapcsolás működne erősítő nélkül,mint ultrahangos patkányriasztó?Csak egy 10*10m-es területtől akarom a patkányokat távoltartani,mert ott vannak a galambaim,és amikor kijön a fióka a fészekből,és a földre esik egy éjszaka mülva már csak a tollak maradtak .És a kutyát ne zavarja,vagy amit mellékeltem az a kutyát is zavarná?Üdv.Megavolt.
Sztem nem csak a kutyádat hanem a galambokat is zavarná....és azok a szegény galambok még elmenekülni se tudnának, mert be vannak zárva.
Egy kicsit OFF:
Nemrég volt egy műsor a rágcsálókról. Az egerek, patkányok hamar hozzászoknak az ilyen zajokhoz, főleg ha nem társul hozzá "igazi" veszély és ezt a társaikkal is "közlik". Nem tudhatod, hogy rád milyen hatással lesznek ezek a frekvenciák. Egy rossz csapágyazású ventillátor pl. infrahangot bocsát ki amitől kedvetlen, letört leszel, nem tudsz koncentrálni és még fejfájást is okozhat. Az ultrahang is okozhat hasonlókat. Méreg ?
Sziasztok!
Az ultrahangos riasztók jelentős része periódikusan ismétlődő hangot bocsát ki. Ezt az esetek nagy százalékában pár héten belül megszokják a rágcsálók. Én ultrahangos riasztókat gyártok mikrovezerlős kivitelben. Véletlenszerűen változó , hangmagasság, megszólalási és szünet hosszal.A komolyabb készülékeknél térbeli elmozdulás szimulációval. Így garantálható , hogy az elriasztott kártevők később se látogassanak vissza. Személyes tapasztalat, hogy a galambok jól viselik az ultrahangos készülékeket. Udv.: Gyula
Nekem az elektronika nem gond. Csak hangszorot milyet es hol lehet beszerezni?
Koszi
Sziasztok
Én is felvettem a harcot az édes kis egerekkel akik megint beszállásolták magukat a garázsba. Itt olvastam a 220 voltról működő egérlikvídátorról amit sergei kolléga épített ......és neki szuperül bevált. Igaz kis módosítással építettük meg, mi felcseréltük a fázist és a nullát. A műszeres bevizsgálásnál tökéletesen működött. A valóság azomban az, hogy az egerek nyugodtan sétálgatnak rajta vagyis nem tölti be a funkcióját. Namost a mi egereink vagy szigeteltek vagy mégsem tökélletes az elektromos likvidátorunk Előzmény.............................................................................. (#133775) sergei válasza gal csaba hozzászólására (#133767) privát • Okt 21, 2007 [sergei jelenleg itt van az oldalon] szia. én ezt ugy oldottam meg hogy vettem egy 10x15 cm-es fa lapot.arra tettem egy 10x14m-es alulemezt.a maradék 1 cm-re pedig 5mm magasan egy rézdrotot állitottem fel 10cm hosszan.(mint egy korlát ogy nézett ki) az alulemez-re rákötöttem a fázist a rézdrotra meg a nullát.a réz drotra száraz kutyatápot huztam(kitudja miért de ezt ették az egerek)a csapdát oda tettem ahol szaladgáltak az egerek a mühelyben bedugtam a hálozatba aztán jovilág 2 nap alatt 14 egérke hullott el jah nekem a mühelyben van egy 6A-os biztositékl erre kötöttem rá az egységet.nemgyöztem kirohangálni a biztositékot felnyomkodni üdv Sergei
"Sziasztok
Én is felvettem a harcot az édes kis egerekkel akik megint beszállásolták magukat a garázsba. Itt olvastam a 220 voltról működő egérlikvídátorról amit sergei kolléga épített ......és neki szuperül bevált. Igaz kis módosítással építettük meg, mi felcseréltük a fázist és a nullát. A műszeres bevizsgálásnál tökéletesen működött. A valóság azomban az, hogy az egerek nyugodtan sétálgatnak rajta vagyis nem tölti be a funkcióját. Namost a mi egereink vagy szigeteltek vagy mégsem tökélletes az elektromos likvidátorunk Előzmény.............................................................................. (#133775) sergei válasza gal csaba hozzászólására (#133767) privát • Okt 21, 2007 [sergei jelenleg itt van az oldalon] szia. én ezt ugy oldottam meg hogy vettem egy 10x15 cm-es fa lapot.arra tettem egy 10x14m-es alulemezt.a maradék 1 cm-re pedig 5mm magasan egy rézdrotot állitottem fel 10cm hosszan.(mint egy korlát ogy nézett ki) az alulemez-re rákötöttem a fázist a rézdrotra meg a nullát.a réz drotra száraz kutyatápot huztam(kitudja miért de ezt ették az egerek)a csapdát oda tettem ahol szaladgáltak az egerek a mühelyben bedugtam a hálozatba aztán jovilág 2 nap alatt 14 egérke hullott el jah nekem a mühelyben van egy 6A-os biztositékl erre kötöttem rá az egységet.nemgyöztem kirohangálni a biztositékot felnyomkodni" Whazze, elég bátor vagy! Multivibrátor 5let: Sima piezós riasztószirénát szétbelezni, ebben 2db 555 áramkör "fütyül, az egyik a HF-t, a másik a magasságvátozást csinálja. Nos, most már csak a HF "gyártót kell elhangolni a kívánt frekire, piezóó is van benne, 12V-os is, kb 115dB-alapból, szerintetek? Ja kb 800Ft egy ilyen piezo, www.trióda.hu
Üdv. nekem is meggyűlt a bajom ezekkel az állatokkal , Valaki egy bevált kapcsolási rajzot ...... elég ha 4x4-es szobát egérmentesít
Ja és elég lesz az állandó freki ..... 23- 28 khz és 9 V-ról vagy jólesz a 12 is
........ ha megszokják a frekvenciát akkor bevetem a Sergei módszert
Sziaztok!
Mit szólnátok az egérragasztóhoz, vagy a méreghez? Tamás
Sziasztok!
Az ultrahangos egér riasztóhoz "hangszóró" típust, beszerezhetőséget tudtok-e adni?
Én konkrétan a Kossuth rádióban hallottam, hogy ezek az ultrahangos riasztók teljesen alkalmatlanok rágcsálók ellriasztására. Sok ilyen riasztót teszteltek, és a rágcsálók vígan mászkáltak a bekapcsolt készüléken. Sőt külföldön, ha jól tudom ennek a használatát tíltják is.
Én készítettem egy ilyen ultrahangos riasztót. Még a Hobby Elektronika 2000/8-as számában volt ez közölve. Sajnos nekem nem működött a kapcsolás. Akkortájt kezdtem el nyákokat készíteni, és könnyen lehet, hogy rossz nyákot készítettem, és valamit elnéztem, de nem működött, legalább is a kapcsolót átkapcsolva semmi hangot nem adott ki, ezért gondolom, hogy nem működött. Aztán később nem is foglakoztam vele. Most meg már, hogy tudom, hogy semmit sem ér, nem is fogok. Itt van a kapcsolás, aki ért hozzá kíváncsi lennék a véleményére. (Egyébként nem értem, hogy valaki miért nem szkenneli már be az összes Hobby Elektronika számot és teszi közkincsé. Ott rengeteg hobbikapcsolás van, amit tovább lehetne gondolni.) Ja még valami: Menyétek, görények, nyestek padlásról való kiűzésére egy jó módszer van: Kankutya vizeletét össze kell gyűjteni, és a padlás gerendáit kicsit meg kell vele ápolni. A siker állítólag garantált lesz. És ha jól belegondolunk a természetes védelemnél nincs is jobb megoldás.
Amennyiben a mellékelt rajz alapján építetted meg,akkor valószínűleg nem is működhetett.
A CD4011-es IC 7-es lába és 14-es lábának táplálása fel van cserélve. A 14-es lábra kell a+Ut-t kötni. Állítólag azok a megoldások,amelyek véletlenszerűen változtatják a frekvenciát és az adás sűrűséget,azok hatékonyan riasztanak. Nincs tapasztalatom ebben a témában,csak hallottam! A Hobby Elektronikának van jogutódja,és az nem engedi feltenni a NET-re a szkennelt változatot.
Akkor lehet, hogy mégsem a nyáktervem volt a rossz, hanem az, hogy a rajz alapján készült. Még az is lehet, hogy előveszem a panelt, és kijavítom a hibát, lehet működni is fog.
Aztán majd meglátjuk, hogy táncolnak-e az egerek. A kapcsolási rajzot, ha lesz időm átrajzolom ProfiCAD-be, hátha valaki megcsinálja, és hátha beválik! Ha másnak nem, tapasztalatszerzésre jó lesz. Ja még egy jó módszer, ez is természetes: Faluhelyen gyöngytyúkokat azért is tratottak/tartanak, mert annak olyan hangja van, amit nem szeretenek az egerek, meg a patkányok. Nagyapám gyűjtőfogalma szerint "a fírgek". |
Bejelentkezés
Hirdetés |




) 

appee
.És a kutyát ne zavarja,vagy amit mellékeltem az a kutyát is zavarná?







