Fórum témák
» Több friss téma |
Tudom nem tartozik szorosan ide, de egy BOSCH GHG660 LCD tipusú hőlégfuvó kapcsolási rajzát keresem.Kérek mindenkit aki tud, segítsen! köszönöm.
Én még nem láttam hőlégfúvó kapcsolását
Milyen egy hőlégfúvó kapcsolása??? Amúgy miért kell?? Elromlott vagy mi??
Kapcsolási rajzot elég esélytelen találni. Összesen egy robbantott rajzot találtam róla:
Bővebben: Link sound.man: Ennek a hűlégfúvónak van kapcsolási rajza, mert LCD-s, hőfokszabályzással ellátott darab.
Gondoltam hogy van azért kérte csak kíváncsi vagyok hogy mégis milyen
Váááá már ez is baj
üdv mindenkinek!
Azért kellene mert van kettő, mindegyik rossz, de talán a kettőből lehetne egyet csinálni! köszi a válaszokat eddig is!
Hi
nem egyszerű bosch hőlégfúvóhoz leírást találni, nekem egy régebbi tipusom van, az is hőfokszabályzós, de nem lcd-s hanem ledes, abban egy kilazult csavar csinált csikágót aztán 2-ből sikerült 1-et csinálni, annyiban tukok neked segíteni, valszeg hasonlóság azért van, a fűtőszál nagyon stabil, nem valószínű, hogy tönkremegy, van benne egy hőbizti, azt nézd meg, szabványos Ic-k vannak benne (LM 358) nem drága érdemes kicserélni, a fűtőszál kapcsolására BTB 24- es triakot használnak az is elég stabil, bár a túlfeszt nem nagyon bírja Bővebben: Link
Köszi a segítséget mindenkinek! Igazából az egyik barátom csinálja és ő kérdezi nincs-e hozzá rajz. Ma beszéltünk és azt vettem ki a szavaibó, hogy nincs tápfesz a panelon. Ha jól gondolom valahonnan a fűtőszál felől kapja vissza azt a feszültséget ami a panelt táplálja. Itt égett el valami. Tanácsoltam neki, hogy tegyen egy kis trafót a gép nyelébe (talán elfér), de a frappáns megoldás mégiscsak az eredetihez hasonló kellene hogy legyen!
hi
szrintem, a 220v os rész ugyan olyan lehet mint az enyém, elég áttekinthetetlen áramköre van, nekem is csak véletlen sikerült megjavítanom, két rosszból 1 jót, a csavar ami beesett az tönkretett egy fűtőszálat (nem a nagy teljesítményűt) asszem ezen keresztül kap áramot a gyengeáramú rész, ezt nézd meg, de valószínű, hogy még 1-2 ic-t is magával rántott, amúgy mi pénz most 1 új? az enyém 10 éve volt 20 rugó.
Sziasztok!
A következő lenne a kérdésem : Az egyik haverom ponyvákat javít egy Leister márkájú műanyag hegesztő készülékkel.Kb.8 éve javítottam neki,elszállt belőle a triak meg az IC. A triak BT137 az IC TDA1023 jelű. Triak kapható hozzá,de az IC-t anno néhányszáz forintért vettem most meg nem kapható mert már kifutó széria ill. egy boltban mondták ,hogy van de majdnem 5000 az ára.Esetleg valami kapcsolással nem lehet kiváltani az eredeti áramkört? Az IC a triakot vezérli,a poti állásától függ a kitöltési tényező(hőmérséklet) a triak meg egy 1400W-os kerámiában elhelyezett fűtőbetétet kapcsolgat.Ezen az egészen áramlik át a motor által hajtott levegő.A betét felizzását egy fotoellenállás figyeli,ha felizzik lekapcsolja a fűtést.A panelon is van egy pici fotoellenállás szembe vele egy izzó e kettő egy zárt műanyagban van elhelyezve.Ezt nem tudom mi,talán a motor ha megszorul,vagy túlterhelődik akkor kapcsolja le a fűtést.Időközben a gazdája hozott még egy készüléket (ez sem jó) ez már újabb széria az elektronika SMD-s a triak Q8010L5 az IC PMS01A MA117A jelü.Ezzel még nem foglalkoztam. A régebbi verziónak a panelját sprint layouttal megrajzoltam,kapcsrajzot még nem csináltam róla,de csatolok néhány képet. Ha lenne valami kapcsolás talán be lehetne üzemelni mind a kettőt. Segítségeteket köszönöm! Zsolt
Itt az újabb széria elektronikájáról a kép.
Helló!
Ez az utolsó kép nekem is ismerős, van 1-2 db ami rossz nekem is. Adatlapot nem találok sehol, de jó lenne megcsinálni, mert a Leister, arany áron méri. Valamikor 2 éve visszarajzoltam a kapcsolást, de nem volt hasonló egyik triak vagy tirisztoros szabályzó IC bekötéséhez sem. Azóta idő és információ hiányában várakozó állásponton vagyok ezzel kapcsolatban.
Szia horcsab!
Az tuti hogy a leister nagyon drága ezért is gondolkodok a panel kiváltásán.Ha ez a TDA1023 kapható lenne szerintem simán után lehetne építeni sőt én annak idején alkoholos filccel rajzoltam és marattam panelt hozzá mert néhány forrszem felvált.Ha jutok valamire majd közlöm,ha van ötleted te is szólj! üdv. Zsolt
Szia!
Nem lennék meglepve, ha egy mikrokontroller lenne benne.. A TDA1023-hoz hasonló IC esetleg a TCA785 amit talán még lehetne kapni. Vagy esetleg az AN-3004 17-es ábrájából kiindulva alkotni valamit.
Sziasztok
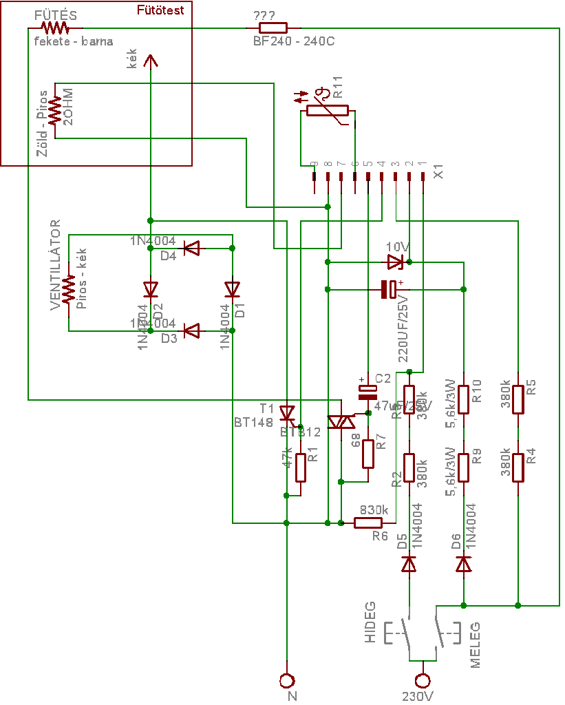
Van 2db Steinel LCD-s holegfuvom. Az egyiknel se kep se hang, a mikrokontroller fustolt el. A masik bekapcsol, fut, de a ventillator nem indul el. Megprobaltam visszarajzolni a teljesitmeny vezerlo aramkort, remelem nem hibaztam.. (A kozponti vezerlot meg nem sikerult visszarajzolnom.) Ha jol ertelmezem a rajzot, akkor a futotestbol jovo kek vezeteken kellene jonnie feszultsegnek a ventillator meghajtasahoz? Azert maradt "logva" a rajzon a kek vezetek, mert egyik holegfuvoban sem tudtam merni hozza kepest ellenallast a tobbi vezetekkel. Mivel belemegy a keramia futotestbe, gondoltam a futoszalrol van leagazasa, vagy egy kulon ellenallashuzal lehet belul, es igy leosztott halozati feszultseget szolgaltat a ventillatornak. Jo lehet az elkepzelesem? Ha jo az elmeletem, akkor viszont szakadas van a futotesten belul. Mar csak az a kerdes, hogy tudnam szetbontani, roncsolasmentesen... illetve van egy BF240-es (240C fok van rairva)alkatresz kozvetlen a futotest elott. Ez valamifele hokapcsolo/hokioldo lehet?
Szia!
Most olvastam ezt a fórumot...Jutottál valamire a BOSCH hőlégfúvóval? Én is bekaptam egyet. Ennek müködik az lcd,de a ventillátor nem indul el.Vmi védőkapcsolás lehet benne valahol? Nem tudod hány voltos lehet a ventillátor motorja? Próbáltam 5-9-12Volttal,de semmi...Ha tudsz vmi infót,légyszi jelezz! Köszi:Zoli
Szia Zoli!
Mára már régen feledésbe merült ez a probléma. Sajnos Üdv
Szia!
Sajnálattal hallom. Azért köszönöm h visszajeleztél! Üdv:Zoli
Szia!
Olvastam,hogy foglalkoztál Bosch hőlégfúvó javításával. Nem emlékszel hány voltos a ventillátor motorja? Válaszodat előre is köszönöm! Zoli
Halló! Volna valakinek 115-220v-os villanymotorja Bosch hőlégfúvóba?
Köszönöm! ...Vicces,hogy 300 méterre tőlem meg is találtam a boltot!
Elég lett volna csak a motor is. (115-220v egyenáram) De ha csak együtt van... a BOSCH-nak is meg kell élnie...
Szia
"Elég lett volna csak a motor is." Ott van 2.tétel 1 609 202 611 Egyenáramú Motor 4000Ft talán nem kell hozzá a vezeték?mert nincs más hozzá
Megoldódott a probléma. Kaptam motort a vetillátorházzal komplett! Köszönöm mindenkinek a hozzászólást!
Sziasztok!
Ezekben a hőlégfúvókban mi a hőmérsékletet figyelő alkatrész? PTC? NTC? vagy PT100? Van nekem is egy hibás Steinel, a működtető füst kijött ebben is a vezérlő IC-ből ami egy ST uC, így csak a kiváltás marad. A tápfeszültséget ezekben mi adja az elektronikának, meg a motornak? A fűtőbetét van "csapolással" tekerve, és arról táplálkoznak? Vagy mi a trükk? Sziasztok!
Nos.. válaszolok magamnak, másoknak is jól jöhet. A szenzor egy K-type hőelem, pont mint a legtöbb olcsóbb forrasztó pákában is. Egyszerűen megépítettem bele ezt:
Bővebben: Link A változtatás csupán az, hogy TRIAC: BTA12/600, az optocsatoló nullaátmenet figyelős változat. Nagy szerencsém volt, mert 100KOhm a poti eleve a gépben is, így ez sem jelentett gondot. Az R10 cserélendő 220Ohm-ra, mert ez a hőelem más feszültség tarományt fog át. A táp pedig 470nF 400V, 47 Ohm sorban, majd föld fele 15V zener, majd sorba egy 1N4007, és a föld fele 1000µF 25V, meg 78L09 stabilizálni. Tökéletes! Elfér, működik. Egy különbség van a gyári, és ezen megoldás között, mégpedig hogy a gyári szépen lassan kapcsolgatva ki-be éri el a max hőfokot. Ebben az esetben pedig teljes gőzön fűt, amíg el nem éri. Szerintem ezzel együtt lehet élni ![]() Remélem másnak is segít majd. FIGYELEM! Ez a megoldás csak akkor működik, ha a a motor tápját külön előtét táplálja. Ha a fő fűtőkör csapolása van használva, és a triac a felső felét kapcsolja, akkor nem használható! méregetni meg ésszel, mert galvanikus kapcsolatban van a betáppal minden fele. Az optocsatoló mindenképp kell, mert a kis táp, meg az OPA nem tudja áramban meghajtani a triacot...
Sziasztok!
A rajzon bekeretezett alkatrészről érdeklődöm. Bosch PHG 600-2 CE hőlégfúvó ábrája a rajz. Milyen alkatrész lehet?
Egyátalán, milyet lehet biztonsággal beletenni?
Közben megnéztem az előző hozzászóló válaszát, bocs a kérdésért. :pirul:
|
Bejelentkezés
Hirdetés |




Milyen egy hőlégfúvó kapcsolása??? Amúgy miért kell?? Elromlott vagy mi??
Váááá már ez is baj
aztán 2-ből sikerült 1-et csinálni, annyiban tukok neked segíteni, valszeg hasonlóság azért van, a fűtőszál nagyon stabil, nem valószínű, hogy tönkremegy, van benne egy hőbizti, azt nézd meg, szabványos Ic-k vannak benne (LM 358) nem drága érdemes kicserélni, a fűtőszál kapcsolására BTB 24- es triakot használnak az is elég stabil, bár a túlfeszt nem nagyon bírja









