Fórum témák
» Több friss téma |
Ferritből van a mag?
Próbáld ki mi lesz ha növeled a primér menetszámot tovább.
Bocsi, de több okból kifolyólag, nem vállalok semilyen megrendelést. Szerintem biztosan találsz majd valakit aki elvállalja, de én a helyedben nekiállnék. Nem baj ha nincs szkópod, csak egy jó multimétered legyen (pl Maxwell MX 25-306)
Azért köszönöm! Sajnos nincs adatom sem a tekercsről sem mentetszámról. Ezekben tudnál segíteni? Milyen tekercset és hol vegyem meg, ill mennyit kell tekernem +- 50 v-hoz?
Egyszer nálam is ilyen eredménnyel zárult egy kisérlet
Ha a fajlagos induktivitás (Al) megfelelő is, még nem biztos hogy a ferrit anyaga bírja a nagyfrekit. Milyen kapcsolást építettél? Mekkora frekin ment? Én anno egy zavarszűrő ferrittel próbálkoztam. Szerezzél be ETD magot, az a tuti frankó! (szerintem)
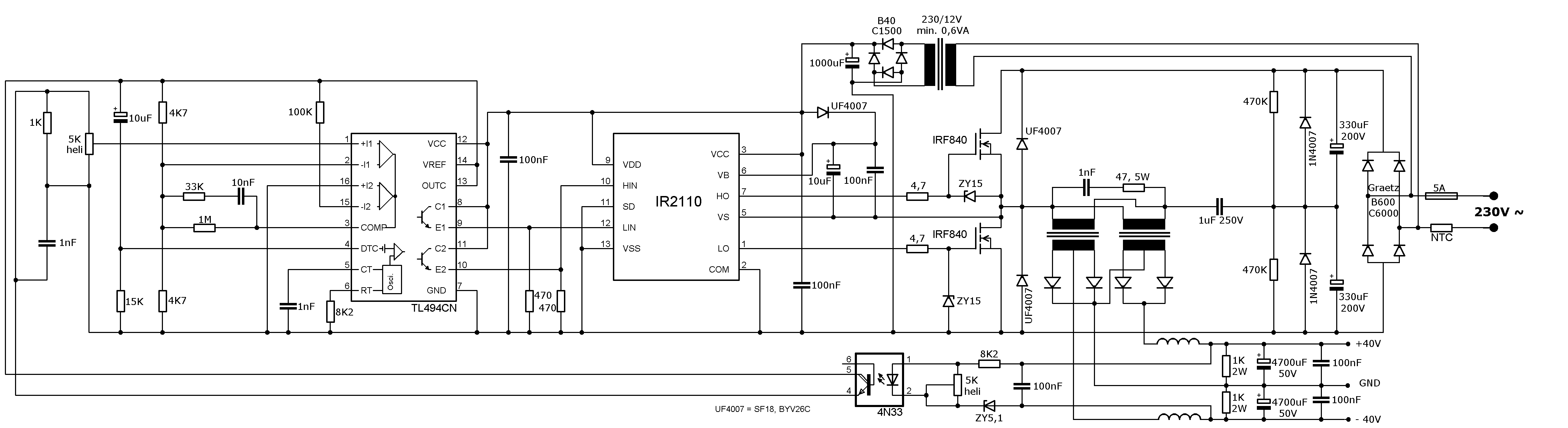
Ha a Cimó-féle kapcsolást akarod megcsinálni, akkor 600W-ra, ETD 49 magot vegyél, N-67, vagy N-87 anyagból. Erre 24 menet primert kell tekerni, litzéből. A litze akkor lesz jó, ha 80 szál 0,15-ös zománchuzalból sodrod. (4db 20 szálas sodrat összesodorva). +/- 50V ra 2x 6 (de lehet hogy 7) menet kell, szintén 0,15-ös 6x 20 szálas sodratból. Ha nagyon ügyesen tekered, akkor éppen rá fog férni a csévére. ETD magokat a RET-nél és talán a Tali Bt-nél vehetsz.
Számítógép tápegységből szedtem ki a zavarszűrőt.
Az ETD lehet h jobb lesz. thx
A sárga-fehér ami a pc tápokban van az nem ferrit hanem porvas.
Ami meg a hálózatio zavar szűrőnél van az ferrit, de nem bírja a a nagyobb frekvenciákat.
Ebbe a hibába minden kezdő beleesik,
Anno én is, amikor 12V ból akartam 40V-ot csinálni ilyen sárga PC-táp toroiddal. 15W ot ki is tudtam szedni a kimeneten De ahhoz belekellet nyomnom 100-120W-ot.
Köszi a segítséget.
De még lettek problémák ismét a táp frankón üzemel, de a trafó kimenetén az egyenirányító majd szét robban, terhelés nélkül, ha viszont terhelem akkor a meghajtó tranyó okádja a hőt. Szkópom nincs előre szólok
Oké, kimeneten graetz van? Diódák fesz tűrése elég?
Jól vannak bekötve?
Graetz van 10A max és 230 voltot már egyenirányítottam vele.
Itt van néhány kép kissé undorító munka lett, de csak azért, mert nem magamnak csinálom meg kicsit sietős volt.
Kimenetre gyors diódákat kell rakni, 50Hz-s graetz nem jó.
Meg eléggé életveszélyes a kinézete a trafónak.
Miféle táp ez ? Ha rezonáns, akkor azért melegszik a tranyó, mert nincs jól behangolva a táp. Ha pwm, akkor a trafó induktivitása nem oké.
A graetz azért melegszik, mert mivel a táp nincs normálisan behangolva, majdnem négyszögjelet kap, és ez neki túl gyors. Tegyél gyorsabb diódákat a kimenetre, állítsd be a rezonancia frekit, amihez vagy szkóp, vagy induktivitás, és frekimérő kell. Ha a tápot akkora teljesítményre akarod, mint ami rá van írva, akkor legalább 5-6 szor ekkora hálózati puffer kell. -amúgy igazad van, tényleg undorító, főleg akkor, ha nem magadnak csinálod-
Hát köszi a válaszokat mindenkinek megfogadom a tanácsokat és kicserélem a diódákat, sajna én ezt nem tudtam, hogy 50hz-es a graetz. Belőni a frekit sajna nem tudom szkóp nélkül, de próbálgatok agyba főbe
mekkora trafó kéne az a bizonyos 2kw-hoz? Meg milyen menetszámok, ha valaki tud segítsen. Köszöntem előre is viszlát mindenkinek
Jobban végig lehetne nézegetni, ha fel lennének tüntetve az alkatrész számozások.
Ennek én is terveztem nyákot, jó nagy méretben, kb 1500W teljesítményre és +/-85V-ra. Íme:
Két kW-nál már nem csak a trafó a lényeg, ott már a leggyengébb láncszem is brutál erős kell hogy legyen. Ami a trafót illeti, az ETD 59 talán bírná, persze gondosan megtervezett litze tekercseléssel.
Üdv,
A vezérlés részét nem tanulmányoztam, de ami egyből feltűnt: a feteket ha bordával kifelé fordítod, előnyösebben lehet huzalozni. Amúgy én is csináltam 1-2 éve egy hasonló felépítésű tápot: Akár még ez a nyákterv alapján is megcsinálhatod, csak ki kell cserélni az IC-ket SMD-k re, mert sima van a nyáktervre belekalkulálva. 450W-ig terheltem, addig jól működött, sima PC-táp EI33-as volt benne, természetesen újratekerve.
Litze, talán nem is annyira fontos, mint amennyire emlegetitek.
PWM erősítőkben (450kHz en jár) a kimenő fojtót sima 1mm-s huzallal tekerik meg és probléma nélkül üzemel. Egyébként nem muszáj ETD-59. Egy kisebb mag is elbírná, ha jó anyagból van is nem 80kHz-en jár a tápod, hanem mondjuk 150-180k. 2kW-on én már bepróbálkoznék egy PFC-vel is a kapcsitáp elé.
ez a kép a folia oldal és a tranyók feküdni fognak hűtő borda ugy lesz rajta és csak így tudtam megoldani az elrendezést. 4 összeragasztott pc táptrafó és igbt-k lesznek rajta.
Minek 4-et összeragasztani?
Mekkora teljesítményt szeretnél?
Oké, de egy PWM végfok kimeneti fojtója szerintem nem azért van, hogy a 450 kHz-et minél jobban átengedje. Legalább Ohmosan is csillapít
A 100kHz-es áramnak viszont 0,22 mm körül van a behatolási mélysége rézvezetőnél. Ezért írtam a 0,15-ös szálakat. Hogyha nagyon ki akarjuk hegyezni a trafót és a lehető legkisebb veszteségre törekszünk, akkor érdemesebb lehet Litzét sodorni. Nálam bevált. A PFC ről tudnál bővebben írni valamit? Link is jó lenne, csak hogy képben legyek mi is az, hogy működik stb. Van ilyenről kapcsrajzod?
Szia! Köszönöm a segítséget!!!
Már talán csak 1 kérdésem lenne! Melyik terv a jó ehhez a kapcsoláshoz? Mert kettő is van belőle? THX
Melyik kapcsoláshoz? A Cimó féléhez?
Igen arra gondolok! Ha lenne még technikai kérdésem megkereshetlek?
Persze, ha tudok segítek, de ebben a témában leginkább Cimopata segíthet a legtöbbet, mivel ő tervezte a kapcsolást. Én utánépítőként, csak a tapasztalataim alapján tudok mondani ezt-azt.
Ami ebben a témában előfordult a PFC-k ről:
Bővebben: Link Máshol: Bővebben: Link Egyéb jó kis leírás: Bővebben: Link ... aki keres az talál |
Bejelentkezés
Hirdetés |




De ahhoz belekellet nyomnom 100-120W-ot.





